这段时间以来,行业内都在谈论NFT,并认为是一个不错的方向和机会。要了解NFT,就要NFT最核心的一个概念,非同质化。

先通过对比来理解非同质化代币和同质化代币的区别?
同质化代币是一种能够替换、具有统一性、可接近无穷拆分的代币,比如BTC、ETH都是同质化代币。
广义理解,其实美元也是一种同质化代币,面值一样的美钞,尽管钞票上的编码不同,但是编码不同并不影响替换,因为面值一样的,具有统一性。所以在交易的时候,只需关注代币交接的数量就行。
同质化代币让大家的交易变得十分便捷,比如买卖商品的时候,根据标价,采用央行统一发行的钞票,根据不同的面值来进行购买就行了,促进了商贸经济的发展。
而非同质化代币代币的出现则是弥补了现实生活中,具有实际价值且不可替代的那部分事物,比如一份合同、房屋产权、艺术作品、公证证书等等。
除了不可替代,非同质化代币另一个知名的特点是不可分割。一枚比特币可以分割成很多份,但是以太坊上一个加密猫是不能分割的。再比如,演唱会门票不能分割、产权证书等等都是不能分割的资产,这都是非同质化代币。

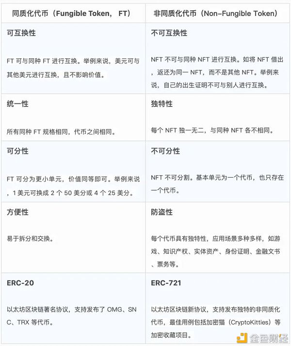
这里有一张图表很好的对比了非同质化代币和同质化代币的差别,感兴趣可以在公众号后台回复非同质化代币就可获得。

图表的**一列提到FT和NFT最本质的差异在于采用的协议不同,前者为 ERC-20,后者为 ERC-721。

ERC-20 协议是以太坊区块链较早的、比较流行的代币规格协议。若以太坊平台上两种代币都以 ERC-20 发行,则两者之间可以进行自由置换。
相比于 ERC-20,ERC-721 协议功能更多且技术更先进。它协议是以太坊的针对不可置换代币的 NFT 数字资产的第一个标准。
虽然 目前ERC-721 较 ERC-20 用例较少,功能还处于探索之用,但ERC-721协议下的资产——画作、债券、房子或是汽车——的优势在于能保证所有权的安全性、所有权转移的便捷性以及所有权历史的不可更改性和透明性。
随着未来游戏虚拟资产持续普及,5G 和 VR 不断应用,搭载区块链技术,721 协议前景一片光明。
文章标题:一文了解同质化代币和非同质化代币的区别
文章链接:https://www.btchangqing.cn/255372.html
更新时间:2021年05月11日
本站大部分内容均收集于网络,若内容若侵犯到您的权益,请联系我们,我们将第一时间处理。