
导读
面对全球大流行、国际金融危机、欧美经济深度衰退、中美贸易摩擦、经济转升级等重大挑战,我们的主张是明确的。新的基础设施和整个;在2月28日,报告是新的的启动,发布了新一轮基础设施建设。新的基础设施和整个;这是今年的热门搜索,有很多关于新基础设施的讨论,但也有很多反对和误解。总的来说,这些讨论是客观和理性的,促进了知识的深化,公共政策的形成和社会的进步。
我们发表了《明确倡导新基础设施》、《应对全球经济和金融危机,启动新基础设施》、《中国新基础设施研究报告》等一系列文章,凝聚社会共识。然后在3月初,央视对新七大基础设施领域进行专题报道,进一步向公众开放。
新的基础设施和整个;应对疫情和经济下行,推进改革创新,最有效的办法就是点亮中国经济的未来,提振各方信心。正成为政府与反对派之间的共识,中央密集呼吁,各地已作出努力,市场普遍反应。
AMPL;新的基础设施和整个;这将成为一项国家政策,并被列入政府2020年工作报告。4月1日,中国很高领导人在浙江省视察时强调了这一点。我们应该抓住机遇提供的工业数字化和数字工业化、加快发展的新5 g网络和数据中心等基础设施,加快战略性新兴产业和未来产业的部署等数字经济,生活和健康,新材料。大力推进科技创新,培育新的经济增长点,培育新的发展动力。在整个AMPL;**中央政治局3月4日的会议明确强调了这一点。加快5G网络、数据中心等基础设施建设。我们要调动民间投资者的积极性。在整个AMPL;包括广东、浙江、山东和江苏在内的20多个省市增加了对新基础设施的投资。
好剑时期几乎断掉,名不见经传;千里之行,始于足下。千里之行,始于足下。
中国经济正在迈向高质量发展,新时代需要新的基础设施。这是在短期内扩大有效需求、在长期内改革供给侧的最有效途径。在需求方面,新的基础设施将有助于扩大有效需求,稳定增长和就业,服务于消费升级,更好地满足人民改善生活的需要。在供给方面,新的基础设施将有助于扩大有效供给,释放中国经济增长潜力,为中国创新发展特别是追求全球很高水平的科技创新创造基本条件。
我们正面临三大战役:抗击疫情、恢复生产和工作、扩大内需。疫情得到有效控制,生产工作快速恢复,中国经济当前面临的主要问题是总需求不足。**中央政治局会议明确提出,要扩大国内需求。新AMPL;以财政政策为主、货币政策为辅的新一轮基础设施建设,将对冲经济下行风险,防止大规模破产和失业。
当然,要把好事做好,让它做好。新的基础设施和整个;我们将在稳增长、补短板、调结构、促创新、惠民生、防通胀等方面发挥重要作用。旧瓶装新酒。追溯某人的足迹。
面对全球大流行疾病,全球经济衰退的深度,和中美贸易摩擦,应该主要依靠货币政策,财政政策,财政政策,应以新的基础设施和税收优惠为主,有很强的动力效应,放大效应和乘数效应,与欧洲和美国量化宽松政策相比,直升机撒钱,新的基础设施可以为子孙后代留下一些东西。
本文旨在客观、系统地研究中国新基础设施的内涵、潜力、影响和建议。以恒心治国,以恒心利民。
目录
1. 中国现有基础设施的国际比较
1.1总体而言:中国的基础设施为其世界工厂的地位做出了贡献
1.2经济基础设施:总量第一,但人均水平和质量不高
1.3社会基础设施:与美国、日本的差距大于经济基础设施
2. 新基础设施建设的内涵和意义
2.1丰富的内涵:满足未来新时期经济社会发展的需要,主要是五个新的和整个;
2.2重大意义:改善民生、稳增长、补短板、调结构、促创新
3.基础设施建设空间巨大,带动效应明显
3.1新一代信息技术:物联网,创造未来
3.2特高压:能源互联网建设的关键环节
3.3充电桩:服务新能源汽车,助力强国梦
3.4城际高速轨道交通:促进城市群一体化和城市区域一体化
4政策建议
4.1新区域:人口流入的城市群和大都市区应有适当的先进基础设施,以实现经济效益和社会效益的**化
4.2新主体:进一步放开基础设施建设市场准入,平等对待民间资本
4.3新路径:规范民间资本进入PPP,对新的信息基础设施提供专项配套政策,注重科学规划和分步实施
4.4软基础设施:推进深层次体制机制改革,提升治理能力,优化营商环境
1. 中国现有基础设施的国际比较
1.1总体而言:中国的基础设施为其世界工厂的地位做出了贡献
基础设施是指为社会生产生活提供基本和大众化服务的项目和设施,是社会生存和发展的基本条件。国际基础设施将被分为三层:狭义的定义是指交通、铁路、公路、港口、机场、能源、通信、水利四大经济基础设施、宽松的定义包括社会基础设施、教育、科技、卫生、体育、文化等社会事业),石油和天然气和矿物质,延伸到房地产最广泛的定义。
基础设施具有外部性强、公共品多、效益范围广、规模经济等特点。其基本地位决定了相关建设必须适度超前,基础设施建设必须超前于经济社会发展的需要,否则将制约经济社会发展。
中国基础设施存量已居世界首位,但人均水平和质量仍远远落后于发达国家。改革开放以来,中国通过适度超前的大规模基础设施建设,迅速成长为基础设施大国,为中国快速成长为世界第二大经济体和世界制造业中心提供了有力支撑。
从数量上看,国际货币基金组织(IMF)的数据显示,2017年,中国的公共资本存量达到48万亿美元(2011年不变价格计算),世界第一,但人均公共资本存量为35000美元,149年的37经济体,明显低于日本(64000美元),俄罗斯(57000美元)、美国(46000美元),等等。
根据世界经济论坛《2019年全球竞争力报告》,在质量方面,中国经济基础设施质量得分为77.9分(*制),在141个经济体中排名第28位,低于日本(93.2分,第5位)和美国(87.9分,第13位)等发达国家。


从区域的角度来看,由于过去资源长期向欠发达地区倾斜,中国的基础设施已经发展到基本平衡。虽然欠发达地区人口密度低,但人均水平不低,有的人均指标甚至高。相反,由于人口和工业的不断流入和中心化,东部地区供应不足。
例如,在交通方面,2018年东部、中部、西部和东北地区的铁路网密度分别为342、281、73和234公里/m2,高速公路网密度分别为442、351、79和154公里/m2。西部地区确实很低。然而,西部地区的人均长度相对较高。2018年,四个地区铁路人均里程分别为0.59公里、0.78公里、1.31公里和1.70公里,高速公路人均里程分别为0.76公里、0.97公里、1.41公里和1.12公里。
在医疗,东部、中部和西部,东北地区每一千人2018个床位是5.47,6.12,6.49,6.75,(助理)医师数量每一千人2.85,2.38,2.39,2.65,和护士的数量每一千人3.10,2.70,2.97,2.80,3甲医院数每一百万人1.08,0.85,1.01,1.52中,您可以看到床上的西部地区,数量的护士很低,三甲医院的数量,医生更少。


1.2经济基础设施:总量第一,但人均水平和质量不高
1. 能源领域:中国发电、能源消费位居世界第一,但人均水平低,清洁能源比重低。发电能力,根据世界能源统计年鉴》2019年,2018年中国发电量是7111。8太瓦小时,居世界第一,高于美国(4460 .8太瓦小时)和日本(1051。6太瓦小时),但人均发电量(5106千瓦时)远远低于美国(13634.6千瓦时)和日本(8311。1千瓦时)。
根据英国石油公司的数据,在能源消费方面,2018年中国共消费了32.735亿吨石油当量一次能源,高于美国的2.3006亿吨石油当量和日本的4.541亿吨石油当量。2.35吨石油当量的人均消费量仅为美国(7.03吨石油当量)的33.4%和日本(3.59吨石油当量)的65.5%。2018年,中国对一次能源的对外依存度为23.1%,而美国仅为5.7%。
根据英国石油公司2019年《世界能源统计年鉴》,按清洁能源消费比重计算,2018年煤炭、石油、天然气、水电、核能和可再生能源分别占中国能源消费的58.2%、19.6%、7.4%、8.3%、2.0%和4.4%。清洁能源占22.1%。美国分别占13.8%、40.0%、30.5%、2.8%、8.4%和4.5%。清洁能源占46.2%。日本占25.9%,40.2%,21.9%,4.0%,2.4%和5.6%,而清洁能源占34.0%。

1)铁路:中国铁路里程仅次于美国,但密度明显低于美国和日本,其中世界高速铁路里程占2/3以上。2018年,中国铁路营业里程达13.2万公里,居世界第二位,仅次于美国(2016年为22.5万公里)。铁路密度为137.1公里/万平方公里,远低于美国(246.0公里/万平方公里)和日本(749.1公里/万平方公里)。人均铁路里程为0.95公里/万公里,明显低于美国(6.88公里/万公里)等发达国家。在高铁方面,2019年中国将有超过3.5万公里的高铁投入运营,占全球总量的三分之二以上。但根据世界经济论坛“2019年全球竞争力报告》,中国铁路服务效率得分只有59岁,24岁的141个经济体,略高于印度(57.0分,1月30日)和英国(55.2分,31),远远低于日本(96.0分,世界第一名),美国(69.2分,世界第12)。

2)高速公路:中国高速公路长度仅次于美国,密度明显低于美国和日本。2018年,中国公路总长484.7万公里,密度为每万平方公里50.48.5公里。美国国土面积为672.2万公里,国土密度为7348.6公里/万平方公里。日本2015年为121.9万公里,密度为334,31.3公里/万平方公里。中国拥有2.9%的高速公路和2.3%的主要公路,而美国和英国的这一比例分别为1.9%和12%。根据世界经济论坛发布的《2019年全球竞争力报告》,中国的道路质量得分为59.7分,在世界排名第45位,远低于日本(84.8分,第5位)、韩国(81.6分,第9位)和美国(74.5分,第17位)等发达国家。
3)机场:中国只有235个公共机场,相当于美国的62%。根据中国民用航空局、美国中央情报局、美国联邦航空局的数据,2018年,中国认证了235个公共机场,平均每1亿人拥有16.9个公共机场。美国共有5099个公共机场(其中380个承载99%的航空客流量)和14528个私人机场,平均每1亿人拥有116.1个公共机场。日本有175个机场(2013年),平均每1亿人口拥有138.3个机场。中国的航空交通量和注册运营商的出境游数量为436万,而美国为964万。根据世界经济论坛《2019年全球竞争力报告》,在航空服务效率方面,中国以60.7分位列世界第66位,而美国、日本和印度分别以79.6分、86.7分和64.3分位列第10、第5和第59位。
4)城市轨道交通:中国轨道交通里程居世界第一,人均水平高于美国,但低于日本、英国、法国、德国和俄罗斯。按照国际上较为常用的分类方法,城市轨道交通可分为地铁、轻轨和有轨电车三类。从总量上看,根据2018年世界城市轨道交通运营的统计分析,中国城市轨道长度为5766.7公里,居世界首位,占世界城市轨道总长度的22.09%。地铁、轻轨和有轨电车总里程分别为5013.3公里、420.8公里和332.6公里,分别占全球地铁和轻轨总里程的35.3%、32.5%和3.1%。地铁和轻轨的里程也是世界上最长的。然而,按人均计算,中国的城市铁路长度为4.1公里/百万公里,高于美国的4.0公里,但低于日本的7.0公里、英国的13.1公里、法国的17.7公里、德国的38.0公里和俄罗斯的7.5公里。

3.通讯:中国互联网覆盖率为61%,明显低于美国的76%和日本的85%。互联网的覆盖范围和速度可以反映各国的通信基础设施。在覆盖方面,根据中国互联网络信息中心和《2019年全球竞争力报告》的数据,中国互联网用户在2019年6月达到8.54亿,占总人口的61.2%。2018年,英国网民达到94.9%,日本84.6%,德国89.7%,法国82.0%,美国87.3%。在网速方面,根据Speedtest全球网络数据的速度在2020年1月,中国大陆140个经济体中排名第六的网络速度,和27日176个经济体的固定带宽的网络速度,而美国排名分别为35/140和8/176。此外,根据世界银行(world bank)的数据,2018年,中国平均每百万人拥有447台安全互联网服务器,低于中等收入国家(925台)和全球平均水平(6173台),远低于美国(65768台)。
4. 水利:中国18%的人口生活在不安全的饮用水中。根据世界经济论坛的全球竞争力报告,2019年中国的供水稳定得分(没有中断和流量波动)在2018年为64.9,排名世界第68位,低于发达国家如日本(世界上94.6,12日),美国(世界上86.1,30日)和德国(84.9,世界上34)。接触不安全饮用水的人口比例为总人口的18%,居世界第74位,远高于美国、德国、英国的0.3%和日本的第27位。
1.3社会基础设施:与美国、日本的差距大于经济基础设施
1. 在科技领域:中国研发投资总额是美国的一半,人均科研人员数量远低于美国和日本,基础研究薄弱。根据世界银行(world bank)的数据,在研发投资方面,2017年中国研发支出占GDP的比重为2.1%,低于美国(2.8%)、日本(3.2%)、韩国(4.6%)和法国(2.2%)。按**值计算,中国的研发投资总额是美国的一半。r AMPL d人员而言,中国有1234 r AMPL d和技术人员每百万人口,2017年与4256年相比,4377年,5305年和7514年在美国(2016)、英国、日本和韩国,29%,28%,23%和16%的人在美国,英国,日本和韩国。在研发投入结构上,中国在基础研究、应用研究和实验发展方面的投入分别占5%、11%和84%,而美国的这一比例分别为16.9%、19.6%和63.5%。中国在基础研究方面的投资明显不足。
2. 教育:中国大学的数量和质量都低于美国,高等教育毛入学率也低于美国。根据联合国的统计,从教育水平来看,2018年,中国25岁及以上人口的平均受教育年限为7.9年,而美国为13.4年,日本为12.8年,德国为14.1年。2018年,中国适龄儿童的平均预期学龄为13.9年,而美国、日本和德国的预期学龄分别为16.3年、15.2年和17.1年。就大学数量而言,中国目前有2956所大学,而美国有7236所,日本有1112所。而言,高等教育的毛入学率,根据中国教育部的统计数据和世界银行,2018年,在中国这是48.1%,88.2%在美国(2017年),在日本(2015)63.2%,英国60%,韩国94.3%。在大学水平方面,根据QS世界大学排名2020,前100名中有中国、美国和日本的6所、29所和5所大学,前200名中有7所、46所和10所大学,前500名中有24所、89所和41所大学。
3.文化:中国博物馆和公共图书馆的数量分别为美国的18%和35%。根据国家统计局和美国图书馆协会的数据,2018年,中国共有5354家博物馆和3176家公共图书馆,每百万人拥有博物馆和公共图书馆的数量分别为3.8家和2.3家。美国共有博物馆30168座,公共图书馆9057座(美国图书馆116867座,占公共图书馆总数的7.7%)。每百万人拥有博物馆和公共图书馆的数量分别为92.3座和27.7座。日本有1287个博物馆和3296个公共图书馆,每百万人有10.2个和26.1个。
4. 医疗卫生:我国人均护士数量存在明显差距,医疗可及性和医疗质量有待提高。的床,医生和护士,根据经合组织的数据,床的数量,每千人口医生和护士在中国在2017年为4.3,2.0和2.7,分别在床的数量,每千人口医生和护士在美国为2.8,2.6和11.7,这在日本是13.1,2.4和11.3在ICU床位方面,根据2015年第三次ICU普查数据,华东地区ICU床位占总床位的1.67%,而2010年美国ICU床位占总床位的13.4%。根据《柳叶刀》杂志2018年全球医疗可及性和医疗质量(HAQ指数)排名,中国得分78,排名48,美国得分89,排名第28,日本94,排名第12,印度41,排名第145。中国在产妇安全、消化系统疾病和慢性呼吸系统疾病方面得分较高,但在癌症和心血管疾病、慢性肾脏疾病、非黑色素瘤皮肤癌、中风和先天性心脏病方面得分较低,甚至垫底,这些疾病都需要较高的医疗护理。

5. 运动场地:在中国,人均运动场地不足2平方米。根据国家统计局的数据,2019年,中国拥有体育场馆195.7万个,占地面积25.9亿平方米,人均体育场地面积1.86平方米,远低于美国(16平方米)、日本(19平方米)等发达国家。
6. 养老领域:中国人均养老床位数量是美国的84%,利用率不高。根据民政部发布的《2018年民政发展统计公报》,截至2018年底,全国共有老年床位7.271张,每千名老年人拥有床位29.1张。根据Statista的估计,2015年美国有166万张老年床位,即每1000名老年人拥有34.8张床位。然而,中国现有的老年床位并未得到充分利用,例如,2017年北京养老机构的实际入住率约为60.2%。
7. 环境保护:中国单位国内生产总值能耗是美国和日本的两倍多,空气质量居世界第120位。能源消费方面,根据BP数据,2018年中国单位GDP能源消费为9.55万u/usd,而美国为4.45万u/usd,日本为3.63万u/usd。在空气质量方面,根据耶鲁大学《2018年全球环境绩效指数报告》,中国的环境绩效指数为50.74,在180个经济体中排名第120位。美国排名第27,为71.19。日本以74.69分排在第20位。瑞士以87.42分位列第一。根据世界银行的数据,2017年中国PM2.5的平均浓度为53


2. 新基础设施建设的内涵和意义
2.1丰富的内涵:满足未来新时期经济社会发展的需要,主要是五个新的和整个;
AMPL;新的基础设施和整个;以时代为标志,如果说20年前的中国经济;新的基础设施和整个;如果是铁路、公路和桥梁,那么未来20年将支持中国经济和社会的繁荣和发展。新的基础设施和整个;5G、人工智能、数据中心、工业互联网等技术创新基础设施,以及教育、医疗等重大民生领域。当然,在一般基础设施领域,重点应放在通过数字化转升级的基础设施建设上。
开始AMPL;新AMPL;一轮基础设施建设,关键在于。新AMPL;我们要通过改革创新,推动新一轮基础设施建设,而不是“四万亿”过程的重新启动和旧的再启动,那样会造成浪费和浪费。一座鬼城AMPL从头到尾;的现象。
未来和其他;新AMPL;一轮主要的基础设施建设应该包括。新AMPL;:
一个是新领域。我们将调整领域的投资和大力发展新类的基础设施如5克、超高电压、人工智能、物联网、智能城市、城际高速铁路、城际轨道交通、大数据中心,新能源汽车充电桩,教育和医疗,等传统基础设施的基础上,建立铁路、高速公路和铁路运输。坚持改革创新稳增长,发展创新产业,培育新的经济增长点。
第二,新领域。基础设施建设最终服务于人口和产业,实现经济效益和社会效益的**化。未来城市化的人口将会更加聚集在城市群城市圈,如长江三角洲、广东,和京津冀区域轨道交通的未来,城际铁路、教育、医疗、5 g和其他基础设施将面临严重短缺,在该地区推进基础设施建设的经济效益和社会效益**化。在人口流入地区,要放宽对地方政府债务的要求,不搞终身问责制,推动大规模基础设施建设。但对流出地应区别对待,避免大规模基础设施建设造成明显浪费。
第三,新方法。新的基础设施需要新的制度变革。新基础设施大多属于新技术、新产业,需要不同于旧基础设施的金融、金融、产业支撑体系。在财政政策方面,扣除研发支出,高新技术企业税率较低。在货币金融政策方面,支持贷款、多层次资本市场、并购、ipo、债券发行,规范PPP。工业政策已纳入国家战略和地方经济和社会发展计划。
第四,新课题。进一步放开基础设施建设的市场准入,扩大投资者规模,特别是有效益的项目。事实上,华为、腾讯、阿里巴巴和其他公司已经在新的基础设施上投入了大量资金。政府,市场与企业相互支持与合作,区分基础设施与业务应用。前者政府与市场共同作用,而后者更依赖于市场和企业。
第五,新内涵。我们认为除了困难之外,新的基础设施和整个;还应该包括软。新的基础设施和整个;,即制度改革:加强舆论监督和信息透明度、补充医疗,医疗体制改革,增加汽车金融电信电力等基础工业开放、加强知识产权保护和改善商业环境,大幅减税江飞尤其是利率和企业所得税、社保缴费进行竞争中立,发展多层次资本市场,建立新的激励机制,调动地方政府和企业家的积极性。
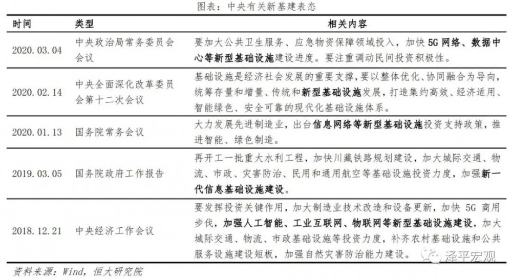
中央政府最近对新基础设施的密集命名,其内涵不应局限于信息领域。新基础设施在2018年12月中央经济工作会议上**提出,并于2019年被列入国务院政府工作报告。2020年1月国务院常务会议、2月**中央深化改革委员会会议、3月**中央政治局常务委员会会议将继续中心化部署。从中央会议的内容来看,新的基础设施将中心化于5G网络、数据中心、人工智能、工业互联网、物联网等下一代信息技术。
据央视中国国际频道3月2日报道。新的基础设施和整个;它是指以技术为重点的基础设施建设,主要包括5G基础设施、超高压、城际高速铁路和城际轨道交通、新能源汽车充电桩、大数据中心、人工智能和工业互联网等七个领域。在央视频道划分的七大领域中,超高压、城际高速铁路、城际轨道交通、新能源汽车充电桩等都不是信息领域。

适应我国社会主要矛盾的转变和经济高质量发展的需要,更好地支持创新、环境保护和消费升级。我们在补短板的同时,也会推出新引擎。这是新时代新基础设施的本质要求,也是新基础设施与旧基础设施知名的区别。从根本上说,基础设施服务于经济和社会发展,也服务于人口和工业发展。中国社会的主要矛盾是人民日益增长的美好生活需要同不平衡不充分的发展之间的矛盾。中国经济已从高速增长阶段转向高质量发展阶段。
在需求方面,新的基础设施建设要更好地服务于消费升级,更好地满足人民改善生活的需要。根据国际经验,美国居民消费升级有两个明显趋势:一是服务消费逐渐取代商品消费。1946年至2016年,美国服务和商品消费年均增长7.3%和5.6%,服务消费比重从40.3%提高到69.0%。二是以休闲、娱乐、医疗为代表的高层次娱乐需求持续增长,从1946-2019年的16.0%增长到30.8%。中国已经进入了一个以消费为主导的新时代。2010年至2018年,最终消费率从48.5%上升到54.3%。2014年至2019年,消费连续6年成为经济增长的主要驱动力。到2019年,中国的人均GDP将**超过1万美元,并有望在3年后加入高收入经济体的行列。随着中等收入群体的扩大、人民生活水平的提高和人口老龄化进程的加快,我国享受消费发展迅速,旅游、文化、健康、养老等新兴消费方兴未艾。从消费支出结构看,2012年至2019年,教育、文化、娱乐、医疗等支出比重分别提高1.2个百分点和2.5个百分点。


从生产的角度看,新的基础设施建设需要为中国的创新发展、绿色发展创造基本条件,特别是要抢占新一代全球信息技术的制高点。新动能是指在新一轮科技革命和产业变革中形成的经济社会发展新动能。它们包括新技术、新产业、新商业形式和新模式。新旧动能知名的不同,就是从依靠生产要素和投资转向依靠创新。我们已经从高污染、高消费的粗放经济增长模式转向绿色、环保、集约经济增长模式。科技是第一生产力,是国力的关键。
从科学技术发展的方向,无论英国、法国、德国、日本和美国,帝国的太阳永远照耀,美元的霸权,他们都成功地通过抓住关键机会的工业革命,并最终成为世界科学、技术和经济中心。人类在18世纪进入蒸汽时代,19世纪进入电力时代,20世纪进入信息和互联网时代。随着未来人工智能技术的逐渐成熟,21世纪将进入智能时代。智慧社会由三个战略核心组成。首先,芯片/半导体,智能信息社会的心脏,负责信息的计算处理。2. 软件/操作系统,即信息智能社会的大脑,负责信息的规划、决策和资源的调度;沟通,即信息智能社会的神经纤维和神经末梢,负责信息的传递和接收。信息通信技术产业是智能社会的基石,对整个经济社会发展具有重要的辐射效应。它也是当今和未来世界各国科技竞争的制高点。抓住情报时代转的机遇,是中国建设现代强国的关键。***总书记在2018年参众两院院士大会上的重要讲话中指出:世界正进入以信息产业为主导的经济发展时期。我们要抓住数字化、网络化、智能化融合发展的机遇,以信息化、智能化培育新的增长动力。在整个AMPL;
2.2重大意义:改善民生、稳增长、补短板、调结构、促创新
新的基础设施将造福于人民,满足人民改善生活的需要。基础设施是公共服务的载体。经济基础设施和社会基础设施都为人民提供公共服务。根据目前国际上对基础设施存量的比较可以发现,虽然中国已成为基础设施大国,但在基础设施存量和人均质量上与发达国家仍有较大差距。过去,中国更多地关注能源、交通、通信等能够快速促进经济增长的经济基础设施,而对社会基础设施关注较少。与发达国家相比,医疗、环保、文化、体育等社会基础设施的差距更加明显。
从短期看,新的基础设施将拉动巨大需求,抵消疫情和经济下行压力,稳定投资、增长和就业。当前,中国经济正处于转升级、跨越“中等收入陷阱”的关键时刻。2019年,中国的实际GDP增长放缓至6.1%,为1991年以来的**水平。2月份,中国制造业PMI和非制造业商业活动指数分别大幅下降至35.7%和29.6%,创下历史新低。其短期影响超过了2008年国际金融危机。
中国经济持续下行,既有潜在增长率下降、内部改革力度不够的原因,也有外部因素、周期性因素、政策因素的综合作用,以及新冠肺炎疫情对总需求的影响。
从外部环境看,2019年中国出口(以美元计)增长0.5%,比上年下降9.4个百分点。其中,对美国出口12.5%,大幅下降23.8个百分点。中美贸易摩擦是长期的、日益严重的问题。目前,中美贸易摩擦只是暂时缓解。防范疫情和经济的最简单、最有效的方法就是基础设施。近年来,基础设施投资增速较低,是政府快速有效的唯一工具。(公开数据的基础设施投资数据一般限于水电、燃气、交通、邮政、仓储、水利、环保、公用事业三大行业)。
从国内需求看,2019年中国固定资产投资和社会消费品零售总额分别增长5.1%和8.0%,下降0.8个百分点和1个百分点。投资方面,房地产、基础设施、制造业投资分别增长9.9%、3.3%、3.1%、+0.4、+1.7、-6.4个百分点。房地产投资在2019年稳增长中发挥了重要作用,但前期土地征用的大幅放缓表明,到2020年高水平将会下降。制造业投资与出口和企业利润相关。2019年规模以上工业企业利润-3.3%,比上年下降13.6个百分点,短期内难以依赖。


从长远看,新的基础设施建设将增加新的增长动力供给,推动中国经济转升级,提升中国经济增长潜力。历史上,美国总统富兰克林•罗斯福(franklin d. Rooseelt)在1929年引入了**的大萧条(great depression)。罗斯福新政。其中一个重要的政策就是政府主导的大规模的基础设施建设,这不仅增加了就业和人们的收入,也为后来美国经济的大发展奠定了坚实的基础。在1998年亚洲金融危机期间,中国发行了更多的特别国债,以加强基础设施建设。在2008年全球金融危机期间,中国推出了“中国制造”整个四万亿;这项投资在当时备受争议和批评,但现在看来意义重大,它显著降低了运输成本,使中国制造业在全球更具竞争力,释放了中国高增长经济的巨大潜力。相比之下,印度基础设施等因素不足,工业化进程缓慢,经济发展潜力和人口红利得不到有效释放。根据国际货币基金组织(IMF)的数据,2017年印度的公共资本存量为9.8万亿美元,排在第三位;人均公共资本存量为7305美元,排在第102位。当前,中国经济新动能快速发展,新的基础设施建设将进一步促进中国经济发展。
在投资方面,2019年高技术产业和社会领域投资分别增长17.3%和13.2%,分别比总投资快12.2%和8.1个百分点。在生产方面,2019年高技术制造业和战略性产业新兴产业增加值分别增长8.8%和8.4%,分别比一定规模以上产业快3.1和2.7个百分点。服务机器人、太阳能电池和移动通信基站设备分别比上年增长38.9%、26.8%和14%。战略性新兴服务业收入增长12.7%,比规模以上服务业增长3.3个百分点。信息服务业增加值增长18.7%,继续超过其他产业。

3.基础设施建设空间巨大,带动效应明显
有一种观点认为。新的基础设施和整个;现在投资占比很小,我们认为这种想法是错误的。
首先,虽然目前新基础设施的规模还不够,但新事物的发展是有一个过程的。未来,新建基础设施的比重将会越来越高,增量贡献也会越来越大。
第二,新时代呼唤创新、绿色环保、消费升级。CCTV覆盖的七个区域是新基础设施的核心部分,而不是全部。
第三,AMPL;新的基础设施和整个;通过上下游联动效应,进一步推动新兴制造业和服务业蓬勃发展,为未来提供巨大空间。而与其他;旧的基础设施和整个;就像传统产业一样,现在占了很大的比重,但是增长缓慢,未来空间有限。
下面以央视报道的七个新的基础设施领域为例,分析其市场和应用领域。
3.1新一代信息技术:物联网,创造未来
新的信息基础设施为智能经济发展和产业数字化转提供了底层支撑。5G将与云计算、大数据、物联网、人工智能等领域深度融合,形成新一代信息基础设施的核心能力。与4G相比,5G网络在高传输、低延迟和宽连接方面有了明显的改善。5G技术与新一代ICT技术、传统产业和新兴终端的融合,将在未来产生更多的新产业、新业态、新模式。其应用场景主要包括增强互联网,应用于8K视频、3D视频、云办公、云游戏增强现实等。海量连接物联网,应用智慧城市,智能家居;超低时延、高可靠性通信,适用于工业自动化、自动驾驶等。在数字经济的浪潮下,5G就像。信息高速公路。它为海量数据和信息的传输提供了高速的传输通道,填补了人工智能、大数据和工业互联网在信息传输、连接规模和通信质量等方面的空白。人工智能就像一个云大脑。高速公路。信息学习和进化,完成机器智能的过程;工业互联网就像。桥AMPL在;、依赖;高速公路。连接人、机、物,推动制造业向智能制造发展。通过让一切皆有可能的互联网,5G将推动生产方式的改进和整个社会生产力的发展。据市场研究公司dell-rsquo称。根据OroGroup的预测,中国的5G网络将在未来五年内实现爆炸式增长。据估计,到2024年,中国的5G用户将达到10.1亿,市场规模将达到3.3万亿元。到2030年,5G用户将达到13.9亿,市场规模6.6万亿元。
从投资规模来看,预计到2025年5G网络建设将达到1.2万亿元,产业链上下游投资将超过3.5万亿元。在三大运营商中,中国移动的目标是到2020年建成30万个5G基站,并在地级以上城市建设5G网络。中国电信(China telecom)和中国联通(China unicom)表示,它们的目标是在2020年上半年在47个城市建设10万个基站,今年前三季度在全国建设25万个基站。根据中国信息技术研究院的数据,到2025年,5G网络建设的累计投资将达到1.2万亿元。此外,5G网络的建设还将带动产业链上下游的投资和各行业的应用,预计到2025年将带来超过3.5万亿元的投资总额。
2020年至2025年,预计将直接带动电信运营商1.1万亿元的网络投资和0.47万亿元的垂直产业网络和设备投资。另一方面,它有助于扩大和升级信息消费。以5G为例,预计2020年至2025年,5G商业使用将带动移动数据流量消费1.8万亿元,信息服务消费2万亿元,终端消费4.3万亿元。

3.2特高压:能源互联网建设的关键环节
特高压是建设能源互联网、保障能源供应安全的关键环节。虽然中国的发电量和能源产量位居世界第一,但人均能源消费量仍远远落后于发达国家。随着人民生活水平的不断提高,未来还有更大的提高空间。此外,以5G基站和大数据中心为代表的新信息基础设施是主要的电力消费者。从区域看,中国80%以上的煤炭、水电、风能和太阳能资源分布在西部和北部地区,70%以上的电力消费中心化在东部和中部地区。上述形势迫切要求我国进一步发展新能源,保障能源供应,风电、太阳能等新能源发电的随机性和波动性,需要建立清洁能源互联网,实现大规模开发、大规模配置和能源高效利用。智能电网+特高压电网+清洁能源……
特高压可以更好地连接电力生产和消费,将煤炭输送转化为电力输送,从而改善生态环境。特高压是指交流电压等级在1000 k以上,直流电压等级在800 k以上的输电技术。其传输能力是现有500k直流电网的5-6倍。它具有传输容量大、传输距离长、走廊利用率高、线损低的特点。一方面,超高压将使电力生产和消费更好。连接中AMPL;站起来,优化资源配置。另一方面,超高压能有效吸收清洁能源。三分之一及全部;通过在坑口处建设大容量电站,将煤炭运输转化为电力输送,从区域内输送清洁能源,有利于提高综合利用效率,保护生态环境。此外,特高压项目建设作为世界上***的传动技术,能够推动换流阀、电力电子、新材料等高端装备制造的发展,符合国家产业转升级的趋势。
2020年特高压将投资超过1000亿元人民币。特高压项目投资规模大、就业机会多,为稳增长、惠民生发挥了重要作用。2018年9月3日,国家能源局发布《关于加快规划建设一批重点输变电工程的通知》,其中包括5个特高压直流工程和7个特高压交流工程。从上下游产业链来看,特高压产业链包括供电、电气设备、用能设备、原材料等。产业链长,环环相扣,驱动力强。近日,国家电网公司确定2020年特高压建设项目投资规模为1128亿元,带动社会投资2235亿元,总体规模近5000亿元。
3.3充电桩:服务新能源汽车,助力强国梦
新能源汽车是中国实现汽车强国梦的现实选择,是推动制造强国和网络强国建设的重要支撑和整合载体。汽车是国民经济的重要支柱产业,是反映国家竞争力的标志性产业。电气化、网络化、智能化、共享化正在成为汽车行业的发展趋势和趋势。欧洲、日本、韩国和其他国家的政府都加快了向电气化的过渡,这证明了十年前中国新能源汽车发展战略的远见。经过十年的规划和培育,中国新能源汽车产业已经具备了一定的先发优势和规模优势。中国汽车人从来没有如此接近成为一个强大的汽车国家的梦想。根据中国汽车工业协会(China association of automobile manufacturers)的数据,2019年中国新能源汽车销量达到1206万辆,仅占汽车总销量的4.7%左右。2019年12月,工业和信息化部发布了新能源汽车产业发展规划(2021 – 2035)评论(草案),新能源汽车的销售量占20%,条件自动驾驶智能网络汽车的销量在2025年占30%。到2030年,新能源汽车销量将占当年汽车总销量的40%,有条件自动驾驶智能网络汽车销量的70%。
作为新能源汽车的基础设施,充电桩的缺乏导致充电困难,这是制约我国新能源汽车发展的一个重要缺陷。截至2020年1月底,中国已建成公共充电桩531,000座,私人充电桩712,000座。私人充电桩的建设远远没有达到预期,这对社区的电网负荷有很大的影响。未来有必要推广社区智能充电,有效降低峰谷负荷,降低电网负荷。假设到2025年,中国新能源乘用车的销量将达到450万辆,市场上的汽车数量将达到2300万辆左右。即使按目前的桩比计算为3.5,中国仍需建设约530万根充电桩。如果考虑桩比的增加,市场空间会更大。
到2020年,充电桩的投资规模将超过100亿元。2018年,全国新增公共充电桩14.7万根,2019年新增公共充电桩12.9万根,2020年新增公共充电桩16万根,其中公共直流充电桩6万根,公共交流充电桩10万根。另外还增加了30万份私人股份。按照国家电网充电桩招标价格,2020年投资规模将超过100亿元,公用直流充电桩8万元,交流充电桩和私人充电桩3000元。

3.4城际高速轨道交通:促进城市群一体化和城市区域一体化
贯穿于人类交通运输方式的每一次变革,都会给人们的生活方式和生活水平带来深刻的变化,促进经济社会的跨越式发展。中国高铁和城市轨道交通的里程是世界上很高的,但人均水平仍然很低,未来还有很大的发展空间。根据2016年国家中长期铁路网规划,计划实现30000公里的高铁在2020年底,38000公里的高铁在2025年底,基本上实现内部和外部连接,光滑的区际道路,连接省会城市,快速访问县和城市,并在2030年基本覆盖的县。
城际高速铁路和城际轨道交通正在促进城市群一体化和城市圈一体化。血液AMPL在;。从国内外经验看,城市群是城市发展的**形态。城市群和城市地区的生产力、土地和能源效率更高。这是支撑中国经济高质量发展的重要平台,也是中国当前和未来发展的重要着力点。2014年,《国家新城镇化规划(2014-2020年)》提出建设19个城市群。2019年2月,国家发展和改革委员会(NDRC)发布了《关于培育和发展现代都市圈的指导意见》,要求建立一小时通勤圈,促进都市圈内的城市间融合。2019年9月,国务院发布《中国交通运输强国建设纲要》,要求到2035年基本建成。全国123旅游交通圈。(1小时到市区,2小时到城市群,3小时覆盖中国主要城市)。全球123快递物流圈。(国内派送1天,周边国家2天,世界主要城市3天)加强城际高铁、城际轨道交通投资,促进基础设施互联互通,是促进城市群和大都市区发展的基础。
到2020年,铁路投资计划达到8000亿元。到2019年底,全国交通工作会议已经确认,到2020年,铁路投资将达到8000亿元人民币。根据中铁集团2020年1月2日的工作会议,2020年将有4000多公里的新线路投入运营,其中包括2000公里的高速铁路。2月28日,国家发展和改革委员会(NDRC)举行第九次视频电话会议在铁路建设项目的前期工作,要求坚实的进展在川藏铁路的建设,加快建设高速铁路和其他骨干通道沿着河边,加强中西部地区和通用铁路建设,以及加强中心的配套设施。**一英里。有序推进城际铁路和市郊铁路建设。
4政策建议
开始AMPL;新AMPL;一轮基础设施建设,关键在于。新AMPL;我们要通过改革创新推动新一轮基础设施建设,而不是简单地走回头路。一座鬼城AMPL从头到尾;的现象。未来和其他;新AMPL;一轮主要的基础设施建设应该包括。新AMPL;。除了新领域,新基础设施还应该包括新领域、新实体、新方式,以及涉及深层次体制机制改革的软基础设施。
4.1新区域:人口流入的城市群和大都市区应有适当的先进基础设施,以实现经济效益和社会效益的**化
在人口负增长的趋势下,未来将有越来越多的地区面临人口收缩,但城市群的人口将继续流入。随着生育率持续走低,出生率持续下降,中国总人口将保持在14或15岁;高峰期,即进入人口股票博弈时代。与此同时,2019年中国的城镇化率将达到60.6%,而发达国家的平均城镇化率约为80%。中国仍有很大的空间,但未来将有更多的城市居民加入城市群。我们研究了几十个具有代表性的经济体几百年的城市化历史,发现人口流动的基本规律是。人往高处走,人遵循行业。在城镇化的中后期,人口迁移将从城镇化向城市群转移。根据我们的预测,2042年中国城市人口达到顶峰时,约80%的新1.9亿年城市人口将在19个城市集群,和大约60%将在7个城市集群的长江三角洲,珠江三角洲,京津冀地区、长江中游、成渝地区、中原地区和山东半岛。
一方面,基础设施最终将服务于人民和产业。在有人口流入的地区,要放宽地方债务要求,不实行终身问责制,推动大规模基础设施建设。城市群是我国经济和人口的主要载体。目前,轨道交通、城际铁路、教育、医疗等基础设施存在明显的薄弱环节,未来随着人口的不断涌入,这些薄弱环节将更加突出。目前,19个主要城市群人口占全国总人口的75%,国土面积占全国的1/4,生产总值占全国的88%,其中城市人口占78%。人口超过1000万的24个大都市区占总人口的34.7%,占国内生产总值的53.8%,占国土面积的6.7%。有一种观点认为,大城市应该通过控制其规模来管理,而不是通过改善其基础设施来管理。大城市疾病。过去的;过去的;小镇派。AMPL;控制大城市规模,积极发展中小城镇,促进区域协调发展。计划经济具有误导性,导致人地错配、供给与需求分离、房价高企的一二线、高企的三二线、高企的四线。2019年12月,总书记***发表了一篇题为“促进区域经济布局与互补、高质量发展”在《求是,它指出,必须尊重客观规律,产业和人口应该中心化在占主导地位的地区,与良好的经济发展条件和地区应该携带更多的产业和人口。
以北京为例。1983年,《北京市城市建设总体规划》要求,2000年常住人口控制在1000万人左右,1986年达到这一目标。1993年,北京市城市总体规划(1991-2010年)要求2010年常住人口控制在1250万人,2005年实现了这一目标。2005年,北京的城市总体规划(2004-2020年)要求2020年人口限制在1800万,但2010年实现了这一目标。2019年北京市常住人口为2154万人,基于大数据估算的实际管理服务人口可能超过2500万人。北京目前的城市疾病主要是由于过去城市规划长期刻意控制人口,导致土地、轨道交通、道路、教育和医院短缺。例如,在交通方面,北京在2019年有637万辆机动车和497万辆私家车,而东京圈在2014年分别有1602万辆和1200万辆私家车。虽然东京的汽车数量远高于北京,但通过大规模的轨道交通建设和高昂的停车费,减少了汽车出行的比例,改善了交通状况。2019年,北京轨道交通运营长度仅为699公里,而纽约大都会区、东京圈和首尔圈的运营长度分别为3347公里、2705公里和1098公里。在四个主要的运输方式,包括轨道交通、公共汽车(电动),汽车和出租车,目前东京圈轨道交通出行的比例是61%,在东京都市圈和比例高达81%,而在北京的中心城区仅为28%。


另一方面,应该区别对待人口离开国家的地区,以避免大规模基础设施建设造成的明显浪费。目前,我国已经出现了区域收缩和城市收缩的现象,今后还会越来越多,主要中心化在欠发达地区和中小城市。从地市级行政单位的角度来看,除缺失数据的区域,缩小地区人口减少的数量从87年到46从2001年到2010年,从2011年到2018年,占25.8% – 13.6%,主要是由于农民工的回归从东部到中西部地区。净流出的数量的地区积极的人口增长但低于自然增长从87年到160年,或从25.8%降至47.5%。净流入积极的地区人口增长的数量高于自然增长从162年到116年下降,或从48.1%降至34.4%。随着自然增长率逐渐下降,甚至出现负增长,越来越多的地区将会人口减少。在2018年底,地方政府债务占GDP比率高达30.5%和34.5%的西部和东北部地区,而地方政府债务占GDP比率为15.1%,东部和中部地区的18.7%(不包括河北、湖北债务未发表的数据),其中青海、贵州分别为64.2%和57.6%,分别。因此,对于流出人口的地区,基础设施建设应促进股权和基本安全的角度,一带一路战略,国家军事安全与能源安全,防止无效的投资造成明显的浪费,加重政府债务的压力。


4.2新主体:进一步放开基础设施建设市场准入,平等对待民间资本
一是进一步开放基础设施投资领域的市场准入,特别是拓宽民营企业参与基础设施投资的渠道,放宽限制。全面实施市场准入负面清单。对不在负面清单上的行业和行业,都要给予公平参与的机会,确保市场主体公平准入、公平竞争。为了合理确定投资资格,注册资本、资产规模、银行存款证明或融资意向信不得设置超过实际需要的基础设施项目,并不得设置入口条件无关的投资,融资,项目的建设或运营。
在传统基础设施建设领域,民间投资仍有相当大的门槛。例如,2017年,当国家统计局最终公布各行业**投资额时,民间投资占固定资产投资总额的60.4%。其中,占87.2%,分别为76.0%和57.3%的制造业,农业和娱乐行业,但只有38.2%,分别为20.3%和22.6%的三大基础设施领域的水电、天然气、交通、邮政、存储和水利、环保和公用事业,占总数的24.5%。
第二,新领域的信息基础设施,除了5 g基站和公共大数据中心,政府应该充分发挥市场在资源配置的决定性作用,促进有序的市场操作主要是通过制定行业规则,设备标准和工业规划和布局。信息基础设施不同于传统基础设施。许多项目具有明显的商业价值。一些企业已经进入或正在考虑进入。对于商业价值低但十分必要、或涉及公共信息、或难以融入市场的新信息基础设施建设,政府应积极牵头或牵头。

4.3新路径:规范民间资本进入PPP,对新的信息基础设施提供专项配套政策,注重科学规划和分步实施
一是在资金来源方面,规范和推进公私合营融资模式,引入民间资本提高效率,拓宽资金来源。同时,实施积极的财政政策,实现财政收支平衡向功能财政转变,提高赤字率和发行专项债券。适当提高赤字占国内生产总值的比重,超过3倍,赤字总量达到3万亿元。这将为减税、降低费用和基础设施支出腾出空间。拟将专项债务规模从2019年的2.15万亿元增加到3-3.5万亿元。目前,中国政府的杠杆率是可控的,并有庞大的国有资产做后盾。政府,尤其是中央政府,有增加杠杆的空间,可以发行特别国债,以支持特定阶段的基础设施项目。根据国际清算银行,中国政府总杠杆比率在2019年第三季度的52.5%,比上年上升4.4,远低于82.7%的平均水平,G20国家为99.0%,发达国家,以及符合为发展中国家49.9%的平均水平。
二是为新的信息基础设施建设提供专项财政、金融和产业政策支持。由于新的信息基础设施大多属于新技术、新产业,需要不同于旧基础设施的金融、金融、产业的配套政策。在财政政策方面,扣除研发支出,高新技术企业税率较低。在货币金融政策方面,支持低息贷款、专项贷款、多层次资本市场、并购、ipo、债券发行等。工业政策已纳入国家战略和地方经济和社会发展计划。
三是统筹规划,预防和控制;赶时髦。重复构造,或保持不变;旧瓶装新酒。造成了大量的浪费。我们要充分总结过去基础设施建设的经验教训,统筹规划,明确发展的重点和重点。地方政府在制定投资项目时,要充分考虑实际情况,不能盲目追求,避免无效投资和产能过剩。
一些人认为,减税和基础设施建设将增加地方政府的债务负担,给地方财政平衡带来更大压力。我们认为,这种观点缺乏长远的全局观念。在经济下行压力很大的情况下,保持收支平衡,会使居民的生活更加困难。只要中国经济繁荣,人民安居乐业,就没有必要担心未来的财政问题。如果所有行业都不景气,就没有财务平衡。
还有一种观点认为,财政政策对私人投资有挤出效应。在我们看来,我们不能只讨论挤出效应。财政政策存在溢出效应、驱动效应和规模效应。此外,在推进新的基础设施建设过程中,要优化财政投资方向和结构,更好地发挥财政资金的作用,提高财政资金使用和配置效率。
中国过去有过两次大规模的经济刺激计划,一次是为了应对1998年的亚洲金融危机,另一次是为了应对2008年的全球金融危机。2008年11月,中国宣布在2010年底前投资4万亿元人民币。2009年,基础设施投资增速达到42%的历史很高水平。1998年年中,中国启动了以增发国债为主要内容的积极财政政策。2004年,实际赤字与国内生产总值之比已连续七年由1997年的0.7%上升至2002年的2.6%。随着经济的逐步复苏和财政政策由积极向稳健的逐步转变,2005年赤字率下降到1.2%。1999年新增特别国债1000亿元,1999年1100亿元,2000-2002年1500亿元,2003年1400亿元,2004年900亿元。因此,在新一轮基础设施建设中,不能搞“一次性的过度刺激”,而要制定中期投资计划,同时有序、及时地加大投资力度。
4.4软基础设施:推进深层次体制机制改革,提升治理能力,优化营商环境
新时代不仅需要新的硬基础设施,也需要新的软基础设施。从广义上讲,基础设施不是物理的。努力AMPL在;基础设施建设还包括改革深层次的制度和机制,以反映国家的治理能力。软AMPL在;基础设施。
近年来的经济和社会领域瘟疫AMPL在;这种情况经常发生,经济继续衰退。重大挑战相继出现,包括2015年股市下跌、2018年中美贸易摩擦、2019年民营经济退出、生猪价格上涨、2020年新冠肺炎疫情等。在巨大的经济和社会转的背景下,一些政策已经实现在one-size-at-all层面,造成中小企业的错误,在一些地区改革进程缓慢,民生不足,科技创新是弱,舆论监督缺失,社会治理的秩序和制度的弱点已经出现。要深刻认识改革体制机制的迫切性,避免到处灭火。
我们建议:加强舆论监督和信息透明度,建立吹人保**,补充医学委员会改革医疗制度,加强公共卫生应急体系建设,开放的基础工业,如增加汽车金融电信能力,加强知识产权保护,改善商业环境,大幅减税江飞尤其是利率和企业所得税,实行社会保障中性竞争,建立新的住房制度和长效机制,发展多层次资本市场,建立新的激励机制,调动地方政府和企业家的积极性。
例如,在商业环境方面,中国近年来取得了显著的进步,但仍有很大的改善空间。根据世界银行《2020年全球营商环境报告》,中国在2019年全球营商环境排名中上升15位,至第31位,成为全球40大经济体之一。在国际上,新西兰、新加坡和香港排名前三,韩国、美国和英国排名第五、第六和第八,德国第22位,日本第29位。在个体指标方面,中国在2018-2019年创业(27/190)、获得电力(12/190)、财产登记(28/190)、保护中小投资者(28/190)和执行合同(5/190)方面超过了美国。其它排名,如获得信贷(80/190)、纳税(105/190)和申请破产(51/190),都显示出与美国有很大差距。例如,中国创业所需的时间是美国的2.0倍。2019年,在中国创业需要8.6天,而在洛杉矶需要4.2天。


恒大研究院;流行病和新的基础设施。相关研究报告:
1. 2018年7月24日,在当前形势下,财政政策大有作为
2. 财政超过货币:2020年政策建议,2019年12月6日
3.大本;本;2020年宏观展望,2020年1月6日
4. 关于疫情对中国经济影响的分析和政策建议,2020年1月31日
5. 《遭遇亚洲金融风暴和特大洪水:1999年危机转化为机遇的启示》,2020年2月18日
6. “是时候行动了。新”;新一轮基础设施建设”,2020年2月28日
7. 《全球瘟疫、金融海啸和新基础设施》,2020年3月1日
8. 任泽平:《不让危机过去》,2020年3月2日
9. 任泽平:最简单、最有效的方式就是启动新的基础设施。, 2020年3月3日
10. 2020年3月6日,《任泽平:为什么我主张建设新的基础设施,而不是4万亿美元的改造》
11. 2020年财政政策建议,2020年3月9日
任泽平:我们正处在全球经济危机的边缘;新的基础设施;照亮中国经济的未来,2020年3月10日
13. 《全球流行病:起源、影响、反应和影响》,2020年3月11日
14. 我们正站在全球金融危机的边缘,2020年3月15日
15. 中国新的基础设施研究报告,2020年3月16日
16. 2020年3月17日,《美联储:饮毒解渴,全球金融危机即将来临》
17. “为全球经济和金融危机做准备”,2020年3月18日
18. “在金融危机期间,美国是否又在试图剪羊毛?”, 2020年3月19日
19. 《全球金融危机对中国的传导路径与影响》,2020年3月23日
20、“美联储无**宽松,市场还在担心什么?”, 2020年3月24日
21. “5G时代:新基础设施,中美新一代信息技术决战”,2020年3月25日
22. “决定扩大内需,启动新一轮基础设施建设;和终止,2020年3月29日,《**中央政治局会议精神》
23、任泽平PPT讲解;新的基础设施;2020年4月3日
24. 《全球疫情分析:拐点预测与长尾特征》,2020年4月8日
25. 充电桩:新基础设施,迈向新能源汽车时代,2020年4月9日
文章标题:今天推荐|中国基础设施新研究报告
文章链接:https://www.btchangqing.cn/25720.html
更新时间:2021年05月29日
本站大部分内容均收集于网络,若内容若侵犯到您的权益,请联系我们,我们将第一时间处理。