互链脉冲研究所
5月25日,互链脉冲研究院发布了我国首份上市公司研究报告+区块链:《上市公司发展2020 -2020年区块链报告》。
该报告详细列出了中国247家在区块链上市公司的具体业务,其中233家是a股上市公司,占a股总市值的十分之一。
在247家公司中,原创业务分类软件服务、电子信息、银行、文化传媒四大领域数量最多,分别占30%、8%、7%和5%;
它们分布在54个大中城市,其中北京、深圳、杭州和上海的数量最多。四个城区的区块链上市公司数量达152家,占总数的60%以上。
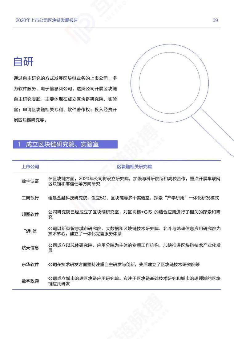
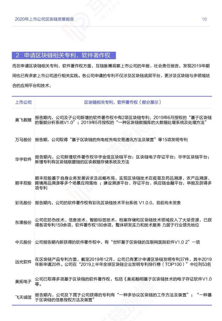
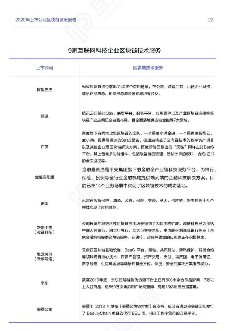
在247家连锁上市公司中,专注于区块链应用层的上市公司有142家,占57.49%。其他人则忙于。区块链技术开发与服务。及其他工业配套服务;和其他;贯穿整个研究;等等;
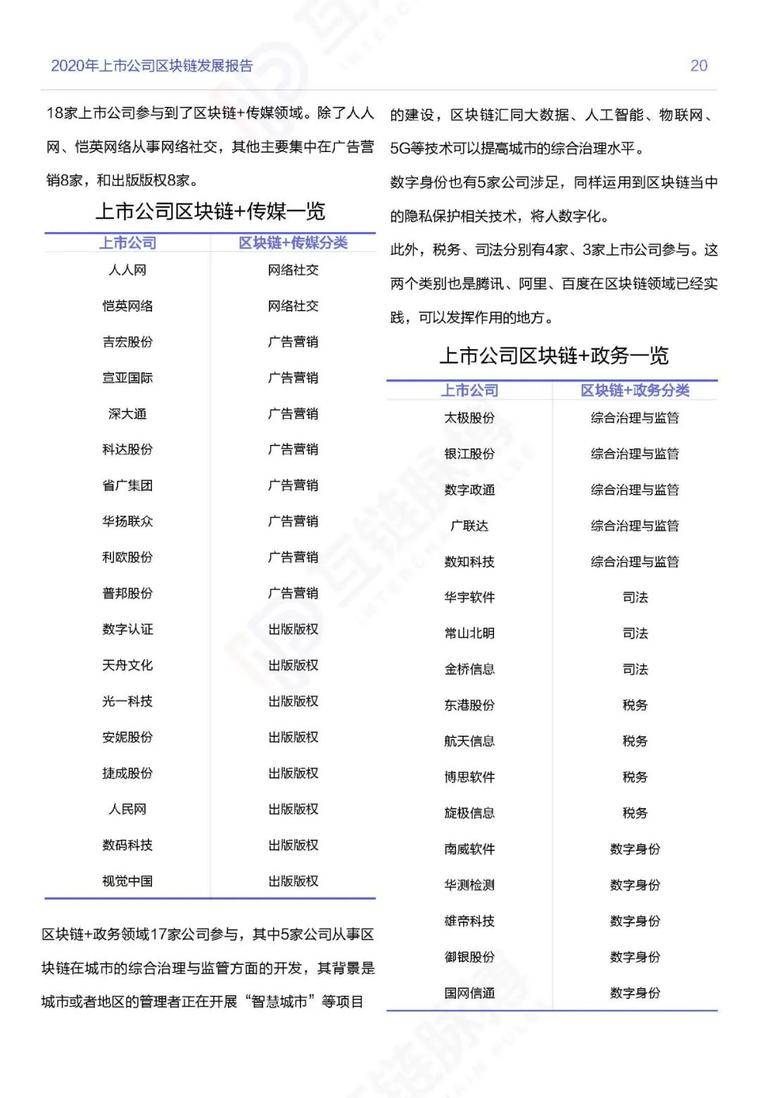
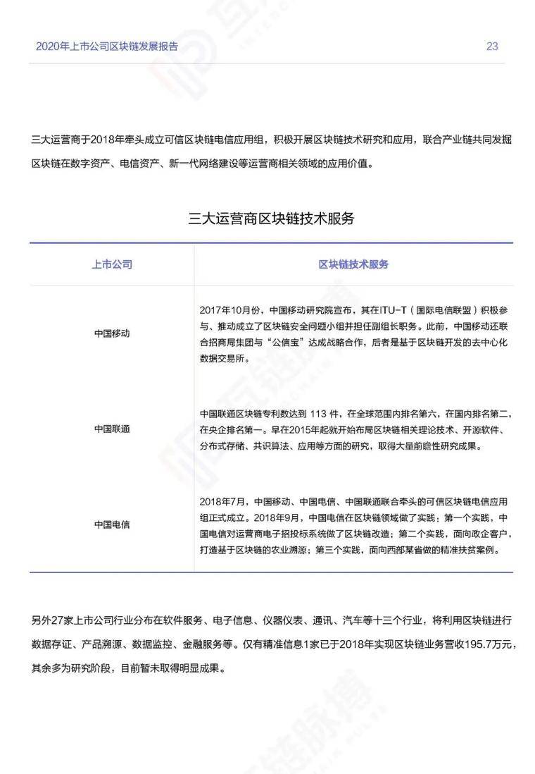
在142家从事区块链应用的上市公司和45家从事区块链研究的上市公司中,共有177家确定了应用方向。参与区块链+金融应用的上市公司有48家,占参与区块链应用的公司的27%。社会公共服务20项,占12%。参与18家媒体,占10%;17人参与政务,占10%。
尽管有247家上市公司参与其中,但很少有公司有能力创造收入。幸运的是,根据2019年的年度报告,这个数字有所增加。





































文章标题:目前,推荐247家|上市公司开展区块链业务,其中60%正在探索金融应用
文章链接:https://www.btchangqing.cn/26254.html
更新时间:2020年05月26日
本站大部分内容均收集于网络,若内容若侵犯到您的权益,请联系我们,我们将第一时间处理。