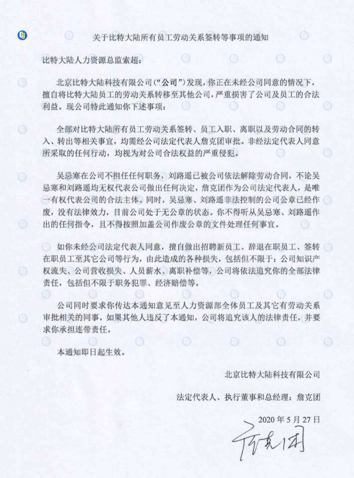
财经网连山财经5月27日,根据联合财经网,詹克团,北京比特大陆科技股份有限公司法定代表人、执行董事、总经理,向比特大陆人力资源总监苏超发出通知,涉及到比特大陆科技股份有限公司比特大陆公司所有员工的劳动关系。
通知指出,未经法定代表人同意,对劳动关系的签订、转移、职工的入职、离职采取的任何行动,目前比特大陆公司所有员工的劳动合同的转入和转出均被视为严重侵犯公司的合法权益。
此外,吴继汉不再在公司担任任何职务,刘路遥也被公司依法终止职务。吴继汉、刘路尧控制的公司公章已失效,不具有法律效力。目前,公司处于无公章状态。
公司将依法追究索超的一切法律责任,包括但不限于职务犯罪、经济补偿等,对未经公司法定代表人同意,擅自招收新员工、辞退员工、签转员工至其他公司的行为,詹克端。
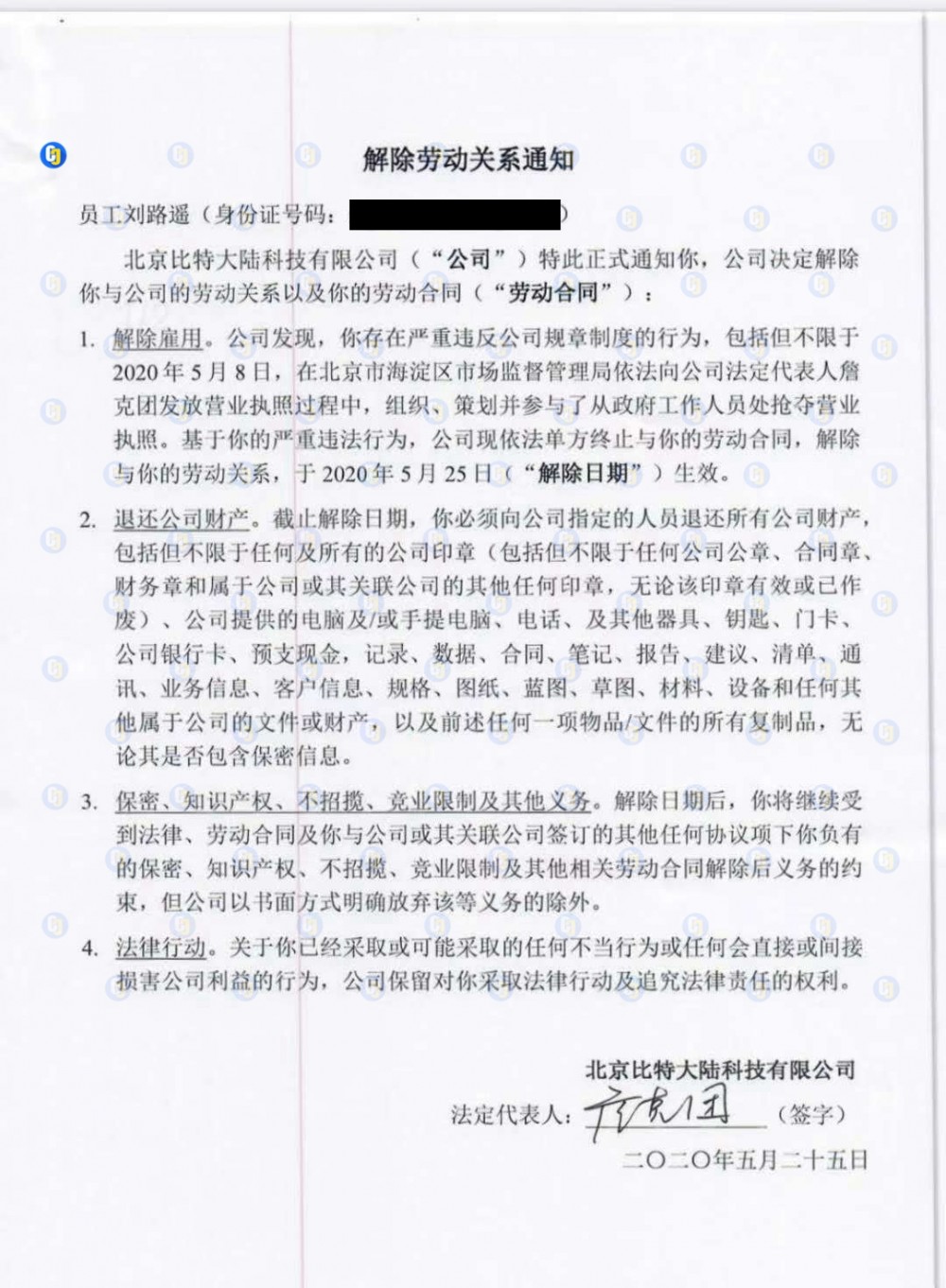
根据2020年5月25日发布的《关于终止劳动关系的通知》,因严重违反公司规章制度,北京比特大陆科技有限公司于2020年5月25日正式联系刘路遥的劳动关系和劳动合同。
自终止之日起,刘璐瑶需要将相关财产返还公司,终止之日后,刘璐瑶与公司或其关联公司签订的相关劳动合同终止后,刘璐瑶将继续受法律、劳动合同及其他义务的约束。
公司保留对刘路尧采取法律行动的权利,并对刘路尧已经或可能采取的任何不当行为或可能直接或间接损害公司利益的行为追究法律责任。
据连云港财经此前报道,5月8日发生营业执照抢劫案时,北京BiKi在吴继汉的控制下,正在转移相关法律关系和员工。
吴计划将原来的业务、法律关系和员工转移到新公司,这是该集团的全资子公司,就像北京比特大陆一样。员工调动合同将签署三方调动协议。三方为员工北京比特大陆和重庆思源大陆科技有限公司,公司法定代表人为刘路尧。
从***息查询中可以看出,刘路遥自面朝比特兰以来,在吴继汉的布局和行动中发挥了重要作用。
比顿公司全体员工劳动关系签订及转移通知全文如下:

北京比特大陆科技有限公司解除与刘路遥劳动关系的通知如下:

文章标题:废除公章,免去吴忌寒、刘路遥的职务,追究索超的法律责任
文章链接:https://www.btchangqing.cn/26926.html
更新时间:2020年05月27日
本站大部分内容均收集于网络,若内容若侵犯到您的权益,请联系我们,我们将第一时间处理。