最近,矿业圈受到重创。
国务院金融稳定发展委员会第51次会议后,比特币挖矿成为监管重点。对于这种突变,矿圈近期也在频繁变化。
5月25日晚,内蒙古按照财委会会议精神,率先印发了相关管理办法草案。


从草案列出的内容可以看出,内蒙古自治区要下大力气严格控制矿业。
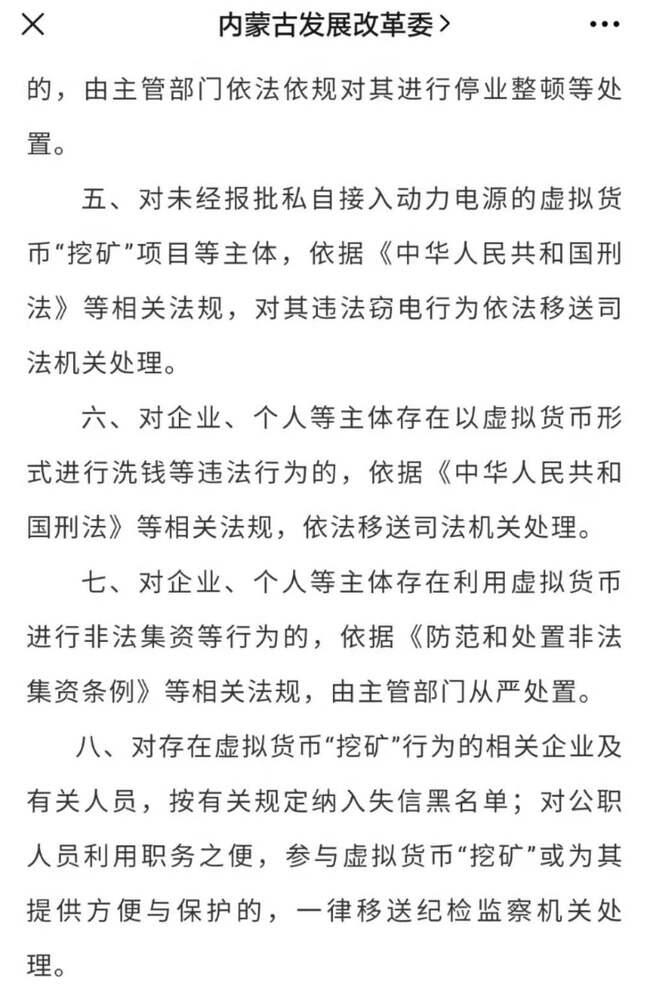
从工业园区、数据中心、自备电厂,到大数据中心、云计算企业,再到通信企业、互联网企业,甚至网吧,以及未经批准接入供电的虚拟货币“挖矿”项目主体,都给出了明确的处理办法。看来这次内蒙古要打虎打苍蝇了。
除了打击范围大,打击力度也很大。从草案中可以看出,如果发现有“挖矿”行为的企业,将无法在内蒙古经营,并将按有关规定列入失信黑名单。这可以说是一天的挖矿,一辈子的牺牲品。所以,ZF这次的压力非常大。
当然,对于国内矿业界来说,不仅内蒙古有大矿业,新疆、四川等省也有大矿业。相信今后相关省份将陆续出台监管制度。
针对这种高压态势,国内矿工也纷纷出台应对措施。最近,为响应国家政策,矿工关闭了中国大陆的IP接入。各大矿场也开始从国内向国外转移。就像2017年七部委联合下发文件后,国内交易所的交易业务全部转移到海外。只要国内有政策风险,转移到国外相对安全。昨天,矿圈老板在微博上说了些什么。可见,目前国内矿业界并不十分鱼龙混杂。

草案除了加大对矿业的监管外,再次重申了对利用虚拟货币洗钱、集资等违法行为的处罚。根据本文给出的处理方法,可以看出采埃孚对非法使用虚拟货币始终保持高压监管的态度。当然,这进一步明确表明,虚拟货币的持有和合法交易是默认的。
此外,最近关于场外交易市场的传言也很多。自赵东案以来,场外交易成为人们关注的焦点。最近,网上有很多传言说中国将停止OTC业务。消息一出,立刻引起了大家的恐慌。如果场外交易市场被禁止,就意味着法定货币与虚拟货币之间的交易渠道被切断。如此一来,势必对整个货币界产生巨大影响。
24日清晨,热钱冷钱包内连续发生5次转账,转账资产总额高达9999.95比特币。这种情况让很多人开始恐慌。是不是因为场外交易市场即将被禁止,导致大量资产外流?关于这一传言,火币官方迅速辟谣。这位负责人表示,这是交易所正常的冷转热操作,以补充热钱包资产。
到目前为止,还没有权威的渠道公布场外交易市场的监管制度。所以与其猜测,不如等政策出台。
文章标题:内蒙古矿业步入寒冬
文章链接:https://www.btchangqing.cn/269364.html
更新时间:2021年05月30日
本站大部分内容均收集于网络,若内容若侵犯到您的权益,请联系我们,我们将第一时间处理。