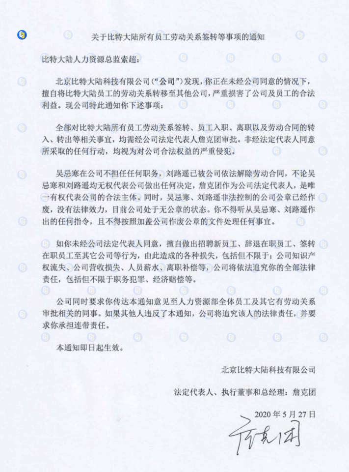
财经网5月27日讯,根据Chain Finance的一条信息,詹克群以法定代表人,北京比特大陆科技有限公司执行董事兼总经理的身分向比特大陆的人力资源总监发布了一份通知,其中涉及诸如Bitmain所有员工的劳资关系签署等事项。
该通知指出,当前与劳资关系的签署,员工的入职和离职以及Bitmain员工的劳务合同的进出有关的所有当前事项,未经法律代表同意而采取的任何行动均被视为严重侵犯公司合法权益。
此外,吴继汉不再担任公司职务,刘鹿瑶也已依法被公司解雇。此外,由吴继汉和刘鹿瑶控制的公司印章已失效,没有法律效力。目前,公司处于没有密封的状态。
未经公司法定代表人Jenke Tuan同意,Suochao未经授权就招募新员工,解雇在职员工以及将在职员工认可给其他公司的事宜,公司将追究Suochao的所有法律责任,包括但不限于从事工作犯罪,经济赔偿等
根据2020年5月25日发布的《解除劳动关系通知》,由于严重违反公司规章制度,北京比特大陆科技有限公司正式联系刘路耀至2020年5月25日之间的劳动。关系和劳动合同。
自注销之日起,刘璐瑶需要将相关财产退还给公司,在注销之日之后,刘璐瑶将继续受法律,劳动合同以及与公司或其关联公司签订的其他相关劳动合同的约束。
公司保留对刘璐瑶采取法律行动的权利,并对刘璐瑶已经采取或可能采取的任何不当行为或直接或间接损害公司利益的任何行为追究法律责任。
根据此前关于Chain Finance的报道,在5月8日发生营业执照抢劫事件时,在Wu Jihan的控制下,北京比特大陆正在转移相关法律关系和员工。
吴继汉计划将原来的业务,法律关系和员工转移到新公司。与北京比特大陆一样,新公司也是该集团的全资子公司。员工调动合同将签署三方调动协议。这三方分别是北京比特大陆和重庆硅平原大陆科技有限公司的员工。该公司的法定代表人是刘路耀。
在查询***息后,我们可以看到,在比特大陆的内斗被置于光明的一面之后,刘路耀在吴继汉的各种布局和行动中发挥了重要作用。
“关于比特大陆全体员工签订劳资关系事项的通知”全文如下:

北京比特大陆科技有限公司与刘璐瑶解除劳动关系的通知如下:

文章链接:https://www.btchangqing.cn/27072.html
更新时间:2020年05月27日
本站大部分内容均收集于网络,若内容若侵犯到您的权益,请联系我们,我们将第一时间处理。