早期,NFT主要中心化在数字收藏和数字艺术品上,但NFT的内涵远不止于此。NFT的未来将与DeFi相当。对于NFT,请参考蓝狐笔记之前的文章“NFT的愤怒”。
至于NFT的热潮,蓝狐的笔记之前也谈到过。特别是贝普尔NFT的高价拍卖以及NBA**射手和加密朋克的崛起,使得NFT交易量飙升。此外,OpenSea、rapid、nifty gateway、superare等NFT平台也在迅速崛起。这一领域显示了DeFi早期发展的势头。
尽管市场最近进入了一个相对寒冷的时期,但在过去的30天里,根据不可测的数据,截至发稿时,仍有超过9.5万笔交易和超过2.48亿美元的交易额。
比特币(截至发稿前30天,超过95000笔交易,数据不可靠)
根据cryptoslam的统计,截至发稿时,加密收藏中的NFT在过去30天里已经卖出了100多万美元。有12个平台,包括cryptopunks、meebits、NBA top shot等。
(cryptoslam,过去30天内有12个平台的交易额超过100万美元)
据cryptoart的统计,虽然近期受整体市场的影响,cryptoart的人气有所下降,但4月份的总交易额仍在1亿美元左右,历史交易额超过6亿美元。
(加密艺术品销售)
这不包括金融NFT、数据NFT、音乐NFT等。这方面的潜力尚未得到充分开发和展示。例如,加利福尼亚大学,伯克利使用NFT来表达与基因编辑和癌症免疫治疗相关的数据,并使用NFT进行拍卖。
(NFT数据拍卖,博客)
一些音乐家甚至开始以NFT的形式销售他们的新作品,购买者可以获得NFT音乐的未来销售版税收入。这种模式将对未来音乐、电影等文化产业产生非常深远的影响。这些都是新的尝试,而且才刚刚开始。
可以预见,在未来,金融、游戏、收藏、艺术、音乐、电影、数据等方面都会出现大量的非金融交易。这将是一个巨大的市场。
多链时代对跨链NFT的需求
随着DeFi和NFT的发展,以太坊目前的容量已经不能承载大规模的NFT生态。在这种情况下,一种是使用layer2方法进行扩展,另一种是通过多链模式进行开发。随着波卡、Solana、海科、BSC等多家连锁企业的发展,不同公链上的NFT资产也在不断增长。
在这种背景下,人们开始关注跨链NFT协议。开发者已经在布局这个领域。Dnft也是一个基于Boca生态学的跨链NFT基础设施。
Dnft是一种基于Boca生态学的跨链NFT协议
Dnft是一种基于Boca的跨链去中心化NFT协议。它试图成为多链时代NFT的基础设施,提供NFT资产生成、交易、维护、恢复、数据处理、治理等基础服务。开发者可以基于dnft协议构建NFT资产相关的创建、交易、分析、衍生品、数据等产品。根据其官方信息,它已经获得了Web3基金会、HECO基金和BSC Grand的赠款。
简而言之,dnft试图为各种NFT活动提供底层的跨链基础设施服务。这可以从它的架构中看出。
dnft的体系结构设计

(dnft协议的架构分层,dnft协议)
上图显示了dnft的体系结构。可见,dnft协议包括协议层、跨链层和应用层。在协议层,dnft包括NFT生成、去中心化事务、NFT维护、NFT恢复、NFT治理、代币经济等模块;跨链桥可以连接波卡、以太坊、BSC、heco等多链生态,为NFT提供跨链流动性;同时,波卡生态可以共享其安全性,实现自由的跨链互动;应用层包括NFT市场、NFT游戏、NFT艺术品、NFT数据和NFT WiFi。

(dnft的主要组成部分,dnft协议)
我们可以看到dnft有五个主要组件:datanft、datastoragewithtax、dataswap、Dao治理和AI工具包。换句话说,它提供NFT生成、存储、事务、传输、协议治理和其他基础设施服务。此外,它的人工智能工具箱还提供了一些独特的服务。通过数据ETL和数据标注,试图为个人数据和人工智能模构建一个通用的数据框架,这可能是与NFT数据相关的计划。不过,白皮书并没有提供更多的描述,细节还需要稍后透露。
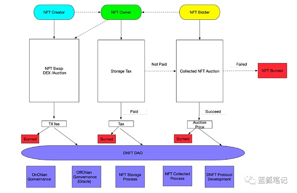
Dnft计划整合ERC721和ERC1155标准,以实现更强大的NFT描述。在dnft协议中,NFT数据的存储需要纳税,这不是一次性的支付,而是一种长期的支付,以支持存储成本,从而实现NFT的长期可持续性。如果NFT持有人未能及时缴纳税款,其NFT将被回收并拍卖。
Dnft的去中心化NFT交易计划除了传统的市场交易(如英国拍卖和荷兰拍卖)外,还提供多种拍卖模式。
dnft的同构异构交叉链互通
在dnft协议中,DNF是它的原始代币。一开始,会有ERC20的dnf。当其主网络启动时,还将有本机DNF代币。Dnft计划建造一座跨链桥,实现ERC20的DNF与本地DNF的交换。
(dnft跨链层,dnft协议)
另外,dnft协议利用Boca的xcmp协议实现了Boca生态工程之间的共享安全,实现了并行链之间的互通。也就是说,基于Boca生态学,可以实现内部跨链互通,通过跨链桥实现异构跨链互通。
生态服务的Dnft协议代币
Dnft协议有两种代币,一种是稳定代币,另一种是协议本机代币。dnft协议的稳定币与makerdao模相似,但采用dot-token进行质押。通过对网点代币的过度质押,产生稳定币dusd。有了dusd,我们可以在dnft内稳定付款。例如,NFT的购买可以用美元定价,而不是像dot或ETH这样的代币。
DNF是dnft的协议代币,用于dnft治理、生态创业和增长激励。dnft主网上线后,计划为NFT和游戏项目提供格兰特的激励计划,DNF已成为重要的激励工具。通过DNF的激励,更多的项目被引入dnft协议,从而构建协议生态。
Dnft的白皮书提到Dnft协议将使用DNF代币的30%来激励支持它的用户赢得Boca插槽租约。此外,dnft还计划在Kusama岛上运行,其代币KNF将空投给dnf持有者。
那么dnf代币可以捕获什么值呢?
除了治理价值外,DNF还具有回购和销毁机制。从上面我们可以看出,NFT的一部分交易成本、仓储税、回收拍卖等成本都将归于Dao。当然,这些代币经济机制和dnf的价值捕获机制也可以通过Dao治理进行升级和迭代。
Dnft协议也采用Dao治理
Dnft也采用Dao治理。在项目开始时,项目方选择其NFT协议的参数和事项。Kusama生态试运行后,dnft协议将启动主网,其治理将逐步过渡到Dao。其中,dnft的经济模式、发展规划、协议迭代、资金管理、NFTamp;博弈激励将通过社区决策来实现。社区的决策是通过dnft理事会完成的。dnft理事会由DNF代币持有人组成。
dnft跨链NFT协议的开发路径设计
从dnft规划的角度,分为四个阶段。首先是tnft阶段,主要是协议核心模块的测试阶段。第二个阶段是knft阶段,即手术前阶段。它将参与Kusama生态和Kusama平行链槽拍卖。
第三阶段是dnft主网的正式运行阶段。参与波卡平行链槽拍卖,同时发布dnft主网。同时,本阶段还计划推出NFT和游戏赠款激励计划,鼓励NFT和游戏项目进入dnft生态。第四阶段是以太坊dnft,在以太坊网络上部署dnft协议模块,探索以太坊与波卡生态之间的直接跨链应用。
dnft测试中的产品
基于dnft协议,任何开发人员都可以构建各种与NFT相关的应用程序。目前,dnft团队已经推出了基于dnft协议的nftstore测试产品。可见,它包含了市场、挖矿、跨链桥梁、游戏、艺术、数据等NFT相关内容。
(基于dnft协议的nftsore测试接口,dnft协议)
(NFT商店的NFT市场,dnft)
(NFT商店的NFT市场,dnft)
用户可以创建NFT,进行与NFT相关的挖矿活动,销售和购买NFT,参与NFT游戏的众筹,玩NFT游戏,参与NFT艺术品和NFT数据相关的任务。NFT商店仍在测试中。
后记
目前,以太坊在智能合约平台中的网络效应最强。不过,由于其可扩展性,其他公链也在DeFi和NFT爆发的时间窗口抓住了一些机会。此外,随着波卡和智能链的到来,多链时代将在一定程度上成为现实。
在这种情况下,跨链NFT的需求逐渐显现。人们在不同的链上发布他们的NFT,他们还需要与不同链上的NFT资产进行交互。Dnft是一个基于物质的跨链去中心化NFT网络。尝试为NFT的跨链提供基础设施服务,包括NFT生成、交易、维护、道治等,其中,从产品来看,除了NFT收藏、NFT艺术品外,还将触角延伸到NFT游戏、NFT大数据等。
从NFT的发展趋势来看,跨链NFT是其横向扩张的必然路径。目前,它刚刚起步,对NFT着陆的探索还有待进一步深入。
文章标题:Dnft:跨链NFT协议的探索
文章链接:https://www.btchangqing.cn/277574.html
更新时间:2021年06月12日
本站大部分内容均收集于网络,若内容若侵犯到您的权益,请联系我们,我们将第一时间处理。