随着NFT产业的发展,NFT与游戏产业的结合也备受关注。对于NFT产业的兴起和发展,各方都抱有很高的期望。那么,哪些省市在发展NFT方面更有优势呢?考虑到这个问题,我们发现对于NFT没有特别的优惠政策。
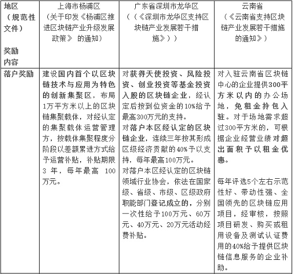
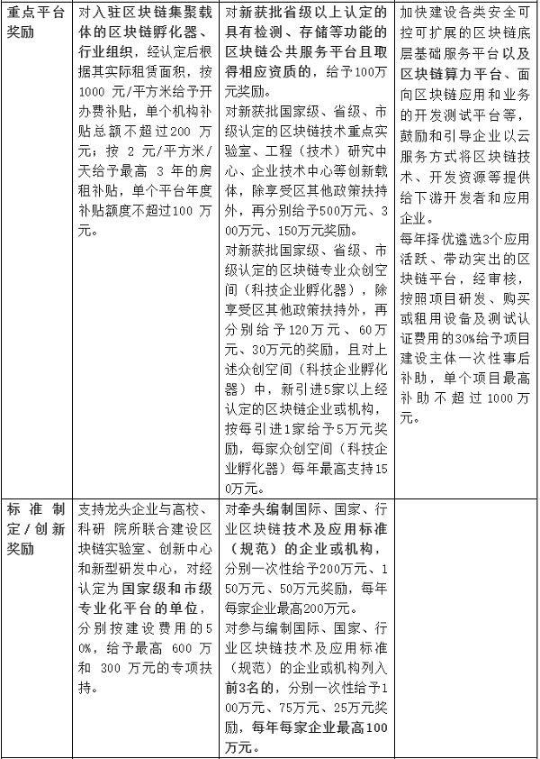
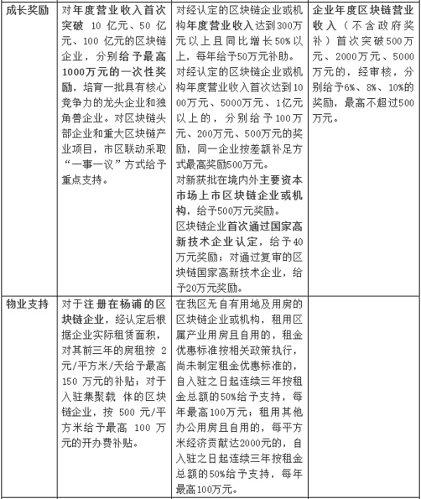
然而,考虑到底层技术是区块链,自2020年以来,产业政策迎来了爆发式增长,一份研究报告显示,截至去年底,中央、部委和地方政府共发布了600多个与区块链相关的政策文件。今天,萨杰团队选取了区域区块链产业政策中目标明确、奖励内容具体的三项措施进行总结。我们选取了三个有条件的省市,仅供参考,不作为投资建议。

;





写在**
不难看出,上述地区在监管政策引导上相对宽容审慎,鼓励区块链技术创新,以区块链产业园为试点,可能有一定的容错机制和相对宽松的市场准入和监管环境。但是,创新者不应忽视技术应用中的行政和刑事法律风险。如果您有任何问题,欢迎您与萨杰团队讨论。
温馨提示:
文章标题:NFT将会在哪些城市落地?
文章链接:https://www.btchangqing.cn/297020.html
更新时间:2021年08月06日
本站大部分内容均收集于网络,若内容若侵犯到您的权益,请联系我们,我们将第一时间处理。