
导读
2020年4月3日,央行表示将加强顶层设计,坚定不移推进法定数字货币(DC/EP)研发工作,系统推进现金发行和回笼体系改革。
摘要
专题:DC/EP,或将引领央行数字货币浪潮。央行数字货币(CBDC),是由国家中央银行发行,具有国家信用支持的法定数字加密通证,是一国法定货币的数字化形式。为应对Libra等超**数字通证的冲击,世界各国中央银行加快了CBDC的研发进程。自2014年起,中国央行就在时任行长***的倡导下,开始研发中国央行数字货币(DC/EP),并在2019年年底确定深圳、苏州等城市作为DC/EP的试点城市。目前,DC/EP的硬件、数字钱包APP都在稳步推进,拥有较完整体系和广阔应用场景的DC/EP,或将引领CBDC的潮流。
行情:市场回升,成交量下行。本周数字通证总市值为1958.7亿美元,相比上周增加98.6亿美元,涨幅约4.1%;日均换手率为62.9%,较上周下跌8.5%。BTC现价6733.39美元,周涨幅为4.1%,日均成交量为372亿美元。ETH现价142.09美元,周涨幅为6.1%,日均成交量为123亿美元。本周交易所BTC余额为69.1万个,较上周增加了13310个。交易所ETH余额为1485.98万个,较上周减少21.5万个。BICS二级行业中,信息技术行业占比明显上升。
产出与热度:BTC难度与算力保持稳定。BTC本周挖矿难度为13.91T,与上周持平,日均算力为101.8EH/s,较上周上涨1.4EH/s;ETH本周挖矿难度2225.4,较上周上升23.56,日均算力177.1TH/S,较上周上升1.0TH/S。
行业:区块链升温。欧洲改善生活和工作条件基金会发布报告,区块链可帮助交付和跟踪公共福利;法官拒绝Telegram向非美国投资者发行Gram的请求;很高院院长表示,将更好运用区块链等加强审判执行工作;北京上线基于区块链的供应链债权债务确权融资平台。
风险提示:监管政策风险、市场趋势风险
正文
1、DC/EP,或将引领央行数字货币浪潮
2020年4月3日,央行2020年全国货币金银和安全保卫工作电视电话会议在北京召开。央行表示将加强顶层设计,坚定不移推进DC/EP研发工作,系统推进现金发行和回笼体系改革。
1.1 何为CBDC
CBDC,是由国家中央银行发行,具有国家信用支持的法定数字加密通证,是一国法定货币的数字化形式。它是互联网发展和支付技术进步的产物,涉及到区块链、安全芯片、加密算法、移动支付等技术,但它仍然属于法定货币的范畴之内。CBDC锚定本国法币,不仅能够提高支付和跨境清算的效率,同时还可以捍卫国家的货币**。

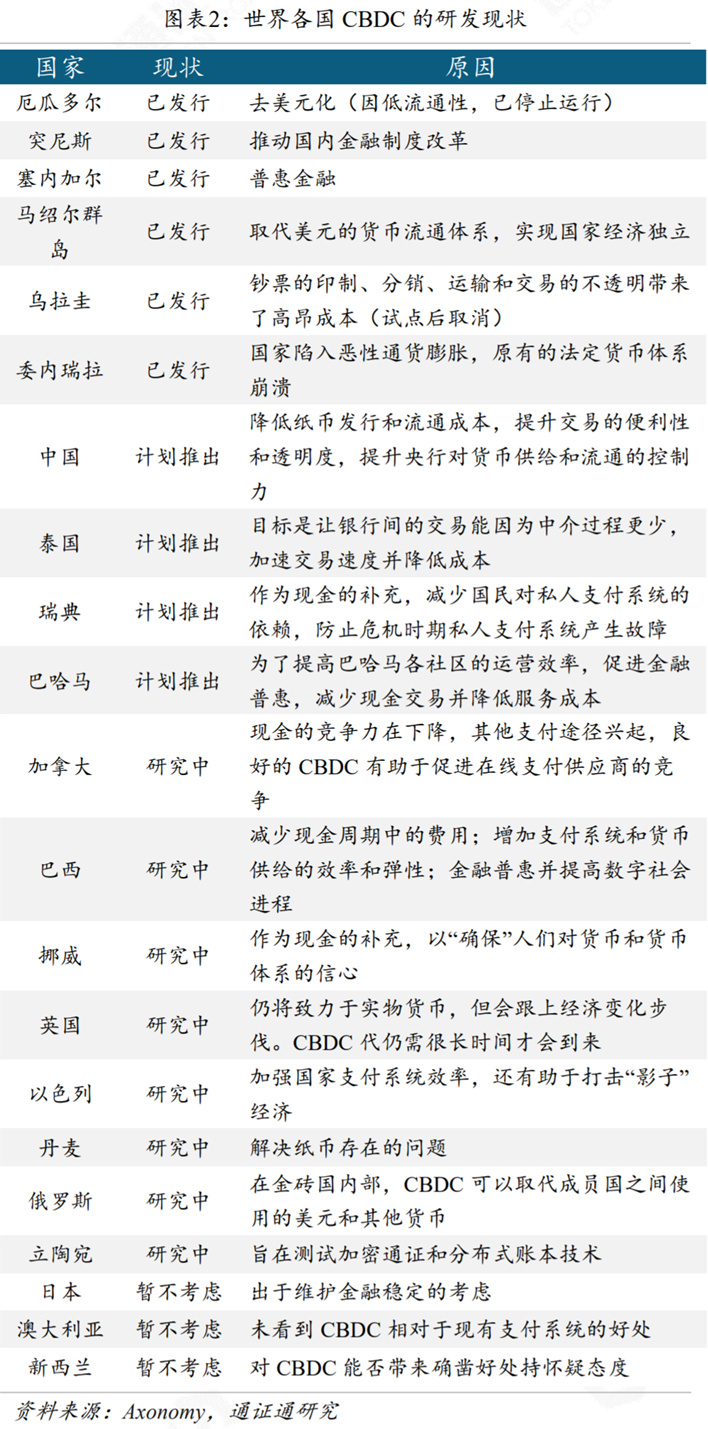
1.2 世界CBDC发展现状
2019年6月18日,Facebook发布了全球性加密数字通证Libra的白皮书,白皮书中提到“Libra的使命是建立一套简单的、无国界的货币和为数十亿人服务的金融基础设施,为金融服务创新开创新的机遇。”
Libra对国家货币**构成威胁,同时也存在着信用风险。Libra锚定的是多国法定货币,要实现的是全球支付系统,实现快速跨国转账,这严重威胁到各国的货币**。此外,尽管Libra拥有巨大的潜在使用人数,但其本质上是各国法币的衍生物,缺乏国家**信用背书,存在信用风险。
为应对Libra等超**数字通证的冲击,世界各国中央银行加快了CBDC的研发进程。

1.3 DC/EP驶入快车道
自2014年起,中国央行就在时任行长***的倡导下,开始了对CBDC的研发。
2018年3月9日,十三届全国人大一次会议记者会上,***提到,央行正在研究的是DC/EP,DC,digital currency,是数字货币;EP,electronic payment,是电子支付。
2019年8月,央行2019年下半年工作电视会议提出加快推进DC/EP研发步伐;2019年9月,据《中国日报》报道,DC/EP的“闭环测试”已经开始。
2020年1月,央行在坚持双层运营、M0替代、可匿名的前提下,基本完成顶层设计、标准制定、功能研发、联调测试等工作,下一步将合理选择试点验证地区、场景和服务范围,稳妥推进DC/EP出台应用。
2020年4月,央行表示将加强顶层设计,坚定不移推进法定DC/EP研发工作,系统推进现金发行和回笼体系改革。
1.4 加速推进DC/EP,抢占潮流先机
2月20日,瑞典央行宣布开始CBDC项目试点;3月27日,法国发布了一份申请CBDC“实验”应用方案征集书,将帮助法国央行了解CBDC的风险和机制。世界各国加速推进CBDC,试图抢占潮流先机,中国也不例外。
2019年年底央行已确定深圳、苏州等城市作为DC/EP的试点城市。关于DC/EP落地前的准备,也正在进行中:
支持DC/EP的ATM。DC/EP未来的定位是M0的替代,所以到时全国所有商业银行的实体ATM机估计都需要支持DC/EP。而我国知名的ATM机供应商广电运通已开展DC/EP在ATM机上自由兑换研发项目,并表示将展开与银行和密码厂商的生态合作。
第三方支付APP。DC/EP定位是法定货币,要求和现金一样,必须能够无网、跨银行、跨支付机构支付。而现在普通用户使用最多的是电子支付,尤其是微信支付和支付宝。所以它们也都需要支持DC/EP。近期支付宝先后公开了5件和CBDC相关的专利。
商业银行钱包App。目前,工商银行、农业银行、中国银行、建设银行四大商业银行已经在央行的牵头下在试点测试DC/EP,并研发测试数字钱包等相关服务的产品。
目前,DC/EP的硬件、数字钱包APP都在稳步推进,拥有较完整体系和广阔应用场景的DC/EP,或将引领CBDC的潮流。
2、行情:市场回升,成交量下降
2.1 整体行情:市场继续震荡上行
本周ChaiNext数字资产100指数收于605.97点,上涨6.1%。ChaiNext数字资产100X指数收于1569.72点,上涨6.6%。
本周数字通证总市值为1958.7亿美元,相比上周增加98.6亿美元,涨幅约4.1%。

数字通证市场日均成交量为1195.5亿美元,较上周下降9.3%,日均换手率为62.9%,较上周下跌8.5%。


本周交易所BTC余额为69.1万个,较上周增加了13310个。交易所ETH余额为1485.98万个,较上周减少21.5万个。


USDT市值为61.8亿美元,较上周上升14.7亿美元,USDT相对美元溢价率上升。


2.2 核心通证:主流通证继续回调
BTC现价6733.39美元,周涨幅为4.1%,月跌幅为23.1%。日均成交量为372亿美元,日均换手率为31.3%。BTC价格继续回升。
ETH现价142.09美元,周涨幅为6.1%,月跌幅为36.7%。日均成交量为123亿美元,日均换手率82.4%。


EOS现价2.34美元,周涨幅为4.5%,月跌幅为35%。日均成交量为25.7亿美元,日均换手率124.4%。
BCH现价235.81美元,周涨幅为8.4%,月跌幅为26.1%。日均成交量为33.5亿美元,日均换手率81.9%。


本周主要通证月波动率基本持平,价格波动仍然较大。

2.3 BICS行业:信息技术行业占比明显上升
在市值排名前五位的BICS(Blockchain Industry Classification Standard,区块链行业分类标准)二级行业中,稳定通证行业市值占比明显上升;支付结算行业市值占比显著下降。


本周通证数量增长较为明显的BICS二级行业为信息技术、钱包AMPL交易,下降较为明显的有支付结算、休闲娱乐。

2.4 市场观点:外部环境并未转暖,BTC上方压力或仍将持续
外部环境并未转暖,BTC上方压力或仍将持续。近一个月的时间,FGI指数一直在10附近徘徊,市场情形持续恐慌。BTC在7000美元一线持续震荡,全球新冠疫情愈演愈烈,外部环境并未转暖,BTC短线压力或仍将持续。
市场震荡,需注意控制仓位。BTC减半行情临近,近期的震荡行情为投资者提供了更加合适的价格,当前仍不失为投资BTC等数字资产的较好时机,长期持币者可考虑定投或逢低买入。
3、产出与热度:BTC难度与算力保持稳定
BTC难度与算力保持稳定。BTC本周挖矿难度为13.91T,与上周持平,日均算力为101.8EH/s,较上周上涨1.4EH/s;ETH本周挖矿难度2225.4,较上周上升23.56,日均算力177.1TH/S,较上周上升1.0TH/S。

本周,Google Trends统计的Bitcoin词条搜索热度为13, ETHereum词条搜索热度为8,与上周相比,均有所下降。

4行业要闻:区块链升温
4.1 欧盟报告:区块链可帮助交付和跟踪公共福利
4月2日,欧洲改善生活和工作条件基金会(EuroFound)发布了新报告,详细介绍了区块链如何有效地交付和跟踪公共福利(public benefit)。该欧盟机构的报告涵盖了一系列新兴技术领域,例如人工智能、网真和机器人学。报告指出,区块链技术在健康和社会保健的采用方面正处于早期阶段,已被用于支付现金福利和监测退休金缴款。
4.2 法官拒绝Telegram向非美国投资者发行Gram的请求
周三,纽约南区联邦地区法官P. Kein Castel表示,Telegram声称可以向投资者发行通证,并确保通证不会进入美国投资者手中,这种说法缺乏说服力。法官拒绝了Telegram要求澄清有关禁止Gram发行的初步禁令的请求。
4.3 很高院院长:更好运用区块链等加强审判执行工作
4月2日,中国很高人民法院党组书记、院长周强主持很高法党组理论学习中心组专题学习研讨。他表示,更好运用大数据、云计算、区块链、人工智能、5G等前沿技术加强审判执行工作,不断提高人民法院化解矛盾纠纷和诉讼服务能力水平。
4.4 北京上线基于区块链的供应链债权债务确权融资平台
4月4日,依托北京小微金服平台,北金控协同集团内基金、担保、不良资产处置和集团外银行、保险、创投等金融资源,对小微企业开展融资“急救”,为它们加速复工复产创造了良好条件。针对疫期中小微企业回款不及时、资金支出增大等愈发严峻的问题,按照市委市政府要求,北金控联合海淀区政府、微芯研究院等,迅速上线基于区块链的北京市供应链债权债务确权融资平台。
附注:
因一些原因,本文中的一些名词标注并不是十分**,主要如:通证、数字通证、数字currency、货币、token、Crowdsale等,读者如有疑问,可来电来函共同探讨。
报告原文请见【通证通研究】发布的研究报告:《DC/EP,或将引领央行数字货币浪潮——区块链周报 200405》



文章标题:DCEP或将引领央行数字货币浪潮
文章链接:https://www.btchangqing.cn/3086.html
更新时间:2022年02月14日
本站大部分内容均收集于网络,若内容若侵犯到您的权益,请联系我们,我们将第一时间处理。