本期WJB投研带你深度了解带你了解模块化Layer2新王Mantle Network。Mantle Network 的目标是为以太坊生态系统提供一个高性能、低费用、易于使用的平台,以促进去中心化应用的大规模采用。
Mantle Network是一个兼容以太坊虚拟机(EVM)的模块化 Layer 2网络,由 BitDAO 孵化,利用 roll-up 技术和去中心化的数据可用性层(Mantle DA)提供高吞吐量、低费用和快速确定性的服务,同时保证了以太坊级别的安全性。同时还使用了多方计算和去中心化的排序器来增强网络的安全性和去中心化程度。Mantle Network 的目标是为以太坊生态系统提供一个高性能、低费用、易于使用的平台,以促进去中心化应用的大规模采用。
1. 研究要点
1.1. 核心投资逻辑
Mantle Network是一个基于 Optimistic Rollup 技术的 L2 扩展解决方案,它提供了EVM兼容性和模块化设计。它的核心投资逻辑主要体现在以下几个方面:
Mantle Network由知名DAO组织BitDAO孵化,因此在技术团队实力和资金支持上具有显著优势。这为 Mantle 站稳激烈的Layer 2竞争格局奠定了坚实基础。与此同时,Mantle已经与多家**项目达成战略合作,这将有利于其快速融入以太坊生态并聚集用户与应用场景。随着以太坊生态的持续发展壮大,Mantle还可进一步打开巨大的市场空间。可以说,Mantle具备雄厚的技术和资金后盾,拥有广阔的市场前景,正在构建一个共赢的生态体系,这是其具备长期投资价值的关键所在。此外,从资产配置看,Mantle Treasury持有大量主流数字资产,这为其提供了更强劲的流动性支持和做市能力,有利于巩固 MNT 代币的价格。相比只持有治理代币的其他DAO,Mantle更丰富的资产储备也使其能充分融资生态建设。Mantle可以利用资产优势设立生态基金,吸引高质量项目。这也是 Mantle 作为重要Layer 2网络之一具有长远发展前景的关键支撑。
完善的治理机制有利于代币的长期稳定增值。Mantle Network的背后组织BitDAO 已经采取了各种措施来提升其代币经济模型的长期稳定性和升值潜力。比如改变了Bybit的捐赠模式,固定阶段减少捐赠量,降低代币流通;通过治理理论理论国库代币通胀风险;学习其他L2代币模式控制增量不超过总量 2% 等。这些治理举措反映了 Mantle Network 的背后对于团队维护代币价值非常重视,并善于总结其他成功案例的经验,这也使 MNT 代币相比加密资产具有更好的长期增值潜力。可以预见,随着生态发展成熟,Mantle Network 会不断完善治理机制,并基于DAO的集体智慧制定更多提升代币内在价值的政策,这为 MNT 的长期投资前景奠定了基础。
Mantle Network的多种运营机制为 MNT 代币提供了减少流通量的途径。不同于其他 L2 将 ETH 作为 Gas 代币,MNT 代币被当作成为 Mantle 链的 Gas 代币,随着生态稳定发展、链上交互活跃,MNT将会稳定消耗,而无需进行其他的人为调控,是一个稳定的通缩模型。同时,通过多个代币质押场景,将有效减少代币流通量,提升代币价值。Mantle Network的经济模型设计让 MNT 在多方面具备流通量减少的机制,这为其长期投资价值提供了支持,是 MNT 投资的一个核心逻辑。
Mantle Network采用了模块化的技术路线,这体现了其技术系统的前瞻性。Mantle各组件功能明确划分,采用松耦合设计,这保证了系统的灵活性,使其能够按需调整组件以适应技术和业务变化。比如数据可用性组件EigenDA可以方便替换为其他存储方案,与Monolithic架构相比, Mantle 的模块化系统更易进行更新迭代,其安全性和稳定性也更高,系统出现问题也可以通过升级单个组件来解决,而非需要全面重构。此外,模块化也使第三方可以根据需求只接入或使用 Mantle 系统的部分功能,这拓展了系统的适用范围和场景。这种设计理念值得其他项目学习,也是Mantle具备长期投资价值的技术基础。
Mantle Network 实现了其他 L2 网络难以达到的超高可扩展性。Mantle使用 Optimistic Rollup 和独立的数据可用性层 EigenLayer,可以提供更低成本和更快速的交易。这种架构与 Cartesi、Loopring、Pogon、Arbitrum 等其他以太坊Layer 2扩容解决方案不同,尽管 Mantle 不是唯一使用独立数据可用性层的L2解决方案,但其数据可用性层 MantleDA 是去中心化的,而其他 L2 网络的数据可用性层多采用中心化架构。这使得 Mantle可以实现真正的去中心化和高可扩展性,Mantle通过这种技术架构创新,有望提供超过其他 L2 网络的交易性能和低成本优势。这种可扩展性提升将有利于其实现广泛采用和取得竞争优势。因此, Mantle 的超高可扩展性是其一个重要的区别化技术优势和投资价值点。
Mantle Network 的安全性建立在以太坊强大的共识机制和验证节点集之上。Mantle的状态和交易是由以太坊的验证节点按照与 L1 链上交易相同的方式进行验证的。也就是说,验证 Mantle 交易安全性的节点集与以太坊的一致,这与其他 L2 网络使用自己的共识模型不同,Mantle 直接复用了以太坊的安全模型。因此,Mantle可以继承以太坊的强大安全性,其安全性不弱于以太坊主网,这种紧密融合以太坊安全模型的设计,使得Mantle相比其他L2网络,在安全性方面具有独特的优势和更高可靠性。这是Mantle网络一个核心的竞争力和投资价值所在。
1.2. 估值
根据CoinGecko数据,截至2023年9月3日,$MNT代币价格为0.45美元,市值为14.59亿美元,流通量32.34亿枚,总量62.19亿枚,全流通市值为28.05亿美元。经过对 Mantle Network 项目的深入分析和价值评估,我们认为在当前阶段 $MNT 代币存在一定程度的高估值,但从长期来看,如果 Mantle 能够实现其技术承诺,稳步发展生态,充分体现出其技术优势、生态潜力和市场空间,其估值将具有提升的空间。
我们会在后续报告(6.2 项目估值水平)中详细阐明 Mantle Network 的估值分析方法和依据。同时,我们会持续关注其生态发展动态,以便及时调整对其估值判断。
1.3. 项目风险
Mantle Network 当前面对的风险主要是:面临激烈的Layer 2竞争环境的竞争风险、技术安全风险、项目发展尚处于初期阶段的风险、BIT代币表现不佳对MNT的负面影响以及其代表的 OP Rollup 技术方向不再得到社区支持的风险。具体项目风险细节详见6.3 项目风险。
2. 项目概况
2.1. 项目业务范围
Mantle Network是基于 Optimi OVM 架构设计的以太坊Layer 2解决方案。它采用了模块化设计,试图利用 EigenDA 作为数据可用性层,以及 Specular Network 的欺诈证明系统来实现交易的有效性证明。
根据Mantle Network的官方信息,其业务范围除了作为L2扩容解决方案,提供高速低费的链上交易,建立一个可持续发展的公链商业模式外,其他业务主要包括:
1) Mantle LSD(即将上线)
Mantle LSD 是一个基于 Lido 的去中心化质押服务,它允许用户将 ETH 质押到以太坊 2.0 上,并获得 mntETH 作为凭证。Mantle LSD旨在利用 Mantle Network 生态系统的协同效应,成为 Mantle 生态中的ETH流动性质押的**解决方案。它可以降低 Mantle 的存款成本,也让第三方应用可以无需许可地使用和扩展。Mantle LSD 还具有简单和安全的系统架构,可以利用Mantle生态系统现有的能力,如社区、治理、品牌影响力等,有利于推动Mantle Network生态系统的发展。
2) Mantle EcoFund
Mantle EcoFund 是一个由 Mantle Treasury 提供的 2 亿美元的生态基金,与战略投资伙伴以1:1的比例共同投资。EcoFund的主要目标是促进开发者和 DApp 在 Mantle 网络上的采用,同时也考虑到基金的可持续性和回报。EcoFund将优先投资在Mantle生态系统内构建高质量和创新项目的团队,并在适当的时候增加对潜在的**项目的投资。
3) EduDAO
EduDAO是一个去中心化自治组织(DAO),它连接了不同的大学生态系统,以增强合作和数据交换,培养新一代的区块链和Web3创新者。EduDAO由 BitDAO 财库资助,作为一个独立的指导委员会,每年分配高达1100万美元的资金,用于项目资助、研究和独立产品开发。EduDAO的大学合作伙伴包括伯克利RDI、伯克利区块链、宾夕法尼亚区块链、哈佛区块链俱乐部、麻省理工斯隆区块链俱乐部、密歇根区块链、南加州大学区块链、牛津区块链协会和清华大学学生区块链协会。EduDAO 的目标是为区块链行业培养下一代的***和创造者。
4) Game7
Game7是一个游戏加速器,它的目标是推动无需许可和可互操作的游戏世界的发展。Game7为游戏开发者提供了关键的工具,比如NFT市场、跨链桥接、游戏DAO等。
Game7和 Mantle Network 都是BitDAO孵化的项目,它们之间有着紧密的合作关系。Game7将利用Mantle Network提供的基础设施,为其孵化和投资的游戏项目提供优质的用户体验和生态互联。
2.2. 团队情况
2.2.1. 整体情况
Mantle Network 作为一个Layer 2网络解决方案,是由知名的 DAO 组织 BitDAO 所孵化和支持的。Mantle 最初的概念原型是由 Bybit 的首席执行官 Ben Zhou 和加密社区的其他知名成员提出的,包括来自 EigenLayer 的 Sreeram、Dow Jones 和 Cooper Midroni。团队由超过 50 人的来自不同领域和背景的专业人士组成,在扁平化的管理结构下工作。
2.2.2. 团队背景
Mantle Network 的创建背景、获得的资源承诺、未来愿景等各个方面都与背后的组织 BitDAO 有着密不可分的关系,为全面理解 Mantle Network 的历史渊源和发展脉络,需要回溯探索其孵化组织 BitDAO 的相关历史。Mantle 和 BitDAO 可以说是一体的两个组成部分,Mantle 的成功依赖于 BitDAO 强大的资源支撑和共同的愿景目标。
1) BitDAO
BitDAO 由新加坡大型加密衍生品交易所 Bybit 的联合创始人 Daniel Yan 和 Ben Zhou 在 2021 年创建,国库资产来自于募资和捐款。2021 年 6 月,在私募融资中募集了 2.3 亿美元,投资方包括 Founders Fund、Pantera Capital、Dragonf Capital 等,同年 8 月,BitDAO 通过 SushiSwap 旗下 MISO 平台的 BIT-ETH 众筹池完成拍卖,发行 2 亿枚 BIT,筹集 112670 枚 ETH(当时价值 3.6 亿美元)。
BitDAO 是迄今为止知名的 DAO 组织之一,他的 DAO 金库管理着价值约 34 亿美元的资产,主要由 BIT、MNT、ETH、USDC、USDT 组成。

而 BitDAO 之所以能够走热,离不开背后金主 Bybit 的贡献。作为 BitDAO **支持者,Bybit 承诺将其期货合约交易量的 0.025% 定期捐赠给 BitDAO 金库,一些公开数据显示,2021年7月到 2022年6月期间,Bybit总共向 BitDAO 捐赠了超过10亿美元的代币,2022年6月,Bybit宣布将在未来4年继续定期向 BitDAO 捐赠代币,但捐赠数量会逐步减少,具体的每日捐赠信息和公示可能需要通过 BitDAO 社区公示的途径才能获取。

2) 生态合并
2023年5月, BitDAO 通过了BIP-21 提案,完成了与 Mantle Network 的合并,统一了品牌和代币为 Mantle(MNT)。这建立了一个更大的生态系统,MANTLE 生态将继承 BitDAO 的愿景,获得了其资金和社区支持,用于 Mantle 网络的运营和生态发展,BitDAO 的代币 BIT 也按照 1:1 的比例转换为 MNT。Mantle Network与 BitDAO 合并后,使新的 Mantle 生态系统成为加密行业知名的金库,截至本文撰写时价值超过 30 亿美元。


可以看出,Mantle获得 BitDAO 强大支持,资金实力雄厚,背后更是中心化交易所 Bybit 对于去中心化的探索,有利于 Mantle 网络未来发展,同时,代币经济的统一也整合了生态资源,这为项目进一步发展提供了强大的保障。
2.2.3. 核心成员

Arjun Kalsy : Mantle Network 的生态系统负责人,他负责项目的市场推广和生态建设。他是一位成功的区块链创业者和顾问,曾是Pogon的增长副总裁,负责该平台的业务发展和生态扩张。他还参与了多个重大的企业合作,如Reddit、Instagram和Disney等。在此之前,他是 Playment 的客户关系经理,他帮助客户训练高精度的人工智能/机器学习计算机视觉模型,重点是实现自动驾驶和交通领域的应用。

Joshua Lapidus : Mantle Network 的战略顾问,他负责协助 Mantle Network 的发展和扩张,以及与其他 Web3 生态系统的合作和互动。他是 Unemployable的当前主持人,这是一个为自由职业者、独立工作者和自雇人士的播客。他还担任 BanklessDAO 的作家,同时还是三个成功的 NFT 项目的创始人:NFTP 的 Rainbow Rolls,ETHDenver 的 BufficornBUIDLBrigade,和 Public Nouns(一个从 NounsDAO 分叉出来的项目,致力于通过创意方式为公共物品提供资金)。

Pranjal Bhardwaj : Mantle Network 项目的联合创始人之一。Pranjal 之前在加密领域工作多年,曾在 Pogon 担任**研发工程师,后加入了 BitDAO。在BitDAO,Pranjal负责其研发团队,参与了BitDAO 孵化的多个项目,其中包括 Mantle Network。在 Mantle Network项目中,Pranjal Bhardwaj 担任技术负责人,负责区块链和智能合约等底层技术的设计。他是Mantle Network技术团队的关键成员之一,在项目的技术架构设计中发挥了重要作用。
Sreeram: Mantle Network 的联合创始人兼首席技术官,同时也是 EigenLayer 的联合创始人兼首席技术官。Sreeram 是一位经验丰富的软件工程师和架构师,曾在 Dow Jones 和 Cooper Midroni 等公司负责分布式系统、大数据、机器学习等领域的项目。他是 Mantle DA 的主要设计者和开发者,专注于提供高效和安全的数据可用性层。
其他成员:Mantle Network 的团队还包括其他多位**的工程师、设计师、运营人员、市场人员等,他们分别负责 Mantle Network 的不同方面,如网络开发、合约编写、界面设计、社区管理、品牌推广等。他们共同构成了 Mantle Network 的核心力量,为 Mantle Network 的发展和壮大做出了贡献。
2.3. 融资情况
作为 BitDAO 孵化的项目,Mantle 未进行独立公开融资。Mantle 最初由 Bybit 提供资金,但在 BIP-19 提案通过后,改为由 BitDAO 管理的 Mantle budget 提供资金,根据 BitDAO 官方提供的 Mantle core budget 地址,其现有资金为 1800 多万美金。

2.4. 过往发展情况和路线图
2.4.1. 过往发展情况

2.4.2. 当前进展
根据其官网和论坛的信息,Mantle Network 目前正在进行或计划进行的主要工作有:
▪ 完善和优化 Mantle Network 的技术架构和功能,包括 EigenDA、MPC、去中心化排序器等。
▪ 推动 Mantle Network 的生态建设和合作伙伴关系,包括与以太坊协议、跨链桥、DeFi 应用、GameFi 应用等进行集成和支持。
▪ 发布和运营 Mantle Network 的自有产品和服务,包括 LSD(Liquidity Staking Derivatives)、EduDAO、Game7 等。
▪ 设立和管理 Mantle Network 的生态基金和财库,包括为生态项目和开发者提供资金、资源和激励。
▪ 增强和扩展 Mantle Network 的社区和品牌,包括举办各种活动和竞赛,发布各种宣传和教育材料,建立各种社交媒体和沟通渠道等。
2.4.3. 发展计划及路线图
根据项目官网的信息,Mantle Network的未来发展计划及路线图如下:
▪ 2023年9月:主网 Beta 版本上线,提供更稳定和可靠的网络服务,并支持更多的DApp和协议。
▪ 2023年10月:推出 EigenLayer 数据可用性层,并利用再抵押ETH的方式继承以太坊的安全性和去中心化性。
▪ 2023年11月:推出多方计算功能,并使用门限签名方案(TSS)技术来提高链下交易的正确性和隐私性。
▪ 2023年12月:推出去中心化排序器功能,并通过轮换无需许可的排序器集合来提供安全和无需信任的区块生产。
▪ 2024年1月:推出跨链桥接功能,并实现与其他 L2 项目和公链的互操作性。
▪ 2024年2月:推出NFT市场功能,并支持用户在Mantle上创建、交易和展示NFT。
▪ 2024年3月:推出DAO功能,并让用户通过$MNT代币参与 Mantle 的治理和决策。
3. 项目分析
3.1. 项目背景
Mantle Network 的出现背景主要基于以下两个方面:
1) 市场趋势背景
Mantle Network的诞生是在以太坊L2领域快速发展和全球监管趋严的背景下进行的。随着DEX的不断崛起,加密货币交易量从CEX迁移到DEX的趋势明显。然而,以太坊L1的高昂的Gas费用和低效的吞吐量限制了DEX和DeFi的发展。因此,L2扩展解决方案成为了解决这一痛点的关键。计划于2023年11月进行的以太坊坎昆升级将大幅降低L2的存储成本,进一步促进L2领域的创新和竞争。
另外,合规化浪潮催生高效的Layer 2时代。随着监管机构对加密资产的使用日趋严格,合规化已经成为区块链行业的重要议题。这促使许多Layer 2项目采取无代币发行的模式,通过Gas费和MEV收入进行盈利。目前主流的 Arbiturm 跟 OP 采用中心化的排序器架构。这种高效设置既能享受到Layer 2带来的红利,也能更好地应对监管要求。可以预见,在合规化趋势下,轻资产的Layer 2网络将得到更快速的展开,形成规模化应用,这几乎是Layer 2发展的确定性未来。Mantle作为新生代的Layer 2网络,也面临监管环境变化的影响,适应合规化将是 Mantle 需要关注的外部形势,与其他Layer 2项目一起推出,共同推进Layer 2时代的到来。
2) 技术背景
在L2 rollup 技术阵营中,OP 欺诈证明和 ZK 零知识证明都各有优劣,存储成本和计算成本是它们需要面对的挑战,此外,现有方案大多采用中心化排序器,容易导致单点故障。Mantle 作为 Optimistic Rollup 类解决方案,其关键创新在于模块化的网络架构设计,Mantle可以对交易执行、数据存储、确认流程等不同组件进行解耦和优化,这种模块化方案可以提升网络吞吐量和可扩展性,同时不影响安全性,它也使得 Mantle 可以实现更经济高效的合约开发和部署。同时,为了解决排序器中心化的问题,Mantle Network 计划在未来实现排序器去中心化,让社区参与排序器的运行和治理,从而提高网络的去中心化程度和抗攻击能力。
另外,当前OP欺诈证明的挑战期为7天,这意味着用户需要等待7天才能将资产从L2提取到L1。这对用户体验和流动性有一定影响。为了解决这一问题,Mantle Network计划通过实施多方计算 (MPC),将挑战期缩短至1至2天。
3.2. 项目原理
Mantle Network 的核心原理是利用 Optimistic Rollup 来实现 L2 扩展解决方案,Optimistic Rollup 指的是一种利用欺诈证明机制来保证 L2 网络与 L1 网络之间的安全性和同步性的技术。Optimistic Rollup技术的基本原理如下:
1) 在 L1 网络上部署一个欺诈证明合约,用于接收来自 L2 网络的区块哈希,并提供一个挑战和证明的机制。
2) 在 L2 网络上运行一个执行层,用于执行用户在L2网络上发起的交易请求,并根据状态转换规则来更新L2网络上的状态。
3) 在 L2 网络上选出一个排序器,负责收集用户的交易请求,并按照一定的顺序打包成区块,并将区块哈希提交到欺诈证明合约。
4) 在 L2 网络上运行多个验证者,负责监控欺诈证明合约上的区块哈希,并根据状态转换规则来重放区块中的交易,并验证其正确性。
5) 如果验证者发现排序器提交的区块中有错误或欺诈的交易,它们可以向欺诈证明合约发起一个挑战,并提供相应的证据。如果挑战成功,排序器将被惩罚,并且错误或欺诈的交易将被回滚。如果没有人在一定时间内对排序器提交的区块发起挑战,或者挑战失败,那么该区块将被认为是有效的,并且其中的交易将被最终确定。
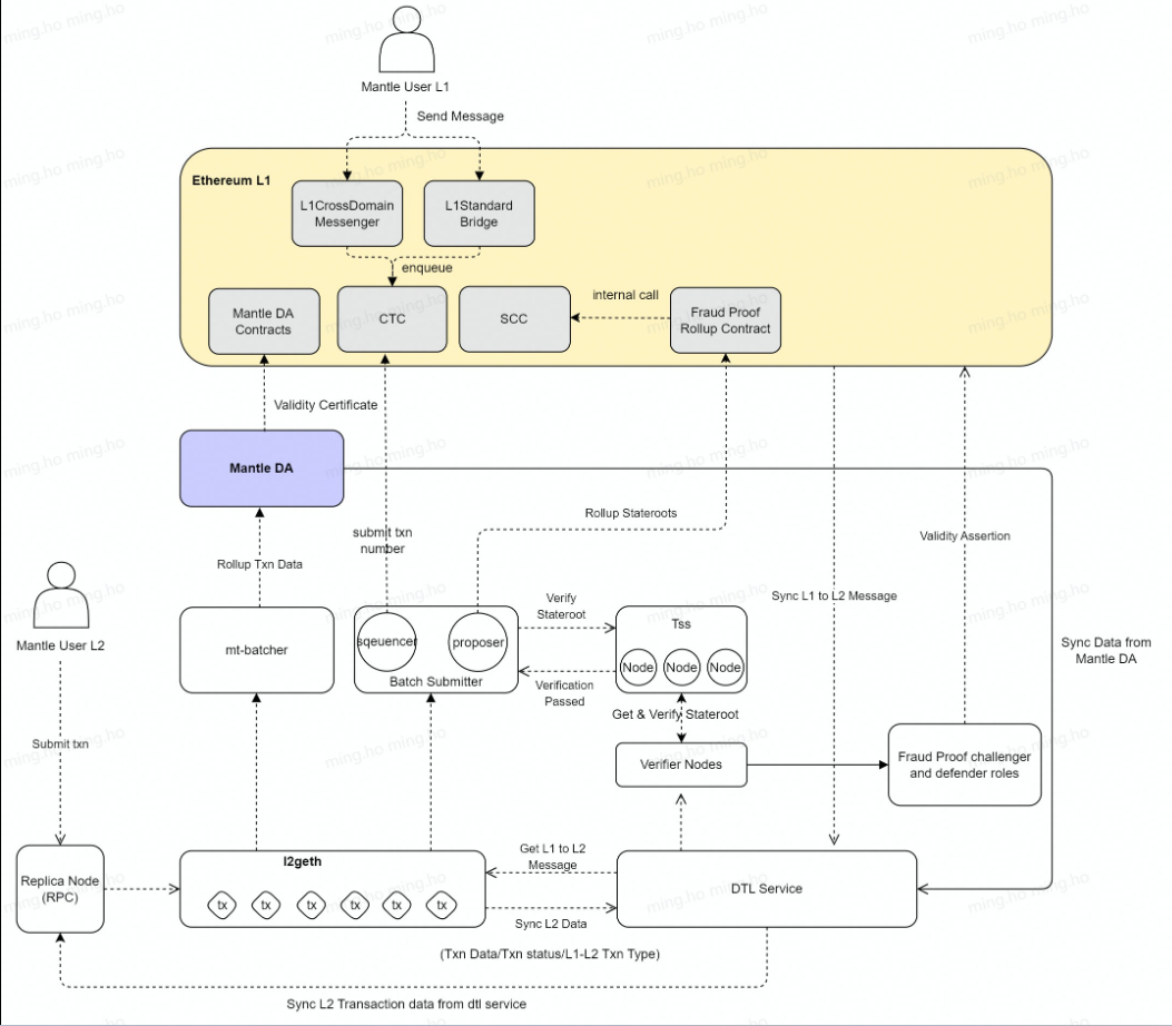
接下来我们对比一下 Mantle Network 的网络架构:

图片来源: Mantle Network 官网DOC
根据 Mantle Network的网络架构,我们先简单解读一下它系统的运作流程:
1) 用户在L2网络上发起交易或执行合约时,交易请求会被发送到排序器,排序器会按照一定的规则将交易请求排序并打包成区块。
2) 每个区块都有一个唯一的标识,称为状态根,它代表了区块执行后的L2网络状态。新状态根会被提交给多方计算(MPC)节点进行验证,MPC 节点使用门限签名(TTS)算法对状态根进行签名,以确认其正确性,状态根获得 MPC 签名后的,会被提交到以太坊 L1 上的欺诈证明合约(SCC)中存储,用于未来进行状态校验和提款操作。
3) 当用户想要从L2网络提取资产到L1网络时,他们需要等待一段时间,称为欺诈证明窗口期。这是为了防止排序器或其他人在L2网络上作弊或提交错误的交易。如果有人发现了不正确的交易,他们可以在窗口期内向SCC合约发起挑战,并提供证据。如果挑战成功,作弊者将被惩罚,并且不正确的交易将被撤销。
4) 除了状态根之外,每个区块还包含了交易的具体数据,称为CallData。在状态根被验证的同时,CallData 会被压缩并提交到L1网络上的一个数据层中,称为 Mantle DA,用于存储L2网络的交易数据,Mantle DA的数据可用性节点会对交易数据进行签名,并将签名证书上链。
5) 其他节点可以通过 DTL 服务从 Mantle DA 中获取交易数据,并进行验证和确认,这样可以增强L2网络的安全性和可靠性。
6) 如果用户想要从 L1 网络转移资产到 L2 网络,他们需要通过 CTC(存款合约)的 enqueue(调用)方法完成,这个方**将用户的资产放入一个队列中,然后由排序器将其转移到 L2 网络上。
7) 当用户想要从 L2 向 L1 转账,需要通过消息机制,由L1验证后执行。
Mantle系统还有其他的合约和角色,用于实现不同的功能,如验证状态、管理权限、升级系统等。而且,它的关键操作角色由多签钱包控制,防止单点故障或恶意操作。
通过对比 OP Rollup 和 Mantle 的运作原理,我们可以发现,Mantle 在OP Rollup 技术的基础上进行了一系列的创新和优化,主要包括以下几个方面:
1) 模块化设计显著降低交易成本
Mantle采用了模块化的网络设计,将Optimistic Rollup与独立的数据可用性层相结合,这避免了交易数据全部提交到以太坊的产生的高昂 Calldata 成本。(随着交易量的增长,这部分费用高达总费用的 80-95%,严重制约了 Rollups 的成本效率。)
Mantle 的模块化设计将区块链的四个关键功能分别在不同的层次上处理,而不是像大多数单一的区块链那样在一个网络层上完成。这四个功能分别是:
▪ 交易执行:在 Mantle 的兼容 EVM 的执行结算层上进行,Mantle 的排序器在 L2 执行层上生成区块,并将状态根数据提交到主区块链。
▪ 共识和结算:由以太坊 L1 网络负责。
▪ 数据可用性:由 EigenDA 技术帮助实现,EigenDA 是一个数据可用性层,建立在 EigenLayer 上,用于存储通常会被广播到 L1 的回调数据。
▪ 数据获取:由其他节点通过 DTL 服务从 Mantle DA 中获取交易数据,并进行验证和确认。
下图展示了模块化链设计的示例。

图片来源:模块化链设计:Celestia Docs
模块化设计还使得 Mantle Network 可以更容易地接入新技术,比如共识机制可以用 zk-Rollup 或 zkEVM 取代。同时,Mantle 的模块化架构相比于基础层,可以显著降低交易成本,同时由于分层的优势,也提高了网络的效率,而且通过 Optimistic Rollup,还减轻了节点的总负载。
2) EigenLayer实现高性能的数据可用性
Mantle使用了EigenLayer作为去中心化的数据可用性层解决方案。EigenLayer允许以太坊验证节点通过再抵押 ETH 的方式参与数据可用性保障,Mantle 数据可用性层是一个由 EigenDA 支持的数据层,它可以存储和传输 Mantle 执行层上的交易数据,这使得 Mantle 可以继承以太坊的安全性,而无需将数据全部发布到 L1。同时EigenLayer也提供了每秒1TB级别的高吞吐量。相比仅依赖中心化存储的其他 L2 网络,EigenLayer这种技术设计显著增强了 Mantle 的数据可用性和抗审查能力。
EigenLayer为 Mantle 提供了高度安全和高性能的数据可用性支撑,是 Mantle网络的关键技术创新之一。这也使 Mantle 在可扩展性和去中心化性方面具有明显的竞争优势。
3) 多方计算机制缩短欺诈证明时间
Mantle 网络使用了多方计算(MPC)协议,这是其加速欺诈证明和提升交易速度的关键技术创新。Mantle的验证节点网络采用了基于门限签名(TSS)的多方计算机制,这使得一组验证节点可以对 Layer 2上的交易快速达成共识,生成带多签名的状态根信息然后再提交给以太坊,相比直接把交易批次提交给以太坊,这种多方预验证方式可以大幅减少欺诈证明的需求,并将证明时间缩短至1-2天。尽管多方计算不如零知识证明可靠,但设置了节点质押和惩罚机制,可以在平衡成本的前提下确保一定安全性。总体来说,Mantle的多方计算协议机制帮助其实现了更好的交易速度与安全性平衡,是其获得高吞吐量和低延迟的关键创新之一。
4) 去中心化排序器消除了中心化风险
实现了排序器的去中心化,从而提供了安全和无需信任的区块生产。排序器是 L2 解决方案中负责收集交易、计算状态并生成区块的角色,对网络的安全性至关重要。传统的 Rollup 方案中,排序器通常是一个单一的中心化节点,容易受到故障、操纵或审查的影响。Mantle 通过一个无需许可的排序器集群,替代了中心化排序器,带来了以下好处:
▪ 提高了网络的可用性,消除了单点故障的风险,保证了网络的持续运行。
▪ 提高了网络的共识可靠性,防止了排序器的操纵或审查,保证了交易的公平和透明。
▪ 提高了网络的激励相容性,通过奖励机制驱动排序器的合规行为,保证了网络的长期可持续性。相比之下,中心化排序器面临公共产品困境。
▪ 去中心化排序器本身就提高了抗攻击能力,其无需信任的共识又增强了安全性。这也是向完全去中心化演进的重要一步。
综上所述,去中心化排序器是 Mantle 相对于传统 Rollup 的明显优势之一。它消除了中心化风险,提供了更高效、可靠和安全的区块生成。这使Mantle网络更加健壮,也更好地保障了用户权益。

3.3. 项目网络节点
Mantle Network中当前定义了四种节点角色,分别是排序节点、门限签名方案(TSS)节点、Rollup 验证/副本节点以及数据可用性(DA)节点。它们各自承担不同的责任:
1) 排序节点(Sequencer):
排序器是负责接收和记录用户在 L2 网络上发送的交易,并将交易打包成区块的角色。排序器还负责将区块中的交易进行 Rollup,生成包含执行状态根的批次,并将批次提交到 L1 网络上。排序器还需要将区块数据广播到整个网络(L1 和 L2)。在 Mantle Network 的初始阶段,排序器由 Mantle 核心团队运营,是一个中心化的节点。但是,在 Mantle Network 的发展路线图中,排序器将逐步实现去中心化,为其他节点提供参与的机会。
2) 门限签名方案(TSS)节点:
TSS 节点是负责对排序器生成的批次进行“签名”,以便将其发送到 L1 网络上的角色。TSS 节点需要对排序器生成的状态根进行验证,确定其正确性。状态根必须由 TSS 节点签名后,才能发送到以太坊上进行记录。在 Mantle Network 的初始阶段,TSS 节点由一组有信誉的机构运营,但是最终将通过 Mantle 网络的治理机制,无需许可地进行投票选举。
3) Rollup 验证者/副本节点:
Rollup 验证者/副本节点是负责从 Mantle 网络的可信排序器同步 Rollup 数据,并对 L2 网络上提交的状态根进行验证的角色。如果验证者/副本节点发现了无效的状态数据,它们可以发起欺诈证明,以撤销错误的交易。验证者/副本节点还负责向用户提供 Rollup 数据。
4) 数据可用性(DA)节点:
DA 节点是负责存储和传输 Mantle 网络上的交易数据,并提供数据可用***的角色。DA 节点使用 EigenLayer 作为数据可用性层,它是一个基于 ETH 再抵押的协议,可以保障 Mantle 数据可用性层的安全性和效率。DA 节点不需要将数据发布到 L1 网络上,而是发布到由重新抵押 ETH 保障的 EigenDA 上。这样做可以极大地提高吞吐量和可扩展性,并允许构建新类型的 DApp。
3.4. 项目生态系统
Mantle Network 生态系统主要从生态系统激励、生态系统应用和其在LSD领域的规划体现。
1) 生态系统激励
Mantle 拥有强大的生态资产,包括 BitDAO 国库在内的超过 20 亿美元资金和庞大的用户群体,这为 Mantle 生态的发展奠定了坚实的基础。同时,根据8月28日新消息,Mantle Network 治理页面显示,Mantle社区近日发起关于使用 Mantle Treasury 促进生态系统发展的提案,计划拨款2.38亿美元以促进生态系统发展,具体内容包括:为应用程序提供很高1.6亿美元的流动性支持,为RWA支持的稳定币提供很高6000万美元的种子流动性,为第三方跨链桥提供很高约1800万美元的流动性支持。
同时,Mantle Network与 Bybit 的特殊关系,将有力促进 Mantle 生态系统内优质项目获得更广泛的用户基础和流动性。Bybit作为全球入门级加密货币交易平台之一,拥有庞大的用户群体。Mantle生态中的**项目有机会通过Bybit的推荐被更多投资者发现,并在平台上市交易。项目获得更高的流动性和更广泛的投资者认可,将有利于其长期发展,而一个繁荣的生态也将进一步提升Mantle网络的价值。可以预见,借助 Bybit 的流量和资源优势,Mantle生态中的项目和资产将受益匪浅。这种共赢格局也将持续吸引更多优质项目加入 Mantle 。
这些举措表明,Mantle Network 将会依托其雄厚的国库资源,大力支持生态系统的繁荣发展。通过流动性激励和生态基金,Mantle将吸引更多优质应用加入其网络,推动形成良性循环。
2) 生态应用
Mantle Network 构建了一个丰富的生态,目前在其生态系统页面上引用了 119 个项目,其中少数依然处于测试网阶段。而在赛道细分上,项目方和开发者主要集中在三个部分:DeFi类38个、基础设施类27个、GameFi类25个,其余的是其他类别,如社交、娱乐、工具等。以下是一些 Mantle Network生态中的代表性项目:

A. DEFI赛道

iZUMi Finance
iZUMi Finance 是一个多链 DeFi 协议,提供一站式的流动***(LaaS)。它的理念是每种代币都应该以一种高效和持久的方式获得更好的链上流动性。
UMi 目前推出了 LiquidBox、iZiSwap 和 iUSD 三种链上流动性产品。
iUSD 是 iZUMi 推出的美元计价的可转换债券,利用智能合约和多重签名钱包管理的透明链上资金作为超额抵押品来支撑 iUSD 的价值。
FusionX
FusionX 是一家去中心化交易协议,旨在为 Mantle Network 提供安全可靠的交易服务。该项目由**区块链团队于2022年启动,属于较早期加入 Mantle 生态的项目之一。FusionX 采用了AMM 模型,用户可以进行流动性挖矿、交易、借贷等操作,同时,它支持多种交易对,包括 ETH/WETH、MATIC 和其他 ERC20 代币,为用户提供流动性,项目特点是高效的链上订单簿系统,可以确保交易的即时性。
Symbiosis
Symbiosis 是一个跨链 AMM DEX,它将来自不同网络的流动性汇集在一起,包括L1 和 L2、EVM 和非 EVM。通过 Symbiosis,用户可以在不同网络间轻松交换任何代币。Symbiosis 发行了以 Mantle 生态资产抵押的算法稳定币 mUSD,该稳定币可以兑换 Mantle 生态中的其他资产。mUSD 与 Mantle 生态资产之间采用动态利率机制,以稳定 mUSD 的价格。
B. 基础设施

EigenLayer
EigenLayer 是一个基于以太坊的协议,它引入了一种新的加密经济安全原语,称为再抵押(restaking)。再抵押允许共识层的 ETH 质押者选择验证构建在以太坊生态系统之上的新软件模块,从而扩展加密经济安全性(WJB有关于EigenLayer的深度研报,感兴趣的读者可以自行翻阅)。链接如下:
https://www.panewslab.com/zh/articledetails/5402965u1dvj.html
Pyth Network
Pyth Network 是一个区块链上的预言机,它可以将金融市场的数据以高精度和低延迟的方式发布到多个区块链上。Pyth Network 的数据来源于 80 多个一手数据提供者,包括一些世界上知名的交易所和做市商,如 Jane Street、CBOE、Binance、OKX 和 Bybit 等。同时,它提供了多种不同的资产类别的价格数据,如美股、商品和加密货币等,每个价格数据都是由多个数据提供者的价格汇总而成的,每秒钟可以更新多次。
Biconomy
Biconomy是一个开放的去中心化区块链桥接平台,它的主要功能包括:
跨链资产转移:支持不同公链之间的安全和高效的数字资产转移,例如ETH、BTC等。
DApp互通:让DApp可以访问其他多链上的资源,如合约、数据、帐户等,实现真正意义上的跨链互操作。
开发合约:提供跨链交互的合约库,开发者可以方便地添加跨链能力到自己的DApp中。
C. Gamefi

Roboworld
Roboworld 是一款免费卡牌游戏,玩家可以收集独特的机器人并将其作为 NFT 进行交易,并用它们与对手作战。玩家必须战略性地选择和使用以机器人为特色的卡牌来智胜对手并取得胜利。
Chesslers
Chesslers 是一个基于 Web3 的游戏平台,它可以让用户玩国际象棋并赚取奖励。Chesslers 基于他们的赌注协议,可以在现有的 Web2 游戏上实现 Web3 的经济模式。用户可以用真实的货币或 Chesslers 代币来下注和玩高质量的技能型游戏。
Age of Zalmoxis
Age of Zalmoxis 是一款结合了历史真实性、引人入胜的故事和灵感来自于富有传奇色彩的达契亚王国(现代罗马尼亚)的神话元素的游戏。它是一款第三人称的大型多人在线角色扮演游戏(MMORPG),具有 NFT 和 GameFi 机制。它是基于古代达契亚王国的历史背景,这个王国曾经成功抵抗了罗马帝国的侵略,直到最终被图拉真皇帝在两场血腥的战争中征服。
对 Mantle Network链游生态需要特别说明的是,Mantle作为高性能的Layer 2网络,可以为链游提供必要的高吞吐量和低廉gas费用,这对实现互联互通的区块链游戏 vision至关重要。Mantle从 BitDAO 继承了丰富的游戏生态资源,包括 Game7 和 HyperPlay 等项目,这为Mantle吸引游戏用户和开发者奠定了基础。Game7 为链游开发者提供了许多有价值的工具和资源,例如 web3.unreal插件等,这有助于开发者更便捷地构建区块链游戏,HyperPlay作为区块链游戏商店和资产互通平台,也在帮助推动无缝的游戏内资产流通,Mantle生态已经聚集了大量游戏项目,并还在快速增长中,这显示出其在游戏领域的巨大潜力。
我们可以发现,Mantle在技术和生态两方面都为区块链游戏提供了强有力的支持,有望推动区块链游戏迈向规模化应用。
总体来看, Mantle Network 的生态系统优缺点明显。
具体来看,优点体现在:
▪ Mantle生态项目总数量已达100+个,可与其他头部L2网络匹敌。
▪ 项目覆盖了游戏、DeFi、基础设施等多个领域,且生态在不断加入增长。
▪ 有一些独特的应用场景,如直接计算等。
▪ 生态资产强大,有一系列激励计划。
▪ 用户体验好,尤其适合链游生态发展
缺点主要是:
▪ 相比其他L2,Mantle 发展时间更短,生态建设还算初级。
▪ 主流协议如以太坊上 DAPPS 还未正式接入Mantle生态。
▪ 团队背景和融资规模不如某些L2先行者优势明显。
▪ 除 DEFI 类外,其他领域应用数量还比较有限。
▪ 用户基数和TVL规模有待提升。
总体来说,Mantle生态项目数量已具备一定规模,但仍处于早期阶段,主流资源聚集程度还需观察。
3) Mantle Network 在 LSD 领域的规划
从 Mantle Network 官网规划及其网络架构可以了解到, Mantle Network 的LSD 生态即将上线且在其网络架构中占有重要的地位。

从 Mantle 金库可知,Mantle 拥有超过 22 万枚 ETH 的储备,以此作为在 LSD 领域的资金实力。该网络有望与各大** LSD 协议开展战略合作,共同推动基于 Mantle 网络的 LSD 解决方案的研发和应用,具体而言:

A. 发布 Mantle LSD
Mantle 计划发布名为 Mantle LSD 的流动性 ETH 存款协议,这将是基于以太坊主网的去中心化协议。用户可以将 ETH 存入协议中,以获取等值的 mntETH 代币,并赚取抵押收益。这种模式能够发挥 Mantle 生态系统的优势,包括其大规模的初始存款规模和流动性,以及 mntETH 在 Mantle 网络中的多样化使用场景。
B. 创新的 mntETH 利用方式
mntETH 可被直接在 Mantle 网络中使用,这将大幅提升 mntETH 的使用场景,增强其在 Mantle 生态中的粘性。Mantle LSD 的运营模式可以**限度地利用 Mantle 已经建立的社区、治理结构、品牌影响力等资源,从而降低运营成本和风险。
C. 高效的整体治理
Mantle LSD 将在 Mantle 的整体治理框架下运作,确保其具备长期竞争力和可持续性。同时,Mantle LSD 的简单系统架构将降低复杂度风险,使其易于被其他应用和生态接入与兼容。
D. 战略合作与DAO建设
除了 mntETH 的发行,Mantle 还将与多家** DeFi 协议开展战略合作,以形成强大的生态合力,共同推动基于 Mantle 网络的 LSD 解决方案的研发和应用。例如,Mantle 已经与 Lido Finance 达成合作,在 Mantle 网络上建立 stETH 生态。Mantle 还考虑与 Pendle、StakeWise 等协议开展合作,这些合作不仅可以产生协同网络效应,也可以优化资本使用效率。另外,Mantle 还在探讨直接抵押等收益方案,并提议建立经济委员会这个子 DAO,以提升资产管理效率。
从这些方面,我们可以看出,Mantle 在 LSD 领域的规划是系统性的、创新性的、高效性的。它不仅丰富了 Mantle 的 DeFi 生态,也将给 Mantle 网络带来更多独特的用户粘性和价值捕获能力。相比其他 L2 解决方案,Mantle 在这方面具有显著优势,这将有力推动 Mantle 网络的快速增长与跨链互联。
3.5. 项目数据
3.6.1. 项目相关数据
- 代币相关数据
根据 Coingecko 的数据,Mantle Network网络原生代币为 MNT,截至 2023 年 9 月 2 日,MNT 的价格为 0.45 美元,流通市值为 14.54 亿美元,在所有加密货币中排名第 32 位。从交易量来看,MNT主要流动性来源于其背后资金实力雄厚的中心化交易所Bybit,而在其他主流交易所,MNT的交易量并不高,目前,MNT 还没有在主流的大型交易所上市,这可能会影响其流动性和曝光度。此外,根据链上数据,目前MNT持有地址数量约为163,406个。
综合来看,MNT代币的流动性仍高度依赖 Bybit 交易所,而在external的主流交易所和区块链社区内价值传递渠道有待进一步拓展,持币地址数也还有成长空间,随着生态系统的逐步丰富,MNT的外部流动性和持币分布也有望更加均衡。

- L2锁仓数据
根据L2Beat的统计数据,截至2023年9月2日,Mantle Network的总锁仓价值约为8879万美元,在所有Layer 2网络中排名第九,占总市场份额的0.94%。
从TVL规模来看,Mantle Network落后于当前L2领域的**项目,如 Optimi、Arbitrum 等。这主要是由于Mantle Network作为新兴的L2解决方案,其主网仍处于初期运营阶段。
随着 Mantle 生态系统的逐步丰富和用户基数的扩大,其TVL规模也有望持续增长。适当的激励机制设计与用户培育,也将有助于 Mantle Network进一步提升其在L2领域的影响力和竞争力。

3.6.2. 社媒数据
截至 2023 年 9 月 2 日,Mantle Network在社交媒体平台上的表现很好,显示项目热度很高,目前项目主要运营的渠道有Twitter、Discord、Telegram和 Medium 等。 目前,Mantle 的 Discrod 账户已经吸引了接近 32 万的关注者,日在线人数超过 9000 人,成为****的渠道之一,同时,推特更新互动 频繁。下面是各平台的具体数据:

4. 通证经济模型分析
4.1.1. 代币模型
Mantle 生态系统和 $MNT 代币目前正在接受治理审批流程,以确定关键方面,包括代币地址、代币设计和初始代币分配。此过程涉及关键提案和讨论,例如BIP-21 合并提案和MIP-22 代币设计提案。
1) BIP-21 合并提案要点
▪ 提出了一个“一品牌,一代币”的原则,将 BitDAO 和 Mantle 的品牌和代币合并为 Mantle,以简化生态系统的结构和传播。
▪ 授权了一个代币转换计划,将所有持有者的 $BIT 代币按照固定的比率转换为新的 Mantle 代币,该代币将具有更先进的设计和功能,以支持 Mantle 的产品和治理。
▪ 简化了代币经济模型,加速了所有 BIP-20 的贡献和 BitDAO 发行的锁仓计划,使得 Mantle 代币的流通供应更加清晰和可预测。
▪ 保留了现有的治理和资源管理流程,Mantle 代币持有者仍然可以通过投票决定生态系统的方向、预算、国库等事项。
▪ 不影响现有的子 DAO 类型、社区和产品类别等倡议,它们仍然可以自主决定自己的品牌、治理、使命和策略。
2) MIP-22 代币设计提案要点
▪ 设计了一个新的 Mantle 代币,$MNT,应具有类似于 $ARB 和 $OP 代币的可升级和铸币等功能,以支持 Mantle 的产品和治理。
▪ 确定了一个代币转换计划,将所有持有者的 $BIT 代币按照 1:1 的比率转换为 $MNT 代币,提供多种转换渠道和灵活的转换期限。
▪ 建立了一个临时的转换库,用于支持代币的创建和转换过程,收到的 $BIT 代币将被销毁,发送的 $MNT 代币将保持 1:1 的比例。
▪ 不改变现有的治理和资源管理流程,$MNT 代币持有者仍然可以通过投票决定生态系统的方向、预算、国库等事项。
▪ Mantle 核心贡献者团队将被授权确定 $BIT 代币下架、$MNT 代币上市、转换通道开放和 Mantle 网络主网的**时间和顺序。
4.1.2. 代币总量及分配情况
1) MNT代币总量情况
MNT 是 Mantle 生态系统的实用和治理代币。MNT 持有者可以通过投票参与生态系统的重要决策,例如国库管理、协议参数、产品方向等。为了简化代币经济模型,MNT 持有者通过了 MIP-23 提案,将国库中的 MNT 代币数量减半,从 60.5 亿枚降至 30.5 亿枚。同时,该提案保持了 MNT 的流通供应量不变,为 31.7 亿枚,并将完全稀释后的供应量从 92 亿枚降至 62 亿枚。这样,国库中的代币占比从原来的 65.6% 下降到 49%,流通供应量占比从原来的 34.4% 上升到 51%。这一变化旨在提高 MNT 的需求和稀缺性,从而提升其价值。

2) BIT的代币经济学
2021 年 7 月 15 日,$BIT 代币推出,**供应量为 100亿 个代币(无通货膨胀),后改为62亿。
MIP-22 投票通过后将进行 1:1 转换成$MNT。

3) 代币分配情况
Mantle 国库中的 $MNT 代币的分配需要遵循 Mantle 的治理流程。预算、资金募集和分配过程都遵循严格的程序,例如 BIP-19 Mantle 网络预算。截至 2023 年 8 月,还没有关于 $MNT 代币分配的宏观目标或限制的正式讨论。但是,预计会有以下几个主要类别:
▪ 用户激励:优先推动 Mantle 产品的用户采用,通过实施多季成就、任务和其他激励计划等多种策略。用户采用的目标指标包括每日活跃用户、总交易和协议费用、总价值锁定 (TVL) 和其他相关的产品采用指标。这些激励旨在吸引和留住 Mantle 生态系统的用户。
▪ 技术合作伙伴激励:这个类别专注于激励那些为 Mantle 生态系统的增长和发展做出贡献的去中心化应用程序、基础设施服务提供商和核心协议技术合作伙伴。通过为这些合作伙伴提供激励,Mantle 旨在促进生态系统内部的协作和伙伴关系,提升整体的生态系统效能和扩展性。
▪ 核心贡献者团队和顾问:这个类别也需要遵循相同的预算提案流程,确保对为项目成功做出积极贡献的团队和顾问分配资源的透明度和问责制。
▪ 其他机会:这个类别包括可能出现的一些机会,例如收购、代币互换、国库销售和其他交易。每个机会都将根据具体情况进行评估,考虑它们对 Mantle 生态系统的潜在好处和与项目目标的一致性。
▪ 销毁:MNT 代币包括销毁功能,允许从流通和总供应分析中删除 MNT 代币。从国库中销毁 MNT 代币是通过 Mantle 治理流程确定的。
4.1.3. 代币价值捕获
MNT 代币的价值来源于其在 Mantle 生态系统中的实用性和治理性。
1) 作为一种实用代币,MNT 可以用于支付 Mantle 网络中的汽油费,以及作为节点运营者的抵押资产,这些功能增加了 MNT 的需求和稀缺性,从而提升了其价值。从来长远来看,当 Mantle 生态发力 LSD 赛道,甚至 Restaking 业务时,$MNT 还能单独或配对 LP,作为抵押品来进行使用。
2) 作为一种治理代币,MNT 赋予持有者对 Mantle 生态系统决策的投票权。这些决策包括国库管理、协议参数、产品方向等,这些功能增加了 MNT 的影响力和参与度,从而提升了其价值。
4.1.4. 代币核心需求方
1) Mantle 用户:他们需要使用 MNT 来支付网络中的GAS费,以及参与网络治理。
2) Mantle 网络节点运营者:为 Mantle 网络提供基础设施支持的个人或组织,例如验证者、存储者、计算者等。他们需要使用 MNT 来抵押成为节点,并获得网络奖励和费用收入。
3) Mantle 生态开发者:在 Mantle 上进行生态开发的人员,他们需要使用 MNT 来获得生态系统激励和支持,开发链上DApp,作为开发者激励,MNT需求会随开发者而增长。
4) 当然,已经在规划中的 LSD 平台,也会将 MNT 作为主要的 LP 质押代币。
5. 行业空间及潜力
5.1. 行业概述
5.1.1. 项目分类
Mantle Network 属于 Layer 2 扩展解决方案的项目类别,它旨在解决以太坊网络的拥堵、高昂的 Gas 费用和低效的交易速度等问题。细分来看,L2 扩展解决方案通常涉及到 Optimistic Rollup、zk-Rollup、Plaa、State Channel等技术,当前,主流的 L2 扩展解决方案主要是Optimistic Rollup 和 zk-Rollup。
Mantle Network 是基于 Optimistic Rollup 的 L2 解决方案。
5.1.2. 市场规模
L2扩展解决方案市场规模可以从以下几个维度来衡量:
1) 以太坊网络的规模
以太坊网络是目前知名的公链平台,拥有超过 160 万个活跃地址,超过 6200 万个智能合约,超过 4200 个 DApp,以及接近 2000 亿美元的市值。以太坊网络是 L2 扩展解决方案的基础和目标,其规模和活跃度决定了 L2 扩展解决方案的需求和潜,为L2扩容提供了庞大的潜在用户需求。
2) L2 扩展解决方案的规模
目前,市场上已经有多个 L2 扩展解决方案在运行或开发中,它们各自采用了不同的技术方等。根据 L2Beat 的数据,截至 2023 年 9 月 2 日,L2 扩展解决方案的总锁仓价值(TVL)已经达到了 94.8 亿美元,显示出了强劲的发展势头和用户需求。其中,Arbitrum 是目前****的 L2 扩展解决方案,其 TVL 占比高达 54.99%,其次是 Optimi,占比为 25.21%,再次是 zkSync,占比为 4.3%。值得注意的是,在过去半年内,虽然整体市况下行,但L2 扩展解决方案的总 TVL 反而增长了近 2 倍,说明了 L2 扩展解决方案在提升用户体验和降低交易成本方面的优势和潜力。这为项目如 Mantle Network 提供可供开发的市场机会。

5.1.3. 行业发展背景
L2 是一种在以太坊 L1 之上构建的扩容解决方案,旨在提高交易的速度和效率,降低用户的成本和摩擦。L2 的出现是为了解决现有的问题并创造价值,而不是为了与 L1 竞争或取代,然而,从商业角度来看,L2 似乎更能挣钱,也更有发展前景。
1) 从商业模式上看
L2可以提供与以太坊主网等效的功能,但gas费更低且交易更快,这可以吸引dapp和用户接入,增加链上交易,从中获取收入。L2只需支付定期打包交易到L1的gas费,即可获得收入与支出的差价。其商业模式具备显著优势。
同时,L2的研发和运营成本也更低。它可以复用 Optimistic Rollup 等现成方案,无需自主研发共识机制,启动一个L2网络的门槛更低。
相比之下,打造一条竞争力的 L1 需要巨大的时间和资源投入。
① 首先,需要开发一套市场能买账的共识机制,这需要大量的研发资源、时间和积累;
② 其次,需要吸引足够多的节点参与网络,以保证网络的安全性和去中心化;
③ **,需要构建一些差异化的叙事,如主打隐私或者安全等。
同时,在熊市环境下,面向 VC 讲故事更难融资,散户更难买账,做一条新 L1 从一级市场到二级市场必然历经波折。与其从 0 到 1 去肝一条充满特色的公链,投入大,见效慢;不如寄生于以太坊的 L2 中,投入小,见效相对快。
2) 从流量上看
更为重要的是“流量生意”,即用户从哪里来。L2 可以从自家产品生态或以太坊生态中的存量用户启动,并通过产品集成、用户迁移、合作场景等方式扩展到更多的领域,中心化交易所或大型钱包等入局 L2 ,可以带来天然的用户流量。但无论如何,项目和资本选择做 L2,大多还是从自家产品生态或以太坊生态中的存量用户启动,进而再扩展到更多的合作场景中(如 Pogon 在 Web2 领域的动作)。相对而言,L1则需要从零开始建设用户基础,并面临着与其他数百条公链的竞争。
3) 从外部竞争格局上看
L1 的赛道已经非常拥挤和激烈。根据 DeFiLlama 的数据,目前市面上的公链共有近 200 条,其中约190条属于L1,这意味着L1市场存在过度竞争的情况。而在这些公链中,只有少数几条能够占据用户心智和市场份额,随着近几年的黑天鹅事件以及资本的撤出,许多曾经红极一时的公链已经在各类用户活跃、收入构成、交易量等指标看板中失去了光芒,大多数 L1 们,概念还在,但并非生机盎然。选择跳入这样一个死海,从生意上来看,并不是一个明智的选择。
相比之下,L2 的赛道相对较为宽松和有利,竞争压力较小、市场份额集中度较低、技术路线多样。具体来说,目前 L2Beat 能统计到的 L2 共有 26 条,竞争强度大概是 L1 的七分之一,L2 市场份额排名前两位的项目分别为 Arbitrum 和 Optimi,市场份额占比分别为 55% 和 25%,其他 L2 项目的市场份额相对零散,仍有成为头部项目的机会,同时,L2 采用了多种技术路线,包括 Optimistic Rollup、ZK-Rollup 等,这为用户提供了更多的选择,也为 L2 的发展提供了更大的空间。


而随着今年以太坊技术升级的完成以及后续几个升级,围绕性能做文章的叙事将长期存在,L2 们仍有相当长时间的发展窗口;同时熊市中能够持续保持热度的叙事和赛道并不多,L2 在注意力和资金稀缺的大环境中,也有持续被关注的优势。因此从竞争格局和外部环境来看,做 L2 目前似乎也是一个有利可图的生意。
5.2. 赛道格局
5.2.1. 竞争格局
当前L2市场正处于竞争白热化的关键阶段。随着坎昆升级的临近,L2 网络已成为 2023 年下半年最火热的叙事赛道。7 月份以来,L2 层 TVL 时常维持在 100 亿美元以上,许多老牌公链宣布转向 L2 或推出自身 L2 项目,并获得融资支持,同时,原生 L2网络也在推进技术创新。根据加密数据平台 Rootdata 显示,收录的 L2 相关网络基础设施已有 77 个,目前,L2 市场主要以 Optimistic Rollup 和 zkRollup 两大主流扩容方案为主。
1) Optimistic Rollup 系
Optimistic Rollup 是目前 L2 网络中最为成熟的技术路线,其代表网络包括 Arbitrum、Optimi、Metis、Boba和 Mantle Network 等五大网络。
2) zkRollup 系
zkRollup 是 Layer 2 网络中另一种具有潜力的技术路线,其代表网络包括 zkSync、StarkNet、Pogon zkEVM、Linea、Scroll和 Taiko 等六大网络。
3) 简单对比

5.2.2. 竞争项目
Mantle Network项目面临着来自其他L2扩展解决方案项目的激烈竞争,核心竞争因素主要是技术方案优势、生态繁荣程度和用户体验等方面。以下是一些主要的竞争项目:
1) Arbitrum:
是基于 Arbitrum Rollup(改进版 Optimistic Rollup)技术构建的 Layer 2 扩容方案,于 2021 年 8 月份上线主网。Arbitrum的总锁仓价值稳居各L2首位,其生态项目数量也最为丰富,已有559个项目接入。Arbitrum生态目前主要包含三条子链:Arbitrum One是主网;Arbitrum Nova面向高频应用;Arbitrum Orbit是构建L3的工具包。
Arbitrum 的优势:Arbitrum的生态规模位居各大Layer 2首位,生态项目数量超过550个,Arbitrum Rollup 采用多轮出块机制,相比Optimistic Rollup 的单轮机制,可以提供更高的出块效率和更低的Gas费用,同时,Arbitrum 拥有自己的 Arbitrum 虚拟机,支持更丰富的编程语言。
Arbitrum 的劣势:存相比 Optimistic Rollup,Arbitrum 的交易确认延迟更高,同时,Arbitrum Nova采用 AnyTrust 框架,安全性不如 Arbitrum One直接利用以太坊的安全性。
2) Optimi:
Optimi 是一种基于 Optimistic Rollup 构建的以太坊 Layer 2 扩容方案,于 2021 年 8 月份上线主网。Optimi 的目标是提供与以太坊完全一致的交互体验,但交易成本只是一层网络上的很小比例。Optimi目前是L2扩展解决方案类别中TVL第二高的项目。
Optimi的优势:Optimi 推出了开源模块化工具包 OP Stack,让开发者可以根据自己的需求场景利用 OP Stack 工具包组装一个定制的 Layer 2 网络。许多知名区块链项目基于OP Stack推出了各自的Layer 2网络,共同组成了 Optimi的超级链王国,这为 Optimi生态注入了更丰富的应用场景和网络效应。此外,Optimi 通过 Bedrock 升级等优化措施,大幅降低了交易费用,提升了性能表现。其gas费用已成为**的以太坊L2之一。
Optimi的劣势:相较于 Arbitrum,Optimi 链上生态繁荣度稍显逊色,同时它的交易速度约为 1000 笔/秒,相较于 zkRollup 技术的 Rollup 网络,仍有提升空间。
3) zkSync:
zkSync是知名的 zk Rollup类Layer 2扩容解决方案,其核心网络zkSync Era采用了zkEVM设计。zkSync的总锁仓规模达到5亿美元,在各L2中位列第三。zkSync 正在从 zkSNARK 转换到 zkSTARK 证明系统,这将提升网络的交易效率,并且启动了社区空投计划以激励用户。
zkSync的优势:最近,zkSync推出了zkStack工具包,开发者可以基于此工具包构建定制的 zkRollup 系 L2 和 L3(也称为超链 HyperChain)。这有助于拓展zkSync的技术应用场景。同时,zkSync 可以利用零知识证明的压缩特性,将更多的交易打包到一个证明中,并且不需要等待挑战期。这样可以提高交易吞吐量和速度,同时也保证了安全性和正确性。
zkSync的劣势:zkSync生态仍较小,需要进一步扩大,同时,最近的空投事件也反映出项目在社区建设方面还需加强。同时,ZkSync 的技术复杂度较高,开发者需要具备一定的技术基础才能在 ZkSync 网络上构建应用程序。
4) Starknet
StarkNet 是由 StarkWare 基于 zkSTARK 开发的 zkRollup 系扩容网络,于 2021 年 11 月份推出主网。StarkNet 是目前 TVL 排名第二的 zkRollup 系网络。
StarkNet 的优势:Starknet正在通过kakarot和Warp项目逐步实现与以太坊的EVM兼容。这是Starknet当前的研发重点。同时,Starknet未来也会支持开发者构建应用链,这可扩大其使用场景。
StarkNet 的劣势:由于目前尚不兼容EVM,Starknet的生态繁荣程度还较弱。同时,StarkNet 的技术复杂度较高,开发者需要具备一定的技术基础才能在 StarkNet 网络上构建应用程序,对开发者友好度较弱。
5) Pogon EVM
Pogon 是一个致力于增强以太坊可扩展性的区块链,他们通过利用不同的解决方案来实现这一目标。他们的旗舰产品是 Pogon PoS 侧链,目前每天处理 30-40 万个地址的 200-300 万笔交易。
Pogon EVM 的优势:Pogon 不仅提供了自己的 Layer 2 网络 Pogon PoS 和 Pogon zkEVM,还提供了用于构建定制 Layer 2 和 Layer 3 网络的模块化开源组件 Supernets,丰富了Pogon的技术路线。同时,最近发布的Pogon 2.0进一步统一了不同网络,原代币代码更新为 POL,并发布了新治理框架,形成多链互操作的生态系统,这增强了Pogon的网络效应。此外,Pogon与多家Web2企业合作,拥有大量用户基础,其生态项目也在稳步增长中。
Pogon EVM 的劣势:Pogon生态仍以自己的侧链和子链为主,与以太坊主网的互操作性有限,其治理机制也存在可完善空间。
总体来看,Mantle Network 与其他L2 网络相比,优势主要体现在其模块化设计、强大的BitDAO支持、专注数据可用性和专注提升用户体验,在游戏领域具有潜力。劣势主要体现在其作为 L2 领域的新来者,核心技术如模块化架构等有待实践验证,生态建设仍在初期,缺少站稳脚跟的DApp,长期竞争力存在不确定性。
6. 初步价值评估
6.1. 核心问题
项目处在哪个经营周期?是成熟期,还是发展的早中期?
Mantle Network目前处在发展的早中期。它是一个创立于2021年的新兴项目,目前还没有形成一个完整和成熟的生态系统。主网也是才在2023年7月上线,还需要经过更多的测试和优化,以提高其稳定性和可靠性。虽然已经有了一些优质的合作伙伴和应用,如EigenLayer、Biconomy等,但是它的用户规模和市场占有率还比较低,还需要吸引更多的开发者和用户加入其平台,以提高其影响力和竞争力。
项目是否具备牢靠的竞争优势?这种竞争优势来自哪里?
Mantle具有模块化架构等一些潜在的差异化优势,加上社区支持,有望在竞争中脱颖而出。但整体来说,这些优势还需经过产品迭代和应用检验,且面临强大竞争对手,尚未形成非常明显的竞争壁垒,还需观察在主网后的运行效果。
项目在运营上的主要变量因素是什么?这种因素是否容易量化和衡量?
技术进展:Mantle Network项目需要不断地开发和完善其技术方案,以提高网络性能和安全性,并修复可能存在的漏洞或缺陷。技术进展可以通过项目团队发布的更新日志、代码提交、测试结果等来量化和衡量。
生态发展:Mantle Network项目需要不断地拓展其生态合作伙伴和应用场景,以吸引更多的用户和资金进入 L2 网络,并提供更多样化和高收益的链上活动。生态发展可以通过 DApp 数量、TVL、交易量、用户数等来量化和衡量。
社区活跃:Mantle Network项目需要不断地激励和奖励其社区成员和合作伙伴,以增强社区的凝聚力和影响力,并为项目的治理和决策提供支持和反馈。社区活跃可以通过社媒关注者、社区成员、投票参与率、提案数量等来量化和衡量。
项目的管理和治理方式是什么?
Mantle采用相对灵活的链下治理机制。具体来说,治理议题和提案由 Mantle 核心团队或社区成员首先在论坛中进行提出和讨论。如果提案获得足够的关注和支持,则形成正式的MIP提案,由MNT代币持有人进行链上投票表决。一旦MIP提案通过,Mantle的核心开发团队和贡献者会根据提案内容负责执行和把控项目进展。这种治理机制与完全按链上投票自动执行相比,具有更高灵活性。它使 Mantle 可以根据实际情况调整执行进度,而不会被简单的多数票牵着走。但这也意味着 Mantle 治理存在一定的中心化依赖,核心团队在治理中的角色更大。这种链下治理方式在去中心化自治领域中尚属探索,其效果仍需观察其在 Mantle 项目中的实际应用。
6.2. 项目估值水平
我们采取横向对比同赛道 L2 估值的方式为 Mantle Network 进行估值。
智能合约公链的估值是一个复杂且困难的课题。DeFi协议可以采用收益倍数等方式进行估值参考,而智能合约公链更加类似一个国家,以“综合国力”的视角来评估公链的现状和潜力或许更为恰当。
而公链的“综合国力指标”应当考虑活跃 DAPP 数量、活跃用户数、TVL、链上总资产价值、活跃开发者人数、链上转账数量、链上转账总价值等等数据,并通过一定的加权处理得出,然而目前并没有类似指标。
因此我们重点选取资产、用户量、网络活跃、开发者四个维度的指标,将Mantle Network与其他 L2 竞争对手进行比对。
1) 资产指标:TVL。用户愿意将有价资产放在某条链上,表明了用户对该条链的安全性、可用性、投资价值的综合认可度。我们采用流通市值/TVL作为横向比对的资产指标(MTV),该指标数值越小,说明其单位流通市值对应的链上资产数越多,估值也就越低。
2) 用户指标:活跃用户数、活跃地址数等指标可以反映公链的用户基础和活跃度。我们选择30天平均日活跃地址数衡量用户规模,将流通市值与日活跃地址数比值,即市值/日活跃地址,作为比对指标。这个指标数值越低代表同流通市值下用户规模更大。
3) 交易活跃度指标:链上交易的活跃度是衡量公链用户活跃度的重要指标。传统上,通常使用每日消耗 Gas 的美元价值来衡量活跃度,但该指标存在一定的局限性:
① 高 Gas 价格会导致用户的活跃度降低,但该指标并不能反映这一点。
② 该指标无法区分不同类型的交易,例如转账交易、合约调用等。
为了克服上述局限性,我们采用每日消耗 Gas 的美元价值和每日交易量两个指标来衡量活跃度。具体而言,我们将最近 30 天消耗 Gas 的美元价值以及 30 天的交易量折算成年化数据,得到两个可以横向对比的指标:
③ 市值/年化 Gas 消耗金额:该指标越小,说明该链的单位流通市值能够承载更多的业务活跃度,估值也就越低。
④ 市值/年化交易量:该指标越小,说明该链的单位流通市值能够承载更多的交易量,估值也就越低。
这两个指标能够更全面地反映链上交易的活跃度,并能够有效地克服传统指标的局限性。
4) 开发者指标:活跃开发者人数、链上验证合约数等指标可以反映公链的开发者生态。活跃DApp的数量是评估Layer 2网络繁荣程度的一个重要指标,但是目前还缺乏可靠的活跃DApp统计数据源。我们可以使用以下方法来衡量 Layer 2 网络的开发者活跃程度:
① 可以选择官方浏览器上的日均新部署合约数量作为评判标准
② 计算“流通市值除以日均新部署合约数量”这个指标,反映单位市值可以承载的开发者活跃程度。
③ 这个指标越小,说明在相同市值下可以承载更多开发者,相对估值也更低。
通过与不同Layer 2网络在该指标上的横向对比,可以直观地判断网络的生态繁荣程度和估值水平高低,从而更好地评估Layer 2的发展潜力。这种计算方法在当前条件下可以提供一个简洁的生态活跃度比较,以补偿直接的DApp统计数据不完整的缺陷,更全面地反映网络的开发者盈利空间。
此外在进行对比之前,我们还需要注意的是:不同于其他 L2 将 ETH 作为 Gas 代币,MNT 代币被当作成为 Mantle 链的 Gas 代币,在与其他 L2 网络对比时,需要将此纳入考虑,那么基于此比较方法,Mantle 的估值会稍低。
横向数据对比结果如下:

我们可以明显的发现,Mantle 与 BitDAO 完成生态合并后,当前的估值出现明显高估的情况。与其他 OP Rollup 赛道的 Layer 2 网络相比,Mantle 的生态系统仍处于较早期阶段,各项核心指标均存在一定落后,但是 Mantle 原生代币 MNT 已经有 50% 流通,这支持了其高估值。
展望未来,随着 Mantle 生态系统的不断完善和繁荣,其业务基础会逐步加强。此时如果 Mantle 能保持适度的估值水平,就有望在 OP Rollup 赛道中取得更大的成长,打破当前的局面。
6.3. 项目风险
项目发展尚处于初期:Mantle Network于2023年7月才推出主网alpha版本,因此新兴的公链,其技术和商业化的实现都还是一个较早期的发展阶段。从主网运营时间来看,网络效果和技术稳定性都还需要经过这么长时间的考验。一些关键的治理主题,如质押机制设计和zkEVM技术路线,也有待讨论中。作为新项目,Mantle还需要持续进行技术迭代和角色扩展,以吸引用户和生态,这需要团队保持高效率的治理和开发。综上所述,Mantle网络的发展还比较早期,关键治理和技术方面都有待完善,这种发展过程中的不确定性都将成为 Mantle进一步发展的潜在风险。
竞争风险:面临激烈的Layer 2竞争环境。Mantle Network作为新兴的Layer 2解决方案,其未来发展面临的一个重要风险是日趋激烈的公链竞争。目前Layer 2市场上已经有多家较为成熟的项目处于领先地位,如Arbitrum、Optimi等。这些先行者拥有较强的技术实力和较大的用户基础。与此同时,各类新创Layer 2项目也在不断涌现,这些新项目都在争夺用户和市场资源。而且未来以太坊的升级也将提升其自身扩容能力。面对如此激烈的竞争环境,Mantle需要不断通过技术创新来增强自身产品力,才能在竞争中突围而出,否则可能面临用户流失风险。综上所述,公链竞争的日益白热化是Mantle Network需要 Priority重视和应对的风险之一。如何在竞争中脱颖而出是Mantle项目团队需要重点考虑的关键所在。
BIT代币表现不佳对MNT的负面影响。Mantle Network的原生代币MNT是通过转换BitDAO的代币BIT产生的。而BIT代币的市场表现一直不佳,从ICO价格的1.4美元跌至当前的0.5美元左右。这种持续下跌的价格趋势,可能会对MNT产生负面影响。一方面,BIT持有者可能因此而对MNT的预期价值和前景缺乏信心,不愿积极参与MNT的生态建设。另一方面,外部投资人和用户也可能因BIT代币的价格历史,而对MNT的价值和升值空间产生怀疑。这不利于MNT获得广泛认可和流动性。如果未来MNT无法有效改变这种对BIT表现的联动预期,那么其自身的代币需求和价格都可能面临一定的下行压力。这是Mantle Network在代币设计和运营上需要重点防范的风险因素。
技术安全风险:Mantle 当前的技术风险主要是:1)当前 Mainnet Alpha 版本欺诈证明依然在开发当中;2)数据可用性层未上线。Mantle 计划使用欺诈证明来保证状态的正确性,但这一功能目前还在开发中,系统允许无效的状态根。而且,由于数据不存储在链上,而是由团队外部维护,因此可能无法检测到欺诈行为,即使是在链下,如果恶意用户提交了无效的状态根,则用户的资金可能会被盗。同时,Mantle 的数据可用性层 MantleDA 是基于 EigenDA 的分叉版本,但目前还没有集成到 EigenDA 主网上,而且,MantleDA 中的罚没机制(Slashing)目前已禁用,数据可用性的欺诈证明机制也还没有启动。则用户将无法访问其资金。此外,如果外部数据被篡改,则用户的资金可能会丢失。
6.4. 思考
从我们对 Mantle Network的整体分析来看, Mantle是一个优劣势都非常明显的一个 L2 解决方案,它能否最终成为主流的 L2 解决方案,关键取决于其能否兑现技术承诺,构建一个足够安全和高效的Rollup网络。我们需要持续关注Mantle 的技术演进路径,以及其生态系统建设的进展,才能全面判断其未来前景。Mantle正在努力开拓 L2 网络的新路径,我们也期待其能为整个以太坊生态做出积极的贡献。从它的发展规划来看,短期有一些发展机遇我们可以关注:
1) 推出了Mantle Journey激励计划。
Mantle Network为用户提供了多种方式来赚取Mantle Journey(MJ)里程,并在Mantle生态系统中兑换专属权益。用户可以通过在 Mantle 网络上进行交易、提供流动性、参与治理、完成特定任务等方式来累积MJ里程。这些里程可以用于铸造独特的 Mantle Citizen NFT、获取NFT稀有属性、兑换生态系统奖励等。Mantle Journey的运作为用户提供了更多参与Mantle生态建设的激励。它能有效聚合用户,增强用户粘性,也为用户提供了变现的通道,这将有利于吸引更多用户加入Mantle。从项目机会来看,Mantle Journey为用户提供了获得回报的新机制,它开拓了Web3社区建设的新模式,值得其他公链学习借鉴,这也体现了Mantle的社区运营能力。
2) Mantle Network正处于高速增长期,其生态系统中存在多重盈利机会。
Mantle正在积极构建LSD生态体系,并与其他创新DeFi协议达成合作。这为用户提供了通过参与质押、交易和投资组合等多种方式获取收益。随着生态系统协议数量的增加,用户可以关注那些潜在的优质应用,选择适时加入其IDO或提供流动性,以获取更高的回报。在Mantle生态达到较为成熟阶段后,其网络效应会进一步放大,届时用户可以紧跟生态发展趋势,抓住新出现的热点方向进行参与,获得额外收益。
文章标题:深度了解带你了解模块化Layer2新王Mantle Network
文章链接:https://www.btchangqing.cn/593786.html
更新时间:2023年09月07日
本站大部分内容均收集于网络,若内容若侵犯到您的权益,请联系我们,我们将第一时间处理。