多数数字货币概念股公司在研发方面投入较大,侧重于底层技术和实际应用,但也有部分概念股没有数字货币业务,也没有相关的现金流。
原题:奥科云链研究院:数字货币概念股详细研究
2019年8月,中国人民银行支付结算司副司长穆长春在致辞中表示,中国央行的数字货币“即将出现”,随后数字货币推广步伐明显加快。试点消息频频传出,深圳、苏州、雄安、成都等地已开展试点。四大银行、三大运营商和美团、滴滴等互联网零售企业参与了合作研究。根据商务部的通知,2020年8月,数字货币试点工作将在北京、天津、河北、长江三角洲、广东、香港和澳门湾地区进行。中央银行数字货币化进程将加快,实施数字货币势在必行。
图1中国数字货币的进程正在加速。来源:auco云链研究院
一时间,资本市场上的数字货币概念股受到投资者青睐,波动频繁。本报告将对中国证券市场数字货币概念股进行研究,从基本特征、业务经营、盈利指标等方面对数字货币概念股进行深入探讨。
数字货币概念股概述
基于wind数字货币指数成份股进行分析。wind数字货币指数包含27只股票,其中只有2只可用于消费和工业。其余23只个股全部分布在信息技术行业。如下图所示,在信息技术领域,应用软件、信息技术咨询等服务和计算机硬件占多数。央行的数字货币离不开电子信息、数字加密、身份认证、大数据等领域,离不开信息技术产业。
图2数字货币概念股行业分布图,来源:wind,auco云链研究院
一些概念股来自行业龙头企业
在概念股中,有6家公司被中国电子信息产业联合会发布的“2019年软件和信息技术服务综合竞争力百强企业”名单中。据wind统计,截至目前,全国共有信息技术企业723家。可以看出,一些概念股含金量高,是所在行业的龙头企业。2019年9月,IDC发布了全球100强金融科技公司名单。神州信息和恒生电子是全球金融科技公司百强之一。
表1数字货币概念股2019年软件和信息技术服务公司百强榜
行业分类与时代息息相关
数字货币概念股多为民营企业,只有1家中央国企、3家地方国企和4家公营企业,民营企业占70.4%。77.8%的概念股上市日期中心化在2007年至2017年之间。在过去的几年里,上市公司大多是电子设备和仪器仪表、计算机硬件和互联网等硬件设备Maker,而软件和IT企业则是10多年后的事。这也印证了时代的变化,见证了硬件制造业的放缓和移动互联网时代的兴起。
图3数字货币概念股上市日期分布,数据来源:wind,auco云链研究院
图4数字货币概念股公司性质分布图,数据来源:wind,auco云链研究院
良好的经济基础和政策催生概念股
从地域分布来看,概念股大多分布在东南沿海地区,其中广东省以10家企业位居第一,北京以7家企业紧随其后。此外,新疆、四川、吉林等内陆地区也有1家。数字货币已在深圳、苏州等地区试点。电子支付巨头阿里巴巴总部位于深圳。北京是政治中心,有许多大银行和在线支付巨头。8月14日,商务部正式发布了在北京、天津、河北、长江三角洲、广东、香港和澳门湾地区开展数字人民币试点的通知,这些地区具有优良的禀赋和频繁的优惠政策。沿海地区有良好的经济基础。得益于国家数字货币政策的双重优势,数字货币的布局在国内处于领先地位。
图5数字货币概念股上市日期分布,数据来源:wind,auco云链研究院
图6数字货币概念股公司性质分布图,来源:wind,auco云链研究院
截至发稿时,数字货币概念股的股价大多在30元以下,其中48.1%的股票价格在5元至15元之间,5元以下的股票不存在。与整个A股上市公司相比,数字货币概念股的平均市值略高于A股的平均市值,但A股存在许多市值较高的离散点。a股市值中值高于概念股中值。a股的去中心化点并非全部如图9所示。
图7数字货币概念股股价区间(单位:元),来源:奥科云链研究院wind
图8数字货币概念股市场价值分布图(单位:亿元),来源:wind,AUC云链研究院
0图9数字货币概念股及全部a股市值分布图,来源:wind,auco云链研究院
研发投入良莠不齐
如果数字货币概念股致力于数字货币相关的研发,必须体现在研发费用和技术人员的比例上。下图显示了研发费用很高的10家公司。其中,恒生电子以15.6亿元****,占总运营成本的49.6%。研发投入相当大。在技术人员比例结构中,企业技术人员占比达到29.6%以上。但部分企业技术人员在概念股中所占比例相对较低,如拉卡拉技术人员占12.9%,销售人员占65.3%,技术研发投入不足。
1图10研发费用前十大公司,来源:wind,AUC云链研究院
图11技术人员比例,数据来源:wind,AUC云链研究院
数字货币概念股与数字货币的关系
政策的积极作用是显著的
数字货币的利好政策往往推高指数价格,呈现出多只个股齐升的态势,尤其是在春节流行期,股市整体低迷,但数字货币概念股独树一帜,表现强劲。。11月28日、19日,央行副行长范逸飞表示,央行法定数字货币DCEP已基本完成顶层设计、标准制定、功能研发、联调联试等工作。12月4日,据媒体报道,欧洲央行和法国央行双双收到数字货币日本数字货币变动利好消息,智都股份直线收市,概念股中多只个股上涨。
2月3日正值春节期间,受疫情影响,市场惨淡,但数字货币突然上涨,多只个股齐涨。2月6日,日本、欧洲和国际清算银行(bank for International Settlements)宣布,将讨论如何开发自己的数字货币,以取代Libra或DCEP。第二天,美联储对数字货币持开放态度。美国证券监管局宣布了发行数字货币的法律框架。当日,四方景创接近跌停,数字货币指数也欣欣向荣。
4月16日,关于数字货币试点的消息在市场上传出。社会对数字货币的到来充满信心,数字货币概念股应声上涨。
新利好消息是,8月14日,商务部发布《全面深化服务贸易创新发展总体规划》,明确在北京、天津、河北、长三角、广东等地开展数字人民币试点,香港、澳门湾地区和中国中西部的试点地区。当日,汇金股份率先跌停,众多数字货币概念股大幅上涨。
3图12数字货币概念股重大事件(2019年9月至今),来源:wind,aucco云链研究院
下图总结了每个概念股和数字货币的相关领域。有的企业同时涉及多个相关领域,以自己知名的业务为关联领域。从统计结果来看,it、信息技术、数字技术、加密认证、支付场景应用广泛,占81.5%。
4图13概念股数字货币相关业务领域,来源:wind,auco云链研究院
部分企业已取得阶段性成果
在第一部分的分析中,可以看出一些股票和数字货币并没有紧密的联系。接下来,我们将从业务范围的角度研究数字货币概念股与数字货币的关系。
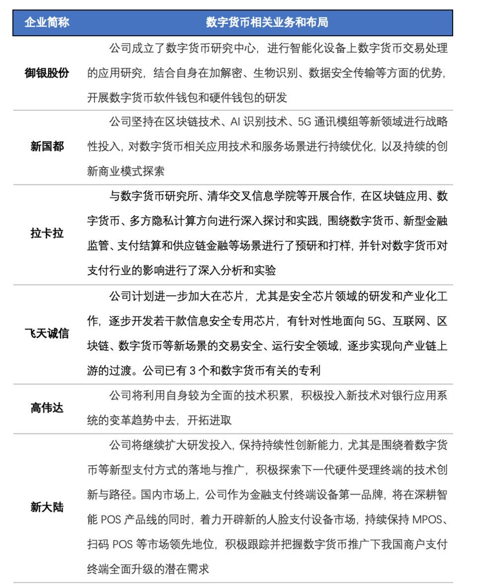
在数字货币概念股中,有10家公司在2019年财报中披露了现有数字货币相关业务或布局。截至2019年财务报告披露时,6家企业有与数字货币直接相关的业务,4家企业有相关布局。其中,宇银股份有限公司和长亮科技成立了专门的研究中心/集团。拉卡拉与数字货币研究所和清华交叉信息研究所合作。飞天诚信拥有三项与数字货币相关的专利。

表2数字货币相关业务及布局,数据来源:wind,auco云链研究院
除上述企业外,其他企业也有与数字货币相关的业务,但尚未对数字货币进行有针对性的研究或布局。例如,数字认证拥有大量的数字加密和认证服务,并且与数字货币的底层技术有很强的相关性。
部分个股补仓,市场投资热情过高
但也不知道数字货币的组成部分。例如,东港公司主营业务为印刷业务,缺乏与数字货币相关的高新技术。因此,笔者认为企业与数字货币没有很强的联系。智都股份的主营业务是网络媒体和数字营销。其业务与数字货币相去甚远,没有与数字货币相关的布局。
此外,澳奥数码货币公司的数字货币研发也要提高他们对数字货币业务的热情,甚至不会急于参与数字货币业务。万德路透称,汇金股价因数字货币持续上涨和跌停而发生变化,说明公司主营业务不涉及数字货币,无相关业务,也未参与研发。
数字货币概念股的市场表现
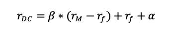
去年数字货币概念股日均收益率为0.18%,日收益率波动率为2.7%。数字货币概念股的β值为0.35,说明数字货币概念股的波动性小于市场波动性。假设年化无风险利率为2%,数字货币概念股的α值为0.03%,大于0,概念股的表现超过大盘。

下图比较了数字货币概念股日收益率的直方图和正态分布,概念股日收益率峰值明显偏左。金融市场的厚尾通常出现在左侧,而数字货币概念股的右侧也有一条粗尾,这反映了数字货币概念股偶尔会获得较高的收益,这与优惠政策下数字货币快速崛起的形势是一致的。
图14数字货币概念股日收益率分布图(单位:%),来源:wind,aucco云链研究院
沪深300指数代表市场整体价格,信息技术指数、金融技术指数和互联网指数代表信息技术、金融技术和互联网产业。本文运用2019年的数据指标,对数字货币概念股、市场和可比行业的收益进行比较分析。
数字货币概念股的市盈率领先于信息技术、互联网产业和市场。但互联网和信息产业的总资产回报率低于信息产业。
云量对比研究所,AUCA6215数据来源:云图
图16总资产净利率ROA比较,数据来源:wind,AUC云链研究院
数字货币概念股roe较低,仅略高于金融科技行业。每股净资产属于中**业,每股收益低于一般市场和互联网行业。
图17 roe和每股净资产,来源:wind,AUC云链研究所
图18每股收益比较,来源:wind,AUC云链研究所
从指数来看,数字货币的市盈率和净资产收益率都好于大盘。但2019年数字货币每股收益数据不佳。虽然85.2%的数字货币概念股来自信息技术,但数字货币指数在每股收益、净资产收益率和资产回报率方面都不如信息技术指数。在一些指标上,数字货币概念股不如可比行业,数字货币概念股可能不是市场的**选择。
总结
自2014年央行启动数字货币研发以来,40.7%的概念股已经上市,其中大部分与数字货币的基础技术和应用场景有关。截至2019年发布的年报末,40.7%的概念股有与数字货币相关的业务或布局。部分成份股已进入信息技术企业100强和金融科技企业100强,在各自领域实现了行业标杆。从研发费用和技术人员比例来看,大部分数字货币概念股都投入了大量的研发资金,成立了专门的数字货币研究机构,开展了相关合作。一些企业取得了成果,获得了数字货币相关专利,开发了针对性的设备。总体而言,多数数字货币概念股名副其实。
然而,数字货币背后的风险也应引起警惕。一些概念股没有数字货币业务,没有相关的现金流,市场上也有热门股。同时,市场对数字货币的热情过高。投资者对数字货币的追求导致了股价的变化。**,公司发布公告,澄清不存在数字货币业务的事实。
中国的数字货币是必须的,机会总是留给有准备的人。部分概念股已做好跟风准备,落实相关业务布局,抓住机遇。投资者也应在充分了解的基础上参与相关投资,警惕盲目跟风,理性投资。
文章标题:AUC云链研究院:探索数字货币概念股的特点、业务和市场表现
文章链接:https://www.btchangqing.cn/95444.html
更新时间:2020年09月01日
本站大部分内容均收集于网络,若内容若侵犯到您的权益,请联系我们,我们将第一时间处理。