作者:郝凯,为hashkey capital research工作
审核:万向区块链首席经济学家邹传伟
最近,证券及期货事务监察委员会(***)原则上批准了从BC科技集团的OSL平台申请虚拟资产交易平台许可证,这意味着亚洲首家授权的虚拟资产交易平台将诞生在中国的香港。香港的密闭性调节对生态系统中的参与者有很大的影响。本文主要研究香港的秘密监督,共分五章。前三章从监管机构、监管政策和相关许可证三个维度介绍了香港现行监管体制。第四章分析了加密货币的参与者,第五章对其进行了总结。
调节器
***监管香港证券及期货市场的运作,是证券市场的主要监管机构。***的监管目标包括:维护和促进证券期货业的公平、效率、竞争力、透明度和秩序;提高公众对证券期货业运作和功能的认识;为投资或持有金融产品的公众提供保护;尽量减少证券期货行业的犯罪和不正当行为;降低证券期货行业的系统性风险;采取适当措施,使证券期货行业协助财政司司长维持香港金融稳定。
香港金融管理局(金管局)负责香港的金融政策、银行和货币管理,作为中央银行。金管局的主要职能包括:在联系汇率制度的框架内维持货币稳定;促进金融体系的稳定和廉洁,包括银行体系;协助巩固香港作为国际金融中心的地位;包括维护和发展香港金融基础设施和管理外汇基金。
除***及金管局外,香港保险管理局及其他机构亦会协调监管密码。目前,这些监管机构通过“沙箱监管”在可控环境下测试和监管加密货币和区块链技术。
相关监管政策
在香港,密码学主要分为安全隐写、功能隐写和虚拟商品(如比特币)。对于不同类的隐身现象,香港监管机构采用了不同的监管政策。***对证券加密货币的解释是:代表权益(在公司清算时有权获得股息并参与剩余资产的分配);代表债券(发行人可以在指定日期向代币持有人偿还投资本金和支付利息或赎回);可以用来获得“集体投资计划”的收益。
香港没有专门对隐匿性及其相关业务进行立法,但必须遵守以前的相关法律,如反洗钱、反欺诈和反恐怖融资等规定。此外,随着加密货币影响力的不断增强,监管部门推出了一系列监管政策,以更好地保护投资者的利益。与加密货币相关的监管政策主要包括以下内容。
证券及期货条例
《证券及期货条例》是香港证券及期货市场的主要法律。《证券及期货条例》整合了10多项相关法律法规,其监管范围非常广泛。证券及期货条例可规管证券加密货币,但如涉及的加密货币不在证券或期货合约的法律定义范围内,投资者将不会享有证券及期货条例所提供的保护。
**代币发行声明
2017年9月,***发布了《关于**代币发行的声明》。***表示,**代币发行涉及的加密货币可能属于《证券及期货条例》界定的证券,参与**代币发行的团队或基金须向***登记并接受监管。
就比特币期货合约及加密货币相关投资产品致持牌公司及注册机构的通告
2017年12月,***就比特币份与加密货币有关的期货合约及投资产品,向持牌公司及注册机构发出通告。***表示,为投资者提供比特币期货合约交易服务及相关服务(包括交易指令传递或传递)的中介机构,需向***申请牌照,并接受监管。同时,***还提醒投资者防范投资风险。
关于虚拟资产组合管理人、基金分销商和交易平台运营商监管框架的声明
2018年11月,***发布了《关于虚拟资产组合管理人、基金发行人和交易平台运营商监管框架的声明》(以下简称《声明》)。在这份文件中,***提到了《虚拟资产组合管理公司和基金分销商监管指引》和“探索平台运营商监管”对于虚拟资产组合管理公司和基金分销商,其虚拟资产超过总资产10%的,必须在***登记注册,只能出售给专业投资者。对于虚拟资产交易平台,***提供了监管概念框架,并表示将与符合标准的虚拟资产交易平台合作,将其纳入监管SandBox,并考虑在适当时候向符合标准的交易平台发放许可证。
证券代币发行说明
2019年3月,***发布《关于发行证券类代币的声明》。***表示,证券类代币可能是《证券及期货条例》所界定的证券,因此应予以监管。除非获得适用豁免,否则参与发行证券代币的团队或基金须向***登记或申请牌照,并接受监管。
持牌公司管理虚拟资产投资组合的标准条款和条件
2019年10月,***发布了《管理虚拟资产投资组合的持牌公司标准条款和条件》。监管对象是管理虚拟资产并满足**豁免要求的持牌基金机构。本文件中的监管规则是对声明的具体延伸和实施,并进一步提出了基金投资虚拟资产的操作指南和监管规范。
虚拟资产期货合约及头寸书警示:虚拟资产交易平台的监管
2019年11月,***发布《虚拟资产期货合约警示》和《意见书:虚拟资产交易平台监管》。***有权批准和许可从事《证券及期货条例》所界定的受规管活动的实体。在监管框架下,提供安全加密货币交易平台的经营者属于***监管范围,需要持有相关监管许可证。牌照发放的主要条件包括,平台运营商只能向专业投资者提供服务,必须严格筛选可在其平台上交易的虚拟资产。
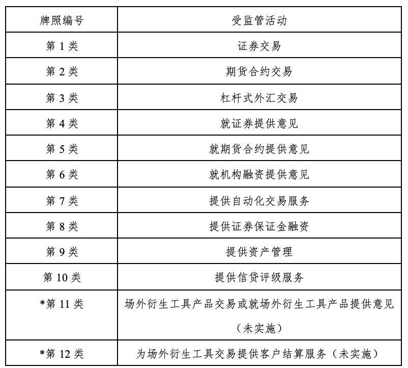
车牌相关
***共规定了12项监管活动,即从事以下12项相关活动,在依法进行相应的金融活动之前,需要获得相应的许可证,并受到监管。其中,与场外衍生品相关的11类和12类牌照尚未实施。
表1:监管许可证
根据目前的监管框架,与加密货币相关的交易平台、基金和基金管理平台相关的许可证主要包括1类、4类、7类和9类监管许可证。例如,投资虚拟资产的基金和销售平台需要持有1类许可证;资产管理平台需要持有9类许可证。
OSL平台是亚洲领先的数字资产和金融技术公司,主要提供经纪服务和数字资产托管服务。OSL平台原则上获得1类和7类监管许可。
火币资产管理(香港)有限公司是火币技术控股有限公司的子公司,为专业投资者提供证券咨询和资产管理服务,并获得了第4类和9类监管许可证。
hashkey生态方面,hashkey capital已获得第9类许可证;hashkey Pro正在申请1类和7类监管许可证;hashkey trading正在申请1类和4类监管许可证。
参与者分析
交易平台
在奥斯陆平台监管许可申请获批后,交易平台将受到**影响。对于希望在行业内长期发展的交易平台,他们愿意通过监管实现合规,以合规的形象吸引更多的客户。有了OSL平台的先例,其他交易平台将积极申请监管许可证。
当然,合规也意味着交易平台的业务灵活性有限。目前,在获得监管许可后,交易平台提供的主要交易类别为安全加密货币,需要满足反洗钱、反恐融资、KYC等一系列要求。
投资者
目前,只要加密货币是合法收入,投资者持有或交易加密货币将不受任何监管政策的限制。请注意,如果投资者持有的加密货币被归类为证券或期货合约,投资者的行为将受到证券及期货条例的监管。
原则上批准OSL平台的监管许可申请,可以提高投资者对加密货币市场安全性和合规性的信心,吸引更多的投资者,特别是机构投资者进入市场。应该指出的是,香港监管机构对隐秘行为更加谨慎。他们多次提醒投资者防范风险,并采取多项措施保护投资者利益。
矿工
对于通过“工作量证明”挖矿的比特币和其他加密货币,矿工们通过计算进行挖矿。目前,香港还没有具体的加密挖矿法规,没有任何监管机构就限制挖矿或禁止挖矿提出了指导意见。然而,香港的电费很高。在香港挖矿是不经济的。理性的矿工不会选择在香港开挖矿藏。同时,大量的挖矿机器将被用来参与挖矿,这与大数据中心的业务非常相似。适用于大数据中心的相关政策可能适用于加密货币的挖矿。
最近,几家知名的隐伏矿工选择了在香港上市。然而,由于他们无法满足上市适应性问题,这些密码MakerMaker未能在香港股市上市的计划。
项目方
对于项目方而言,最有可能受到监管的活动是通过代币发行筹集资金,代币根据加密货币的类可分为ICO和sto。***已分别就ICO及sto发表声明。
对于没有密码属性的证券,监管机构的态度是相对消极的。***提醒公众,参与ICO存在很大的不确定性,并对公众进行加密货币所涉及的风险进行教育,使投资者在做出投资决策前能够全面评估风险。2018年3月,***停止了黑细胞的ICO活动,并要求黑细胞返还投资者资金。
就证券及期货事务而言,证券及期货事务监察委员会对证券及期货事务监察委员会的发行及交易进行规管。因此,从事证券类代币发行的项目组应向***登记或申领牌照,并接受监管。
总结
香港在地理位置、社会制度、金融资源等方面具有独特的优势,吸引了众多的项目方和企业。例如,火币和OKEX相继收购了香港上市公司的壳牌资源。香港的监管政策是影响这些项目各方和企业的重要因素。
OSL平台的监管许可申请原则上获得批准后,更多的行业参与者将欣然接受监管,积极申请监管许可,在合法合规的前提下促进整个行业的发展。当然,参与者需要满足各种监管要求,这对他们提出了更高的要求。
香港监管机构对安全性保密法规有明确的监管要求和实施细则,而对非安全性加密政策的监管政策相对较少。对于这两种加密货币,我们需要通过监管来保护投资者的利益。目前,加密货币仍处于发展初期,过度监管可能会扼杀创新。监管者应该平衡监管和发展。
文章标题:香港隐匿性监管研究
文章链接:https://www.btchangqing.cn/103555.html
更新时间:2020年09月15日
本站大部分内容均收集于网络,若内容若侵犯到您的权益,请联系我们,我们将第一时间处理。