
等到100人中的99人放弃-坦普尔顿
*
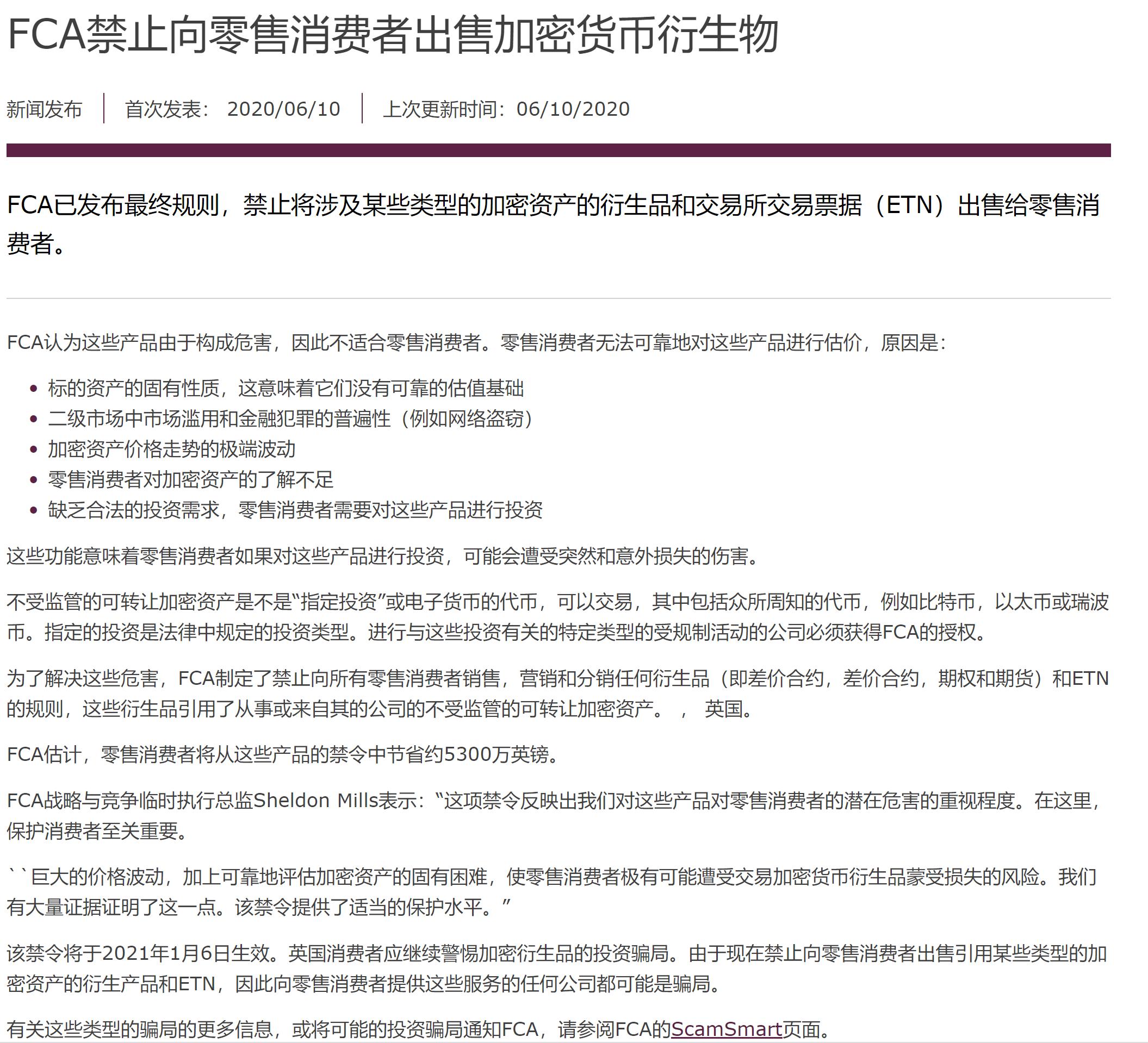
金融监管局(FCA)昨日发布监管消息,禁止向零售商出售数字货币。市场对此消息反应不大。什么是FCA?它有多强大?今天,我将对事件本身进行分析,同时提出建议。
1
目前,监管的消息在官网首页:

对此,一些群友的反应是:6月10日的老消息。事实上,它是昨天发布的,但英文日期书写方法与中国不同
什么是FCA?好消息是,他没有美联储那么强大,更像是我们国家94条禁令的始作俑者。FCA有权对违反英国法律法规的投资服务公司处以罚款和各种处罚,以保护消费者,并对不符合FCA标准的企业和个人采取措施。
FCA合约的标准价差是FCA、FCA期货交易所等合约总价差的1/4。此外,如果FCA更改了FCA的营业执照,则不能视为FCA的监管。
FCA在英国受到高度信任,尤其是在外汇交易领域。FCA被誉为世界外汇行业监管最严格的机构之一,这导致许多客户对FCA高度信任,他们特别愿意选择FCA授权和监管的投资公司进行交易。
FCA在保护消费者方面有多有效?如果FCA授权投资公司破产或无法履行其财务义务,任何客户对该公司的索赔将由金融服务赔偿计划(“FSCs”)处理,对于每个公司的**索赔,每人可获得很高50000英镑的*赔偿。与不受监管的国家相比,币圈真的够让人放心的了。这有点像我们买东西时的“闪电退款”
2
在了解了FCA的背景之后,让我们仔细看看禁令的内容以及它的影响。上面的截图是新闻稿。为了理解FCA,我们必须看看原文:
链接到“单击此处”,可能需要科学访问。
禁令并不复杂。首先,它定义了数字货币
首先,没有可靠的估值依据。我很同意这一点。最近几天,yfi、dot和uni等货币连续下跌,这让很多人感到困惑。数不清的交易者认识到,在金融市场中,他们所做的一切都是基于心理价格的。
所以从交易者的角度来看,如果建议新手购买数字货币,**还是购买比特币——不是因为这个决定有多好,而是因为这是一个低风险的决定,但我个人现在不喜欢这个建议。
如果我们计算五年后的投资回报率,对于那些不愿意学习和思考的人来说,如果购买比特币 5年,他们可能有80%的机会超过通货膨胀,但他们也可能失败。这叫什么投资?当然,这是另一个话题。我以后再谈我眼中的价值投资。
二是数字货币二级市场存在市场滥用、金融犯罪和网络**等问题。FCA无愧于业界的良知。事实上,我们已经看到,在监管不力的情况下,操纵价格、逃逸和**行为层出不穷。我们见过太多的花式逃逸。
三是价格的极度波动。这也很正确。以EOS为例。BM昨日宣布将与Google云合作。googlecloud将为node发起攻势,其价格将像一匹野马,价格将直接上涨。但每次EOS完成后,都不会持续一天,而且必须下降。为什么昨天涨今天跌?事实上,这是交易者的游戏。在“好消息”的吸引下,我们会有一场财富转移的竞争,有没有跑。
第四,零售商对数字货币认识不足。我对这一点有深刻的理解。例如,很多时候我在文章中写一个硬币或者表达一个观点。我觉得已经很清楚了,但是很多人还是根本不懂,甚至不忍心看。他们只是问:我能买吗?会涨吗?什么时候卖?这不能理解新人,毕竟我们来自新人,但确实,新人的抗风险意识太弱了。
这会影响到谁?禁令中提到了几个类别,包括:引用加密资产的公司,例如在英国建立的一些交易所,特别是合约交易所;第二,分销产品的公司和财务顾问;第三,出售参考加密资产的公司;第四,交易所和平台运营商;第五,零售商和消费者。
三
禁令的影响取决于受影响市场的规模。我不认为这是准确的

如图所示,在英国注册的交易所是BTCC和a net。与其他交易所相比,交易量并不是太大,因此本次事件对币圈的整体影响有限。
早上,我们习惯于找一些原因,但其实大部分时候市场情绪的变化不需要太多的原因。例如,当前的恐惧和贪婪指数/FGI为43.00,24小时很高为47.00,24小时**为43.00。

客观上,我们可以看到一些联动的影响,比如美股的下跌,但很多时候,在进行价值投资时,我们并不需要太多的技能,只要掌握几个基本技能——最基本的往往是最有效的。
4
你还记得“牛市生于悲观,成长于怀疑,成熟于乐观,死于兴奋”这句话吗?本文作者是邓普尔顿,他是全球投资界的**。福布斯杂志称他为史上最成功的基金经理之一。它有多成功?如果你在1940年给他投资1万美元,50年后就是5500万美元。
关于他的投资故事很多。他最吸引我注意的是他能抄袭***。他只是个“低价专家”他的能力实际上来自他父亲。
他的父亲哈维是一名律师,他的办公室在镇广场旁边的二楼。在这个广场上,镇上经常拍卖农场,每当拍卖会上没有人出价,老哈维就会从办公室走到楼下的广场去竞拍。这样,他通常以很低的价格买下农场。到20世纪20年代中期,他拥有6项资产。
为什么总是有一段时间没有人买农场?这就像在问,为什么币圈的销量总是大幅下降。让我们考虑一下。为什么有94个,为什么有312个?事实上,没有理由。如果没有这两个原因,总会有其他原因。当它出现的时候,是我们买农场的时候了。
在他70年的投资生涯中,坦普尔顿一直在推行一种特殊的投资方式。这种投资方式可以说是公开的秘密,这就是**的“反向投资法”坦普尔顿说,“等100个人中的99个人放弃吧。”
“9·11”恐怖袭击后,全球恐慌,美国股市停牌数日,随后于9月17日复牌。一开始,美国股市暴跌,很多人都在不计成本地抛售股票。但此时,邓普顿开始在低迷中买入航空股。他打赌政府不会让航空业衰落。六个月后,他收购的公司的持股比例高达72%。
5
当然,如何判断极度悲观和悲观之后的走势,还需要大量的学习。我想下次我能掌握这个。
除了他强大的抄底能力,邓普尔顿还是一个不错的卖空者。他的投资理念之一就是大胆做空,大胆做空。这主要是在合同中,目前还没有执行。换言之,建立一个系统的交易体系应该包括灵活使用各种金融工具。
以今天的概念,谈谈目前dot,uni和yfi的下降。其实,现在是最悲观的时候吗?不,dot下降到1.5,uni下降到0.9,yfi下降到5000。也许就是这样-注意,永远不要预测价格。我只是这些货币价格的一个例子。没人能预测价格,也别指望**买很高卖。就连传奇交易员维克多也认为,能吃下60%的大幅波动是件好事。
但是,这样的“极端悲观”毕竟很少发生。平时该怎么交易?根据我文章中提到的“抗脆弱性”中的杠铃策略,我用了很大一部分资金,逐步分批购买ETH、BTC等相对稳定的现货股。这些配置并不是为了赚钱,只是低风险策略的一部分。这部分是防坠落的,而且数量还在增加。一个好处是,当我再有312块时,我连一分钱都没有,你也可以把这部分资产抵押出去,以获得底价。例如,当我有60%的现货股时,我可以抵押10%的资金以获得**的价格。我一直坚持杠铃策略。
目前,10%用于学习和参与合同,10%用于高风险小硬币。新老百姓很难有足够的时间研究高风险的小硬币。不过,我的建议是,我们应该密切关注Matcha交易所的货币公告。对于每一种新货币,我们应该在一天中的适当时间,拿出非常少量的10%的风险资本来购买,并加倍支付资本金。今年以来,我发现Matcha对热点的把握能力是**的。许多硬币比三巨头提前一周发行,以便有机会再次进入三巨头。当然,如果你有系统研究的能力,我也鼓励你研究新硬币。
文章标题:从FCA禁令看如何把握比特币准入机会
文章链接:https://www.btchangqing.cn/116599.html
更新时间:2020年10月09日
本站大部分内容均收集于网络,若内容若侵犯到您的权益,请联系我们,我们将第一时间处理。