短期来看,如果民主党获胜,密码货币市场将承受一定的监管压力,这不利于加密货币市场的崛起。
美国大选将如何影响加密货币市场?由okex research发布的
11月3日,美国东部时间是美国大选法定投票日。许多人担心最终选举结果对加密货币市场的影响。当我们谈论政治时,我们经常陷入一个陌生的键盘政治圈。因此,本文试图从经济学的角度客观地介绍美国大选的情况以及不同选举形势下对不同市场的影响。
从经济学的角度看美国大选
在西方经济学中,政治经济学有一个分支,主要是运用经济学的分析方法来研究政府的运作方式。其中,最**的两种理论是中值选民定理和康多塞悖论。
中间选民定理是什么?让我们看看美国大选的实际情况。众所周知,美国总统选举采用了选举学院制度。每个国家根据其人口比例分配一定数量的选举票。每个州都有所谓的赢家全胜制。在每个州获得****的选票的候选人直接赢得该州的所有选举票。总共有538张选举人票。谁能赢得一半,或270票,谁就成为美国下一任总统。
在每次大选中,美国50个州可分为以下三类:
- 坚决支持民主党的深蓝州主要中心化在人口稠密的西海岸和东北部,包括纽约和加利福尼亚;
- 坚决支持共和党的深红州主要中心化在美国中西部和南部;
- 摇摆州或战场状态:双方力量相同,任何人都有可能投票。
中间选民定理表明,如果选民需要沿一条线选择一个点,并且每个选民都想从他或她最喜欢的点中选择一个点,那么大多数规则都会选择中间选民所偏爱的点。从实际政治意义上讲,中间选民定理指出,如果两党试图**限度地提高当选机会,他们必须使自己的立场接近中间选民。
因此,真正影响美国大选结果的并不是拥有55票的深蓝色加利福尼亚州,也不是传统的红色州德克萨斯州,有30票选举票。相反,它是中间摆动的状态。因此,双方将在选举期间将大部分资源中心化在这些国家。

下图显示了2016年希拉里·克林顿和特朗普的选票分布情况,各州用红色投票给特朗普,各州用蓝色投票给希拉里。除此之外,还有六个深红色的州:爱荷华州、俄亥俄州、威斯康星州、密歇根州、宾夕法尼亚州和佛罗里达州,这些被推翻的州民主党本以为会赢,但却意外失败。

其中,宾夕法尼亚州、俄亥俄州、密歇根州和威斯康星州是美国**的“铁锈带”。因为特朗普在竞选期间承诺要把就业岗位带回美国,所以这些“铁锈带”的白人工人阶级纷纷投给特朗普。尤其是宾夕法尼亚州、密歇根州和威斯康星州一直被民主党视为“蓝墙”。这三个州的选举人票总数是46张,但特朗普在这三个州以不到1个百分点的优势赢得了所有46张选票。这种起伏是92票的优势。正是这三个摇摆州的胜利,成功地完成了特朗普的“逆转胜利”。
不过,当这三个州合在一起时,特朗普的民意支持率仅比希拉里多10.7万张,只占当时总选票的0.09%。这就是中间选民定理告诉我们的:选举结果只取决于中间选民的态度,而不取决于大多数中间选民。
2016年美国大选的结果令人吃惊。特别是希拉里·克林顿的民意支持率比特朗普高出近300万,但由于选举团制度,她失去了总统宝座。因此,有人反思,改选团制直接普选是否更合适。然而,从经济学的角度来看,简单多数民主投票原则本身可能不是实现社会福利**化的解决方案。
让我们来看看**的康多塞悖论和阿罗的不可能定理。
18世纪,法国思想家康多塞提出了**的“投票悖论”:假设a、B、C三个人面对a、B、C三个备选方案,他们的偏好顺序如图所示。

注:a(a>b>C)表示a偏爱a而不是b,b更喜欢C。例如,在当前的美国社会中,主要有三个政治问题:新的流行形势、经济政策和“非法生命成本高”的问题。首先,最受关注的是新皇冠问题,其次是经济问题,**是“黑社会贵”问题。当然,a、B、C也可以是三位候选人,比如特朗普、拜登和桑德斯。
(1) 如果选择“a”和“B”,则优先顺序如下:

(2) 如果选择“B”和“C”,则优先顺序如下:

(3) 如果选择“a”和“C”,则优先顺序如下:

因此我们得到三个社会偏好顺序:(a>b)、(b>C)、(C>a)。投票结果表明,社会偏好具有如下事实:社会偏好a优于B,偏好B优于C,偏好C优于a。显然,这种所谓的“社会偏好顺序”包含着一个内在矛盾,即社会偏好a优于C,因此,根据大多数投票规则,无法得到一个合理的社会偏好顺序。
然后,阿罗运用逻辑学和数学的方**证了康多塞悖论。他的结论表明,在大多数情况下,多数情况下,不能通过“少数服从多数”的投票方式来保证大多数领导人。或者说,随着候选人和选民的增加,“程序民主”必然会远离“实质民主”。
事实上,阿罗的不可能定理经受住了所有技术上的批评,其基本理论也从未受到过很大的挑战,可以说是无可挑剔的。但是Amartya Sen提出了一个解决方案来克服由Arrow的不可能性定理导出的问题。当所有人都同意其中一个选择不是**的,阿罗的“投票悖论”就可以解决了。
比如,在目前的大选下,民众主要有三种选择:投给特朗普,投给拜登,以及因为愤怒或冷漠而选择不投票。显然,如果人们普遍认为“特朗普选举不是**的解决办法”,那么阿罗的不可能定理就很容易解决,“拜登的胜利”将成为符合大多数人意愿的选举结果。
美国大选对传统金融市场的影响
目前,美国大选已进入**冲刺阶段。在这**行病引发全球经济衰退的特殊背景下,选举结果将对未来全球政治经济格局产生重要影响。在分析这些问题时,重点在于两个方面:候选人的政策立场和未来政策执行的阻力。前者取决于候选人所在阵营的政党地位。比如,民主党属于左翼政党,强调大政府和社会公平;共和党属于右翼政党,强调小政府和小企业的利益。比如,如果这次选举民主党能够控制参众两院的多数席位,那么民主党今后执行相关政策的阻力就很小;如果这次选举的民主党人不能如愿控制参议院,今后的政策执行将受到极大的阻碍。
首先,我们来看看拜登和特朗普之间的政策分歧,如下表所示。

双方知名的政策差异在于税收和能源政策。对于左翼民主党来说,它强调社会公平,要求缩小贫富差距。因此,有必要提高高收入群体和大企业的税率,比如将企业所得税税率从21%提高到28%,将跨国企业海外子公司的所得税税率从10.5%提高到共和党阵营支持大规模减税,以增加企业收入最终有利于经济发展。同样,在能源政策方面,民主党阵营支持绿色经济和新能源,共和党支持传统能源,实现“能源独立”,振兴煤炭工业。所以我们可以看到,特朗普上台后,他退出了巴黎气候协议,暂停了奥巴马时代的“清洁能源计划”等等。当然,由于民主党反对发展传统化石能源,传统能源产业的利益受到损害,产业工人也不满意。
拜登和特朗普在**工资、医疗保险、金融监管和中美关系四个方面既有异同。在**工资方面,拜登支持将**时薪翻一番,而特朗普态度暧昧。他希望州政府一级的决定,而不是联邦立法,将由州政府决定。在金融监管方面,共和党一直支持金融监管,特朗普也推出了放宽《多德-弗兰克法案》的措施。拜登在金融监管问题上没有明确表态,但在中美贸易争端方面也没有明确表态,双方都支持加强中国,但民主党作为自由贸易的支持者,坚决反对通过征收关税向中国施加压力,尤其是对盟友。同样,在财政刺激方面,民主党更倾向于大规模的财政刺激计划,主张2.2万亿美元的财政刺激计划,而共和党则主张规模较小的财政刺激计划。目前,特朗普政府提出了1.8万亿美元的经济刺激计划,但没有得到国会的批准。
就经济而言,影响知名的是三大政策差异:税收政策、**工资和外贸纠纷。如果拜登赢得大选并成功实施新的税收政策,概率率将部分逆转特朗普2017年税制改革带来的美股利润和红利,**工资翻番也将缩小企业利润空间,最终导致美股下跌。然而,拜登的胜利也意味着中美关系将压制或降低风险偏好,这对国际贸易领域是一大利好。当然,如果拜登赢得大选,但民主党没有赢得参议院,导致国会继续分裂,那么推进增税政策的难度将更大,这对股市是件好事。A 6032因此,一般来说,由于总统候选人和国会两院的隶属关系,美国大选将有四种结果,对美股有四种不同的影响,具体如下:
1) 乐观形势:特朗普胜选+统一国会(推动减税2.0,可能性小)
这种情况是美国股市的**结果之一,因为特朗普政府将继续推动减税改革。同时,如果疫苗在年底前成功投放市场,疫情进一步蔓延得到控制,那么美国股市将迎来上涨;
2) 中立乐观:拜登赢得大选+分裂国会
在这种情况下,由于贸易关系的改善,对外关税可能会降低;另一方面,受国会制约,民主党很难在国会通过增税法案。在这种情况下,美股也将上涨。
3) 中立案例:特朗普赢得大选+分裂国会
如果特朗普获胜,那么现在美国股市的情况不会有太大不同,主要取决于疫情对经济的影响何时能结束。
4) 中立到悲观:拜登获胜+统一国会(改善外贸关系,但增税损害利润,可能性很大)
虽然拜登的胜利可以改变外贸关系,但另一方面,民主党的增税政策和**工资政策会损害美国企业的利润和利益,从长远来看,也不利于美股的持续上涨。

但对于新兴市场国家来说,从第三方的角度来看,美国大选结果对其金融市场的影响不同于美股。可分为以下四种情况:
- 乐观形势:拜登+统一国会
- 中立乐观:拜登+分裂国会
- 中立:特朗普+分裂国会
- 悲观:特朗普+统一国会

美国大选对加密货币市场的影响
目前,加密货币市场尚未纳入主流金融市场,大多数机构投资者也没有将加密货币纳入资产配置池。传统金融市场的决策不会影响加密货币市场的资金流入或流出;另一方面,加密货币市场仍然是一个利基市场,其总市值小于苹果股票的总市值。因此,选举结果对传统金融市场的影响不会传递给加密货币市场。
因此,在分析选举结果对加密货币市场的影响时,正确的分析方法是分析民主党和共和党在加密货币领域的具体政策,而不是根据传统金融市场的情况“推断”。
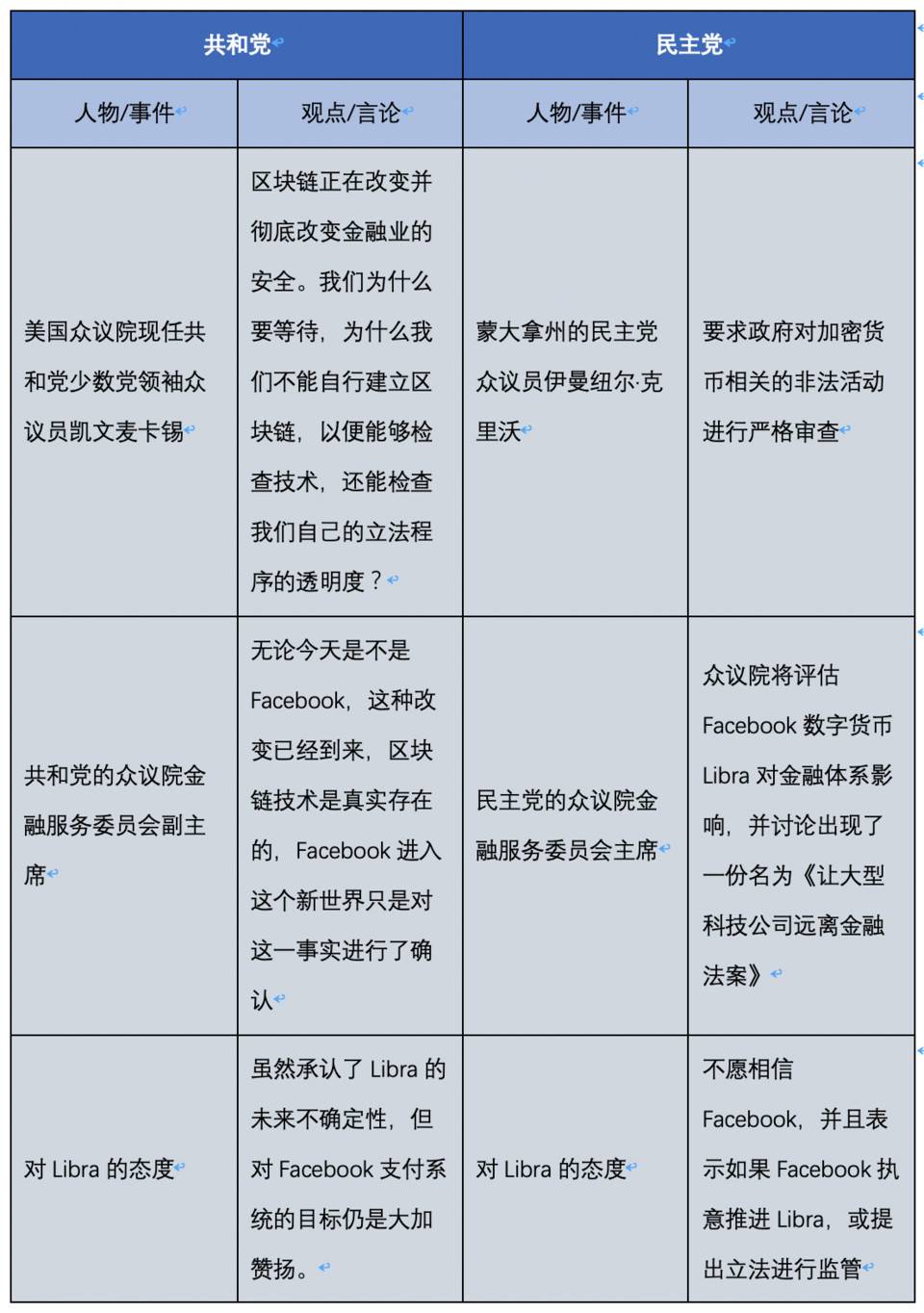
我们前面分析过,民主党属于左翼政党,强调大政府,所以主张加强金融监管;共和党属于右翼政党,主张小政府,代表企业主利益,主张放松管制。关于加密货币的一些政策观点总结如下:

从以上可以看出,民主党阵营更强调加强对加密货币的监管,而共和党阵营则更为开放。因此,如果民主党在这次选举中获胜,加密货币市场将承受一定的监管压力,这在中短期内不利于加密货币市场的崛起。但从长远来看,一个健康规范的市场将促进加密货币市场的进一步发展,并融入主流金融市场,这对加密货币市场是有利的。如果共和党赢得大选,加密货币市场将处于中短期。然而,从长远来看,一些监管对于主流金融市场接受加密货币至关重要。
文章标题:阐明年底最大风险事件对加密市场的潜在影响
文章链接:https://www.btchangqing.cn/137087.html
更新时间:2020年11月05日
本站大部分内容均收集于网络,若内容若侵犯到您的权益,请联系我们,我们将第一时间处理。