
区块链自发展以来就与支付系统紧密相连。中本发明了区块链,希望将比特币打造成点对点电子现金系统。Ripple和circle已经进行了基于区块链的跨境支付的早期尝试。Libra项目声称基于区块链为数十亿人构建一个简单的全球货币和金融基础设施。代表性的封锁链平台已经充分测试了批中央银行数字货币(CBDC)项目,如UBN(新加坡),蟑螂合唱团(加拿大),斯特拉(欧洲和日本)和狮子岩(香港)。贝宝推出比特币交易和支付服务。
由于篇幅的限制,本文从稳定币和CBDC两个角度研究了区块链对支付系统的影响,涉及九个方面:1。货币与支付制度。数字货币分类。区块链作为金融基础设施。稳定币;5。中央银行的数字货币。批发付款;7。零售支付;8。跨境支付;9。等待研究问题。
货币与支付系统
要讨论区块链对支付系统的影响,我们需要了解主流货币和支付系统。
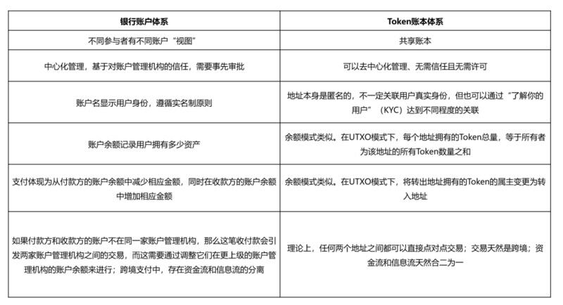
首先,除了现金之外,货币还存在于银行账户系统中,这是一个层次结构(图1)。最上面是中央银行账户,商业银行在那里开户。个人、企业和政府部门在商业银行开户。以支付宝、微信支付为代表的非银行支付机构建立了支付账户,与商业银行账户紧密耦合。这些账户都是实名。

图1:银行账户系统
其次,钱也是有等级的(图2)。最上面是中央银行货币,它代表着中央银行的信用。中央银行货币主要包括现金和存款准备金。现金向公众开放,不依赖银行账户系统。对应币种分类中的M0。存款准备金是商业银行的。在任何现代社会中,大多数货币(以M2计量)是商业银行的存款货币,代表着商业银行的信用。存款准备金不仅是中央银行的负债,也是商业银行的一项资产,因此不包括在M1或M2统计数据中。

资料来源:中国人民银行,2020年6月,单位:万亿元
图2:货币分类
三是支付体系。支付分为批发支付和零售支付。批发支付发生在金融机构之间以及金融机构与中央银行之间。零售支付是指消费者和商业机构购买商品和服务,发生在金融机构和用户之间。
批发和零售支付都有前端和后端(图3)。例如,前端使用微信支付扫描二维码,发起支付。后台包括清算和结算,是处理真金白银的环节。

图3:支付系统
支付系统主要有三种结算方式。第一种是实时全额结算(RS),即按交易全额结算的支付指令。它具有高效率,降低了支付所涉及的信用风险,但对流动性要求较高。二是延迟净结算,即支付指令净额结算后的净结算可以节省流动性,但会产生结算风险,效率略低。第三种是前两者的混合体。在我国,中国人民银行大额支付系统采用实时全额结算,小额支付系统采用延迟净结算。
第四,银行账户系统的支付体现为从付款人账户余额中扣减相应金额,在收款人账户余额中增加相应金额。如果付款人和收款人的账户不在同一个账户管理机构(如商业银行)内,则收款和付款将触发两个账户管理机构之间的交易,这需要通过与上级账户管理机构(如中央银行)调整账户余额来实现。这些是银行账户系统最重要的动态特征。
第五,跨境支付的资金流动是通过银行账户系统,特别是通过**银行账户进行的(图4)。跨境支付的信息流是通过swift报文系统实现的。跨境支付对银行账户系统的依赖性以及资金流和信息流的分离是理解区块链改善跨境支付的关键。

图4:跨境支付
数字货币分类
本文以能够有效承担货币基本功能(交易媒介、记账单位、价值存储)的数字货币为研究对象,提出了如图5所示的分类。

图5:数字货币分类
图5不包含中央银行类稳定币的算法。这个方向很难确立。当市场价格低于锚定价格时,算法将发行贴现债券以恢复稳定币。但如果市场对稳定币失去信心,就很难发行债券。即使发行,债券发行价格相对票面价值也会有较大的折价,降低回收流动性的效果。此外,当债券到期时,流动性将得到净释放。
区块链作为金融基础设施
主流稳定币(图5中不包括Dai和USDT)和CBDC计划都可以称为“法定货币代币”(图6)。

来源:CPMI,2019,“批发数字代币”,国际清算银行
图6:法定货币代币
法定货币具有三个核心特征。首先,代币用于表示法定货币,代币交易用于表示法定货币。第二,代币按法定货币储备1:1发行,不会伴随新的货币创造。第三,代币发行人保证发行的代币有足够的法定货币储备作为支撑,保证代币与法定货币1:1的双向兑换。第四,代币与法定货币的双向交换涉及银行账户系统(图6左侧)与代币账簿系统(图6右侧)之间的协调。
根据代币发行人和法定公积金存款人的性质,法定货币代币可分为三种情况(表1)
表1:法定货币代币分类

当图1所示的银行账户系统和图3所示的支付系统已经很成熟时,我们为什么要讨论法定货币的代币?区块链在支付系统中的应用发生了哪些变化?
据说区块链是继复式记账之后知名的记账革命。这种说法似是而非。资产、负债和现金流的概念在经济学、法学和会计学中有着深厚的基础。随着新的会计技术的发展,资产的会计核算方式也由传统的电算化、手工化、会计化、手工化转变。但这些都不会影响复式记账原则,区块链也不例外。此外,复式记账可以为区块链中产生的活动(如DeFi)提供精细的分析工具。
区块链改变的是产权和交易的记录方式。为了理解这一点,**将代币分类账系统与银行账户系统进行比较(表2)
表2:代币账本系统与银行账户系统比较

稳定币
以法定货币储备不足为基础的稳定币,在正常情况下是可行的,有货币创造和铸币税。法定货币储备的目的是确保稳定币的发行机构在用户赎回稳定币时能够支付法定货币。全额储备是实现货币稳定足额支付的最直接、最有效的方式。但根据大数定律,稳定币的所有使用者不可能同时赎回。理论上,你不需要持有*的外汇储备来满足大多数时候稳定币赎回需求。此时,多期稳定币虽然没有法定货币储备作为支撑,但也满足了稳定币使用者的需求,相当于凭空发行了一部分稳定币。这些稳定币在现实世界中具有购买力,这与铸币税的概念相对应。
对于货币当局来说,合法合规的单一货币稳定币主要是一种支付工具,不会创造货币,不会影响货币**,金融风险是可控的。货币在国外的强势地位和弱势货币的使用特性,将扩大货币在国外的弱势地位。例如,一些经济和政治不稳定的国家出现了美元化的趋势,合法和合规的稳定美元将进一步加强这一趋势。
主要国家对单一货币稳定币的监管将越来越完善,这在Libra 2.0的合规框架中得到充分体现。最近,金融稳定委员会(F)提出了一项全球稳定币的监管建议。欧盟委员会(europeancommission)正式提出了加密资产和稳定币的监管框架。美国货币事务审计署允许美国联邦特许银行和联邦储蓄协会为稳定币发行者持有储备。
以Libra 1.0的方式实施一篮子稳定币是不可行的,因为货币篮子的再平衡以及缺乏一篮子法定货币储备充足性的监管机构。特别是稳定币法定货币储备的充足性只能由货币来监督,而对于多种货币的法定货币储备是否充足,目前还没有合适的国际监管机构。这是天秤座从1.0升到2.0的重要原因。
中央银行数字货币
CBDC是以数字形式存在的中央银行货币。中央银行货币主要包括现金和存款准备金。CBDC代替现金(M0),对应零售CBDC;CBDC替代存款准备金,对应批发CBDC。
CBDC不会朝着“替代M1或M2”的方向发展。首先,M1和M2的主体是商业银行的存款货币,代表着商业银行的信用。虽然CBDC代表着央行的信用,但“CBDC取代M1或M2”面临着诸多逻辑障碍。第二,商业银行存款货币支付系统依赖于高效、安全的银行账户系统。将支付系统改造为代币账簿系统,对完善支付系统的意义不大。第三,CBDC大比例替代商业银行的存款货币,实际上是中央银行在CBDC设计中应尽量避免的情况,因为这会影响商业银行的存款稳定性和信贷中介功能。
CBDC发行一般是基于需求交换(“*存款准备金发行”)而不是扩张。换言之,发行和赎回CBDC的主动权在商业银行而不是央行,但从根本上讲,它是由用户需求驱动的。商业银行根据用户需求,利用存放在央行的存款准备金与中央银行交换CBDC,构成CBDC的发行。相反,商业银行从央行赎回CBDC,并根据用户需求兑换存款准备金,构成对CBDC的赎回。正因为这样的安排,CBDC的发行和赎回并不影响央行的货币总量,而是对通胀产生中性影响。
CBDC项目一般遵循“央行-商业银行”双重模式,即CBDC方案中有批发和零售两个环节。批发环节主要是指CBDC的发行和赎回,参与者是央行和商业银行。零售环节是指CBDC的存、取、付,参与者是商业银行和用户。
批发付款
批发CBDC的一个重要目标是改造现有的以Ubin、Jasper、Stella和Lionrock为代表的实时总结算系统(RS)。
批发CBDC主要涉及中央银行和商业银行,属于金融基础设施的应用。情况很清楚,不涉及复杂的货币和金融问题。批发CBDC的实验领先于零售CBDC。
CBDC批发试验结果基本一致。首先,批发CBDC可以支持R,流动性节约机制可以去中心化实现(即通过智能合约)。第二,批发CBDC可以支持基于代币的证券交易,并且可以在去中心化的环境中实现DVP。然而,跨账本DVP所依赖的散列时间锁(HTLC)存在一些缺陷。第三,CBDC批发逻辑应用于PVP和基于token的证券交易,中间人模式是主流的跨链解决方案。
跨链是CBDC批发的核心问题。然而,跨链并不是一个完全的技术问题,具有一定中心化色彩的经济解决方案越来越受到重视。例如,香港金融管理局的LangRank项目和泰国央行的弥敦也进行了同步跨境转移实验。他们采用的解决方案称为“走廊网”。在CBD的基础上,可以将CBD的*存单映射到CBD系统中,这样就可以在CBD系统的基础上生成两个相同的CBD凭证。
零售付款
零售CBDC有望实现类似现金的安全性和点对点支付的便利性。中央银行发展零售CBDC的主要目标是利用CBDC系统的开放性促进金融包容性。CBDC系统提供的精细支付数据有助于宏观经济决策。在新的疫情背景下,《生物多样性公约》也将为政府向个人发放救助资金提供有效工具。
零售CBDC与现金使用之间的关系是微妙的。一方面,在现金使用较为频繁的国家,央行希望用CBDC代替现金,这不仅降低了与现金系统相关的成本,也减轻了现金不可追溯性对洗钱、恐怖融资和逃税的影响。另一方面,在现金使用量逐渐减少的国家,央行希望公众以CBDC的形式持有央行货币,这不仅提高了支付系统的安全性、效率和健壮性,也减轻了规模较大的支付机构对用户保护的影响隐私和公平的市场竞争。中国属于后一种情况。
零售CBDC的设计需要考虑以下几个问题。首先,零售CBDC对金融稳定和货币政策的影响。二是零售CBDC的支付清算安排。第三,零售CBDC需要考虑开放包容、有限匿名和合规的要求。第四,如何发挥私营部门在零售CBDC的应用和推广中的作用。第五,海外个人和机构如何持有和使用零售CBDC。对这些问题没有公认的答案。
需要指出的是,目前区块链技术的性能和安全性还不足以支持大零售CBDC应用。然而,作为现金的替代或升级,零售CBDC具有开放性、可控匿名性、点对点交易、交易即结算、离线支付等特点,类似于现金,而非现金。从本质上讲,这与区块链技术的吸收是分不开的。
跨境支付
零售CBDC和批发CBDC都可以用来改善跨境支付。两者都具有交易结算、资金流和信息流的特点,但侧重点不同。
零售CBDC用于跨境点对点支付,不依赖商业银行的中介功能。在零售CBDC系统中,单纯从技术角度看,国内钱包和海外钱包没有区别,支付也没有分为在岸、离岸和跨境支付。然而,对中央银行的系统架构和技术能力提出了更高的要求。从某种意义上讲,零售CBDC用于跨境点对点支付,而比特币在逻辑上用于跨境点对点支付。
批发CBDC用于跨境支付,保留了商业银行的中介功能,主要是完善现行的**银行机制。
有待研究的问题
自从Facebook启动Libra项目以来,稳定币和CBDC的创新和监管在全球范围内加速,极大地丰富了我们对区块链将如何影响支付系统的理解。展望未来,该领域需要研究哪些问题,哪些问题将决定该领域的发展方向?本文提出了八个问题。
一是在储备不足的基础上监管单一货币稳定币。基于储备不足的单一货币稳定币为发行人提供铸币税。但是,随着货币的产生,影响了国家的货币**,难以应对中心化大额赎回,这是金融风险的潜在来源。
第二,应用单一货币稳定币外口令进行资产交换。单一货币稳定币能否进入主流用户和主流支付场景,提供类似支付宝、支付宝、微信支付的用户体验?这将是对稳定币的最终考验。
第三,一篮子稳定币作为跨境结算货币的前景。Libra 2.0使用一篮子稳定币作为有效的跨境结算货币,但这方面的需求有多大?一篮子稳定币代表着人类构建超级**货币的新努力。作为一种超**货币,国际货币基金组织(IMF)的特别提款权(SDR)仅限于国家(至g),具有价值储存功能,但不具有交易媒介和会计单位的功能。一篮子稳定币是否可以扩展到“到B”和“到C”的情景,交易媒介和会计单位的功能能否开发?
第四,支持DVP和PvP跨链技术。单纯的跨链技术发展可能不会那么快,以“走廊网络”为代表的具有一定中心化色彩的经济解决方案将发挥越来越重要的作用。
第五,零售CBDC的清算结算安排。如果说个人和机构(包括商业银行)的CBDC零售交易首先体现在央行CBDC系统的更新换代上,相当于央行向公众提供实时**结算服务,这与商业银行和银行卡清算机构无关。
六是非银行支付机构在CBDC零售生态中的地位。这个问题有以下几个维度:非银行支付机构能否与央行进行交易以获得零售CBDC?零售CBDC是否可以为用户提供取款服务?CBDC能否为客户提供零售钱包服务?你能接受零售CBDC的充值吗?非银行支付机构app是否可以与零售CBDC钱包关联(支付由非银行支付机构app发起,但通过零售CBDC钱包支付)?
七是利用批发CBDC或零售CBDC进行跨境支付。未来,从各国的实验来看,是否选择两条路线,目前尚无定论。
第八,稳定币与CBDC的可编程性。稳定币和CBDC是自然可编程的,可以支持丰富智能的应用场景,使金融智能化。然而,“CBDC+智能合约”可能使CBDC承担货币基本功能之外的社会经济功能(交易媒介、记账单位、价值存储),进而影响货币的普适性和流动性。预计“稳币+智能合约”将先于“CBDC+智能合约”。“CDC+智能合约”将为“智能合约”和“智能货币”的应用提供参考。
文章标题:邹传伟:区块链对支付系统的影响
文章链接:https://www.btchangqing.cn/150793.html
更新时间:2020年11月29日
本站大部分内容均收集于网络,若内容若侵犯到您的权益,请联系我们,我们将第一时间处理。