摘要:
1据01区块链不完全统计,截至2020年12月底,我国各类区块链产业园44个,由政府或有政府背景的社会组织主导或引导的区块链产业园或区块链产业集群载体23个。
2由政府主导的23个区块链产业园建设时间中心化在2017年和2018年,与2019年相比,2020年产业园建设速度将有所提高。
3浙江、湖南、上海等地政府主导的区块链产业园较多,广东省的区块链产业园数量最多,但多数是市场化企业。杭州在政策和资金上都有很强的支持。
4位于湖南星沙工业基地的区块链产业园是目前知名的区块链产业园,海南自贸区(港)区块链试验区是吸引企业最多的区块链产业园。
52020年,新建工业园区更加具有区域特色,注重打造自主品牌,在发展中更加注重学术资源,充分发挥政策引导和产业带动作用。
6在未来的发展中,政府要精心规划区块链产业园区的数量,准确把握园区定位;加强产业园区的信息公开,构建有效的评价和奖惩机制;政府要加强合作,把全国的区块链产业链连接起来;同时要鼓励龙头企业建立区块链产业园,激发产业联盟发挥真正的作用。
孙毅
于百成、姜兆生
本报告是《链上新趋势:中国区块链产业发展普查报告(2020)》系列报告之二。后续报告将于近期公布。
目录
1、 区块链产业园发展概况
2、 政府主导的区块链产业园整体建设
(1) 政府主导的工业园区于2017-2018年建成
(2) 浙江、湖南和上海有许多政府主导的公园
(3) 公园规模不一,**概率超过40平方公里
(4) 部分园区100多家企业
(5) 一些园区有强有力的政策和资金支持
3、 2020年区块链产业园发展现状
(1) 许多政府将区块链产业园写入规划
(2) 2020年新建区块链产业园
4、 区块链产业园的发展趋势与挑战
5、 中国区块链产业园发展建议
(1) 精心规划区块链产业园区数量,准确把握园区定位
(2) 加强工业园区信息公开,构建有效的评价和奖惩机制
(3) 地方政府应加强合作,在全国范围内构建产业链
(4) 鼓励龙头企业建立产业园区,激发产业联盟的真正效用

工业园区是指为促进一个产业的发展而建立的特殊区位环境。是区域经济发展和产业调整升级的重要空间集聚形式。承担着集聚创新资源、培育新兴产业、推进城镇化等一系列重要使命。工业园区一般是大概率的用地,经过功能分区后开发,供部分企业同时使用,便于地理上的接近和基础设施的共享。产业园不仅是促进上下游企业合作的大舞台,更是地方扶持政策和产业资金赋能企业的加速器,是产学研结合的引擎。
区块链产业园是顺应产业区块链发展趋势而产生的。是专门为推动区块链产业发展而建立的产业集群载体。中国对区块链产业园的探索较早。2016年开始建立孵化基地,2017年建成杭州**区块链产业园。随着近年来中国区块链产业生态的逐步成熟,上下游企业的覆盖领域越来越完备,各类企业之间的分工也越来越明显。建设高质量的区块链产业园已成为产业发展的内在要求。
2019年10月24日,**中央政治局第十八次集体学习区块链技术现状和发展趋势。**中央总书记***强调,区块链技术集成应用在新技术创新和产业转中发挥了重要作用。要把区块链作为核心技术创新的重要突破口,明确主攻方。此外,要加大投入,重点攻关一批关键核心技术,加快区块链技术和产业创新发展。2020年4月20日,国家发改委明确了新建基础设施的范围,“区块链”正式纳入新建基础设施的信息基础设施,标志着国内区块链产业发展进入新一轮变革。顶层设计逐步明确完善后,2020年以来,各级政府进一步加大对区块链产业的支持力度,产业园区建设和优惠政策落实取得较大进展。随着
政策的推进、产业链的完善、资金的支持和科研的突破,区块链产业在中国迎来了新的发展机遇。区块链产业园的建设也在如火如荼地进行,未来将继续为区块链的发展注入能量。
第01部分
区块链产业园发展概况
2016年,上海市宝山区建成上海智慧产业园天空区块链孵化基地,中国在区块链产业园方面进入探索阶段。2017年4月28日,杭州市政府正式启动西固区块链产业园,这是中国**区块链产业园。产业园所在的西湖区政府也根据政策出台了《关于建设西固区块链产业园的意见》,企业可享受租金补贴、税收优惠、科技成果奖励和人才扶持政策。这是**由政府主导和引导的区块链产业园。
经历了五年的发展。目前,我国区块链产业园的开发建设日趋成熟。其发展模式主要包括三种:
一种是专门为支持区块链产业发展而设计的产业园区。这类园区的名称通常包括“区块链产业园”。这类产业园区将吸引一些有影响力的区块链公司,产业集聚度高;二是在其他类产业园区建设孵化器载体。这些运营商的名称将包含“基地”、“中心”或“空间”等字样;
的**一类是直接标有“区块链孵化器”的一些运营商。与“园区”相比,它们往往规模有限,主要服务于初创企业,相当于工业园区的雏形。
据不完全统计,截至2020年12月,中国共有44个区块链产业园区(包括以“孵化器”、“基地”、“中心”命名的产业集聚载体)。具体情况见下表,其中政府主导或参与的有23个。从地域上看,中国区块链产业园在全国多个地方遍地开花,覆盖19个省(市/自治区),已形成长三角、珠三角、环渤海、湖南、江西、重庆四大区块链产业集群。此外,海南还在生态软件园设立了海南自贸区(港)区块链试验区。在发展过程中,各工业园区基本遵循“政策与资源并重、产学研并举”的发展模式。依托相关政策和当地科研院所,在产业园培育有活力、有创新能力的区块链企业。
表1-1区块链产业园区统计表

来源:01基于***息的区块链
从省域分布来看,广东省和浙江省的区块链产业园总数最多,均为7个;从城市分布来看,广州市的6个产业园数量最多,包括越秀国际区块链产业园,广州区块链国际创新中心、益米安居宝区块链产业智能产业园、广州益米区块链创客空间、未来区块链空间、广州城投·中关村E谷区块链孵化器(黄埔链谷)、杭州、上海5家。
表1-2区块链产业园区的省份分布
来源:01基于***息的区块链
从建设时间来看,2017年和2018年是区块链产业园建设的高峰期,这两年共建成32个产业园。2019年工业园区增速将有所放缓,2020年将有所上升。
表1-3区块链产业园建成时间统计表
来源:01基于***息的区块链
由于各产业园区发展差异较大,相关信息披露不完善,本报告将重点关注在地方政府或有政府背景的社会组织指导或引导下开发建设的产业园区和产业集聚载体。
第02部分
政府主导的区块链产业园整体建设
在44个区块链产业园中,有23个由政府开发建设。接下来,我们重点对这23个工业园区进行分析。
(1) 政府主导的工业园区于2017-2018年建成
在这些政府主导的区块链产业园中,
于2017年至2018年间成立。此外,政府主导的区块链产业园大多在下半年建立,而1至3月没有建立产业园。原因可能是1月至3月是全国人大两会召开前的规划期。在此期间,政府需要认真讨论和论证区块链产业园等各种方案,最终决定后将在下半年实施。
表2-1政府主导的区块链产业园建设时间

来源:01基于***息的区块链
(2) 浙江、湖南和上海有许多政府主导的公园
从地域分布来看,浙江省、湖南省和上海市政府主导的区块链产业园区较多,分别为4个、3个和3个。这在一定程度上说明地方政府对区块链产业园的建设更加重视,地方区块链产业的发展也很好。虽然广东省区块链产业园总量**,但政府主导的区块链产业园数量较少,说明广东省区块链产业园建设的市场化程度较高。
政府主导和企业主导的区块链产业园有很大区别:一些政府主导的产业园会起到一定的政策倡导作用,在政策引导下可以在特定领域取得突破。如杭州西溪固区块链产业园是较早规范化的区块链产业园,为后续区块链产业园的发展做出了有益贡献赣州区块链金融产业SandBox园是我国第一个由政府部门牵头的区块链监管SandBox,而国家互联网应急中心等监管机构也参与了园区的运营,这为我国的区块链金融监管提供了有效的借鉴;兰州大数据产业园将于2020年建成(高新技术园区)和成都成华区块链产业园都是**区块链产业园分别在甘肃和四川的工业园区,将在数据和算力方面进行探索。
(3) 公园规模不一,**概率超过40平方公里
在23个工业园区中,每个园区的规模不同,4个区块链工业园区的规模相对较大。分别是湖南-星沙锁链工业园(位于星沙工业基地,规划面积41.48平方公里)和苏州高速铁路新城“链谷”(规划面积28.52平方公里)海南自由贸易区(香港)闭锁链试验区(位于海南生态软件园),拥有一期规划面积3000亩(2平方公里)、二期规划面积14.5平方公里的中国(萧山)区块链创业创新基地(据悉,万向控股集团计划在萧山区推动842万元)万象创新聚能广场建设公里。
大部分园区规模在2-10万平方米,基本可以承接大企业的入驻,满足产业链上下游企业的需求。2020年,新规划的上海市北区区块链生态谷将达到12万平方米,建成“3+1+n”区块链产业生态雨林,“3”是华为上海区块链生态创新中心,万向区块链+大数据联合创新中心和信息发展区块链技术研究中心;“1”是指上海市科学院区块链技术研究所;“n”是指在产业上下游聚集n家区块链创新企业。
规模较小的园区,如规划面积5000平方米的亚太区块链中心(apbc),只能算是产业集聚的孵化器载体。
表2-2政府主导的区块链产业园建设规模
来源:01区块链根据***息安排
(4) 部分园区100多家企业
从入驻或签约企业数量上看,政府主导的区块链产业园吸引力不同。在宣布入驻企业数量众多的园区中,海南保税区(香港)链试点区是吸引最多企业的园区之一。目前已有100多家区块链企业入驻。海南自贸区(港)已建成两年多,是我国对外开放的重要门户和桥头堡之一。连锁链技术是一种开放式的自然综合技术,因此,许多海南连锁经营企业之所以选择在中国保税区(香港)链链试点区定居,部分是因为它们重视该连锁产业园区的区位优势。
工业园区吸引着越来越多的区块链相关企业入驻。青岛北区“链湾”、重庆市区区块链产业创新基地等产业园区今年发展迅速,新入驻企业达数十家。娄底市依托杭州利益链、北京金股链、深德智能链等知名区块链企业,两年多来先后获得****名,在**全国政府联盟链——房地产业区块链电子凭证上取得了成绩,并吸引了湖南联城数码科技、湖南联翔科技、世界500强NTT数据等一批企业落户。它的影响逐渐扩大。2020年2月,娄底市万宝区获批设立湖南区块链产业园,迎来了区块链产业发展的新机遇。
表2-3部分政府主导的区块链产业园区企业入驻情况
来源:01区块链根据***息安排
(5) 一些园区有强有力的政策和资金支持
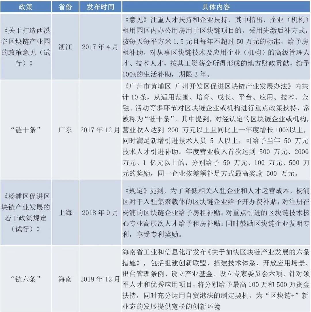
政府主导的工业园区在成立之初往往伴随着优惠政策的出台。2017年4月,杭州市西湖区政府出台了《关于建设西溪谷区块链产业园的意见(试行)》,这在区块链产业园政策中尚属**。之后,广州市黄埔区制定的“十通”和海南自贸区出台的“六通”也是区块链产业园区发展的代表性政策。
这些政策将在写字楼租金补贴、研发经费补贴、优质项目奖励等方面对企业给予相应的支持,对于具有创新潜力的初创企业,可以减少初创期的场地费用,并获得财政奖励;对于成熟的大企业,他们可以获得相应的税收减免和更好的营商环境。
表2-4政府主导的区块链产业园优惠政策

来源:01区块链根据***息安排
资本对区块链产业的重要性也不言而喻。在我们关注的23个政府主导的区块链产业园区中,有9个园区披露了产业扶持资金规模,其中产业扶持规模知名的为2000亿。
万象集团将在未来7至10年内投资2000亿元,在杭州萧山区8.42平方公里范围内建设“万象创新能源集聚城”。万象创新能源聚集城的区块链应用场景包括:分布式能源系统、基于分布式身份系统的“共享经济”模式、新能源电池跟踪与二次回收、智能制造、智能家居、智能社区服务等。因此,对于同样位于杭州萧山区的中国(萧山)区块链创业创新基地来说,是一大优势。
此外,同样位于杭州的杭州区块链产业园在园区启动仪式上发布了雄安全球区块链创新基金。该基金由杭州市余杭区政府、未来科技城市管理委员会、杭州龙兰投资管理有限公司共同出资(募集),基金规模100亿元,其中政府引导基金出资200亿元,出资30%用于优质区块链的投资和引进项目。
可以看出,杭州在区块链产业园的政策和资金支持方面走在前列。杭州区块链产业园和杭州西固区块链产业园也产生了良好的效果。他们在城市管理、司法等领域创造了多个区块链应用的“第一”,不断为杭州打造“中国区块链之都”注入发展能量。
表2-5政府主导的区块链产业园资金支持情况
来源:01基于***息的区块链
第03部分
2020年区块链产业园发展现状
(1) 许多政府将区块链产业园写入规划
2019年以来,地方政府更加重视区块链产业的发展。与此同时,各地区块链企业发展迅速。在政策引导和产业发展的双重有利条件下,越来越多的工业园区被提上了规划建设的议事日程。全国政协委员、2020年泉州市政协副主席罗沙明表示:打造区块链推广应用的生态环境势在必行。在“十四五”国家信息化规划中,我们希望加大区块链技术研究和应用布局专项规划,在全国布局区块链产业园,支持区块链主体企业从2020年初成长为“独角兽”,各省市纷纷出台发展规划。从省级规划来看,山东、江西、湖南、贵州等省已将产业园区发展写入未来规划,未来两三年将建设10多个新兴区块链产业园区。在市级规划中,广州、宁波等已有区块链产业园区的城市,将致力于在未来示范区建设区块链产业园区,带动省内其他城市共建;福州等具有一定区块链产业规模,但之前没有形成集聚的城市,开始逐步规划建设区块链产业园,产业园的未来发展值得期待。
表3-1部分区块链产业园2020年省级发展规划
来源:01基于***息的区块链
表3-2 2020年部分区块链产业园区相关市政发展规划

来源:01基于***息的区块链
(2) 2020年新建区块链产业园
通过梳理2020年区块链产业园相关事件和2020年新兴区块链产业园,我们发现这些产业园具有以下特点:
1) 富有地域特色,在建立之初就明确注重自身发展。区块链产业在不同地区的发展是不同的。广东、浙江、上海等地区区块链产业较多,资金充足,可以集聚更完善的区块链产业链。但是,西部地区原有的工业基础相对薄弱,使得整个产业链难以发展。2020年,新建工业园区将更加注重自身发展优势,明确自身发展重点,精益求精。如成都市成华区将依托其低计算成本建设**具有区块链算力特点的区块链产业园,兰州市将围绕区块链数据和信息处理重点建设园区,上海北部生态谷将依托其强大的基础设施科研力量突破了区块链交叉链、区块链SandBox、区块链芯片一体机等多项关键共性技术。
2) 同时,大部分新建工业园区都有科研院所。2020年大部分工业园区重视学术实力。如成华区块链产业园将依托电子科技大学和成都理工大学开展区块链人才教育。上海市北区块链生态谷将依托华为上海区块链生态创新中心、万向区块链+大数据联合创新中心、信息发展区块链技术研究中心和上海市科学院区块链技术研究中心等研究院重点研究的多个领域核心技术;
3) 政府支持力度加大,区块链企业更加活跃。2020年,新建工业园区大多采取政企并举的方式。政府提供政策,主要龙头企业提供技术,企业自发聚集形成园区。这种集聚可以更好地整合优势资源,充分发挥产业的主动性和政策引导性,有利于产业园区的长远发展。
表3-3 2020年区块链部分新兴产业园区相关事件

来源:01基于***息的区块链
第04部分
区块链产业园的发展趋势与挑战
根据地方政府公布的区块链发展规划,区块链产业园区建设将有新进展。预计未来两年将建成并投入使用的工业园区约10个。然而,在规模扩张的过程中,区块链产业园前期“追求规模化、全产业链”的同质化发展思路已不可行。许多早期建立的工业园区都有宏伟的规划,但都脱离了区域实际。**,还有招商引资能力弱、空置率高的问题,已经逐渐淡出公众视野。各区块链产业园未来发展前景看好,发展将走向专业化、学术化、差异化的道路,即根据不同区域区块链产业的发展特点,依托当地科研院所的创新能力,依托当地发展资源和环境,建设具有区域特色的创新产业园区。2020年新工业园区的发展也符合这一趋势。不过,
这种趋势的问题也很明显。由于区域发展的不平衡,在北京、上海、杭州、深圳等城市,有许多高校和科研院所,为链发展和投资机构充足的资金打下了良好的基础,区块链产业园的后续发展更容易取得成效,可以吸引和孵化更多的区块链企业;而在内陆地区,虽然资源丰富,但在人才和资金方面存在劣势。区块链产业园的建立主要依靠政府的规划和引导。这将使沿海地区与内陆地区的发展差距越来越大,两极分化加剧,带来新的挑战。
此外,从政策支持的角度来看,2019-2020年“1024大会”、区块链纳入新基础设施、各地频繁出台区块链政策等活动,从政策层面对区块链发展给予了大力支持和优惠,并使区块链产业获得前所未有的关注。未来很难有更大的支撑,因此需要区块链企业自主发展自主合作、自主集聚,并通过产业联盟激发产业更大的活力。
第05部分
中国区块链产业园发展建议
通过对区块链产业园的现状和发展趋势的分析,结合区块链产业的发展,提出以下建议,希望能为产业园的发展提供新的思路:
1。精心规划区块链产业园区数量,准确把握园区定位。目前,虽然各地涌现出许多区块链企业,但具有生命力和影响力的企业并不多。如果政府仅仅通过区块链企业的数量来评价产业的发展,或者为了追求政绩和完成指标而扩建区块链产业园区,不考虑区域区块链企业发展的特点和现实只会使之空置工业园区开工率居高不下。因此,在后续工作中,要加强实地调研,优化评价机制,精心规划区块链产业园数量,把握新规划产业园定位,清理部分上市未落户、落户未开发企业,并挤出工业园区发展的“水分”。
2加强工业园区信息公开,构建有效的评价和奖惩机制
在收集信息的过程中,我们发现很多工业园区信息披露较少,投资信息缺乏。对于媒体和区块链企业来说,很难了解园区的发展现状和前景,不能有效参与园区的宣传和建设,对园区的发展非常不利。同时,对已披露信息的园区缺乏系统完整的评价机制,各方观点不一。如果政府能够带头建立权威的评价体系,对**工业园区进行表彰奖励,对发展不好的工业园区进行警示和宣传,就可以促进各类工业园区的规范发展,纠正原有的盲目扩张问题。
3地方政府应加强合作,在全国范围内构建产业链
由于不同区域发展不平衡,难以在某一区域建立覆盖区块链整个产业链的产业园区。但是,不同地区可以充分发挥比较优势,瞄准产业链上的几个环节建立工业园区,比如在西部建立数据中心、计算中心,或者生产大规模的信息基础设施,承担中部地区应用落地和监管沙箱等任务,开展东部地区技术创新、算法优化和场景设计研究,协调和促进地方政府在不同区域的产业园区合作,构建全国性的产业链上下游合作。
4鼓励龙头企业建立产业园区,激发产业联盟的真正效用
今后,政府将发挥引导、规划和监管作用,具体产业园区的建设将逐步由龙头企业和产业联盟主导。一方面,华为、阿里巴巴、腾讯等互联网企业的龙头企业以及开心链、万向、合流等区块链领域的新兴龙头企业都具有较强的行业影响力。他们在区块链领域拥有长期合作的上下游企业,明确的产业定位和规划,强大的科研创新能力和招商引资能力,具备建立产业园区的条件。
同时,在区块链产业中,以中关村区块链产业联盟为代表的产业联盟和协会众多,聚集了众多企事业单位,涉及产业链的多个环节,整体实力不容忽视。然而,许多联盟流于形式,没有发挥实质性作用,不能有效整合联盟中各单位的资源和力量。
政府首先要加强各类产业联盟的登记,重点支持和优惠产业联盟和龙头企业建设区块链产业园,进一步提升产业意识,充分发挥一线企业的行业敏感性,挖矿行业潜力,营造良好可持续的行业发展氛围。
文章链接:https://www.btchangqing.cn/176818.html
更新时间:2021年01月09日
本站大部分内容均收集于网络,若内容若侵犯到您的权益,请联系我们,我们将第一时间处理。