网络的拥堵以及高GAS费问题一直是以太坊遭到诟病的两大重要因素,为了提升用户体验,如何对以太坊进行高效安全的扩容成为当下一个迫切的问题。
目前主流的扩容方案有两大方向,第一种是在Layer 1方向上的扩容,这也是以太坊2.0正在做的事情,通过分片、PoS机制等方式提升以太坊区块链吞吐量,从而提高效率;第二种是Layer 2方向上的扩容,它在以太坊或者其他公链上搭建二层网络,提升交易速度。
鉴于当下各种DeFi项目以及其他DApp对以太坊网络的需求飙升,同时以太坊2.0上线存在的巨大不确定性,让Layer 2成为**解决方案。
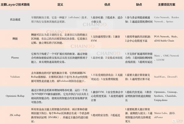
不同Layer 2扩容技术路线对比
Layer2的扩容技术主要分为状态通道、侧链(Sidechain)、Plaa、Optimistic Rollup、ZK Rollup、Vadium。在这其中,Rollup又是当下最热门并且被V神力捧的扩容技术。
总结来说,虽然Layer 2的解决方案比较多样化,但从经济机制设计、安全性、效率等几个因素考虑,Rollup和Plaa被认为是最有潜力的Layer 2扩容方案。
在Rollup方案出现以前,其他方案,包括状态通道和Plaa,都没法证明锁入自己合约的资金与锁入带状态合约中的同样安全。在状态通道方案中,如果没有时刻监控区块链,他人可以通过向主链提交旧的状态,来“盗”走你的钱;在Plaa方案中,交易者需要依赖于运营者来提供自己状态的证明,它对运营者自身很难设防。
Vitalik在《Rollups 不完全汇总指南》中谈到,Rollups与此前的Layer2方案不同,它可以支持通用 EVM 代码,从而允许现有的应用程序轻松迁移,目前仍是一项早期技术,但在快速发展。在上图表格中,诸如Loopring、ZKSync等Rollups方案已经运行了几个月,
Rollup为何成为备受V神追捧的扩容技术方案?
去年10月V神发文《以Rollup为中心的以太坊路线图》,呼吁当下推进ETH 1的基础建设以支持Rollups,将其确立为中短期内的发展关键。
Rollup主要分为两种技术路线:ZK Rollup和Optimistic Rollup。前者使用零知识证明,后者使用欺诈证明,目前这两种Rollup技术也是安全性很高的Layer 2路径。
Rollup将侧链交易打包到一个交易中,生成加密证明来提供扩展。需要注意的是,只有这个加密证明才会提交给基础层。使用Rollup,所有的交易状态和执行都在侧链中处理,以太坊主链只存储交易数据。解决了Plaa数据可用性问题。
Optimistic Rollups的优势在于它的通用计算,相比于ZK Rollup的特定应用场景(支付、交易),在Optimistic Rollups上几乎任何在以太坊能实现的都可以同等实现,包括DeFi的智能合约的可组合性。
而ZK rollup的优势更Convex显在它的安全性上。它通过引入零知识证明技术,从而可以在链下批量执行所有计算,而只需向以太坊提交一个零知识证明进行验证(以太坊会验证这些证明),并且存储足够的数据来准确判断链下账户的状态,它拥有以太坊层级的安全性。
在可扩展性方面,ZK Rollup表现则要优于Optimistic rollup,因此,如果仅从价值传输、交易的角度来看,ZK Rollup方案称得上是目前的**方案。Tether也在考虑将ERC-20的USDT迁移至ZK Rollup的Layer2上。
V神的观点也佐证了ZK Rollup未来的巨大发展潜力。他在推特上表示,在短期内,Optimistic rollup有机会赢得多用途的EVM计算,ZKrollup则有望在简单支付层面、交易平台以及其他特定于应用程序的用例上更胜一筹。不过在中长期来看,ZK Rollup会随着ZK-SNARK技术的改进,在所有用例中胜出。
虽然Rollup方案看起来似乎是在以太坊2.0到来前的应急之策,但从以太坊网络的长期价值属性看,即便未来以太坊2.0正式上线后,Rollup技术也不会被抛弃,它们将在原有的基础上继续增强吞吐量和网络的可用性。
ZK Rollup代表项目路印协议如何做到高吞吐量、低手续费?
目前基于Rollup技术方案的项目正在逐渐增加,其中一些项目也已经落地应用,少部分项目在吞吐量、交易费用、安全性等几个主要指标上表现优异。下图为链得得App整理的主要Rollup项目介绍和发展情况。
以路印协议项目为例,它在去年12底推出3.6版本API,开发者可以通过API与路印的以太坊Layer 2扩容方案ZK Rollup网络进行交互,以无Gas的方式实现转账、交易、闪兑,实现更低的交易费用、更高的吞吐量,还能保证跟以太坊主网相当的安全性。
目前以太坊每秒仅能处理十笔交易,这导致用户支付等待处理时间过长。而路印每秒处理的交易达到了3000笔。此外,路印的各项DEX数据也呈现明显上升。
路印3.6推出时间不足一个月,截止19日20时,目前基于它的交易总量超过1.3亿美元,账户总数为12756个,转移价值总量超过1.5亿美元。其中DEX平均交易成本为0.2557美元,跟Uniswap等其他去中心化交易所相比,交易费明显更低。
路印协议的价值是通过协议费用获得的,协议费用根据交易额来确定,由交易所运营者支付协议费用。LRC是路印协议的代币,在二级市场的价格自今年上涨了2.5倍(相比2020年一月则是上涨了25倍)。
1月7日路印DEX推出AMM的流动性挖矿,历时14天,这一期的AMM流动性挖矿支持三个资金池:LRC/ETH;ETH/USDT;WBTC/ETH,三个池的奖励均为40万LRC,一共120万LRC的代币奖励。值得一提的是,路印AMM的流动性挖矿是在Layer 2网络上完成的,免去了高昂的Gas费用,且交易速度更快,对于当前DEX用户来说,会是一种新的体验。
Rollup虽然是目前**技术方案,但短期内对以太坊网络的拥堵改善有限
即便Rollup技术方案得到了V神以及行业内的支持和肯定,但在短期内,它对缓解以太坊网络拥堵的作用依旧是有限的。
从开发者角度来看,将代码迁移至lLayer 2必定会涉及到对代码的改动,也就会产生一定的审计和维护费用,这在一定程度上会降低开发者迁移的意愿。换句话说,如果Layer 2项目方能够完善相应的基础设施,降低进入Layer 2的门槛,未来在Layer 2上的开发和应用将非常可观。
此外,用户端也存在同样的问题。一方面以太坊主链上的生态项目已经非常繁荣了,用户使用起来并没有特别大的门槛和限制,但对Layer 2来说,目前目前不管是交易、支付或是其他的应用都比较稀缺,使用体验就显得不够友好。另一方面,当用户与Layer2交互时,项目方如何确保这种交互方式的流畅和无感?这对Layer 2项目方的开发者来说是一个不容小觑的问题。
在以太坊2.0真正来临之前,Rollup或许是当下Layer 2最合适的技术方案,它能够有效的缓解以太坊的拥堵。但前提是Layer 2相关基础设施的完善、用户体验的提高以及技术门槛的降低,这需要一段时间的搭建,一旦构建完成,将会进一步繁荣以太坊的生态应用。(本文原发布于链得得,授权钛媒体App发布,作者:韩玲)
文章标题:ETH生态再造,Rollup技术如何扮演价值扩容的主力军?
文章链接:https://www.btchangqing.cn/182859.html
更新时间:2021年01月21日
本站大部分内容均收集于网络,若内容若侵犯到您的权益,请联系我们,我们将第一时间处理。