2021年1月26日,国务院总理***签署国务院令第737号,颁布了《防止和处置非法集资行为条例》(以下简称《条例》),自2021年5月1日起施行。毫无疑问,《条例》是中国历史上对区块链和数字货币行业影响知名的行政法规。
基于多年来区块链和数字货币行业的合规实践和研究,我们简要分析总结了以下法规要点,供区块链和数字货币从业者参考。
01为什么条例的颁布会对区块链和数字货币行业产生重大影响
02条例如何界定非法集资
03如何对待《条例》规定的防止和处理非法集资的原则
04哪个组织负责防止和处置非法集资
05监管机构如何调查非法集资案件
非法集资如何处理
07《非法募集资金返还条例》有何规定
08如何处罚非法集资
09虚拟货币非法集资刑事案件
10个合规要点
01《条例》的颁布为何会对区块链和数字货币产业产生重大影响
区块链和数字货币行业由于其先进的技术特点和独特的商业属性,其合规问题一直是行业的痛点。
《关于防范代币发行融资风险的公告》(以下简称“九四公告”)明确规定,“代币发行融资,实质上是指通过代币的非法销售和流通,向投资者募集比特币的融资主体,所谓“虚拟货币”,是一种未经批准的非法公共融资行为。涉嫌非法销售代币票据、非法发行证券、非法集资、金融诈骗、传销等违法犯罪活动。然而,在“九四公告”之后,什么样的区块链和数字货币业务将构成非法集资仍然是一个比较模糊的领域。
《条例》第十九条明确规定,“对本行政区域内涉嫌非法集资的下列行为,处置非法集资的领导部门应当及时组织有关主管部门、监管部门、分支机构和金融管理机构国务院有关部门调查认定:(二)以从事各种资产管理、虚拟货币、融资租赁业务等名义发行、转让股权、债权,募集资金、销售保险产品,或者吸收资金。”。这是我国行政法规“条例”中**出现“虚拟货币”。
“虚拟货币”已被明确列为涉嫌非法集资的常见形式,有利于当地政府及时组织对非法集资行为进行调查认定和依法查处。这意味着,面对虚拟货币这一新生事物,地方政府有了更清晰的法律引导。此前,非标企业以各种形式掩盖非法经营的策略将不再有效。
《条例》的出台,意味着监管机构防范和处理非法集资的法律依据和手段不足的问题能够得到解决。同时,此前处于灰色地带的区块链和数字货币业务将明确纳入监管部门的监管范围。

《条例》实施后,将有越来越多的不规范区块链和数字货币公司因非法集资被查处,并可能受到相应处罚。
条例如何界定非法集资
根据《条例》第二条,本条例所称非法集资,是指未经国务院财政行政部门许可或者违反国家财政管理规定,承诺偿还本息或者给予其他投资回报,吸收非特定对象资金的行为规章制度。本条例所称国务院金融监督管理部门,是指中国人民银行、国务院金融监督管理机构和国务院外汇管理部门。
非法集资有三个要件
一是“未经国务院财政管理部门许可或者违反国家财政管理规定”的违法行为;

对于区块链数字货币行业,首先要关注其业务是否违反289号文和94号公告。其次,要看是否取得了中国人民银行、中国南车、中国保监会和国家外汇管理局的牌照。
二是“承诺还本付息或给予其他投资回报”,即诱因;

(1) 监管部门在看待“承诺还本付息或给予其他投资回报”问题时,始终坚持“实质重于形式”的原则。即使伪装成其他形式,只要本质上仍构成“诱因”,仍存在现实合规风险。
(2) 风险行为:(一)宣传“预期收益”、“预期收益”、“预期投资业绩”等相关内容;(二)使用“安全”、“保证”、“承诺”、“保险”、“避险”、“有保证”、“高收益”、“无风险”等可能误导投资者作出风险判断的词语;(c) 推荐或单选不足6个字的当月过去整体业绩或过去产品业绩;(d)使用“单边上涨、货币付息、福利积累”的表述。
三是“吸收非特定对象资金”,即社会性。

(1) 所谓非特定对象对应于特定对象。如果没有特定的对象确认器,则很容易触发此元素。
(2) 以下行为可能被认定为社会因素:(a)公开发布材料;(b)向公众发布宣**、通知、手册、信件和传真;(c)海报和户外广告;(d)电视、电影、广播和其他视听媒体等公共媒体;(e)链接广告和公共网站和门户网站的博客;(f)募捐机构官方网站、微信朋友圈等确定项目的网络媒体不设置特定对象;(g)没有特定对象确定项目的讲座、报告和分析会;(H)电话等通讯媒体,无特定目标确定程序的短信和电子邮件;
如何对待《条例》规定的防范和处理非法集资的原则
根据《条例》第四条,国家禁止任何形式的非法集资,坚持预防为主、早、小、综合治理、安全处置的原则。
总之,《条例》坚持五项原则,即:(一)实质重于形式;(二)预防为主;(三)早、小;(四)综合治理;(五)安全处置。

(1) 实质重于形式的原则是,无论区块链和数字货币的具体外部形式是什么,只要符合非法集资的三个条件,都将被视为非法集资。
(2) 地方各级政府的纵向监管体系和各监管部门的横向监管体系将形成无死角的综合预警体系。综合预警系统中任何一个OKEX交易所节点的信息和经验都将在全网共享,这意味着未来的监管是一个多维度、实时更新、无死角的严密网络。
(3) 监管部门将建立健全全国非法集资监测预警体系和机制,加强大数据监测。
(4) 公司名称或经营范围以“DeFi”、“分布式金融”、“数字资产交换”、“数字资产交易中心”、“数字资产融资”、“数字资产财富管理”等表述为主。值得注意的是,虽然一些地方工商局颁发的营业执照的经营范围可能包含上述关键词,但这些营业执照并不是国务院财政行政部门依法许可的。
(5) 如果非法集资的牵头部门经处置后确定为用于非法集资,网络信息技术办公室和电信主管部门很可能会做出删除app等决定。
(6) 本行将对涉嫌非法集资资金异常流动的相关账户进行分析认定,并及时向所在地国务院金融管理部门分支机构和非法集资处置领导部门报告有关情况。我们预计,更多的区块链数字货币公司将遇到银行问题。
(7) 任何单位和个人对涉嫌非法集资的,有权向领导部门或者其他有关部门举报。
(8) 非法集资的领导部门、行业主管部门和监管部门发现本行政区域内或者本行业、本领域可能存在非法集资风险的,有权对有关单位和个人进行警告约谈,责令改正。
(9) “早而小”的原则意味着,各种规模的公司都在监管部门的视野中,15家公司中的任何一家都应该从成立之初就关注合规问题。
哪个组织负责防范和处置非法集资
省、自治区、直辖市政府全面负责本行政区域内非法集资的预防和处置工作。
县级以上政府应当明确防范和处置非法集资的领导部门,赋予其相应的查处权力和手段。
按照职责分工,行业主管部门和监管部门应当履行防范和配合本行业、本领域非法集资的职责。
国务院建立了处置非法集资问题部际联席会议制度。联席会议由中国保监会牵头,有关部门参加,负责监督指导有关部门和地方开展防范和处置非法集资工作,协调解决重大问题。

对于区块链数字货币行业的合规工作,要注重省、市、县监管、行业监管和非法集资部际联席会议监管。
如何查处非法集资案件
监管部门可以采取下列措施,对涉嫌非法集资活动进行调查:
(1) 进入涉嫌非法集资的场所进行调查取证;
(2) 询问与被调查事件有关的单位和个人,要求其说明有关事项;
(3) 查阅、**与调查事件有关的文件、资料和电子资料,封存可能转移、隐匿、损坏的文件、资料和电子设备;
(4) 经非法集资处置领导部门主要负责人批准,依法查询涉嫌非法集资的相关账户。
06非法集资如何处理
监管部门可以采取以下措施:
(1) 查封有关营业场所和有关资产;
(2) 责令非法集资人和非法集资人收回或者变价出售有关资产,用于清理募集资金;
(3) 经设区的市级以上地方人民政府处理非法集资的领导部门决定,依照规定,通知出入境边检机关限制非法集资人员或者非法集资单位的控股股东、实际控制人、董事、监事、**管理人员和其他直接责任人员出境。

非法集资单位的控股股东、实际控制人、董事、监事、**管理人员和直接责任人员很可能受到边境控制。
《非法募集资金返还条例》有何规定
《条例》第二十六条规定,募集资金来源包括:
(1) 非法集资的余额;
(2) 非法集资或者转换其他资产所得及其所得;
(3) 非法集资者及其股东、实际控制人、董事、监事、**管理人员和其他有关人员从非法集资中获得的经济利益;
(4) 非法集资者隐匿、转移的非法集资或者相关资产;
(5) 非法集资取得的广告费、代言费、**费、福利费、返利费、佣金、佣金等经济利益;
(6) 其他可作为资金用于清算和返还募集资金的资产。

(1) 非法集资者及其股东、实际控制人、董事、监事、**管理人员和其他有关人员从非法集资中获得的经济利益,列为集资来源。员工的工资和奖金是否属于资金来源,需要监管部门进一步解释。
(2) 将非法集资获得的广告费、代言费、**费、福利费、返利费、佣金、佣金等经济利益列为集资来源。今后,所有与区块链数字货币合作的单位或个人都应首先评估相关业务的合规性。
08如何惩治非法集资
《条例》规定了一系列处罚措施,与项目公司有关的条款如下:
√对非法集资的,由非法集资主管部门处以集资金额20%以上1倍以下的罚款。非法集资人为单位的,还可以根据情节轻重,责令停产停业,由有关部门依法吊销许可证、营业执照或者登记证;其法定代表人或者主要负责人,对直接负责的主管人员和其他直接责任人员给予警告,并处五十万元以上五百万元以下的罚款。构成犯罪的,依法追究刑事责任。
√协助非法集资的,由非法集资工作领导部门给予警告,并处以非法所得一倍以上三倍以下的罚款;构成犯罪的,依法追究刑事责任。
对非法集资人员和依照本条例受到行政处罚的非法集资人员,有关部门应当建立信用记录,并按照规定将其信用记录纳入全国信用信息共享平台。
√与被调查事件有关的单位和个人不配合调查,拒绝提供有关文件、资料、电子数据等,或者提供虚假文件、资料、电子数据等的,由非法集资领导部门责令改正,给予警告,并处以罚款处五万元以上五十万元以下罚款。阻碍侦查人员依法执行职务,构成违反治安管理行为的,由公安机关依法处罚;构成犯罪的,依法追究刑事责任。

(1) 根据规定,如果区块链数字货币公司利用其业务进行非法集资,将受到行政甚至刑事起诉。而且,被调查事件的相关企业有义务配合调查,否则将受到相应的处罚。因此,企业应注意加强日常合规工作,以应对突发检查或调查。
(2) 非法集资的帮凶应当承担相应的法律责任。非法集资者,是指故意为非法集资提供帮助,获取经济利益的单位和个人。因此,与区块链数字货币公司进行上下游产业业务合作的主体,在业务合作前应对区块链数字货币公司的相关业务进行必要的审查,以规避风险。
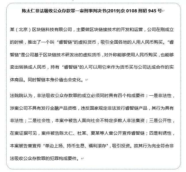
09虚拟货币非法集资刑事案件
根据我国的法律研究,我国已经有多起涉及虚拟货币非法集资的刑事判决。以下是一个具有代表性的案例。


(1) 虽然行政处罚中对非法集资的认定不同于刑法中对非法集资的认定,但合规精神是一致的;在行政处理过程中,如果认定构成犯罪,可以移送侦查。这意味着有更多的渠道来发现刑事案件。
(2) 《条例》再次强调,非法集资可能涉及刑事犯罪,区块链和虚拟货币项目与网络紧密相连,因此上下游产业链也需要注意规避非法利用信息网络犯罪和帮助信息网络犯罪活动。
(3) 企业需要从行政处罚和刑法两个不同的角度识别合规风险,并采取合规整改措施。
10个合规要点
《条例》实施后,将有越来越多的非标准区块链和数字货币公司因非法集资被查处,并可能受到相应处罚。
√对于区块链数字货币行业,首先要关注其业务是否违反289号文和94号公告。其次,要看是否取得了中国人民银行、中国南车、中国保监会和国家外汇管理局的牌照。
√监管部门在处理“承诺还本付息或给予其他投资回报”问题时,始终坚持“实质重于形式”的原则。即使伪装成其他形式,只要本质上仍构成“诱因”,仍存在真正的合规风险。
风险行为:(一)宣传“预期收益”、“预期收益”、“预期投资业绩”等相关内容;(二)使用“安全”、“保证”、“承诺”、“保险”、“避险”、“保证”、“高收益”、“无风险”等可能误导投资者作出风险判断的词语;(c) 推荐或单方摘录上月整体业绩或过去产品业绩不足6条的;(d)使用“单边上涨、货币付息、福利积累”等表述。
所谓非特定对象对应于特定对象。如果没有特定的对象确认器,则很容易触发此元素。
以下行为可能被认定为社会因素:(a)公开发布材料;(b)向公众发布宣**、通知、手册、信件和传真;(c)海报和户外广告;(d)电视、电影、广播等公共媒体和其他视听媒体;(e)在公共网站上链接广告和博客和门户网站;(f)未设置募捐机构官方网站、项目微信朋友圈等网络媒体的具体配对;(g)未设置项目讲座、报告、分析会等具体对象确定;(H)电话、电话等通讯媒体,未设置特定对象确定程序的短信和电子邮件;
实质重于形式的原则是,无论区块链和数字货币的具体外在形式是否真实,只要符合非法集资的三个条件,都将被视为非法集资。
地方各级政府的纵向监管体系和各监管部门的横向监管体系将形成无死角的综合预警体系。综合预警系统中任何一个OKEX交易所节点的信息和经验都将在全网共享,这意味着未来的监管是一个多维度、实时更新、无死角的严密网络。
监管部门将建立健全全国非法集资监测预警体系和机制,加强大数据监测。
√重点关注企业名称或经营范围中有“DeFi”、“分布式金融”、“数字资产交易所”、“数字资产交易中心”、“数字资产融资”、“数字资产财富管理”等表述的机构。值得注意的是,虽然一些地方工商局颁发的营业执照的经营范围可能包含上述关键词,但这些营业执照并不是国务院财政行政部门依法许可的。
√如果非法集资的牵头部门处置后确定用于非法集资,网络信息技术办公室和电信主管部门可能会做出删除app等决定。
√本行将对涉嫌非法集资资金异常流动的相关账户进行分析认定,并将有关情况向所在地国务院金融管理部门分支机构和非法集资处理领导部门报告。我们预计,更多的区块链数字货币公司将遇到银行问题。
任何单位和个人对涉嫌非法集资的,有权向领导部门或者其他有关部门举报。
非法集资的领导部门、行业主管部门和监管部门发现本行政区域或者本行业、本领域可能存在非法集资风险的,有权对有关单位和个人进行警告约谈,并责令改正纠正。
“早起步、小起步”的原则意味着,各种规模的公司都在监管部门的视野中,15家公司中的任何一家都应该从成立之初就关注合规问题。
对于区块链数字货币行业的合规工作,要注重省、市、县监管、行业监管和非法集资部际联席会议监管。
非法集资单位的控股股东、实际控制人、董事、监事、**管理人员和直接责任人员可能受到边境控制;
√根据规定,如果区块链数字货币公司利用其业务进行非法集资,将受到行政甚至刑事起诉。而且,被调查事件的相关企业有义务配合调查,否则将受到相应的处罚。因此,企业应注意加强日常合规工作,以应对突发检查或调查。
非法集资的帮助人应当承担相应的法律责任。非法集资者,是指故意为非法集资提供帮助,获取经济利益的单位和个人。因此,与区块链数字货币公司进行上下游产业业务合作的主体,在业务合作前应对区块链数字货币公司的相关业务进行必要的审查,以规避风险。
虽然行政处罚中对非法集资的认定不同于刑法中的认定,但合规精神是一致的;在行政处理过程中,如果发现犯罪,可以移送侦查。这意味着有更多的渠道来发现刑事案件。
《条例》再次强调,非法集资可能涉及刑事犯罪,区块链和虚拟货币项目与网络紧密相连。因此,上下游产业链也需要注意规避非法利用信息网络犯罪和帮助信息网络犯罪活动。
企业需要从行政处罚和刑法两个不同的角度识别合规风险,并采取合规整改措施。
文章标题:《非法集资防范处置条例》对区块链和数字货币产业的影响分析
文章链接:https://www.btchangqing.cn/198291.html
更新时间:2021年02月23日
本站大部分内容均收集于网络,若内容若侵犯到您的权益,请联系我们,我们将第一时间处理。