摘要
数字人民币又称中国人民银行的数字货币DC/EP和电子人民币,是中国人民银行发行的法定数字货币。由指定的经营机构经营,向社会公开交易。它基于广义账户体系,支持银行账户的松耦合功能,相当于纸币和硬币。它具有价值特性和法律补偿,支持可控匿名。
在交付层面,央行与指定商业银行建设相应的数字人民币管理系统,形成央行“一币两库三中心”的数字货币核心体系;在流通层面,流通机构需要对银行核心系统、数据库、POS机等进行技术改造,相关行业的业务流程也将发生变化;在支付方式上,以“一扫”、“一键通”和网上支付为主,其中“一键通”可以在在线和离线环境下进行。
2019年至2020年,数字货币研究院与尚唐科技、京东数字科技有限公司等十余家单位签订了战略合作协议,合作机构涵盖了交流流通的方方面面,都是各自领域的龙头企业。
据不完全统计,2019年以来,至少有54家上市公司公开表达了参与意向或公布了互动电子商务、上交所电子商务等互动平台的相关研究进展。这些企业主要是软件和信息服务以及电子设备制造企业,其业务领域大致可分为监管技术、安全技术、银行技术、钱包和支付技术,而传统技术设备改造对接有六种支付场景。
目录
1、 数字人民币框架介绍
(1) 数字人民币概述;
(2) 如何发行数字人民币;
(3) 如何使用数字人民币;
(4) 数字人民币的特点及技术框架综述;
2、 数字货币研究所合作机构与数字人民币产业展望;
(1) 数字人民币“国家队”:为中国铸币;
(2) 数学研究所合作组织:共同蓝图;
(3) 数字人民币产业链的构建:只有东风;
3、 数字人民币的应用与产业链的未来展望;
2019年10月,01区块链与数字资产研究院联合发布《人民币3.0:中国人民银行数字货币操作框架与技术分析》。从数字货币的定义和人民币的发展历程入手,将中央银行的数字货币与比特币进行了区分,全面介绍了中央银行数字货币的发展历程和现状,并对2019年9月前央行及其下属机构申请的84项相关专利进行了初步总结和分析,介绍了数字货币发行、流通、管理、退出、投融资等可能的流程,梳理了央行数字货币在各领域的发展状况国家。
2020年,各国央行数字货币研究取得重大进展,我国也加快推进数字人民币。年初,农行、建行等大国有银行进行了多次内部测试,数字货币研究院与十余家单位签订了战略合作协议。10月和12月,通过深圳和苏州两次红包试点,数字人民币的真实面目逐渐清晰,也引起了公众的极大关注。但公众对数字人民币仍有许多疑问。什么是数字人民币?为什么要释放?微信和支付宝有什么区别?
为此,2020年11月,01区块链聚焦中国,联合数字资产研究院发布了《数字人民币概述:属性、过程、动机与目标》和《数字人民币时代第三方支付面临的挑战与机遇》两份报告,对这一定义进行了深入解读,数字人民币发行动机及其对第三方支付的影响。随着数字人民币研究的发展,未来数字人民币将在哪里使用?它将在哪里发展?在上述研究的基础上,通过梳理数字人民币试点情况和相关机构的动态,希望能描绘出数字人民币未来的产业格局,为理解数字人民币提供更全面的视角。
1、 数字人民币框架介绍
(1) 数字人民币概述
数字人民币又称中国人民银行的数字货币DC/EP和电子人民币,是中国人民银行发行的法定数字货币。由指定的经营机构经营,向社会公开交易。它基于广义账户体系,支持银行账户的松耦合功能,相当于纸币和硬币。它具有价值特性和法律补偿,支持可控匿名。
上述定义可以从四个方面来理解:(1)从货币定位的角度来看,数字人民币是中国人民银行发行的,是一种与纸币、硬币等价的法定货币。它位于流通中的现金(M0),属于基础货币范畴,其法律地位与现金相同;(2)从发行管理的角度看,数字人民币由中国人民银行中心化发行,由中国人民银行指定的运营商负责运营和管理提供数字人民币兑换服务,实现可控匿名,属于双层操作系统下的混合央行数字货币;(3)从应用客户的角度来看,数字人民币面向公众发行,可广泛应用于个人和企业的各种日常交易场景;(4) 从支付的角度看,数字人民币是以数字形式存在的,有其自身的特点,因此,数字人民币可以作为一种数字支付手段,在一定程度上支持匿名交易。
数字人民币发行采用与纸币相同的“中央银行-商业银行”双重模式,即“两级操作系统”。所谓两层操作系统大致可以分为交付层和流通层。交付层需要解决“如何发送”的问题,流通层则面临“如何使用”的问题。
图1:数字人民币双层操作系统

图来源:01区块链基于***息汇总
(2) 如何发行数字人民币
投入层主体包括人民银行和指定机构(目前有工、农、建、通、邮储6家国有银行),主要解决“怎么发”的问题,从而实现上述数字人民币定义的前两个层次——货币定位和开发银行管理。
数字人民币定位于M0,由中国人民银行发行和管理。在此基础上,明确分销管理的基本框架,即“分销用什么”的问题。作为中央银行的一项负债,指定机构(一般为商业银行)需要向中央银行支付*的准备金,然后由中央银行向指定机构发行数字人民币,指定机构向公众提供数字人民币兑换服务(又称“代交”,即指定银行)同时,为了实现数字人民币的中心化管理和可控匿名性。支付数据不完全由流通层管理。**交付机构需要每天将交易数据异步传输到中央银行。相关机构还需要及时向央行报告大额和可疑的数字人民币交易,使央行掌握必要的交易数据,实现监管和反洗钱。这就要求央行与指定商业银行形成相应的数字人民币管理系统,实现确权登记、身份认证、交易监管等功能,即构建央行“一币一币”的数字货币核心系统,两个仓库和三个中心”。
表1:一枚硬币,两个仓库和三个中心

来源:姚倩,《央行数字货币原系统实验研究》,01区块链
下图是一个参考原,显示了中央银行和商业银行对中央银行数字货币的总体框架。数字人民币的交付、提取和追溯应围绕“一币两库三中心”的核心系统进行(以下01区块链将对数字人民币发行和操作系统进行详细而深入的解读)。
图2:中央银行数字货币核心系统参考原

图片来源:姚倩,央行数字货币原系统实验研究,01区块链
此外,交付层还需要解决“多少”的问题。在数据适当脱敏的情况下,央行可以运用大数据和人工智能技术,对数字人民币的发行、流通等方面进行详细分析,了解货币体系的具体运行规律,为精确控制货币供应量和频率提供数据支持,更好地满足货币政策、宏观审慎监管和金融稳定调控等要求。这也是数字人民币发行的重要意义。
综上所述,解决“怎么送”的问题,就是通过一系列的设计来回答“送什么”、“送多少”。为实现上述设计,需要多个功能模块,如事务通信模块、智能操作模块、安全模块等,初步框架如图3所示,各模块将在后面进一步说明。
图3中央银行数字货币核心系统参考原及功能模块

图片来源:姚倩,央行数字货币原系统实验研究,01区块链
(3) 如何使用数字人民币
“怎么发展”是一个需要投入层解决的问题,更多的是从央行的角度出发,“怎么用”与公众息息相关。流通层的指定运营机构和其他第三方商业机构主要负责市场化设计和运营,最终服务于公众和实体经济行业。
目前,指定的运营商主要包括商业银行(不限于央行指定的兑换数字人民币的银行)、手机运营商、支付机构等,在具体的运营过程中,运营机构需要承担五项责任:第一,推广数字人民币的使用,为公众提供多元化的支付服务;二是在合法合规的范围内运作,进行合理的资金配置,降低支付系统的金融风险;三是作为反洗钱的主体,他们要充分接触和了解客户,及时报告异常交易;4、保护客户隐私,只有向央行、第三方披露数据;5、技术方面进行设备改造和维护。
图4:循环层参考原

图来源:01区块链基于***息汇总
公众更关心的是“为什么要用”、“怎么用”。以下是两个问题。首先,为什么要使用数字人民币?这可以通过与其他支付方式的比较来解释。
表2:数字人民币与其他支付方式比较

来源:01区块链,01智库
参考美联储和中国人民大学金融科技研究所的研究,我们可以从操作效率、支付便利性、匿名性等7个维度对每种支付方式进行定量评价,如下表所示(每项满分5分)。
表3:数字人民币与其他支付方式的比较

来源:01区块链,01智库
进一步对比评估结果显示,数字人民币的优势在于:与现金相比,数字人民币在保证信用评级和支付服务可用性的基础上,有效提高了交易的便捷性、安全性和运营效率;与第三方支付相比,数字人民币有效地降低了潜在的违约风险,提高了支付的普遍性,但由于支付服务的网络外部性,相关设备尚未改造,第三方支付仍然是很多人的**。与目前备受关注的数字货币比特币和Libra相比,数字人民币的合法性是知名的区别,它可以保证交易的安全和便利,维护价值的稳定。
图5:数字人民币与其他支付方式的定量评价与比较

途源:01区块链,零一智库
其次,“如何使用”需要明确数字人民币的支付方式,即公众如何使用。中国人民银行原行长***表示,目前央行数字货币电子支付主要有五大技术解决方案:一是基于账户的电子钱包可以支持短距离和远距离交易;二是条形码支付方案,包括目前广泛使用的二维码支付;第三,NFC(标准近场通信)用于短距离接触交易,类似于4种是手机中的银行卡,包括通过POS、二维码或NFC支付的信用卡、银联闪付;5种是预付卡,比如巴东的基于IC卡的电子收费系统在香港。
从试点过程中的支付方式来看,“扫”和“摸”是两种主要的短程支付方式。”扫描一次扫描”是一种广泛应用的二维码支付方案,是一种短距离的在线支付方式。用户可以使用数字人民币应用程序扫描商户的二维码或显示支付码,方便快捷地完成相关支付。
图6:“扫货”付款

资料来源:中国人民银行
“一键通”是一种使用NFC技术的短程支付方式,可以在线或离线进行,但手机必须配备数字人民币硬件钱包。(2020年10月30日,据华为终端官方微博消息,华为mate 40系列是**支持数字人民币硬件钱包的智能手机)在网上,您可以使用POS机或专用芯片进行支付。用户可以打开数字人民币应用,点击设置界面打开NFC,然后用手机“触摸”商户的POS机感应区域,实现支付。图1-8显示了芯片感应区的支付场景。
图7:商户使用POS机进行“触控式”收款

图片来源:澎湃新闻中国人民银行
图8:触感区

吐源:澎湃新闻
离线时,在安装了硬件钱包的情况下,双方仍然可以进行“触摸”。用户可以打开数字钱包滑上支付,选择“触摸”支付方式,点击设置界面,打开NFC。同时,商家还可以打开个人数字人民币钱包滑动首付,选择“触摸”并设置收款金额完成支付。
图9:数字人民币线下“触控式”支付

资料来源:和讯网
远程支付方式与公众使用的在线支付流程非常相似。用户需要在数字人民币钱包中创建一个子钱包,选择将子钱包推送到指定的应用中,然后打开相应的应用,选择想要购买的商品,在支付选项中选择“数字人民币”即可完成在线支付。
图10:数字人民币在线支付

吐源:澎湃新闻
为了支持这种支付方式,并围绕这些支付方式构建合适的金融体系,流通机构必须进行相应的技术变革。包括银行核心系统、数据库、POS机等,相关行业的业务流程也会发生变化。比如,征信行业可以利用央行批准的更详细的交易数据,为征信行业提供更合理的用户信用评估。具体改造内容可分为四个部分:安全模块、系统改造模块、交易终端模块和支付技术模块。
图11:循环层参考原和功能模块

图来源:01区块链基于***息汇总
(4) 数字人民币的特点及技术框架
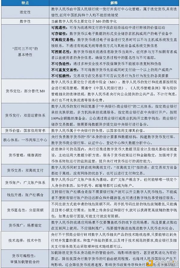
综上所述,我们可以将数字人民币的特点概括为:第一,数字人民币作为中央银行的一种数字货币,具有货币的法定性、数字性和基本属性;第二,中国人民银行将数字人民币定位为M0在顶层设计层面的部分替代品,并采用两级操作系统进行发行;**,根据支付系统的实际情况,结合监管部门、运营商和公众的需求,确定了双网下支付、分级限额和技术中立的特点。这些特点共同构成了数字人民币的总体设计,使数字人民币能够尽可能满足各方的需求,更好地服务于社会支付体系。
表4:数字人民币的特点

来源:01基于***息的区块链
同时,综合图3和图11,我们可以梳理出数字人民币系统的简单框架和各部分所需的功能模块。从简单的框架来看,至少需要七个功能模块来支持数字人民币系统的运行。从用户终端到中央银行系统,分别是交易终端模块、支付技术模块、系统转换模块、可信服务管理模块、交易通信模块和智能操作模块。各模块功能如表5所示。每个功能模块都将是构建数字人民币产业链的基础。
图12:数字人民币的体系结构和功能模块

图来源:01区块链基于***息汇总
表5:数字人民币功能模块

来源:01区块链
2、 数字货币研究所合作机构与数字人民币产业展望
通过以上梳理,我们可以基本了解数字人民币产业格局的基本框架:发行流通+交易场景+技术创新+设备改造。接下来,我们将讨论每个部分可能的参与单位。

从数字人民币多个试点的相关消息中,我们可以初步梳理出一些参与者,如下表所示。但目前仅初步构成发行-流通-交易情景的链条,整个产业格局尚不完善,有待进一步研究和探索。
表6:数字人民币产业格局的初步参与者

来源:01基于***息的区块链
(1) 数字人民币“国家队”:为中国铸币
我们从中国人民银行数字货币研究所开始。数字货币研究院作为数字人民币的核心研究机构,关系到数字人民币的整体架构设计和产业链、支付生态的构建。然而,数字货币研究所并不是唯一的官方数字人民币研究机构。从中国人民银行及其下属单位成立的金融科技公司来看,除了数字货币研究院,还包括深圳市金融科技有限公司、长三角金融科技有限公司、成都金融科技有限公司等。,与南京金融技术研究创新中心有四家官方机构参与专利:中国人民银行数字货币研究所(55家)、中国人民银行印刷科学技术研究所(22家)、中国杭州区块链技术研究所银票信用卡产业发展有限公司(6)、中国银票信用卡产业发展有限公司北京智能卡技术研究院(4)。相关数据也显示,上述机构都参与了数字人民币的研究。
因此,从官方机构层面,我们可以梳理出如下表所示的参与者,主要承担数字人民币的核心研究工作。其中6家机构成立于2017年后,中心化在北京、广东以及率先开展数字人民币试点的江浙地区。
表7:数字人民币官方研究机构

来源:01基于***息的区块链
(2) 数学学院合作组织:共同蓝图
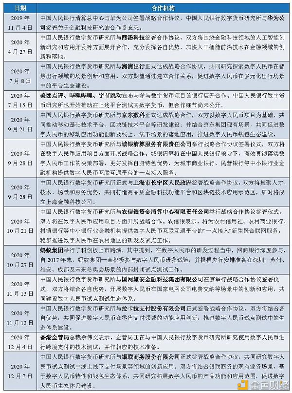
除官方研究机构外,数字货币研究所还与多家机构签署了2019年至2020年的合作协议,如表8和表9所示。我们发现,随后出现在红包试点中的一些单位,都提前与sdri签订了所有战略合作协议。因此,选定的“合作领域”也可以看作是sdri在推进数字人民币方面的布局。
表8:中国人民银行数字货币研究所战略合作协议

来源:01区块链,01智库
表9:中国人民银行数字货币研究院战略合作企业介绍

来源:01区块链,01智库
通过对合作单位的梳理,我们可以进一步发现,数学研究所对合作单位的选择有着慎重的考虑。
首先,合作机构涵盖了交流和流通的各个方面。从软硬件技术升级方面,选择华为、尚唐、京东数字科技有限公司开展数字人民币支付的硬件、智能算法和软件开发研究。从支付生态学的角度,选择拉卡、银联商业、城市银行结算和农村信贷银行与香港金融管理局合作,在跨境交易研究和支付方案选择方面,Didi、美团、BiliBili、字节拍和国家电网覆盖餐饮业、娱乐业。生活费和日常差旅。通过合作,构建了较为完整的数字人民币实施框架。
其次,要选择各个环节的龙头企业带动相关产业链。从技术创新的角度看,华为、尚唐等企业的产业链相对形成,创新实力有目共睹;从支付场景看,滴滴、美团、字节跳等都拥有庞大的客户群,在支付生态建设方面,可以迅速扩大数字人民币,CCB清算和农村信用银行可以分别与城乡金融机构联系,香港金融管理局也有大规模的跨境支付业务;在人才培养方面,上海市长宁区更加注重金融科技的发展,数学学院与长宁区的合作,一方面可以更好地利用当地高校资源,另一方面也可以直接推动上海的数字人民币试点。
通过上述研究机构、合作企业等参与者,我们可以初步梳理出数字人民币的产业格局。
图13:数字人民币初步产业图

图来源:01基于公共信息的区块链
(3) 数字人民币产业链的构建
然而,图2-1所示的工业景观并不完美。根据以上分析,在数字人民币的研究和推广过程中,需要构建支付终端、安全等多个功能模块,这涉及到数字人民币背后与公众没有直接联系的产业链。为了进一步发掘数字人民币产业链的参与者,我们在互动电子商务和上海电子商务平台上梳理了3000多家企业对数字货币的回复,发现至少有54家上市公司公开表达了参与意向或公布了数字货币的进展相关研究(不构成投资建议)。欢迎关注数字人民币的其他上市公司与我们联系)。一般来说,大致可以分为六大类:监管技术、安全技术、银行技术、钱包与支付技术、传统设备改造与对接支付场景。
表10:在互动平台上对数字人民币表示积极态度的上市公司(不完全统计)








资料来源:01区块链根据公开资料整理(本部分不构成投资方案)
从行业来看,与数字人民币产业链相关的企业主要是软件和信息服务、电子设备制造业,参与支付设备和终端改造、银行信息系统服务的企业较多。数字人民币的发行也给传统支付设备制造业带来了新的发展机遇。
图14:数字人民币产业链相关上市公司行业

来源:01基于***息的区块链
从区位上看,北京、深圳、广州、成都、上海等地与数字人民币产业链相关的企业较多。京深两市企业涵盖支付技术创新、传统支付改造、银行技术和安全技术,产业链较为完整。北京、深圳、成都、上海也是数字人民币试点城市。一方面,这些试点城市在研究和推广数字人民币方面有雄厚的产业基础,这可能是决定试点城市的首要考虑因素。他们也有条件依托这些大公司进一步进行数字人民币的技术创新。另一方面,红包试点也给试点城市提供了很多相关企业参与数字人民币研究和推广的机会。
图15:数字人民币产业链相关上市公司区域

来源:01基于***息的区块链
同时,我们也注意到,上市公司对数字人民币的看法也不尽相同。很多公司都表示了积极的跟进态度,但对于投资者在互动平台上提出的“贵公司的具体产品和布局是什么”等问题,他们都没有回答。新大陆、新首都、游博讯、拉卡拉等已明确表示参与数字人民币试点。究其原因,主要有两个方面:一是出于保密或减少潜在竞争的考虑,部分企业不能在互动平台上公布数字人民币的研究进展;二是有几家企业在回复中提到,数字人民币的研究主要由研究院负责,部分技术细节尚未披露,公司具体研究方案还在讨论中。通过对上市公司的报表进行归纳和分类,我们发现支付技术和传统支付系统变革两个领域都取得了长足的进步。与安全监管技术和银行IT服务相关的公司大多处于观望和技术储备阶段。构建完整的产业链任重道远。今后,一大批企业将努力寻求与该所合作的机会,或参与相关研究项目,以获得研究探索的“东风”。
图16:各上市公司的头寸

图来源:01区块链根据***息整理
基于以上分析,假设所有上市公司都具备推出相关产品的能力,我们可以更全面地描绘出数字人民币的潜在产业。穆长春、***等人认为,民营企业可以参与基础设施的运营,而数字人民币则采取技术中立、多方案并行的技术策略,而能够在产业链的某个环节提供更高效服务的企业,必将有一席之地。目前,数字人民币试点进程明显加快,各环节竞争不饱和。新的技术创新不断取得成果,新的方案不断提出,新的挑战不断涌现,官方合作机构也日益增多。可以说,产业链各个领域的龙头企业可以依托自身的技术优势和客户群找到巨大的发展机遇,小微企业也可以找到转或腾飞的机会。
图17:数字人民币的潜在产业前景

图来源:01基于公共信息的区块链
3、 数字人民币的应用与产业链的未来展望
01区块链通过对技术框架和潜在参与者的梳理,勾勒出数字人民币的潜在产业格局,供参考。六次数字人民币试点初步拉开了数字人民币应用的帷幕。各种技术细节将在未来确定和公布。支付场景也将实现日常生活的全覆盖。新的支付生态正在酝酿。因此,我们应该立足现有成果,着眼未来,“我们将登上世界之巅,我们将一目了然”的参与者应该全面了解数字人民币拉开帷幕后的生态全景和蓬勃发展的机遇。
数字人民币的研究和推广是一项系统工程,需要政府部门长期统一规划和布局,也需要各有关单位的努力。还有许多问题需要解决,但这些问题中也存在着重大的发展机遇。每个企业都需要尽快确定自己在产业格局中的地位,识别同一环节的竞争对手和合作伙伴,找准自己的竞争优势,并在积累的业务经验和上下游合作伙伴的基础上,巩固自己在数字人民币支付生态中的地位,同时也需要不断创新推动数字人民币的推广。
参考
[1] 零一智库。人民币3.0:中央银行数字货币的操作框架与技术分析
[2] 零一智库。数字人民币概述:属性、历史、动机和目标
[3] “数字人民币时代第三方支付面临的挑战与机遇”
[4] 姚倩。中国法定数字货币原[J]。中国金融,2016(17):12-15
[5] 王永红。数字货币技术实现框架[J]。中国金融,2016(17):15-17
[6] 中国人民银行数字货币研究课题组。移动支付安全技术对数字货币的借鉴[J]。中国金融,2016(17):41-42
[7] 姚倩。中央银行数字货币原系统的实验研究[J]。学报,2018,29(09):2716-2732
[8] 范逸飞。范逸飞:关于央行数字货币的几点思考[n]。《第一财经日报》2018年1月26日(A05)
[9] 范逸飞。数字人民币M0定位的政策意义分析[n]。《金融时报》,2020-09-15(001)
[10] 沐长春、微信、支付宝不与数字人民币[EB/OL]竞争。
https://baijiahao.baidu.com/s?id=1681519223676419300amp;wfr=spideramp;for=pc
[11] ***说。数字时代货币与支付的演进规律
https://mp.weixin.qq.com/s/qG6mQZ3XUcMuel4O-ou-6Q
[12] 天兴数字技术研究中心。中央银行数字货币研究报告
https://mp.weixin.qq.com/s/HTh8-CZpA1T6rM-HVnPpAA
[13] Wong、Paul和Jesse Leigh Maniff(2020年)。quot;比较支付方式:中央银行数字货币扮演什么角色?,quot;联邦调查局记录。华盛顿:美联储理事会,2020年8月13日;https://doi.org/10.17016/2380-7172.2739。
[14] 澎湃新闻。苏州数字人民币红包四种支付场景下如何实现[EB/OL]
https://www.8btc.com/article/6575781
[15] 郭洪杰说。数字人民币的影响与机遇
https://baijiahao.baidu.com/s?id=1683141847274257100amp;wfr=spideramp;for=pc
[16] 央视新闻客户端。什么是数字货币的中文版?如何使用?央行回应![EB/OL]。
http://m.news.cctv.com/2020/04/19/artibxvrdfk9stmaxfwbc15200419.shtml
01区块链与数字资产研究所
文章标题:万字报告详解:数字人民币产业前景
文章链接:https://www.btchangqing.cn/198380.html
更新时间:2021年02月24日
本站大部分内容均收集于网络,若内容若侵犯到您的权益,请联系我们,我们将第一时间处理。