Wanchain 发布「质押金共享式多链互跨」机制,实现了比特币到以太坊的直接跨链,无需经由 Wanchain 链进行中继。
原文标题:《Wanchain:「多链互跨」机制成功上线主网,BTC 直跨、质押金共享成**亮点》
撰文:Wanchain
2021 年 2 月 26 日,自 Wanchain5.0 发布以来,Wanchain 团队历时四个月紧锣密鼓地迭代,成功发布了全新的「质押金共享式多链互跨」机制。相较上一版跨链机制,全新的「多链互跨」机制最突出的两大亮点是:
- 质押金多链共享,即所有跨链桥的质押金共享同一押金池;
- BTC 实现直跨,即 BTC 可直接跨到以太坊上而无需经由 Wanchain 链进行中继。
新版 Wanchain 桌面钱包(V1.5.0)现已支持「多链互跨」机制。用户可下载新版桌面,待 3 月 9 日下一轮跨链节点组正式进行工作状态后,便可亲自体验 BTC 直跨功能。
「质押金共享式多链互跨」 机制的亮点 一组跨链节点组可管理所有跨链桥,节点质押金多链共享
在 Wanchain 5.0 的跨链桥设计机制中,跨链桥(wanBridge)与跨链节点组(Storeman Group)是一一对应的关系,因此跨链集成任意两条公链就必须要在这两条公链之间创建至少一组跨链节点组。在这一机制下,参与多条公链跨链的节点需要加入多个跨链节点组,增加了节点运营商的运营难度。同时,不同跨链桥所对应的跨链节点组的质押金是独立的,无法共享跨链额度,进而存在质押金利用率低的情况,即繁忙跨链桥质押金紧张而同时清闲跨链桥质押金闲置。**,这种不同桥「分而治之」的设计,理论上存在节点局部合谋影响跨链安全的风险。 (下图的左侧部分展示了 Wanchain5.0 跨链机制设计)。
为此,从提升跨链安全、高效利用资源、优化用户体验等方面考虑,Wanchain 跨链机制在 5.0 基础之上再次进行重大升级,并将此次升级的全新跨链机制命名为「质押金共享式多链互跨」机制,简称「多链互跨」机制。
「多链互跨」机制是万维链团队全新的跨链解决方案,旨在提高跨链的安全性和可扩展性。在多链互跨机制中,所有跨链桥由同一组跨链节点组运营,共享同一押金池。这个设计降低了跨链操作的复杂度,提升了跨链的便捷性,使得跨链资产可以在各条链上自由流转;同时,在保证跨链资金安全的前提下,大大提高了单座桥的**跨链数量。 (下图的右侧部分展示了 Wanchain 全新的「多链互跨」机制)。

跨链节点的质押金是如何实现多链共享的呢?
在「多链互跨」机制中,跨链节点将质押金(目前机制支持质押金 WAN,以后考虑多币种质押)质押到跨链桥后,这些质押金便被计入到桥的总资金池里。每座跨链桥的质押金总额是由该桥所在跨链节点组的全部资产价格和相应的质押量共同决定的。由于质押金是全链共享的,因此,每座桥的跨链额度同样是全链共享的。
我们通过一个具体例子来说明质押金共享后所带来的每座桥可跨链额度的动态调整(为方便解释,一些复杂因子我们将做简化处理):
假定跨链节点组支持 BTC-ETHereum、ETHereum-Wanchain、BTC-Wanchain 这三座跨链桥,组的总质押量是 150 万 WAN (假设 1WAN=1USDT,且 WAN 价格保持不变),组抵押率是 150%。
那么在初始阶段,BTC-ETHereum、ETHereum-Wanchain、BTC-Wanchain 共享 150 万 USDT 等值的质押金,且每一座桥**可跨链额度均为 100 万 USDT (因为组抵押率是 150%)。
经过一段时间后,有 20 万 USDT 等值的 BTC 从比特币网络跨到了以太坊上,有 60 万 USDT 等值的 ETH 从以太坊跨到 Wanchain 上。
那么,此时,BTC-ETHereum、ETHereum-Wanchain、BTC-Wanchain 这三座桥依然共享 150 万 USDT 等值的质押金。但由于发生了 20 万 USDT 等值的 BTC 跨链和 60 万 USDT 等值的 ETH 跨链,那么每一座桥剩余可跨链额度均为 20 万 USDT 等值的代币。
总之,相较上一版的跨链机制,「 多链互跨 」 机制的一项重要变化是,质押金在所有跨链桥间实现共享,按需分配,合理动态地调配给跨链资产转移需求更高的跨链桥。
BTC-ETHereum 直连桥,实现 BTC 直跨至以太坊
在上一版跨链机制中,Wanchain 所支持的所有跨链资产要进行跨链转移都必须通过 Wanchain 或由 Wanchain 作为中继。而在新的「多链互跨」机制中,我们成功实现了「直连桥」模式的跨链机制。所谓直连桥是指资产在两条公链之间转移无需经由扮演路由角色的 Wanchain 便可直接实现跨链转移。这就要求 Wanchain 能够提供在比特币、以太坊、波卡、EOS 等公链间的具备直跨能力的跨链桥 wanBridge,例如,我们在以太坊和比特币网络间直接建造 wanBridge,实现比特币的直连桥:
BTC@Bitcoin-gt;wanBTC@ETHereum
如上所述,是将比特币上的原生币 BTC 直接跨链到以太坊上映射成为 ERC20 格式的 wanBTC 代币。wanBTC 便可有机会直接参与到以太坊生态中任何支持 ERC20 代币格式的 DeFi 应用中去。
下图展示了 Wanchain「多链互跨」机制:

在浩瀚无垠的加密货币跨链海洋上,飘浮着一座座美丽的孤岛,每一座孤岛代表着一条公链(Bitcoin,ETHereum,EOS 等)。由于海水的阻隔,岛与岛之间彼此无法通达。反映在现实区块链世界中,由于每条链有着不同的底层架构、不同的数据结构、不同的接口协议,因此,想要实现一条链与另一条链,尤其是异构链间的互访,是极其困难的。
Wanchain 项目自诞生之初,便肩负着万链互连的使命。过去几年来,Wanchain 通过不断迭代的跨链机制,我们在不同的孤岛间架起了一座座跨链大桥,这便是 wanBridge。而所有的 wanBridge 由统一的一组跨链节点组管理(跨链节点组数量可根据需要调整),跨链节点组由又 21 个完全开放的、去中心化的跨链节点组成(节点数量可根据需要调整)。整套跨链体系通过科学合理的安全机制和经济激励模,保障了跨链的平稳运行和跨链生态的繁荣发展。
此次全新的「多链互跨」机制,我们增加了一座极其重要的跨链桥,即 Bitcoin-ETHereum 直连桥,从而实现了 BTC 资产直接跨到以太坊上,而无需经由 Wanchain 进行中继。
基于 Bitcoin-ETHereum 直连桥,用户将 BTC 跨到以太坊上会便得更加容易,也更节省跨链费用。那么,具体是怎么做到的呢?
我们不妨对比一下上一版跨链机制和新版「多链互跨」机制将 BTC 跨到以太坊的流程差异。
在上一版跨链机制中,我们假设在 Bitcoin 和 Wanchain 之间建立的跨链节点组叫 SG1,在 Wanchain 和 ETHereum 之间建立的跨链节点组叫 SG2。那么将 BTC 从比特币网络跨链转移到以太坊上的流程如下:
-
第一步:用户在以太坊上发起 BTC 跨链交易;
-
第二步:SG1 接收到该事件后锁住比特币网络上的 BTC 并为用户在 Wanchain 上铸造出同等数量的 wanBTC;
-
第三步:用户在 Wanchain 上发起 wanBTC 的跨链交易;
-
第四步:SG2 接收到该事件后锁住 Wanchain 上的 wanBTC 并为用户在以太坊上铸造出同等数量的 wanBTC。
上述过程共产生了四笔交易,包括比特币网络上的一笔交易,Wanchain 上的两笔交易,以太坊上的一笔交易。在这四笔交易中,用户需要发起两笔交易,一笔是在比特币网络上,一笔是在 Wanchain 上。
但当我们采用「多链互跨」机制后,整个流程就会变得异常简单。我们假设统一管理所有跨链桥的跨链节点组叫 SG:
-
第一步:用户在比特币网络上发起 BTC 跨链交易;
-
第二步:SG 收到该事件后,锁住比特币网络上的 BTC 并为用户在以太坊上铸造出相同数量的 wanBTC。
上述过程共产生了两笔交易,包括比特币网络上的一笔交易和以太坊上的一笔交易。在这两笔交易中,用户只需要在比特币网络上发起一笔交易。对用户来讲,既减少了用户的操作步骤,又节省了用户的跨链费用支出。
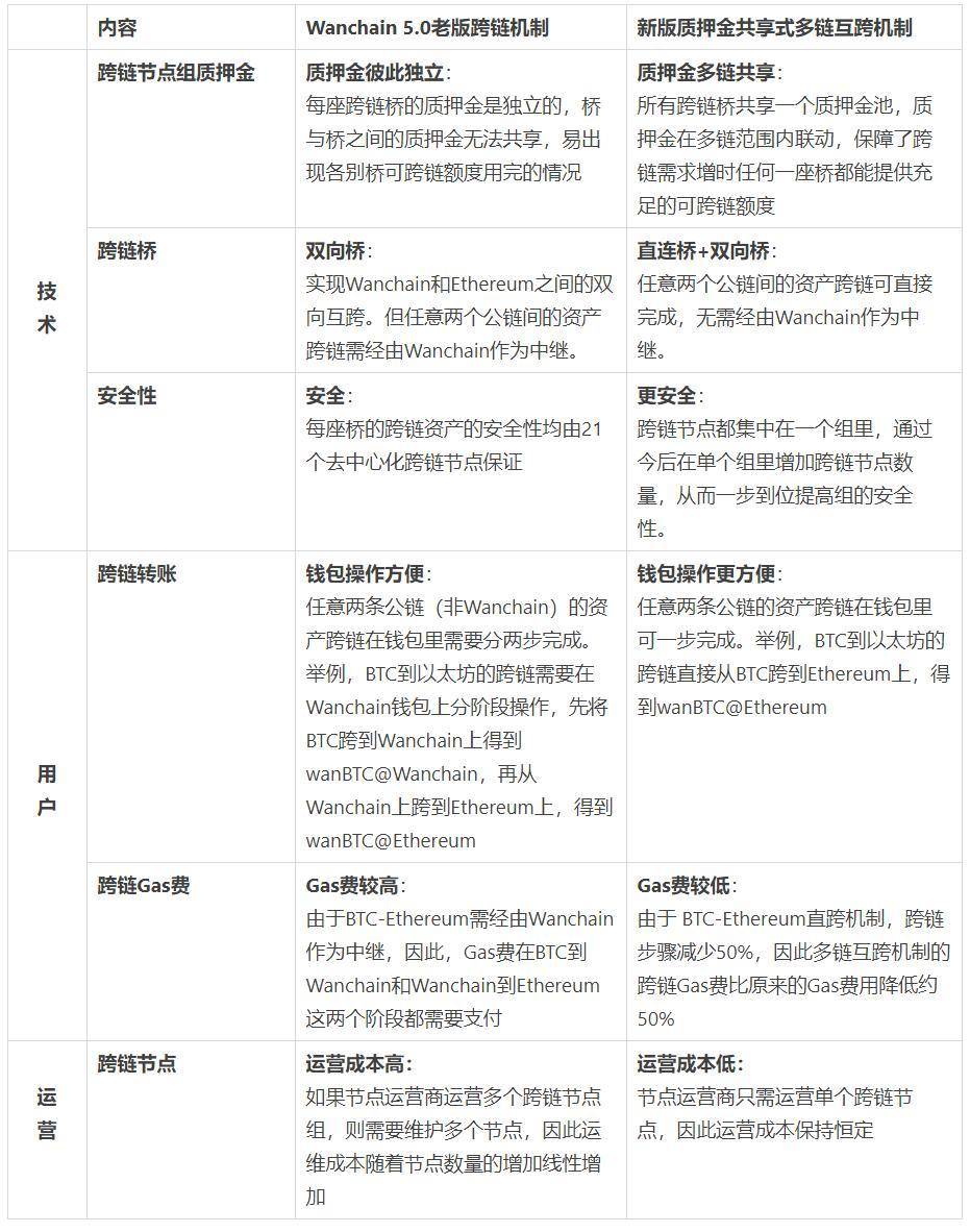
新旧跨链机制对比
相较上一版跨链机制,全新的「质押金共享式多链互跨」机制在技术层面、用户层面、甚至跨链节点运营层面都做了重大改进和提升。我们可以通过以下这张表格,了解「多链互跨」机制的优势。

桌面钱包、wanBridge Web 支持 BTC 直跨操作
配合此次的跨链机制升级,Wanchain 开发团队将钱包等前端产品也做了相应的更新,以适应全新的「多链互跨」机制和 Bitcoin-ETHereum 直跨功能。 待 3 月 9 日新一轮跨链节点组正式进行工作状态后,用户便可 过 Wanchain 桌面钱包或 WanBridge Web 亲自体验 BTC 直接跨链到以太坊的功能。
BTC 直跨的钱包界面展示
以 Wanchain 桌面钱包为例(wanBridge Web 类似)。
下载并安装新版桌面钱包 V1.5.0,打开桌面钱包, Cross Chain -gt; More Tokens ,将 Bitcoin lt;-gt;ETHereum 打勾,开启 BTC 到以太坊的直跨功能。

找到 Cross Chain -gt; BTC -gt; Bitcoin lt;-gt;ETHereum,弹出 BTC 到以太坊直跨的操作界面,相关参数说明如下:
Balance :待跨的 BTC 地址余额
Storeman Group :选择一个跨链节点组,默认选择当前活跃的组便可
Capacity Left :剩余可跨链额度。您的跨链金额必须小于该额度。
To (ETHereum) :接收 wanBTC 的以太坊上的目标地址
Estimated Fee :跨链过程预估产生的 Gas 费总和(目前跨链节点不收取跨链服务费)
Amount :需要跨链的 BTC 数量
You Will Receive :跨链到账 BTC 数量
Advanced Options :通过**选项功能,调节合适的 Gas Price。一般情况下,默认数值便可。

文章标题:三分钟了解 Wanchain「多链互跨」机制:无需中继、质押金共享
文章链接:https://www.btchangqing.cn/200527.html
更新时间:2021年02月26日
本站大部分内容均收集于网络,若内容若侵犯到您的权益,请联系我们,我们将第一时间处理。