数字货币是否具备货币三要素,能否逐渐取代现钞?从货币本质、货币载体和货币发行的历史变革分析。
数字货币(Digital Currency)可以认为是一种基于节点网络和数字加密算法的虚拟货币。去中心化的数字货币没有发行主体,因此没有任何人或机构能够控制它的发行,如比特币,以太坊等;由于算法解的数量确定,所以数字货币的总量固定,从而消除了通货膨胀的可能;由于交易过程中需要网络中的各个节点的认可,因此数字货币的交易过程足够安全。中心化的数字货币指的是有发行主体一类的货币,如央行发行的数字人民币,Facebook 的 Libra 等。
本文从货币的本质、货币载体的历史变化和货币发行方逐步完成统一的历史变革三个方面进行研究,旨在探讨数字货币是否具备货币三要素,能否逐渐取代现钞实现数字化革命,以及目前数字货币仍存在的问题。
货币载体的历史变化 货币的本质
众所周知,传统货币史上大家认为货币的本质是价值尺度,其最基本的功能是作为交易媒介和价值储藏手段,根本目的是为了组织生产活动并成为维系生产关系的纽带。但随着生产力与生产关系的协同发展,货币本质的解释自然而然地发生了一定的改进,我们可以看到目前货币的本质已进化为了一种人类构建的社会机制,其核心是信任,这个信任是由不信任的各方对中间方(货币发行方)的信任。我们大家现在对货币达成了新的共识,就为信任缺失问题提供了一种解决方案。
其次,货币的本质也是记账货币,或被称为度量单位,其价值随着国家的财政政策、货币政策等经济手段与国内外形势变化而浮动。而一个好的度量单位其价值必然是相对稳定的,由此,在历史的进程中,货币总需要一整套机制来确保其价值的稳定,该机制发展至今已较为全面,目前包括支付清算体系、信用创造体系、金融监管等核心基础设施建设。
第三,货币本质上体现的就是开文提到的信用关系。货币既是发行者的一种债务或责任,也是持有者的一种信用或索偿权。因此货币双向影响资产和负债,并可通过两端的变化来得以记录。
**,这种信任关系是可以流通的。货币如果想要流通使用,就必须用代符来加以表征,用记账系统来记录价值及其转移并清偿各种信用关系。
数字货币要想取代法币,则需要满足上述货币的三大要素。从长期来看,数字货币背后需要有一套完整的机制来确保其价值的稳定,从而实现其作为记账单位的功能,而这一整套机制极有可能由央行来提供,稍后我们会提到这背后的原因。
货币载体的变化
从历史上来看,货币载体遵循从金属货币过渡到银行票据,再到法定货币(fiat money)的变化过程。最初,金属货币的出现大大方便了交换的进行,促进经济社会加快发展。然而,随着交易频率的提升、交易范围的扩大,大量携带运送、交割清算金属货币的成本越来越高,难以满足经济发展的需要。因此,商户间分别记账,一段时期结束时,双方再核对账目,互相轧抵往来后,将余额进行货币清算。该货币收据叫做‘汇票’,专门办理汇票业务的商户叫做‘钱庄’或‘票号’。随着票号中汇票的接受度逐渐提升,为了方便流通,票号开始将汇票改造成为事先印好面额(划分不同档次),标明出票人并承诺见票即付,增加防伪验证标识等,但不限定持票人的通用汇票,这就使其演变成为「纸币」。
货币载体的变化解释了人们对其便捷流通性和可信任的需求。该演变过程遵守了格雷欣法则(Gresham’s law),即劣币驱逐良币。最初的货币与金、银、铜等金属的价值挂钩,随着交易的进行,票据和纸币这些不具备真实价值的货币用了对中间方的信任做背书,被人为的赋予了价值,并成功取代了金属货币。
理想状态下的数字货币应由所有人都信赖的第三方或者具有强大技术支撑的去中心化系统发行。这种数字货币可以说是账户数字本身直接转化为货币,货币载体由有形转为无形。
欧洲货币载体的变化
欧洲的近代纸币源于银行券,英国的金店券就是近代欧洲纸币的先驱。我们知道,九世纪之前巴比伦的骆驼商队为避免金银贷款在运输途中被劫,曾采用土简做为附计利息的承兑凭证,这与中国唐代的费钱类似,但其并非近代意义的纸币。16 世纪至 17 世纪,出于安全因素的考虑,英国政府所在地伦敦塔成为商人存放金银的**地点,但 1646 年,查理一世将 13 万英镑金银没收充作军费的行为让人们不再信任,纷纷转向信用较好的民间金店,金店发放的存放收据就被称为「金店券」,金店券可代替金银货币在市面流通,并用于支付。但由于缺少规范与贪图利息,在 1670 年英荷战争爆发后英国政府停止支付,金店时代就此结束。1694 年英国商人进一步完善规制,以公司形式成立英格兰银行,并获得特许发行 120 万英镑银行券,就此近代纸币——银行券出现于欧洲。
欧洲大陆上的纸币与约翰·劳(John Law)关系密切。约翰·劳出生于英国爱丁堡的一个银行世家,自小便拥有丰富的货币与银行体系知识。但在其父去世后,却仰仗自己精于数学而沉迷于赌博,1694 年甚至因将情敌开*毙命深陷牢狱,后其狱至欧洲。在逃亡期间,他进一步研究金融与贸易,先后在阿姆斯特丹与荷兰积累了大量经验,这时他敏锐观察到如法国等对纸质通货强烈**的国家经济大多萧条,引入纸质通货的英格兰和荷兰却与之相反,纸质通货的不可替代性让约翰·劳逐渐成为了「银行券」的忠实拥趸。
1705 年,约翰·劳将自己的理念总结成了《论货币和贸易:兼向国家供应货币的建议》,他在书中极力主张设立国家银行,并呼吁国家银行应与国有企业相辅相成,前者掌握国家金融,后者控制国家商业,从而实现国家对货币和贸易的垄断,垄断得来的利润则反哺国家财政债务。
这一构想想要实现并不容易,直至法国国王路易十四的好大喜功致使了政府的债台高筑。在这种情况下,贵金属的短缺毫无疑问地造成了流通的金属货币急剧减少,法国疲困的财政让约翰·劳看到了希望。1715 年,约翰·劳先后说服了法国国王路易十四与奥尔良公爵,下一年约翰·劳就在巴黎成立了通用银行(Banque Generale),该银行有权发行银行券并参与皇家岁入的管理,且纸币可以兑换为铸币,这是法国第一次私营银行大规模发行纸质通货。1717 年,约翰·劳又说服法国皇家所有税收必须以银行纸币缴付。直至 1718 年,在约翰·劳的大力鼓吹下,该银行国有化,摇身变为法国第一家中央银行,这标志着法国从铸币开始转向应用纸币,后英国等国家相继加入纸币阵营,纸质通货在欧洲得到了广泛传播。
美国货币载体的变化
17 世纪早期,英格兰在北美洲大西洋沿岸的切萨皮克湾和新英格兰建立了第一批殖民地,到 18 世纪最终形成了北美 13 个殖民地。由于殖民者所带铸币较少且尚未在每周发现金银矿,实际铸币供给严重短缺,贸易逆差的长期存在更是加剧了这种情况。为此殖民者主要使用了五种形式的货币。(见表 1)
表 1 殖民期北美五种货币形式
表 2 非纸币逐渐消失原因
北美殖民地最早的纸币发行是马萨诸塞殖民地于 1690 年发行的信用券,用于支付远征军军饷,该信用券是介于以税收为担保所发行的短期票据与纯粹的信用货币之间的一种货币形式,当局承认将来可兑付金银,可用于纳税,可作为法偿货币。出于军事融资或征税需求,其他殖民地纷纷效仿,但由于其只承认在未来兑现,这种纸币很快开始贬值,直至 1764 年英国议会完全禁止了法偿货币的发行。
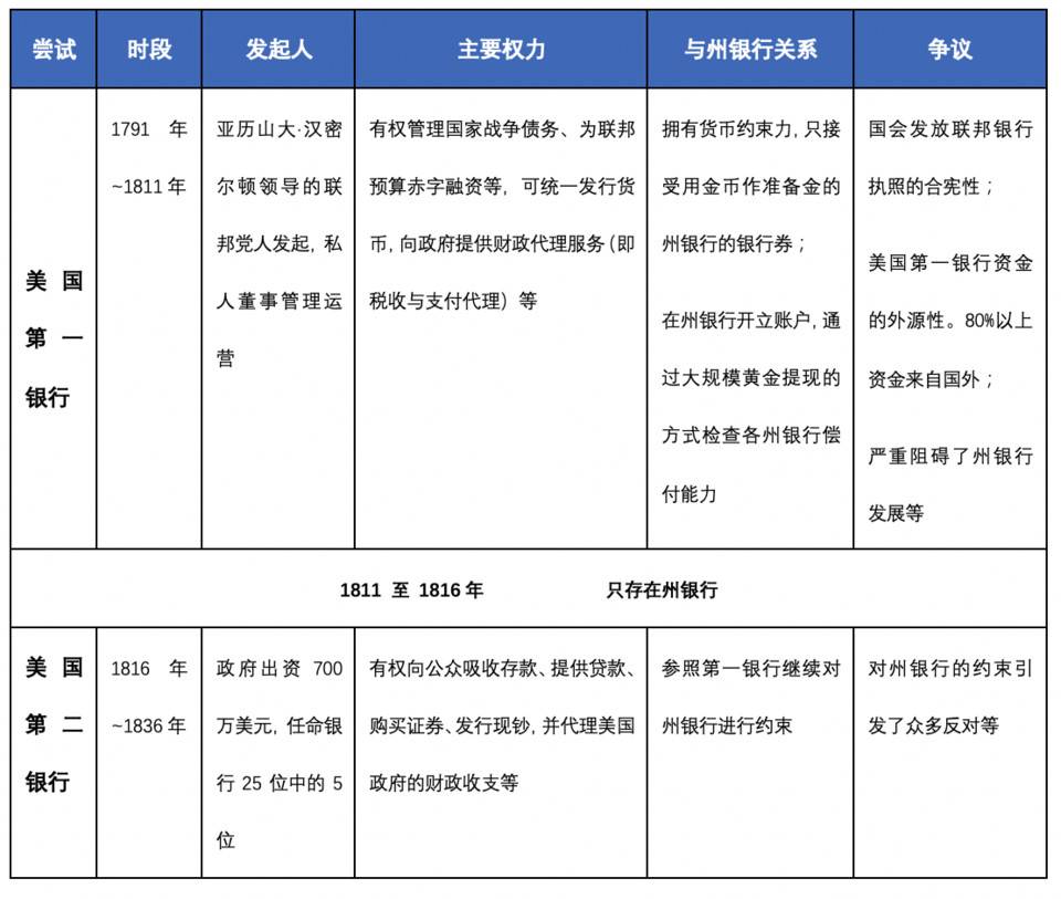
之后的转机在美洲大陆的独立战争中孕育。当时的中央政府,即大陆会议只是一个各邦领导人**,并无权征税。在这种情况下,军事融资就要仰仗借债或者印发钞票,托马斯·潘恩与亚历山大·汉密尔顿均支持借债,他们认为「没有一个国家应该没有债务,国债是一种国家凝聚力」,但汉密尔顿同时也认同纸币的必要性。本杰明·富兰克林则是纸币的强力支持者。最终,出于考虑到战争前景未明,且大陆会议并无任何担保,向其贷款风险较大,彼时各殖民地也无充足资金放贷,大陆会议就采用了发行纸币的方式融资。与此同时各州当局也被迫使用信用券用于战争机器的运行。随着纸币的大量发行,自 1776 开始,大陆券又不断贬值,1781 年印刷 1 美元大陆券的成本甚至高于其货币价值,但由于战争的进行,大陆会议又不得不继续仰仗纸币。独立战争胜利后,美国宪法明确给予了联邦铸造货币与调节其价值的权力,各州无权铸造货币或发行纸币。
在历经了第一合众国银行、北美银行后,来到了第二合众国银行时期,时任美国总统的杰克逊由于不满于银行的 1/3 股份为外国人持有,对州银行的排挤与对国内外汇兑的垄断等,强烈反对纸币,相信「硬货币」,这使得第二合众国银行最终于 1841 年倒闭清算,美国央行进程被迫中断。直至 1846 年,国会批准成立独立的国库系统,就此全国各地海关与造币厂构成的国库或子国库系统存放政府资金,该系统在 1913 年联邦储备体系成立前一直是美国货币银行体系的主要调节者。
1861 年,又是相似的背景,即美国内战爆发了。北方联军急需一种全国性通货来制止上千种银行券造成的混乱。次年 2 月,国会通过了时任财政部长蔡斯的提议,通过了《法偿法案》,该法案授权财政部发行 1.5 亿美元的合众国财政票据,也就是「绿背纸」,并宣布其为法偿货币,可用于支付,但不能兑换金银,不能用于支付关税和政府债券利息。这是美国联邦发行的第一种纸币,是完全基于国家信用发行流通、行使货币职能的信用货币。
中国交子等纸币的历史变化
中国纸币出现于封建鼎盛的北宋时期,早于欧美近七百年。唐宋期间,川蜀地势复杂而商贸发达,其交易媒介仍是价低笨重的铁钱,极为不便,这就是交子出现的直接原因。从更为本质的角度来看,宋朝铸币外流,「钱荒」严重,军政费用高昂,财政赤字加剧,这与欧美纸币出现的契机相似,但除此之外,中国彼时却是高度中央集权专制政体的封建国家,是由政府直接出面将新的交易媒介(交子)强行推广,这就使中国的纸币(交子等)除了具有货币的经济职能外,还兼有货币的政治职能。
我们可以看到,无论是欧美大陆还是中华文明纸币的诞生与延续,均是以流通手段为基础,以政府为主导,拥有较为稳定广阔的货币市场,并始终伴有浓厚的政治军事色彩,政府希冀通过纸币的发行来支持政府开支与庞大的军费。但中国交子出现时,中国还是重农抑商的农耕社会,经济水平远低于 17、18 世纪已兴起城市、商业迅猛发展的欧美等国,缺乏稳定的物质基础,商品生产与商品货币关系并不健康。更别说在封建统治下,「交子务」随时可能让纸币沦为单纯的财政掠夺工具,其信用事业与信用机构相当不牢靠,这背离了纸币应有的经济职能,而更偏向于「政治职能」,由此,稳定而健康的信用机构与信用体系也是信用货币发展的必要条件。
货币发行方的历史变化 货币发行方从私人货币向央行货币的转变
铸币权被认为是展现政府权力的根本性因素,政府透过它来展现自己至高无上的权力。早期,政府并没有承担制造货币的任务,而是担保被用作货币的材料的重量和成色,即金、银和铜,并标明其真实的价值。在此阶段中,私人企业并不具备提供健全的铸币能力,提供统一的、容易辨认的铸币技术一直是一个重大的难题。同时,政府发现由自己来铸造货币不仅有益于社会,而且可以抽取用来支付铸造成本的费用,从而扩大收入。在揽过铸币权以后,我们可以说几乎所有的地方政府都在滥用人民的信赖而欺诈人民,这体现在当人们拿着金属块到政府的熔炉去铸造货币的时候,政府强行留住部分;在收回流通中的铸币重新铸造成金银行两较小却表明同样价值的硬币。
在中世纪时期,贸易的收缩导致了货币流通数量的减少。为了恢复贸易,欧洲地区的君主们争相减少铸币的分量和成色。最终,纸币的出现,让政府获得了一种更为廉价的欺骗人民的方法,政府使用了残暴的手段将这些劣币强加于人民。
政府垄断了纸币的发行,这极大的有助于政府权力的增长。我们假设,如果政府有权随自己的意愿创造任何数量的货币,并使人们接受之,这将有利于政府捍卫自己的权力。 近些年来,政府之所以不断扩张,在很大程度上由于其能够发行货币来弥补赤字。因此,我们认为,政府应当在人民认可的范围内发行货币,否则,这种权力将被剥夺。
纸币由多家私人银行发行,逐渐统一为中央银行发行。对于数字货币,目前由众多私人发行,但真正能成为货币的数字货币,最终将由中央银行发行,成为中心化的数字货币。类似比特币这类的去中心化数字货币,未来可能演化为一种投资品(当前的数字货币并不是真正的货币)。
英格兰银行统一货币权
从 17 世纪下半叶到 20 世纪 20 年代,各类银行券都在市面上流通,在伦敦地区,以英格兰银行券为主导。1826 年,英国议会通过《银行合伙人法案》,表明英格兰银行在伦敦城外 65 英里的范围内享有唯一发行股份制银行券的特权,但是伦敦的私人银行仍可发行银行券;允许英格兰银行在英国各地设立分支行。该法案通过后,英国一些小私人银行合并为股份制银行,股份制商业银行迅速发展起来并发行了自己的银行券。此时的英国货币市场中,出现了英格兰银行券、私人银行发行的银行券和股份制银行券并行的情况。
直到 20 世纪初期,英格兰银行才最终统一发币权。1833 年,英国议会通过一项新法案,规定英格兰银行券获得无限「法偿」资格,即法定货币,强制流通,必须接受,不得拒收。英格兰银行券也因此成为**和唯一一个获得法定货币地位的银行券,在法律上地位等同于黄金。1844 年 7 月,英国议会通过《银行特许法案》。该法案规定,凡是新设立的银行一律禁止发行银行券;在 1844 年前没有发行过银行券的银行,其发行额度受限制,已经发行的银行券仍可流通;凡发行银行券的银行在伦敦设立分行或同其他银行合并的,均丧失纸币发行权,并将此权利移交给英格兰银行。随着该法案的逐年实施,英国(仅限于英格兰和威尔士)多数银行都渐渐丧失了纸币发行权。到了 1921 年,实际有纸币发行权的就只有英格兰银行了。
最终,英格兰银行券成为英国的法定信用纸币,并延续使用至今。 1914 年一战爆发后,为了给战争筹集资金,财政部发行了 10 先令和 1 英镑票据当做纸币在市场上流通。因而,在 1921 年后,市面上除了英格兰银行券,还有财政部票据。1928 年,英国议会通过《通货和钞票法案》,在法律上确认了英格兰银行为全国货币发行的唯一机构。从此,英格兰银行券成为了英国纸币的唯一主宰,完成了纸币流通的大一统。1931 年英国彻底脱离金本位后,英格兰银行券成为了「金本位接班人」,成为英国的法定信用纸币(仅靠政府信用背书,不可兑现),并延续使用至今。英国货币制度也转变为不可兑现的信用纸币制度。
美元的统一
1787 年,具有跨时代意义的美国宪法诞生,该宪法旨在建立一个由最初 13 个殖民地组成的共同市场与政治联盟,从法律层面确保了各州之间商品和生产要素的自有流动,并规定和限制了联盟政府的权力。尚未说明联邦政府独占发行银行执照与纸币的权力,由此各州银行在早期纷纷「占山为王」,发行自己的货币(即银行券),其价值取决于发钞行的声誉以及便利性等因素。
纵观历史,美国曾两次尝试创立联邦银行,需要注意的是,此时的银行并非真正的中央银行,仅是处理全国性银行业务的机构。
表 3 美国第一银行与美国第二银行概览
与州银行的冲突让美国央行体系发展进程不断受阻,这时南北战争成为了新的突破点。北方各州为融资军政费用,1863 至 1865 年通过了《银行业法案》,建立了作为联邦政府新发债务交易平台(二级市场)的联邦银行体系。该体系可以解决一些州银行发展的弊端,此外,为了管控银行风险,来确保银行的流动性与清偿性,该法案还要求对商业银行的资本金和资产质量进行严格的监管与信息披露,并实施了准备金制度。与此同时,美国成立了历史上第一家银行系统监管机构 OOC,负责颁布国民银行执照,OOC 监管职责明确。但此时在经济波动时货币供应仍缺乏弹性。
1865 年后经济危机频发,直至 1907 年一些银行因投机而挤兑,银行业受损严重。**国会要求国家货币委员会进行审查,也由此,经其提议,美联储诞生。
对数字货币未来的展望
上文我们总结了货币载体和货币发行方的历史变化,不难看出,货币载体的局限性,如交易便捷性、可携带性、交易手续费等问题,决定了货币将必然朝向脱离载体的方向发展。数字货币和纸币等劣币取代金银一类的良币作为货币载体是一个必然的发展过程。历史总是惊人的相似,一旦货币数字化或虚拟化得到了共识,维护这种共识和追逐货币利益将必然体现了政治博弈。由政治阶层垄断数字货币发行、调控数字货币供给或许将成为数字货币所必然经历的过程。近些年来,央行对数字货币的探索为货币制度的变革带来了一些新的思考与实践,这些探索依然路途漫长,但也充满希望。而对于去中心化的数字货币来说,比如比特币、以太坊等,我们认为其更接近于投资品,而不是流通货币。
央行数字货币的现状
我国的数字人民币 CBDC,是由人民银行发行,由指定运营机构参与运营并向公众兑换,以广义账户体系为基础,支持银行账户松耦合功能,与纸钞和硬币等价,并具有价值特征和法偿性的可控匿名的支付工具。数字人民币相对于支付宝和微信支付来说,优势在于第一是双离线支付,即在网络信号不佳的时候也能满足正常的电子支付需求;第二是安全性更高,因为微信和支付宝背后的信用方是腾讯和阿里巴巴两家公司,而数字人民币则以央行的安全系统做背书;第三是多终端选择,微信和支付宝必须要求有网络的手机才能完成支付,而对于没有智能手机的人群,可以选择 IC 卡、功能机等硬件使用数字人民币。
日前,央行宣布,中国人民银行货币研究所与香港金融管理局、泰国中央银行、***联合酋长国中央银行宣布联合发起多边央行数字货币桥研究项目(m-CBDC Bridge),旨在探索央行数字货币在跨境支付中的应用。该项目已得到国际清算银行香港创新中心的支持。
中国央行正在深圳、苏州、雄安地区、成都四地试点数字人民币,此外,数字人民币也将在未来的冬奥场景进行内部封闭试点测试。2 月 6 日,北京发放了数字人民币红包,每份红包金额 200 元;2 月 23 日,微信公众号「成都发布」称,成都将预约发放总额 4000 万元的数字人民币消费红包。
数字货币存在的问题
数字货币完全取代现钞后,央行通过数字系统可以实施完全的负利率货币政策,使货币政策突破 ZLB (零利率下线)。对于普通人来说,存款可能出现负增长的趋势。如果人们持有纸币,在银行利率突破零利率下线的时候,尚可把钱取回家中,从而躲过资产负增长的情况。然而,当数字货币完全取代纸质货币的时候,人们将无奈面对资产的缩水。
从历史的角度,我们不难发现,货币的本质已经超越了经济属性,体现更强大的政治属性。未来的货币革命的障碍不在于经济与技术,而在于政治。政府通常采取超量发行货币的方式应对赤字的问题,这将导致通货膨胀,人们手中的钱越来越不值钱。各国针对数字货币的政治纷争会否给数字货币带来巨大的波动性将不得而知。
理想化的数字货币的真实价格**不变,可有效的避免通货膨胀的威胁,与商品服务价格只形成结构性相对变动。这样的货币才是真正的稳定币。然而实现这种理想化的数字货币将要突破政治阻碍形成共识,相互制约,建立储备金机制,支付结算机制,信用机制等目标。目前的数字人民币仅仅将现钞数字化并进行了跨境支付的技术尝试,数字货币要取代现钞依旧道阻且艰。
文献参考:
【1】 刘子健,《东西方纸币产生条件的比较研究》,《中国货币》,1994 年 4 月
【2】 王志军等,《欧美金融发展史》,南开大学出版社,2013 年 1 月
【3】 钱学宁,《货币本质与数字货币解析》,《中国金融杂志》,2019 年 12 月
【4】 【英】弗里德里希·冯·哈耶克著,姚中秋译,《货币的非国家化》,新星出版社,2007 年 8 月
【5】 格物资本,《英国货币史:纸币的诞生和大一统》,2019 年 6 月 1 日
【6】 周永林,《从货币本质看数字货币未来》,《央行与货币》,2018 年 12 月
文章标题:欧易 OKEx Research:从货币演化历程看数字货币发展趋势
文章链接:https://www.btchangqing.cn/202307.html
更新时间:2021年03月02日
本站大部分内容均收集于网络,若内容若侵犯到您的权益,请联系我们,我们将第一时间处理。