报告摘要:
1、发展区块链业务的211家上市公司整体资质较高,中大企业占比超9成;上市时间3年以上的企业共195家,占比92.42%,其中上市时间10年以上企业占比50.24%;
2、头部城市的区块链上市企业活跃,北京、深圳、杭州、上海、成都共有120家,占比56.87%;
3、211家上市公司所属行业多样,其中,信息传输、软件和信息技术服务业(99家)、制造业(57家)、金融(19家)的上市企业数量最多;
4、上市企业通过自主研发、合作研发、投资持股等方式开展区块链业务,自主研发为主,占比超45%;
5、211家A股区块链概念股中有157家已有区块链相关成果产出,占比高达75%左右;
6、38%左右的上市企业当前区块链能力以服务内部业务需求或拓展业务条线为主;27%左右的企业以技术输出为主;另有35%左右的企业在满足自身业务需求的情况下,同时在进行对外的技术能力输出;
7、从应用特征看,上市企业区块链应用以存证类为主,涉及发票、证书、版权保护、司法等领域;溯源类应用在上市公司区块链布局版图中较存证类有较大差距,布局企业主要涉及农业、物流、运输等产业;
8、区块链业务涉及金融、政务、医疗健康等场景的企业最多,分别有68家,20家,16家。
导语
2020年以来,区块链产业的发展迈入上升期。政策的扶持和资本的活跃,推动着产业界加速探索区块链技术在政务、民生、金融、公益慈善等诸多领域的应用实践,与之伴随的是区块链产业的社会认知度和行业认可度不断提升。
在这个过程中,市场涌现出了诸多**的区块链企业,其中既有伴随区块链技术发展的创新区块链技术企业,也有传统金融机构、互联网企业以及其中的上市企业群体。与创新原生性的区块链技术企业相比,上市企业群体虽大多数都不以区块链相关业务为主营业务,但其在资本、经验、行业资源等方面都具有初创企业无法匹敌的优势,在产业区块链的发展中扮演着重要角色。从2017年不过30余家区块链概念股到如今的200余家,上市企业群体更加关注和青睐区块链技术,并积极布局和探索区块链技术的实际应用价值。
但另一方面,作为新兴的技术产业,区块链仍处于发展早期。当前市场依旧鱼龙混杂,一些企业可能借区块链技术的幌子炒作赚取非法收益,实际却并未开展相关业务,欺瞒投资者和其他利益相关方。那A股如今的200余家区块链概念股成色如何?其区块链相关业务实际进展到哪一阶段?
为了更进一步了解我国上市企业群体区块链业务的实际开展情况,01区块链、零壹智库联合数字资产研究院推出《中国A股区块链上市公司全景报告(2021)》。本报告基于东方财富choice、wind、深圳区块链50指数等所涉上市企业,同时结合企业财报、公告和投资者互动平台上的相关信息,将其中211家有实质性区块链业务/区块链技术研究的企业圈定为研究对象,将其统称为区块链概念股,并从企业基本情况、区块链业务开展路径、涉及场景等维度展开细致分析,以期对我国区块链产业发展现状进行多维呈现。(注:本报告数据截至2020年11月30日。)
区块链上市企业基本情况
本报告所圈定的211家A股上市企业分布在五大市场板块。其中,位于深圳创业板企业数量最多,共有76家,占比36.03%;其次是深交所中小板,62家,占比29.38%;上交所主板47家,占比22.27%。中心化在中小板、创业板和上交所主板的企业共有185家,占比87.68%。另有深交所主板20家(占比9.48%),上交所科创板6家(2.84%)。
图:A股区块链概念股板块分布

来源:01区块链、零壹智库、Wind
目前,A股尚没有出现完全定位于区块链科技公司的上市企业,211家区块链概念股原有主营业务都并非区块链,而是通过自主研发、合作研发或是投资参股的方式,布局区块链业务。从企业规模和市值、上市时间等维度来看,开展区块链业务的上市公司整体资质较高。北上深杭等头部城市也是上市企业的主要分布城市,区块链概念股所属行业的主要类包括信息传输、软件和信息技术服务业,制造业,金融业等。不同省份/直辖市的区块链概念股的行业分布也呈现出不同特点,北京较为中心化在信息传输、软件和信息技术服务业,广东区块链概念股所属行业则更为多样化。
1、上市公司整体资质较高,市值分布呈现头部效应
依据Wind算法,非金融企业参照《大类统计上大中小微企业划分办法(2017)》、金融类企业参考银发[2015]309号《金融业企业划标准规定》进行划分,按照行业门类、大类、中类和组合类别,依据从业人员、营业收入、资产总额等指标或替代指标,可将我国企业划分为大、中、小、微等四种类。
从企业规模来看,211家区块链概念股以大企业为主,有167家,占比79.15%。另有中企业32家,占比15.17%。大、中规模企业占比超过9成。
图:A股区块链概念股企业规模分布

来源:01区块链、零壹智库、Wind
从上市时长来看,211家区块链概念股大多有较长的经营时间,企业发展较为稳定。其中,上市时间3年以上的企业共195家,占比92.42%;上市时间5年以上共151家,占比71.56%;上市10年以上的企业106家,占比50.24%,其中大企业82家,中企业18家。
图:A股区块链概念股经营时间分布(单位:家)

来源:01区块链、零壹智库、Wind
市值方面,截至2020年11月30日,百亿元市值以下的企业数量最多,共129家,占比61.14%;百亿到千亿元市值区间的企业66家,占比31.28%;市值在千亿到万亿元区间的企业13家,万亿元市值以上企业仅有3家。
图:A股区块链概念股市值分布(单位:家)

来源:01区块链、零壹智库、Wind
从总市值上看,截至2020年11月30日,A股总市值为84.26万亿元,而本报告圈定的211家区块链概念股当日市值为10.79万亿元,占A股总市值的12.81%左右。
图:区块链概念股市值占A股总市值的比重

来源:01区块链、零壹智库、Wind
综上,211家区块链概念股整体资质水平较高。作为一种新信息技术,区块链技术应用发展前期需要大量研发投入,这也对开展区块链业务的企业的资金和技术等方面实力提出了更高的要求。上市企业一般在资金、技术、人才等方面拥有更多优势,有利于其开展相关的技术研发或投资。
同时,211家区块链概念股的市值规模也呈现较为明显的头部效应。市值前五的上市企业总市值占211家上市企业总市值的56.76%,前十占比67.72%。从平均市值来看,211家上市企业中,仅有26家在平均市值以上。
市值前十的上市企业中,属于金融行业的有8家,以银行为主,包括工商银行(601398.SH)、建设银行(601939.SH)、中国银行(601988.SH)、平安银行(000001.SZ)、民生银行(600016.SH)、光大银行(601818.SH)。另有交通运输、仓储和邮政业-邮政业1家(顺丰控股002352.SZ),信息传输、软件和信息技术服务业-电信、广播电视和卫星传输服务1家(中国联通600050.SH)。
图:市值排行前十的区块链概念股
(截至2020年11月30日,单位:亿元)

来源:01区块链、零壹智库、Wind
2、头部城市上市企业活跃,北深杭沪四地占比过半
从省级分布来看,区块链概念股地域分布较广,已覆盖全国26个省级行政区。其中,区块链概念股数量最多的省级行政区分别为北京、广东、浙江、江苏、上海、福建、四川、山东、河北,其余省份区块链概念股数量均低于3家。北京市以51家区块链概念股企业位居全国首位,广东、浙江分别以44家和24家区块链概念股分列二三位。除此之外,其余省份的区块链概念股数量均未超过15家。
图:A股区块链概念股省域分布(单位:家)

来源:01区块链、零壹智库、Wind
从城市分布情况看,超过一半的区块链概念股分布在北京、深圳、杭州、上海、成都等头部城市,共有120家,占比56.87%。其中上市企业数量5家以上的城市共有9个,分别为:北京51家,深圳33家,杭州17家,上海12家,成都7家,福州6家,广州6家,厦门5家,南京5家。这9个城市上市企业数量共142家,占比67.30%,而其中排名前四的北深杭沪四地的区块链上市企业数量占比就已超过53.55%。
图:A股区块链概念股城市分布(单位:家)

来源:01区块链、零壹智库、Wind
北深杭沪等头部城市是区块链产业发展的活跃地区,无论是产业基础还是政策支持力度都处于领先地位,同时,头部城市亦是优质上市企业较为中心化度的地区,因而在这些城市会有相对更多的开展区块链业务的上市企业出现。
3、所属行业多样,主要分布在信息传输、制造业和金融业
211家区块链概念股所属的行业多样,包括信息传输、软件和信息技术服务业、制造业、金融、租赁和商务服务业、交通运输、批发零售等领域。其中,信息传输、软件和信息技术服务业行业的上市企业数量最多,有99家,占比46.92%。其次是制造业和金融业,分别为57家(27.01%)和19家(9.00%)
图:A股区块链概念股所属行业分布(单位:家)

来源:01区块链、零壹智库、Wind
4、北京上市企业行业分布中心化,广东更为多样化
从区块链概念股数量前三大省级行政区的行业分布情况来看,北京地区的区块链概念股在所属行业分布上较为中心化,超7成企业属于信息传输、软件和信息技术服务业,三大类(信息传输、软件和信息技术服务业、金融业和制造业)行业占去超9成上市企业。
图:北京地区上市企业所属行业分布

来源:01区块链、零壹智库、Wind
广东省共有区块链概念股44家,涉及的行业领域较为丰富,有八大类。信息传输、软件和信息技术服务业(36.36%)、制造业(27.27%)和金融业(11.36%)为主,三大行业类别占比约75%。
图:广东省上市企业所属行业分布

来源:01区块链、零壹智库、Wind
浙江省24家区块链概念股的行业分布也较为中心化,主要为信息传输、软件和信息技术服务业(41.67%),制造业(20.83%)和金融业(20.83%),三大类业务领域占比83.33%。
图:浙江省上市企业所属行业分布

来源:01区块链、零壹智库、Wind
上市企业区块链业务开展现状
1、自主研发方式为主,占比超过45%
本报告所圈定的211家区块链概念股的主营业务都并非区块链技术,其开展区块链业务的方式主要包括自主研发、合作研发、投资持股等。
具体来看,以自主研发方式开展区块链业务的有至少97家,占比约为45.97%;有至少25家区块链概念股通过参股投资的方式,持有区块链技术公司或有开展区块链业务的公司的股份;有至少25家通过合作研发(包括与第三方科技公司、互联网巨头以及客户合作)的方式开展区块链业务;有至少31家由其控股子公司或全资子公司开展区块链业务。此外,有33家同时以上述两种或三种方式开展区块链业务。
图:区块链概念股业务开展方式分布

来源:01区块链、零壹智库
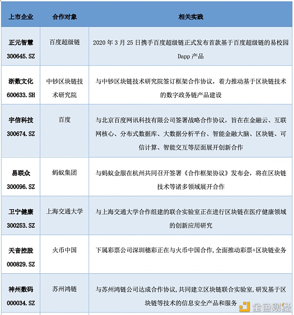
(1)自主研发:设立实验室、申请专利
自主研发是当前区块链概念股布局区块链的主要方式之一。选择这种布局方式的上市企业中心化分布于金融、软件信息服务等细分行业。这些企业凭借自身多年的技术积累和产业服务经验,通过设立区块链事业部、建立相关研究院/实验室或投入研究经费,持续开展区块链技术底层平台的研发和相关领域的应用实践,并且已有部分相应技术研究应用成果落地。另有多家上市企业通过积极申请区块链相关专利,寻求建立相关领域的先发优势和技术壁垒。
这类上市企业推出的相关产品或服务所涉行业领域已基本覆盖金融、农业、政务、供应链、物联网、通信等。具体的业务场景包括供应链金融、贸易金融、农产品溯源、电子存证等。
表:A股区块链概念股自主研发相关实践(部分)

来源:01区块链、零壹智库
(2)合作研发:与互联网企业合作最多
对部分区块链概念股而言,与其他企业机构合作共同研发区块链技术,推进区块链产业应用是当前较优的选择。合作研发能在很大程度上提升区块链研发效率和应用进程,发挥双方各自的资源禀赋,在技术、资金、场景、应用和服务等方面展开创新合作。
从合作的企业类看,传统的互联网类科技企业是最受区块链概念股青睐的合作对象。蚂蚁、百度、迅雷、小米、浪潮等互联网企业均与1家或多家上市企业建立了区块链相关的合作关系。
除此之外,原生区块链技术企业也在与上市企业建立更加紧密的连接。这些企业既包括趣链科技、溪塔科技、众享比特等产业区块链企业,也囊括了类似火币中国、嘉楠科技、比特大陆等涉足加密数字货币领域的区块链技术企业。
第三类与区块链概念股建立合作研发关系的以高校和研究机构为主。其中包括广西大学、上海交通大学、赛迪区块链研究院、中国科大先研院联合实验室和中钞区块链技术研究院等。
表:A股区块链概念股合作研发相关实践(部分)



来源:01区块链、零壹智库
(3)投资持股或以全资/控股子公司开展业务
通过投资持股其他区块链技术企业或者设立全资/控股子公司开展区块链业务是上市企业选择的另一种布局区块链赛道方式。以这类形式“涉链”的上市企业数量占报告样本总数的25%以上。其中,通过投资持股和设立全资/控股子公司方式布局区块链的上市企业数量几乎持平。
211家区块链概念股投资持股的对象以产业区块链技术企业为主,但也包含了某些已涉足加密数字货币产业的企业。比如,矿机厂商比特大陆和亿邦国际均在此前获得了A股上市企业的投资:智度股份(000676.SZ)在2018年对比特大陆进行了投资,并于2019年获得了比特大陆联合创始人吴忌寒设立的Matrixport的认股权;2017年5月银江股份(300020.SZ)拟以自有资金方式出资6000万元,认购新三板挂牌企业浙江亿邦通信科技股份有限公司定向发行的400万股股票。
更加激进的,数知科技(300038.SZ)在回答投资者提问时表示公司2015年开始战略性投资区块链技术公司,2015年通过基金Gem Tech Ventures投资Ripple,2018年通过基金Light Bridge Ventures投资Conflux。这也是国内罕见的上市企业披露直接投资涉及加密货币的公链项目。
另外,区块链概念股设立的子公司多成立于近三年,其中大部分是新设立的从事区块链相关技术研发和应用探索的子公司,也有部分是将此前从事其他业务的子公司转/扩展至区块链领域。
表:A股区块链概念股投资持股/设立子公司情况
(部分)




来源:01区块链、零壹智库
2、近75%已有成果产出,3成以上对外技术输出
从区块链技术及业务进展情况来看,据不完全统计,211家区块链概念股中有157家已有区块链相关成果产出,占比高达75%左右。这些成果主要包括:已成功搭建区块链底层技术平台、已落地或正在推进区块链应用实践、已为市场其他参与机构提供了区块链技术服务或区块链产业配套服务等。
图:A股区块链概念股产出成果比例

来源:01区块链、零壹智库
这些已产出技术成果的上市企业中,38%左右的企业当前的区块链技术能力以服务内部业务需求或拓展业务条线为主,这类企业此前大都深耕某些细分领域,已具备足够的场景整合和业务服务能力;27%左右的企业当前则以技术输出为主,积极寻求与外部机构的合作,赋能产业场景。这类企业包括但不限于信息技术服务商、金融IT服务商等。另有35%左右的企业在满足自身业务需求的情况下,同时在进行对外的技术能力输出。
图:A股区块链概念股产出成果呈现形式分布

来源:01区块链、零壹智库
另外,在211家区块链概念股中,有至少83家近来曾公开表示仍在大力推动区块链相关技术研究,占比将近39.34%。这些研究包括但不限于:区块链底层网络、区块链技术平台、跨链技术、数据信息安全、智能合约、数字资产等。
图:A股区块链概念股大力正推动技术研究的比例

来源:01区块链、零壹智库
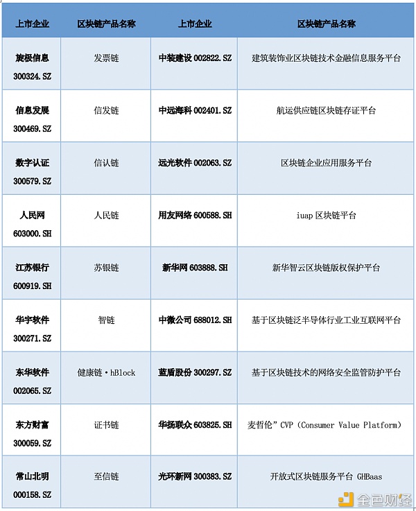
3、多家企业推出特色区块链产品,存证类产品为主
在已产出区块链成果的上市企业中,大都推出极具行业和业务特色的区块链产品。比如旋极信息的发票链、信息科技的信发链、数字认证的信认链、常山北明的至信链等。这些产品名称中都包含“信”,可以看出上市企业比较看重区块链建立/重构信任关系的价值。另外,具有产业特色的产品也较为常见,如中装建设推出的建筑装饰业区块链技术金融信息服务平台,中远海科的航运供应链区块链存证平台。
从应用特征看,以存证类为主,涉及发票、证书、版权保护、司法存证等领域;溯源类应用在上市公司区块链布局版图中较存证类有较大差距,布局的企业主要涉及农业、物流、运输等产业。
图20:2020年我国区块链专利申请人(公司)
分布情况

来源:01区块链、零壹智库
4、业务涉及金融、政务、医疗健康等场景的企业最多
从区块链业务开展情况来看,211家区块链概念股提供的技术或产品服务涉及的行业领域覆盖了包括金融、政务、医疗健康、物流、供应链、农业、文化版权等领域。同时,多家上市企业区块链业务涉及到多个领域。
01区块链和零壹智库统计发现,相关技术或产品服务涉及金融领域的上市企业最多,至少有68家,占比32.23%;涉及政务领域有至少20家,占比9.48%;涉及医疗健康至少16家,占比7.58%。同时有至少31家企业的面向2个以上的行业领域提供服务,占比约14.69%。
图:211家上市企业区块链业务所涉领域数量前十
(单位:家)

来源:01区块链、零壹智库
(1)区块链+金融
在金融领域,涉及的应用场景包括供应链金融、贸易金融、支付清结算、资产交易、资产管理、保险、证券、征信等。其中,涉及供应链金融的企业数量最多,至少有22家,在68家金融企业中占比33.35%。
供应链金融被认为是最适合应用区块链技术的场景之一。传统供应链金融模式一直存在信息不对称、信用难以穿透、线下操作繁琐等问题,在解决中小企业融资需求方面的效果不甚理想,行业也一直在探索将新的技术应用于供应链金融。
区块链技术基于共识算法、非对称加密、分布式存储等技术要件,具有的去中心化、不可篡改等特性,使得核心企业的信用能够在区块链上实现可信流转,从而有效盘活企业的应收账款,解决传统模式下中小企业融资难、融资贵问题。
目前,区块链+供应链金融已成为各类企业重点布局的应用领域之一。22家涉及区块链+供应链金融业务的上市企业所属行业分布在保险业、货币金融服务行业、邮政业、软件和信息技术服务业、商务服务业、建筑业、通用设备制造业等。企业类包括商业银行、互联网巨头、传统IT服务商、企服SaaS软件服务商等。
在211家上市企业中,推出的供应链金融平台包括:江苏银行(600919.SH)供应链金融云平台、易见股份(600093.SH)的“易见区块”供应链金融平台、海联金汇(002537.SZ)供应链金融服务系统以及远光软件(002063.SZ)的“供应链金融平台”等。
(2)区块链+数字政务
数字政务是推动公共服务和社会治理精细化、智能化的重要载体。区块链在政务领域的应用是当前区块链应用的热点之一。区块链去中心化、不可篡改、非对称加密、可追溯等特性,可以很好地解决数字政务领域对于数据流通安全性和可信性的需求,在此基础上搭建具有公共服务价值的可信平台,提升政务执行效率,优化政府业务流程,降低行政成本,在政务数据存储、共享等方面减少资源浪费。
当前,政务区块链已经涵盖了数字身份、电子存证、电子票据、产权登记等多个场景。2020年,包括北京、湖南、贵州等地陆续发布规划,积极推动区块链应用到政务系统中。特别是新冠疫情发生以来,在防疫控疫领域业陆续出现了许多数字政务解决方案,帮助政府更高效开展疫情防控工作。
从211家企业的数据来看,开展区块链+数字政务的上市企业数量仅次于金融行业。上市企业推出的区块链政务应用包括:常山北明(000158.SZ)旗下的开放式司法存证服务平台“至信链”,南威软件(603636.SH)打造的“证照链”等。
(3)区块链+医疗健康
医疗健康服务是社会刚需,但行业在运转的过程中也存在诸多问题,在服务民众方面尚有待提升的地方。近年来,新信息技术被积极尝试用于医疗健康行业,以改善行业存在的医疗资源配置、医药营销、产品流通等方面的问题。
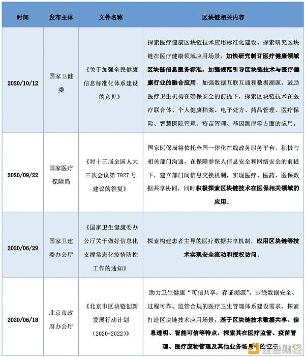
2020年以来,随着区块链技术的价值被不断发掘,国家卫生健康委等多个官方机构也积极倡导区块链与医疗健康行业的融合应用。仅在2020年就有多个省市发布相关文件,将区块链技术应用于医疗健康领域受到政府及行业的肯定。所涉及的具体场景包括医疗数据共享协同、医疗物资管理、数据溯源等。
表:部分官方文件中与“区块链+医疗健康”相关内容

资料来源:网络公开资料整理,01区块链,零壹智库
在开展区块链+医疗健康业务的上市企业中,卫宁健康(300253.SZ)在2020年10月份联合信医科技正式发布“医疗健康区块链解决方案”;和仁科技(300550.SZ)在2019年财报中表示,公司已将区块链融入医疗知情告知业务场景;2019年2月,易联众(300096.SZ)在投资者关系互动平台上表示,在区块链方面,公司与蚂蚁金服在疫苗溯源、处方外流等方面已开展合作。
10家代表性上市企业的区块链业务
为了更进一步了解上市企业区块链业务开展路径,01区块链从上市企业2019年年报、2020年半年报中对区块链业务有相对详细表述的企业中选取10家作为案例,主要基于财报信息、投资者互动平台、企业官网信息,对其区块链业务做进一步的评析。
图:2019年报、2020半年报中提及“区块链”
次数较多的上市企业

来源:01区块链、零壹智库
由上图可以看到,10家上市企业2019年财报中提及“区块链”次数均在20次以上,有5家企业提及次数超过50次。而2020年半年报中“区块链”出现次数也均在10次以上。从财报信息来看,10家上市企业主要通过自主研发的方式开展区块链业务,涉及业务领域包括金融、供应链、食品安全、医疗、能源、数字政务、数字传媒等,具体的业务场景或产品/服务包括供应链金融、供应链管理、药品溯源、区块链电子发票、版权可信存证等。
表:10家代表性上市企业区块链业务开展情况



资料来源:01区块链、零壹智库
可以看到,10家上市企业开展区块链业务所涉行业领域基本上都与其原有主营业务相关,金融仍然是最多企业布局的领域。对于区块链行业而言,寻找合适的应用场景是关键难题之一,对于原本主营业务并非区块链技术服务的上市企业而言,从企业现有业务出发寻找场景,是最为高效的方式之一。同时,也有企业在技术底层方面投入,如智度股份(000676.SZ)旗下的行业级联盟链底层平台,深大通(000038.SZ)在数字传媒领域推出的“大通可信联盟链”。
结语
随着区块链行业的稳步发展,可以预见的是,将有更多上市企业布局区块链业务。上市企业在技术和资金方面的优势,将使其有更大概率实践出典的应用案例或是高效的技术底层,从而助推我国区块链产业更好地向前发展。
但受限于技术演进和产业发展阶段,当前大多数区块链业务并非“现金牛”业务,仍需一段时间的技术研发投入和应用实践探索。据证券日报此前报道,2020年突如其来的疫情打乱了很多上市公司的节奏,不少打算在区块链领域“更进一步”的上市公司无奈重返原点,导致大量区块链项目被搁置。从2020年全年看,211家上市企业中也仅有少数几家披露了区块链业务实际收入情况。这一方面可能是由于区块链项目周期较长,或受疫情影响项目进展缓慢甚至被搁置,另一方面更多可能是由于各家的区块链业务收入相对其主营业务依旧微不足道,并非财报中强制披露的内容。由此可见,虽然211家企业都在布局区块链,也在这一领域获得了一定的技术积累或应用成果,但在经济效益方面尚未给上市公司带来“惊喜”。
不过,从前文也能看出,即便在2020年如此艰难的年份,211家上市企业中仍有很大一部分依旧在坚持区块链技术研发与应用探索,并在实践中积累一定经验。可以预期的是,2021年在政策、资本、技术和市场的多重因素推动下,上市企业的区块链业务板块将迎来更为广阔的发展空间。
作者 | 林泽玲蒋照生
编审 | 于百程 蒋照生
文章标题:研报:中国A股区块链上市公司全景
文章链接:https://www.btchangqing.cn/202610.html
更新时间:2021年03月02日
本站大部分内容均收集于网络,若内容若侵犯到您的权益,请联系我们,我们将第一时间处理。