摘要:
1211家发展区块链业务的上市公司整体资质较高,大中企业占90%以上;上市3年以上企业195家,占92.42%,其中上市10年以上企业占50.24%;
家
2北京、深圳、杭州、上海、成都共有120家区块链上市企业,占56.87%;
3211家上市公司中,信息传输、软件和信息技术服务业99家,制造业57家,金融业19家;
4上市公司通过自主研发、合作研发、投资入股等方式开展区块链业务,以自主研发为主,占比超过45%;
5211只A股区块链概念股中,157只有区块链相关业绩,约占75%;
6目前约38%的上市公司区块链能力主要是服务内部业务需求或拓展业务线;约27%的上市公司主要是出口技术;约35%的上市公司在满足自身业务需求的同时出口外部技术能力;
7从应用特点来看,上市公司区块链应用主要以证书为基础,涉及发票、证书、版权保护、司法等领域;可追溯性应用在上市公司区块链布局上与证书有较大差距,布局企业主要涉及农业、物流、交通运输等行业;
8涉及金融、政务、医疗等场景的区块链业务有68家、20家和16家。
作者:林泽玲姜兆生
编辑:于百成、姜兆生
排版|黄浩毅
[原文下载高清版报告]
介绍
2020年以来,区块链产业发展进入上升期。伴随着社会对区块链产业认识和行业认可度的不断提高,政策支持和活跃资本推动产业加快探索区块链技术在政务、民生、金融、公益、慈善等多个领域的应用。
在这一过程中,市场上涌现出许多**的区块链企业,包括伴随区块链技术发展的创新区块链技术企业、传统金融机构、互联网企业和上市企业集团。与创新、原创的区块链技术企业相比,虽然大部分上市企业并不专注于区块链相关业务,但在资金、经验、行业资源等方面具有无可比拟的优势,在产业区块链发展中发挥着重要作用。从2017年的30多只区块链概念股到今天的200多只,上市企业集团更加关注和青睐区块链技术,积极布局和挖矿区块链技术的实际应用价值。
但另一方面,区块链作为一个新兴的技术产业,目前还处于发展的初级阶段。目前,市场依然鱼龙混杂。一些企业可能利用区块链技术进行投机,赚取非法收入,但实际上并不开展相关业务,欺骗投资者和其他利益相关者。a股200多只区块链概念股的质量如何?其区块链相关业务的实际进展阶段是什么?
为进一步了解中国上市企业区块链业务发展的实际情况,01区块链、零点一智库和数字资产研究院联合推出了《中国A股区块链上市公司全景报告(2021)》。本报告以东方财富选择、wind、深圳区块链50指数等相关上市公司为研究对象,结合企业财务报告、公告、投资者互动平台等相关信息,圈定了211家具有实质性区块链业务/区块链技术研究的企业作为研究对象对象,并统称为区块链概念股,从企业和区块链业务的基本情况进行研究,以多维的方式呈现中国区块链产业的发展现状,对路径、涉及场景等维度进行了详细的分析。(注:本报告数据截止2020年11月30日)

区块链上市企业基本情况
本报告划定的211家A股上市公司分布在五个市场板块。其中,深圳创业板企业数量最多,为76家,占比36.03%;其次是深交所中小板企业62家,占比29.38%;上海证券交易所主板企业47家,占比22.27%。中小企业板、创业板和上交所主板企业共185家,占比87.68%。此外,深交所主板20家(9.48%),上交所科技创新板6家(2.84%)。
图:A股区块链概念股分布图

来源:01区块链、零一智库、wind
目前,A股还没有完全定位于区块链技术公司的上市公司。211区块链概念股原来的主营业务不是区块链,而是通过自主研发、合作研发或投资参股。从企业规模、市值和上市时间来看,具有区块链业务的上市公司整体资质较高。北上、深航等**城市也是上市公司的主要分布城市。区块链概念股的主要行业类包括信息传输、软件和信息技术服务、制造业、金融等。区块链概念股在不同省市的行业分布也呈现出不同的特点。北京在信息传输、软件和信息技术服务方面更加中心化,广东则更加多元化。
1上市公司整体资质较高,市值分布呈现头部效应
根据wind算法,非金融企业可按《一般统计》(2017)大、中、小、微企业分类方法进行分类,金融企业可按《金融企业分类标准》(粤发〔2015〕309号)进行分类。按照行业类别、一般类别、中等类别和组合类别,按照从业人员、营业收入、总资产等指标或替代指标,中国企业可分为三类,可分为大、中、小、微四类。
从企业规模来看,211只区块链概念股以大企业为主,有167只,占比79.15%。中企业32家,占比15.17%。大中企业占90%以上。
图:A股区块链概念股企业规模分布图

来源:01区块链、零一智库、wind
从上市时间来看,211区块链概念股大多运作时间较长,企业发展相对稳定。其中,上市3年以上企业195家,占92.42%;上市5年以上企业151家,占71.56%;上市10年以上企业106家,占50.24%,其中大企业82家,中企业18家。
图:A股区块链概念股(单位:家)
运行时间分布图

来源:01区块链、零一智库、wind
从市值来看,截至2020年11月30日,市值在100亿元以下的企业有129家,占比61.14%;市值在100亿元至1000亿元之间的企业有66家,占比31.28%;市值在1000亿元至万亿元之间的企业有13家,只有3家有市场价值超过万亿元。
资料图:A股区块链概念股市值分布图(单位:家)

来源:01区块链、零一智库、wind
从总市值来看,截至2020年11月30日,a股总市值为84.26万亿元,而本报告划定的211只区块链概念股市值为10.79万亿元,约占a股总市值的12.81%。
图:区块链概念股票市值占a股总市值的比例

来源:01区块链、零一智库、wind
综上所述,211区块链概念股整体资质水平较高。区块链技术作为一种新的信息技术,在应用开发初期需要大量的研发投入,这也对开展区块链业务的企业的资金和技术实力提出了更高的要求。一般来说,上市公司在资金、技术、人才等方面具有较大优势,有利于相关技术研发或投资的发展。
同时,211区块链概念股的市值规模也呈现出明显的头部效应。前五名上市企业总市值占211家上市企业总市值的56.76%,前十名占67.72%。从平均市值来看,211家上市公司中,只有26家公司的市值高于平均市值。
在市值前十名的上市企业中,有8家企业属于金融业,以银行为主,其中包括中国工商银行(601398)。上海),中国建设银行(601939。上海),中国银行(601988。上海),平安银行(000001。深圳)、民生银行(600016。上海)和光大银行(601818。上海)。此外,还有一个运输,仓储和邮政业-邮政业(顺丰控股002352)。信息传输、软件和信息技术服务业——电信、广播电视和卫星传输服务(中国联通600050)。上海)。
图:市值前十大区块链概念股
(截止2020年11月30日,单位:亿元)

来源:01区块链、零一智库、wind
2总部城市上市公司活跃,其中北方、深圳、杭州、上海上市公司超过半数
从省级分布来看,区块链概念股分布广泛,覆盖全国26个省级行政区域。其中,北京、广东、浙江、江苏、上海、福建、四川、山东、河北的区块链概念股数量最多,其他省份的区块链概念股数量不足3只。北京以51只区块链概念股排名****,广东和浙江分别以44只和24只区块链概念股排名第二和第3此外,外省区块链概念股数量不超过15只。
资料图:A股区块链概念股省级分布(单位:家)
来源:01区块链、零一智库、wind
从城市分布来看,超过半数的区块链概念股分布在北京、深圳、杭州、上海、成都等头部城市,共计120只,占比56.87%。其中,上市企业超过5家的城市有9个,其中北京51家,深圳33家,杭州17家,上海12家,成都7家,福州6家,广州6家,厦门5家,南京5家。这9个城市共有142家上市企业,占比67.30%。其中,深北、杭州、上海四大城市区块链上市企业数量占比超过53.55%。
图:A股区块链概念股城市分布图(单位:家)
来源:01区块链、零一智库、wind
北京、深圳、杭州、上海等主要城市是连锁产业发展的活跃地区,在产业基础和政策支持方面处于领先地位。同时,龙头城市也是优质上市企业较为中心化的地区。因此,在这些城市发展区块链业务的上市企业将相对较多。
3它们属于多个行业,主要从事信息传输、制造业和金融业
211只区块链概念股属于多个行业,包括信息传输、软件和信息技术服务、制造业、金融、租赁和商业服务、交通运输、批发和零售等,其中信息传输,软件和信息技术服务业上市企业数量最多,有99家,占46.92%。其次是制造业和金融业,分别为57人(27.01%)和19人(9.00%)
图:A股区块链概念股行业分布(单位:家)
来源:01区块链、零一智库、wind
4北京上市企业的行业分布较为中心化,广东上市企业的行业分布较为多元化
从区块链概念股数量排名前三的省级行政区的行业分布来看,北京的区块链概念股相对中心化在各自的行业。70%以上的企业属于信息传输、软件和信息技术服务业,90%以上的上市企业属于三大类(信息传输、软件和信息技术服务业、金融业和制造业)。
资料图:北京市上市企业行业分布
来源:01区块链、零一智库、wind
广东省共有44只区块链概念股,涉及8类行业。以信息传输、软件和信息技术服务业(36.36%)、制造业(27.27%)和金融业(11.36%)为主,约占75%。
资料图:广东省上市企业行业分布
来源:01区块链、零一智库、wind
浙江省24只区块链概念股的行业分布也相对中心化,主要中心化在信息传输、软件和信息技术服务业(41.67%)、制造业(20.83%)和金融业(20.83%),三类业务占比83.33%。
资料图:浙江省上市企业行业分布
来源:01区块链、零一智库、wind
上市企业区块链业务现状
1自主研发,占比45%以上
本报告划定的211只区块链概念股主营业务并非区块链技术。区块链业务的开展方式主要包括自主研发、合作研发、投资入股等。
具体来看,自主研发的区块链公司至少有97家,约占45.97%;通过股权投资持有区块链技术公司或区块链业务公司股份的区块链概念股至少有25家;持有区块链股份的区块链概念股至少有25家科技公司或通过合作研发(包括与第三方科技公司、互联网巨头和客户合作)开展区块链业务的公司;其控股子公司或全资子公司至少有31家开展区块链业务。此外,有33家公司同时以上述两种或三种方式开展区块链业务。
图:区块链概念股业务发展模式分布图
来源:01区块链,零一智库
(1) 自主研发:建立实验室和申请专利
自主研发是区块链概念股布局区块链的主要方式之一。选择这种布局的上市公司主要中心化在金融、软件信息服务等子行业。这些企业凭借多年的技术积累和行业服务经验,通过成立区块链事业部、成立相关研究机构,不断开展区块链技术基础平台的研发和相关领域的应用实践研究所/实验室或研究经费的投入,以及一些相应的技术研究和应用成果已经实施。此外,多家上市公司积极申请区块链相关专利,寻求在相关领域建立先发优势和技术壁垒。
这类上市公司推出的相关产品或服务基本覆盖金融、农业、政务、供应链、物联网、通信等领域,具体业务场景包括供应链金融、贸易金融、农产品追溯、电子证书等。
表:A股区块链概念股自主研发相关实践(部分)
来源:01区块链,零一智库
(2) 合作研发:与互联网企业合作最多
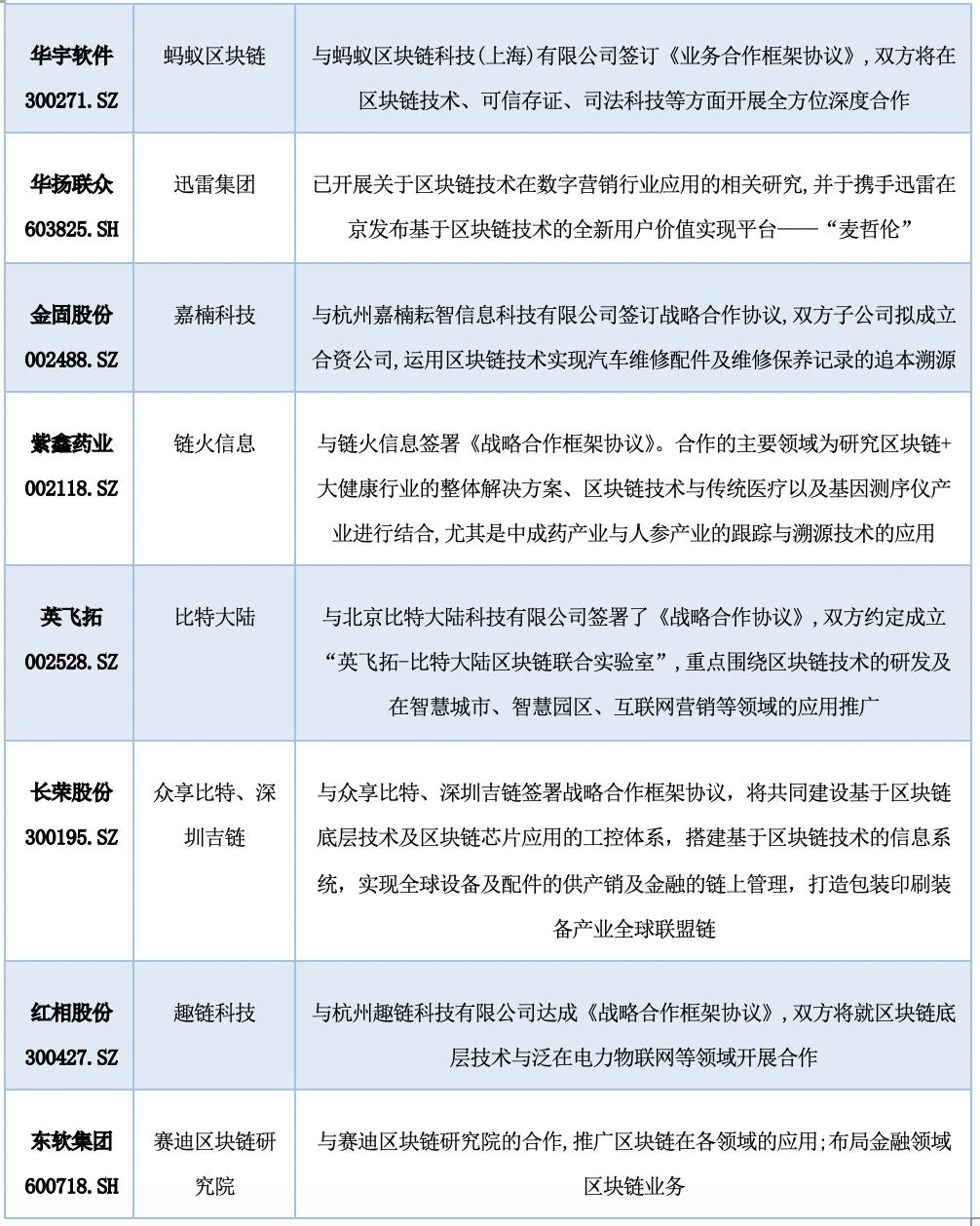
对于一些区块链概念股来说,与其他企事业单位合作,共同开发区块链技术,推动区块链的产业化应用,是较好的选择。合作研发可以大大提高区块链的研发效率和应用流程,充分发挥双方各自的资源禀赋,在技术、资金、场景、应用、服务等方面进行创新合作。
从企业类来看,传统互联网科技企业是区块链概念股最受青睐的合作伙伴。蚂蚁、百度、迅雷、小米、浪潮等互联网企业与一家或多家上市企业建立了区块链相关合作关系。
此外,本土区块链科技企业也在与上市企业建立更紧密的联系。这些企业不仅包括趣链科技、西塔科技、钟祥比特等产业区块链企业,还包括火币中国、建安科技、比特大陆等涉及加密数字货币领域的区块链科技企业。
第三类与区块链概念股的合作主要由高校和研究机构建立。包括广西大学、上海交通大学、赛迪区块链研究院、中国科技大学先进研究院联合实验室、中国钞票区块链技术研究院。
表:A股区块链概念股合作研发相关实践(部分)

来源:01区块链,零一智库
(3) 作为全资/控股子公司投资控股或开展业务
上市公司投资其他区块链科技企业或设立全资/控股子公司开展区块链业务,是区块链布局的另一种方式。这种形式“涉链”的上市企业数量占报告样本总数的25%以上。其中,通过投资控股布局区块链、设立全资/控股子公司的上市企业数量基本持平。
211区块链概念股主要由工业区块链技术企业投资持有,但也包括一些涉足加密数字货币行业的企业。如矿机Maker比特大陆和益邦国际此前均获得A股上市公司的投资:智都(000676)。深圳)2018年投资BiKi,2017年5月投资银江(300020。深交所)计划以自有资金的形式投资6000万元,认购新三板上市企业浙江益邦通信科技股份有限公司400万股。
更激进的是,在回答投资者提问时,数码科技(300038。SZ)表示,公司从2015年开始战略投资区块链技术公司,2015年投资ripple through gem tech ventures,2018年投资conflux through light bridge ventures。这也是国内上市公司披露的少有的涉及加密货币的公开连锁项目。
此外,区块链概念股设立的子公司大多是近三年成立的,其中大部分是新成立的从事区块链相关技术研发和应用探索的子公司,其中一些将以前从事其他业务的子公司转/拓展到区块链领域。
表:A股区块链概念股投资持股/设立子公司情况
(部分)

来源:01区块链,零一智库
2近75%的成果已经产出,30%以上的外部技术产出
从区块链技术和业务进展的角度来看,据不完全统计,211只区块链概念股中,有157只有区块链相关业绩,约占75%。这些成果主要包括:区块链的底层技术平台已经成功搭建,区块链的应用实践已经实施或正在推广,区块链产业的区块链技术服务或配套服务已经提供给其他市场参与者。
图:A股区块链概念股产出率

来源:01区块链,零一智库
在这些产生技术成果的上市企业中,约38%的企业专注于服务内部业务需求或拓展业务线。这些企业大多已经深入到一些细分领域,具备了足够的场景集成和业务服务能力。其中约27%的企业注重技术产出,积极寻求与外部机构的合作,实现产业化发展。这类企业包括但不限于信息技术服务提供商、金融IT服务提供商等,此外,约35%的企业满足自身业务需求,并出口其技术能力。
图:A股区块链概念股产出结果分布图

来源:01区块链,零一智库
此外,在211只区块链概念股中,至少有83只近期公开表示仍在大力推进区块链相关技术研究,占比近39.34%。这些研究包括但不限于:区块链底层网络、区块链技术平台、跨链技术、数据与信息安全、智能合约、数字资产等。
图:A股区块链概念股大力推进技术研究的比例

来源:01区块链,零一智库
3很多企业都推出了特色区块链产品,主要是证书产品
产生区块链成果的上市企业大多推出了具有行业和业务特点的区块链产品。如宣济信息的发票链、信息技术的发送链、数字认证的识别链、常山北明的致信链等。这些产品名称中包含“信”,说明上市公司非常重视区块链中建立/重构信任关系的价值。此外,具有行业特色的产品也较为普遍,如中国建筑推出的建筑装饰行业区块链技术及金融信息服务平台、中远海科航运供应链区块链存管平台等。
从应用特点来看,以证书为主,涉及发票、证书、版权保护、司法证书等多个领域;可追溯性应用在上市公司区块链布局上与证书有较大差距,而企业布局主要涉及农业、物流、交通运输等行业。
图20:2020年中国区块链专利申请人(公司)
分配

来源:01区块链,零一智库
4多数企业涉及金融、政务、医疗等场景
从区块链业务发展来看,211区块链概念股提供的技术或产品服务涵盖金融、政务、医疗、物流、供应链、农业、文化、版权等领域,同时,众多上市公司的区块链业务涉及多个领域。
据01区块链和01智库统计,至少有68家上市公司(32.23%)涉足金融领域,至少有20家(9.48%)涉足政务,至少有16家(7.58%)涉足医疗领域。同时,至少有31家企业为两个以上行业提供服务,约占14.69%。
图:211家上市公司区块链业务排名前十
(背景:家)

来源:01区块链,零一智库
(1) 区块链+金融
在金融领域,涉及的应用场景包括供应链金融、贸易金融、支付结算、资产交易、资产管理、保险、证券、征信等,其中至少有22家企业参与供应链金融,占68家金融企业的33.35%。
供应链金融被认为是最适合区块链技术应用的场景之一。传统的供应链融资模式存在着信息不对称、信用难以渗透、线下操作复杂等问题。解决中小企业融资需求的效果并不理想。业界一直在探索新技术在供应链金融中的应用。
区块链技术基于共识算法、非对称加密、分布式存储等技术要素,具有去中心化、非篡改的特点,使核心企业信用在区块链上实现可靠流通,从而有效盘活企业应收账款,解决传统模式下中小企业融资难、成本高的问题。
目前,区块链+供应链金融已成为各类企业的重点应用领域之一。参与区块链+供应链金融业务的22家上市企业,分别属于保险、货币金融服务、邮政、软件和信息技术服务、商务服务、建筑、通用设备制造等行业,企业类包括商业银行、互联网巨头,传统IT服务提供商、企业服务SaaS软件服务提供商等。
在211家上市公司中,供应链金融平台包括:江苏银行(600919)供应链金融云平台。上海),易观股份的“易观区块”供应链金融平台(600093。上海),海联金汇(002537)供应链金融服务体系。深圳)和源广软件(002063)的“供应链金融平台”。深圳)。
(2) 区块链+数字政府
数字政府是推动公共服务和社会治理精细化、智能化的重要载体。区块链在政务领域的应用是区块链应用的热点之一。区块链的去中心化性、非篡改性、非对称加密性和可追溯性等特点,很好地解决了数字政府领域数据流通安全性和公信力的需求。在此基础上,构建具有公共服务价值的可信平台,提高政府执行效率,优化政府业务流程,降低行政成本,降低政府数据存储成本,减少资源共享浪费。
目前,政府区块链已经覆盖了很多场景,如数字身份、电子证书、电子票据、产权登记等。2020年,北京、湖南、贵州等地将陆续发布规划,积极推进区块链在政务系统中的应用。特别是COVID-19疫情爆发以来,疫情防控领域出现了许多数字政府解决方案,帮助政府更有效地开展疫情防控。
从211家企业的数据来看,实施区块链+数字政府的上市企业数量仅次于金融业。上市公司推出的区块链政府应用包括常山北明(000158)旗下开放式司法存款服务平台“智信链”。SZ)和南威软件(603636)创建的“证书链”。上海)。
(3) 区块链+医疗
医疗卫生服务是社会所需要的,但在行业运行过程中存在诸多问题,在服务公众方面有待完善。近年来,新信息技术在医疗卫生行业得到了积极应用,以改善医疗资源配置、医疗营销、产品流通等方面的问题。
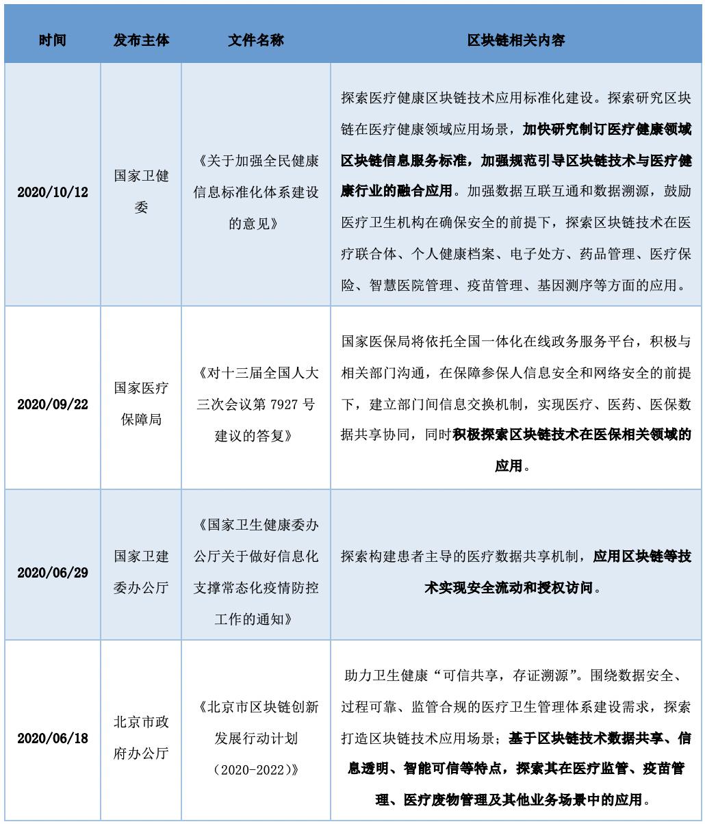
自2020年以来,随着区块链技术价值的不断探索,国家卫委等官方机构也积极倡导区块链与医药健康产业的融合。仅在2020年,就有多个省市出台相关文件,区块链技术在医疗卫生领域的应用得到了政府和业界的肯定。涉及的具体场景包括医疗数据共享与协作、医疗物资管理、数据可追溯性等。
表:与“区块链+医疗健康”
相关的部分官方文件数据来源:网上公开数据整理,01区块链,零一智库
在开展区块链+医疗健康业务的上市公司中,威宁健康(300253。深圳)于2020年10月正式发布“医疗健康区块链解决方案”,赫恩科技(300550。深交所)在2019年财务报告中表示,公司已将区块链整合到医疗告知业务场景中;2019年2月,易联中(300096)。深圳)互动投资投资者关系平台表示,在区块链方面,公司与蚂蚁金服在疫苗溯源、处方流出等方面开展了合作。

10家代表性上市公司区块链业务
为了进一步了解上市企业区块链业务的发展路径,01区块链选取了10家在2019年上市企业年报和2020年半年报中对区块链业务描述较为详细的企业作为案例,并以财务报告信息、投资者互动平台和企业官网信息为主要依据,对其区块链业务进行进一步评估。
图:2019年年报和2020年半年报中提到的“区块链”
上市次数较多的企业

来源:01区块链,零一智库
从上图可以看出,有10家上市公司在2019年的财报中提到“区块链”的次数超过20次,有5家公司提到“区块链”的次数超过50次。而2020年半年报中“区块链”的数量也在10条以上。从财务信息来看,这10家上市公司主要通过自主研发开展区块链业务,涉及金融、供应链、食品安全、医疗、能源、数字政府、数字媒体等业务领域,具体业务场景或产品/服务包括供应链金融、供应链管理、药品溯源、区块链电子发票、版权托管等。
表:10家代表性上市企业
区块链业务发展情况

来源:01区块链,零一智库
可以看出,这10家上市公司区块链业务涉及的行业基本都与其原有的主营业务相关,金融领域仍是企业布局最多的领域。对于区块链产业来说,寻找合适的应用场景是关键问题之一。对于主业不是区块链技术服务的上市公司来说,从现有业务中寻找场景是最有效的方法之一。同时,也有部分企业投入了低层次的技术,如智都(000676)的行业级联盟链底平台。深圳大同(000038。在数字媒体领域。
后记
随着区块链产业的稳步发展,可以预见,将会有更多的上市企业布局区块链业务。上市公司在技术和资金上的优势,将使其更有可能实践典的应用案例或高效的技术抄底,从而促进中国区块链产业的更好发展。
但是,受技术演进和产业发展阶段的限制,目前的区块链业务大多不是“摇钱树”业务,技术研发投入和应用实践探索还需要一段时间。《证券日报》此前的报道称,2020年的突发疫情打乱了不少上市公司的节奏,不少计划在区块链领域“走得更远”的上市公司无奈回归原点,导致大量区块链项目被搁置。2020年,在211家上市公司中,只有少数公司披露了区块链业务的实际收入。一方面,这可能是由于区块链项目周期长,或者受疫情影响项目进展缓慢甚至被搁置所致。另一方面,可能更多的是由于每家公司的区块链业务收入相对于其主营业务而言仍然微不足道,这不是财务报告中的强制披露内容。可以看出,虽然211家企业正在布局区块链,并在这一领域取得了一定的技术积累或应用成果,但在经济效益方面尚未给上市公司带来“惊喜”。
不过,从前文可以看出,即使在2020年这样困难的一年,211上市公司中仍有很大一部分坚持区块链技术的研发和应用,并在实践中积累了一定的经验。可以预计,2021年,在政策、资金、技术、市场等多重因素的推动下,上市企业区块链业务板块将迎来更广阔的发展空间。
文章链接:https://www.btchangqing.cn/202692.html
更新时间:2021年03月03日
本站大部分内容均收集于网络,若内容若侵犯到您的权益,请联系我们,我们将第一时间处理。