写在前面:对于许多比特币支持者来说,对DeFi的**批评是该系统本身实际上是中心化的。例如,将比特币带入以太坊的DeFi世界的一些尝试也使用了部分中心化。方式以及新出现的tBTC协议试图以一种复杂的方式实现最小数量的受信任比特币锚定硬币,从而赢得了一些比特币支持者的关注,而5月11日,tBTC将在以太坊官方网站上网站正式启动。这将是DeFi Eco想要的解决方案吗?在本期内容共享中,我们将首先了解一些中心化式比特币锚币的设计优缺点,然后了解去中心化tBTC的具体设计,遇到的一些问题,然后尝试判断它是否合适。使用人群。在硬核技术文章选择中,我们还分享了有关比特币,以太坊,Poka,Filecoin,Gnosis协议和USDT的一些有用知识。

1.部分中心化式跨链比特币锚币的优缺点
- 他们都可以在其他区块链上以锚定代币的形式呈现比特币;
- 储备资产可以很容易地在链上进行审计;
- 所有人都使用简单的机制来减少操作失败的机会和总操作成本;
有去中心化锚定方法吗?
2. tBTC的设计目标
- 无论在任何司法管辖区,它都可以抵抗审查和扣押;
- 抗通胀 ,只有在提供BTC存款证明后,才能铸造锚硬币;
- 反杠杆,其存在不应允许合成比特币的其他“打印”;
- 就像比特币一样,没有中间人。
- 可以调用的是,锚硬币的供应始终由相同数量的备用BTC支持。这意味着,对于每个流通中的锚定代币,将有1个BTC从流通中“消失”
? PeggedBitcoin PeggedBitcoinResere PeggedBitcoin PeggedBitcoinResere PeggedBitcoinResere PeggedBitcoinResere PeggedBitcoinResere PeggedBitcoinResere PeggedBitcoinResere PeggedBitcoinResere PeggedBitcoinResere
- 签名者使用的分布式工作代币;
- 签名者选择的随机信标;
- 一种基于secp256k1曲线的高效分布式密钥生成协议;
- 基于secp256k1曲线的有效多方阈值ECDSA协议;
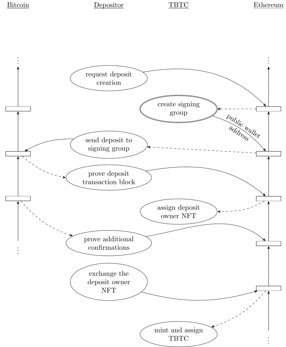
3.存款
签名者的选择
签署人的押金
- 整个签名组应具有ECDSA公钥,该公钥将在以太坊链上共享,并与签名组拥有的比特币钱包相对应。
- 签名组的每个成员都应具有阈值ECDSA密钥段(密钥共享),该阈值可用于为涉及签名组钱包的任何交易创建阈值ECDSA签名段。
- 签名组的每个成员应该能够将其自身的签名片段与签名组的其他成员进行组合,以生成代表签名组执行的给定交易的签名。
存款 轻继电器 批次(重要的1 BTC固定大小)的 存款将根据固定大小(批次)分批管理,每笔存款的数量均相同1 BTC。因此,提交存款证明的存款人必须证明他们已经在签名组钱包中存款了1个BTC。如果储户想存入的比特币数量超过此大小,他们将需要创建多个存入请求并为多个存入提供资金。这允许每个存款由不同的签名组支持,这简化了签名组边距的计算,并提高了系统从签名组故障(无论是否为恶意)中恢复的能力,但是问题在于这种设计会造成存款错误的问题。 存入错误 这意味着在资金交易中发送少于1个BTC的用户 在存户存入1.6个BTC并提供证明他只能铸造1 TBTC时 将不会收到任何 TBTC。 消耗 1.0 TBTC的任何用户都可以 通过支付1.6 BTC押金 来申请此 UTXO 。 因此,存款人只能发送适当大小的UTXO。 对于储户来说,这是一个非常严重的问题,必须解决。用户界面已正确解决,否则将造成重大财务损失
4.粘接和喂料价格
请注意,在tBTC 1中,签名协议中的归因属性限制意味着签名组实际上是3之3也就是说,每个签署人需要支付的50%的保证金是1个BTC,三个签署人需要支付的总保证金为150%,在优化后者以减少 饲料价格 保证金 的数量之后, ETHBTC 预言机安全模块可以
interface PriceFeed { function getPrice() external iew returns (uint128); function updatePrice(uint128 price) public; }
5.投币
1.造币非均质TBTC存款代币 2. 造币 同质TBTC代币 请注意,如果TDT持有者希望在任何金额进行交易,那么他们必须薄荷TBTC因为TBTC存款代币(TDT) 根据设计, 签名者的费用 是不可-同质。对于 每笔1 BTC的存款,签名者将获得0.009375 TBTC的奖励。由于每笔存款的固定期限为6个月,这意味着签名者组的年收入为TBTC总市值的1.875%。
6.签名
OP_CHECKMULTISIG OP_CHECKSIG ADD OP_GREATERTHAN OP_CHECKSIGVERIFY ECRECOVER 1.阈值ECDSA x M H k (r,s) s=k(M+xr) r = R_x R = g (k-1) m = H(m) n t k x
- 生成
k*x的附加段,其中每个参与者i具有k_i和x_i。 - Bar-Ilan使用反演技术Beaer并有效地计算
R=g^(1/k),而无需任何参与者i暴露k_i,并提供r = R_x。 - 每个参与者计算其签名片段:
s_i = m * k_i + r * k_i * x_i。 - 阈值签名是所有签名
s_i的总和。
2.签名方案 MuSig BLS签名 BLS签名结构变体的 改进版本
7.兑换
1.存款条款和赎回 2.赎回要求
- 如果在有效期内存款状况良好(尚未兑现,尚未被指控欺诈,尚未进入签署人的清算),并且申请人持有相应的tBTC存款代币;
- 如果保证金状况良好且已过期或已过期,则无论请求者是否持有相应的tBTC存款代币;
- 如果在抵押状态下存款已进入“礼节性召唤”,则无论请求者是否持有相应的tBTC存款代币;
- 比特币交易费(必须大于或等于2345 Satoshi);
- 用于BTC交付的公共密钥哈希(PKH)(1,属于请求者的公共密钥的20字节哈希160,2。出于安全和隐私目的,这应该是一个新的密钥对)
- 存款人的还款额(TBTC);
兑换交易格式 兑换证书 验证签名 tBTC允许签名者每4小时线性增加费用
随意评论:以上是tBTC的总体设计。尽管本文仅讨论基本框架,没有涉及更多具体细节,但其设计的复杂性显而易见。为了实现****的去中心化,tBTC使用了各种不利于扩展的设置。例如,每个存款请求仅适用于1个BTC,无论太大还是太小,您都可能遭受损失。另外,像多UTXO的问题也将导致财务损失。综上所述,该程序的重点是考虑去中心化性,但以可伸缩性为代价,并可能在安全性方面引起新的问题,从这个角度来看,该程序似乎不适合普通人,但更适合专业人士。即使这样,它的合同安全性仍然需要验证,但是我们不能否认,tBTC的引入为比特币,以太坊和DeFi带来了新的可能。
2.精选硬核技术文章
- 以太坊2.0信标链中的状态转换
- ETH 1.0需要为ETH 2.0提供哪些支持?
- Poka的NPoS机制如何运作?
- 教您如何在没有银行的情况下构建商业DAO
- 在5分钟内了解Utreexo(一种改进的MIT比特币解决方案),在手机上运行完整节点不再是梦想
- Filecoin**证明(PoRep)开发状态
- 一篇文章,了解以太坊的新研发进展,零知识证明,分片等主题
- Gnosis协议:如何从协议层解决去中心化交换的问题
- 比特币技术周刊丨启用PayJoin隐私协议,BTC交易可以匿名吗?
- 干货丨关于以太坊2.0与1.0合并的详细说明
- 印刷机的秘密:额外USDT发行的最完整的技术细节
https://www.8btc.com/article/589172
文章标题:免费轻松的一周回顾|比特币锚硬币遇到“困境”问题,去中心化的tBTC有点太冷了
文章链接:https://www.btchangqing.cn/20296.html
更新时间:2020年12月02日
本站大部分内容均收集于网络,若内容若侵犯到您的权益,请联系我们,我们将第一时间处理。