Coinbase在2020年**实现盈利,净利润为3.2亿美元。在盈利指标方面,CoinBase的roe和ROA均赶超主要传统交易所。
作者:欧伊奥克斯研究所
2020年2月25日,CoinBase正式向SEC提交了上市申请,计划在纳斯达克全球精选市场(NASDAQ Global Select market)直接上市。基于区块链产业和加密数字市场的发展背景,分析了CoinBase的业务范围、收入构成、目标群体、经营业绩和盈利能力。**,本文针对加密货币交易所面临的风险和机遇,对CoinBase的未来进行了展望。
从产业发展的角度看,近年来,各国纷纷出台区块链扶持政策,疫情也推动了各行各业对区块链的研发投入;加密货币市场规模发展迅速,表现为未来市场价值增长高达*去年,仅比特币的市值就超过了特斯拉、腾讯、阿里巴巴、Facebook等知名企业。各机构争相增持加密货币,助推加密货币市场牛市。
从公司经营情况来看,CoinBase业务范围多元化,主要提供网上交易平台,增加认购项目、服务等业务,有效降低收入波动。Coinbase在2020年**实现盈利,净利润为3.2亿美元。在盈利指标方面,CoinBase的roe和ROA均赶超主要传统交易所。杜邦分析认为,资产周转率是净资产收益率增长的主要贡献,股权乘数处于行业底部,其他指标基本与三大传统交易所持平。从资本结构和偿付能力来看,科因巴斯增长能力较强,2020年末归还母公司净利润同比增长1247.35%;资产负债率逐年上升,表明科因巴斯对企业经营有信心,有能力承担利息以及借款风险。
从未来发展的角度来看,在全球范围内,CoinBase受到越来越严格的法律法规的约束。为此,CoinBase必须增加合规方面的投资,以满足法律和监管要求。另一方面,随着加密经济的快速发展,CoinBase有着进一步拓展业务和营业收入的巨大机遇,继续保持在加密行业的领先地位。
数字货币交易所上市证券交易所:加密行业的开始还是结束?
2020年2月25日,CoinBase正式向SEC提交上市申请,计划在纳斯达克全球精选市场(股票代码“coin”)直接上市。Coinbase是一家总部位于美国的加密货币交易所,用户遍布100多个国家,约4300万认证用户,7000家机构和115000个生态系统合作伙伴。其业务范围涵盖投资、消费、储蓄、赚取和使用加密货币。如果CoinBase成功上市,将是加密行业的一个里程碑。
、
比特币图1:CoinBase的历史,来源:Oeyi okex研究所编制的CoinBase招股说明书
从2012年到2020年,加密资产的整体市场价值从不足5亿美元增加到7820亿美元,复合年增长率(CAGR)超过150%。同期,CoinBase的零售用户从约1.3万增加到4300万,机构数量从2017年的1000多家增加到2020年的7000家。截至2020年12月底,CoinBase平台上的客户交易总额超过4560亿美元,公司平台上存储的资产价值超过900亿美元。目前,CoinBase已成长为加密经济领域领先的金融基础设施和技术提供商。
Coinbase:区块链产业和数字货币市场快速发展
许多国家都出台了区块链支持政策来促进区块链研发投资
2020年,COVID-19带来的全球不确定性和不信任推动了区块链技术的研发投入。根据中国专利保护协会发布的《2020年区块链领域全球授权专利报告》,从虚拟货币、公链和联盟链的角度来看,截至2020年5月,全球区块链领域授权专利3924项。美国占39%,韩国占21%,中国占19%。
A6022图2:全球区块链专利数量,来源:欧易okex研究院编制的《2020年全球区块链领域授权专利报告》
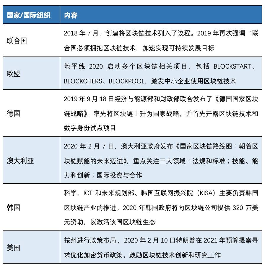
目前,区块链技术的发展也引起了世界各国政府的关注。世界各国政府努力出台一批文件和政策,推动区块链技术的发展,加强区块链技术的治理。区块链技术的应用,将给传统的社会生产关系带来颠覆性的变化,推动全球政治、经济和社会的发展。根据中国信息技术研究院的调查数据,2019年至2020年,全球已有24个国家出台了针对区块链产业发展和监管的专项政策或法律法规。欧盟、中国、澳大利亚、印度、墨西哥等国正在积极发展区块链产业,并制定了产业整体发展战略。例如,2019年9月,德国发布了“国家区块链发展战略”;2019年11月,欧盟委员会宣布了针对欧洲人工智能和以区块链为重点的初创企业的新投资计划;2020年2月,澳大利亚发布了“国家区块链发展路线图”;2020年3月,韩国科学和信息通信技术公司推出了《国家区块链发展路线图》,宣布推出《2020年区块链技术验证支持计划》。
表1:2019-2020年世界主要国家/国际组织对区块链产业的扶持政策,数据来源:中国信息技术研究院OEI okex研究院
全球加密货币市场规模发展迅速,趋势依然强劲
加密货币是一种利用密码学原理来保证交易安全和控制交易单元创建的交易媒介。它承担着交换介质、价值储存和应用能源供应等多种功能。它是全球加密市场最活跃的部分。如今,公众已经广泛认识到区块链技术是改变未来的三大途径。在这个时代,依靠区块链技术的加密货币无疑是风口浪尖。
全球加密数字货币市场规模从2013年的104亿美元增长到2020年的7647亿美元,复合年增长率超过3.2%。仅在2020年,市场价值就增加了近5700亿美元,增长了293.1%。此外,2021年加密市场仍处于高增长势头。截至2021年3月3日,仅用两个月零三天,2021年的市值将增长3.1%以上,加密市场规模扩大94.5%。
图3:全球加密市场的总市值和增长率,来源:okex研究所coinmarketcap
比特币市值超过1万亿,稳居***
在全球加密市场上,比特币(BTC)作为创造者,无疑占据了第一位。自中本聪创立比特币以来,其市场份额一直居高不下。自2021年以来,比特币的市场份额基本保持在60%以上,历史**市场份额为33%。在那之后,以太坊(ETH)的市场份额只有10%,远不能与比特币,尤其是其他假币竞争。他们正在争夺比特币剩下的“蛋糕”。没有人的市场份额超过3%。
与此同时,比特币在近期市场经济整体低迷的情况下异军突起。市值在短时间内迅速上升,2021年2月19日甚至突破万亿大关。
图4:比特币市场趋势图,来源:欧易奥克斯研究院
从目前全球上市公司的市值来看,只有苹果、微软、亚马逊和谷歌的市值突破了万亿大关。其中,苹果市值很高,已达2万亿美元。如果再加上比特币,其市值已经超过腾讯、特斯拉、阿里巴巴、Facebook等知名企业。更令人震惊的是比特币成为万亿俱乐部成员的速度:苹果用了42年,亚马逊用了24年,谷歌用了21年才达到1万亿美元的市值,而比特币只用了12年。
图5:近十年的市场价值增长(1000亿美元),来源:okex研究所
比特币在全球主要资产回报率中****,2020年达到301.46%。从市场收益率来看,过去一年,标普500指数的收益率为16.26%,受到市场追捧的黄金只有25%。可以说,比特币在2020年的表现已经远远超过了其他所有主要资产。
图6:2020年主要资产类别收益率(%),来源:欧易奥克斯研究院
COVID-19是第一个促进组织发展的。
2020年,世界经历了一个世纪以来从未有过的“大流行”、“负油价”等黑天鹅事件。为了应对疫情造成的经济衰退,各国采取季度性宽松货币政策。在高通胀、低增长的经济环境下,为了避免名义本金的损害,追求更高的收益,投资者囤积现金的需求自然演变为对黄金、比特币等加密货币的需求,从而带动了以比特币为龙头的加密货币牛市。
据比特币树统计,截至2020年底,全球已有15家上市公司购买并持有超过10万枚比特币,其中12家位于美国或加拿大。2021年2月,世界首富特斯拉之父埃隆·马斯克在比特币市场下注15亿美元。美国券商Wedbush预测,未来12-18个月,近5%的上市公司将遵循特斯拉的投资多元化战略,加入比特币投资浪潮。
另类金融市场交易所:CoinBase有多强大?
经营范围多元化,有效降低收入波动
众所周知,获得比特币有两种方式。首先是利用部署复杂而强大的计算机,通过解决复杂的数学问题来挖矿比特币,或者在交易所购买比特币。前者成本高得离谱,需要大量的技术知识,而后者只需在上述交易所开户,其中CoinBase是**的。
Coinbase的主要业务是提供一个在线交易平台,允许买家和卖家见面和投资、消费、收发、存储、储蓄、抵押、借贷、分发、构建、支付,以及更广泛地使用加密资产进行访问和交易。其收入由以下部分组成:交易收入、认购及服务收入和其他业务收入。
交易收入包括在平台上产生的交易费用净收入。该公司对购买和销售加密货币收取约0.50%的费用,但费率将根据市场情况而有所不同。2019年年中至2020年底,交易服务收入由23535万美元增至109617万美元,增长366%。交易服务收入是营业收入的重要组成部分,约占营业收入的86%。
订阅项目和服务收入包括商店、股份、分销和建造。这一收入是采用利息法计算的,利息法取决于托管的合法资金余额和当前的利率环境。订阅和服务收入约占总营业收入的4%。从2019年到2020年,这一收入将增长约355%。
其他业务收入包括出售加密资产的收入。公司经常使用加密资产来完成客户交易。在一些小订单出售给客户之前,公司保存并控制这些订单中的加密资产,并在处理销售时记录收入。公司将销售总值记为收入,将加密资产的成本记为其他营业费用。其他收入还包括仅通过现金和现金等价物赚取的利息收入。这类收入约占总收入的11%,去年增长了329%。
表格2:认购项目和服务收入,来源:okex研究所CoinBase招股说明书
图7:CoinBase的收入结构和增长,来源:okex研究所CoinBase的招股说明书
从用户群体来看,CoinBase拥有约4300万零售用户、7000家机构用户和11.5万个生态系统合作伙伴。这些客户分布在各大洲和100多个国家。其中,该公司的零售用户遍布各个地区和年龄段,这表明CoinBase已经被广泛接受为加密经济的提供商。到2020年底,CoinBase拥有超过4300万零售用户和280万月度交易用户,比2019年底增长约180%。
此外,CoinBase的机构客户还包括对冲基金、大贸易公司、小和大金融机构、家族企业,以及最近试图将部分投资组合分配给加密资产的公司。截至2020年12月31日,该公司在其平台上拥有7000家机构客户。例如,创新投资管理公司one river asset management。
在生态合作伙伴方面,CoinBase正在寻找能够构建自己的产品和服务或通过CoinBase平台进行分销的企业。例如:构建新的区块链协议和使用区块链协议的应用程序的开发者;在这些协议上创建新代币的创造者;在接受这些代币作为其业务的新支付方式时看到商业价值的商户合作伙伴;并使用CoinBase分析技术监控组织和金融机构区块链交易的各种用例(如合规性)。此外,该公司的WiFi合作伙伴还包括compound。
图8:CoinBase目标用户群及对应业务,数据来源:欧易奥克斯研究院CoinBase招股说明书
砷还是蜂蜜
自COVID-19爆发以来,全球经济形势变得越来越低迷。人们将注意力转移到加密货币行业,加密货币的出现带动了虚拟资产交易平台的发展。CoinBase营业收入从2019年下半年的18.20亿元快速增长至2020年下半年的56.66亿元,半年复合增长率为76.44%。目前,CoinBase的营业收入规模已无法与传统交易所巨头相比,但差距正在迅速缩小。在2020下半年,Cin Basic与香港交易所的差额仅为21亿6800万元。同时,CONBASE具有巨大的增长潜力:2020,其他证券交易所(香港证交所、伦敦证券交易所、洲际交易所等)的收益将一个接一个下降,但Cin Basic将在未来半年内增加到2.12倍。
在净利润方面,随着加密数字货币的辉煌发展,各大加密市场的交易量迅速上升。Coinbase将在2020年实现**盈利,从上半年的4500万元增长到年底的1.65亿元,增长速度达262.48%。香港证券交易所和洲际证券交易所在2020下半年只增长2.57%和35.86%。
图9:收入增长高达76.44%(1亿元),来源:wind,okex研究所
图10:2020年上半年净利润将增长362.48%,来源:wind,okex Research Institute
从资产收益率(ROE)和总资产收益率(ROA)的角度来看,2020年底下半年CoBasy交易所的ROE和ROA均超过了主要的传统交易所,ROA分别是香港交易所和洲际交易所的2.50倍和3.51倍,这主要是由于2020年随着“黑天鹅”等重大事件的爆发,各大传统交易所损失惨重。相反,加密数字货币市场中的CoinBase等交易所乘虚而入,成为投资者眼中的“香饽饽”。
图11:20年来roe**领先,来源:wind,okex研究所
图12:过去20年的资产回报率远远超过了其他三大交易所。来源:wind,okex研究所
据杜邦分析,除资产周转率和股权乘数外,其他指标基本与三大传统交易所持平。资产周转率是净资产收益率增长的主要贡献。在过去20年中,CONBASE的资产周转率为0.31,而香港证券交易所和洲际交易所的资产周转率仅为0.06和0.05,伦敦证券交易所的资产周转率甚至为0。作为一个虚拟的数字货币交易平台,与其他三大传统交易所相比,虚拟市场独特的技术特点和应用场景使得CoinBase的交易流程更加简单,生产运营速度更快,可以用更少的资源获得更多的收益。
CoinBase的股权乘数在行业中垫底,仅为3.19倍,而在三大传统交易所中股权乘数**的洲际交易所也有6倍,是CoinBase的1.88倍。CoinBase股东投入的资金在资产中所占比例较大,说明借出资金少,财务风险小,这可能与CoinBase刚刚入市有关。
表3:杜邦对2020年四大交易所的分析,来源:wind,okex研究所
从资本结构和偿付能力来看,三大传统交易所的资产负债率均在80%以上,伦敦证券交易所的资产负债率近年来甚至达到99%以上。从CoinBase年报和招股说明书来看,虽然CoinBase的资产负债率也呈现逐年上升的趋势,从2019年底的55.61%上升到2020年底的73.94%,但与三大传统交易所仍有较大差距。然而,CoinBase目前的发展趋势是相对健康的。资产负债率的不断上升,表明康宁对企业经营信心十足,能够承担从银行借款的利息成本和风险。
此外,CoinBase增长能力强,发展潜力巨大。2020年上半年和2020年末,归属于母公司的净利润分别增长710.87%和1247.35%。不过,其他三家传统交易所相对成熟,成长空间不大。老伦敦证券交易所的净利润甚至同比增长了-13.13%和-8.13%。
图13:资产负债率呈上升趋势,来源:wind,okex研究所
图14:归属于母公司的净利润增速远超其他三巨头,图片来源:wind,okex Research Institute
CoinBase关键业务指标表现优异
除财务业绩外,公司还利用验证用户、月度交易用户(MTU)、平台资产、交易量和非公认会计准则财务指标等业务指标来评估业务、衡量业绩、确定影响公司业务的趋势并做出战略决策。验证用户是否代表对平台感兴趣的用户。截至2018年12月31日、2019年12月31日和2020年12月31日的所有季度,验证用户数均比上一季度有所增加。2018年年中推出的零售电子钱包应用程序,到2020年12月31日,用户年增长率超过200万。
MTU代表了公司的主动和被动零售用户交易基础,反映了平台上的收入机会。MTU推动了零售交易量的增长,包括与之交互的零售用户,如投资、支出、收发、投资和分销。MTU历来与比特币的价格和加密资产的波动性有关。
图15:验证用户(百万),来源:okex研究所CoinBase招股说明书
图16:月度交易用户和加密资产波动率,来源:欧伊奥克斯研究所CoinBase招股说明书
平台上的资产是对平台持有的总价值规模的计量,反映了平台的可信赖性和盈利机会。这一指标受市场因素影响。例如,由于加密资产的价格(主要是比特币和以太坊的价格)在2017年从高位下跌,平台资产在2018年下降。2017年12月31日至2018年12月31日期间,比特币和以太坊价格分别下降约74%和82%,加密资产总市值下降80%。同期,该平台的资产减少了73%。尽管存在短期波动,但由于加密货币价格、数量和类的增长,截至2018年12月31日、2019年12月31日和2020年12月31日,平台上的资产将分别从70亿美元增至170亿美元至900亿美元。
交易量是交易执行时资产交易量与交易价格的乘积。由于交易活动直接影响交易收入,因此计量标准反映了公司订单簿上的流动性、交易状况以及加密货币经济的潜在增长。与机构交易量相比,零售交易量受比特币价格和加密资产波动影响较大,机构交易量在一段时间内波动较小。随着机构交易量的增加,平台支持的加密资产数量和种类不断扩大,加密资产的效用也不断扩大。预计比特币价格、加密资产波动率与交易量之间的相关性将降低。
图17:平台资产和加密货币的市场价值,来源:okex研究所CoinBase招股说明书
图18:交易量和加密资产波动率,来源:欧易OKEx研究所CoinBase招股说明书
非公认会计准则财务指标是指调整后的息税折旧摊销前利润,即调整后的息税折旧摊销前利润。调整后的息税折旧摊销前利润定义为净收入(亏损),调整后不包括利息费用、所得税(收入)准备金、折旧和摊销、股份补偿费用、商誉减值、收购的无形资产和加密资产、重组费用,减去与重新发生的收购、未实现外汇损益、衍生工具和非经常性资产的公允价值调整相关的补偿费用、法律规定和相关成本。与截至2019年12月31日的年度相比,截至2020年12月31日的年度调整后息税折旧摊销前利润的增加主要是由于交易收入的增加。
目前,CoinBase在品牌影响力、用户信任度、合规性、产品体验等方面优势明显。公司建立了强大的后端技术平台,以支持全球加密资产市场的实时和不间断需求。通过与全球监管机构合作制定政策,该公司在法规遵从性方面投入了大量资金,并创建了业界领先的安全实践来保护加密资产。公司将零售用户、机构和生态系统合作伙伴吸引到平台上,创造了一个强大的飞轮:零售用户和机构存储资产,提高流动性,使公司能够扩展和提供并推出新的创新加密资产,从而吸引更多的新客户加入。公司的规模和领导地位吸引了生态系统合作伙伴与全球数百万客户建立联系,进一步提高了平台的价值。
加密货币兑换的风险与机遇
从国家到企业,交易所都面临着复杂的风险
由于其全球业务,CoinBase受到美国联邦、州、地方和外国政府及监管机构制定的各种法律法规的监管。在全球范围内,CoinBase受到越来越严格的法律和监管要求的约束,包括侦查和预防恐怖融资、反洗钱、欺诈和其他非法活动、竞争法规、经济和贸易制裁、隐私、网络安全、,信息安全和数据保护。这些法律、法规和规章(及其解释)在不断变化和增加。
表4:美国联邦政府内部的监管机构,来源:okex研究所
表5:美国部分州政府在区块链领域的监管情况,来源:中国科学技术发展战略研究院欧伊奥克斯研究院
洗钱和恐怖主义融资是所有加密货币交易所面临的共同危机。Coinbase受到各种反洗钱和反恐怖融资法律的约束,包括美国的BSA和类似的外国法律法规。Coinbase实施了一项合规计划,旨在防止该平台在各国或与个人或实体(包括OFAC和同等外国当局发布的指定名单)一起被用于洗钱、资助恐怖主义和其他非法活动。合规方案包括政策、程序、报告协议和内部控制,旨在满足法律和监管要求,帮助管理与洗钱和资助恐怖主义有关的风险。反洗钱法律法规不断发展,各个司法管辖区的反洗钱法律法规也各不相同。公司将持续监控反洗钱和反恐怖融资法规及行业标准的遵守情况,并根据新法律要求实施政策、程序和控制措施。
该交易所现金流充裕,产品创新,前景广阔
Coinbase在一个拥有最深流动性池和网络效应的市场中运作,大量流动性可以换取广泛的加密资产。零售和机构活动的良好结合为公司提供了深厚的流动性,突出了平台上客户之间的协作关系和网络效应。流动性带来流动性,随着我们不断扩大支持的加密资产范围,并吸引新客户加入公司平台,流动性将不断加深。
Coinbase是随着加密经济的发展而发展起来的。强大的力量推动着经济活动几乎所有方面的在线交流。更重要的是,CoinBase有巨大的机会增加客户数量,包括增加用户对产品的采纳和参与,扩大和加速零售用户的覆盖,扩大机构覆盖和支持,发展良好的生态系统关系,增加支付方式和国际化拓展等;增加平台加密资产的深度和广度,包括扩大对持有交易所区块链协议功能的数字货币和加密资产的支持和支持,标记新资产;推出新的创新产品,积极推广业务发展,即建立任何现有的和更多的金融和非金融产品,以创造加密经济。
参考文献:
【1】 王家岭,区块链技术现状与未来分析,农村经济与技术,2020年8月
【2】 普华永道2018年全球区块链调查,
https://www.pwccn.com/en/research-and-insights/publications/global-blockchain-survey-2018/global-blockchain-survey-2018-report.pdf【3】 《2020年全球区块链发展趋势报告》https://www.weiyangx.com/377569.html
【4】 中国信息技术研究院区块链白皮书202020.12
文章标题:欧伊奥克斯研究院:深入分析未来coinbase的业务结构
文章链接:https://www.btchangqing.cn/207289.html
更新时间:2021年03月10日
本站大部分内容均收集于网络,若内容若侵犯到您的权益,请联系我们,我们将第一时间处理。