什么是第2层扩展?
在区块链和加密货币的世界中,事务处理的扩展是一个难以解决的问题。这受到平均块创建时间、块大小限制和确认事务所需的更新块数量(确认时间)的限制。这些因素导致在主区块链上进行交易,类似于mastERCard或Visa。场外交易。类交易几乎是不可能的。
让我们假设区块链和加密货币。统治世界。并负责执行所有全球非现金交易,即:从2014年到2015年,共有4331亿人。这意味着平均每秒13734个事务(tx/s)!(总的来说,VisaNet目前每年处理1600亿笔交易,每秒可以处理超过65000条交易消息。)这意味着,如果所有这些都是简单的单输入单交易,输出非现金交易,并执行以下操作:
SegWit的比特币支持。类中;区块链理论上可以处理约21.31tx/s,我们需要约644个并行版本,而SegWit事务大小为190字节,合并后的区块链每天将增长约210GB !
以太巷与他者;类中;考虑到目前的天然气价格,ETHereum理论上可以处理约25.4tx/s,这将需要约541个并行版本,事务大小为109字节,区块链的总增长约为120GB /天!
这就是为什么我们需要一个适当的扩展解决方案,不让区块链膨胀。
开放系统互连(OSI)模为计算系统的通信功能定义了七个层次。第1层是物理层,第2层是数据链路层。第一层从不关心Layer2和更高层的功能。它只提供原始数据的传输和接收。反过来,第2层只知道第1层,并定义了提供节点到节点数据传输的协议。
与OSI通信层类似,在区块链技术中,去中心化的第2层协议(也称为第2层扩展)指事务吞吐量扩展解决方案。去中心化的第2层协议运行在主区块链之上(在链之外),同时保留主区块链的属性(例如密码经济共识)。与每个事务不同,只有多个事务的结果嵌入到链中。

同时
是否每个事务都需要由世界上的每个父区块链节点进行验证?
如果我能让它们立即生效,我愿意为我的大多数日常事务提供(暂时)较低的安全性吗?
如果你能回答这个问题。没有中;And other Is through;,您正在寻找第二个级别的扩展解决方案。
这将如何适用于Tari?
Tari是一个需要处理真实事务的高吞吐量协议。例如,Big Neon是一个构建在Tari区块链之上的初始业务应用程序,它需要在短时间内完成大量的事务处理,特别是在门票销售和赛事门票交换的情况下。想象一下,在比赛日,一个能容纳85000个座位、72排座位的体育场。序列化的现实世界扫描在四分钟内分解为大约500张票,即每个队列每秒大约有两名观众。
这对于父扩展解决方案区块链是不可能的。
目前的二级扩展计划
小额支付通道
微支付渠道是一种技术,它允许用户进行多次比特币交易,而不需要向比特币区块链提交所有交易。在典的支付通道中,只向区块链添加两个事务,但是参与者之间可以进行无限或几乎无限的支付。
多年来,已提出或实施了若干渠道设计,包括:
Nakamoto高频交易;
斯皮尔曼家的男人支付渠道;
Clt-style支付渠道;
Poon-Dryja付款通道;
Decker-Wattenhofer双向支付渠道;
Decker-Russell-Osuntokun eltoo通道;
哈希时间锁协议(HTLC);
特别注意哈希定时锁定契约:这种技术使支付可以安全地路由到多个支付通道。HTLCs是更先进的支付渠道设计的一个组成部分,例如闪电网络使用的支付渠道。
闪电网络是一个运行在区块链之上的两层支付协议。它支持参与节点之间的即时事务。闪电网络有一个点对点系统,允许通过双向支付通道网络支付少量数字加密货币,而不需要持有信托资金,并**限度地减少了第三方的信任。
闪电网络的正常使用包括通过向相关的区块链进行金融交易来打开支付通道。然后进行任意数量的闪电交易,在不向区块链广播的情况下更新频道资金的临时分配;然后选择广播事务的最终版本以关闭支付通道来分配通道的资金。

闪电网络遍布加密货币世界。它最初是为比特币设计的。然而,litecoin、Zcash、ETHereum和riptide只是众多计划实现或测试某种形式网络的加密货币中的一小部分。
优势
微支付通道是为不改变底层协议的可伸缩比特币提出的主要解决方案之一。
交易被立即处理,节点的账户余额被更新,新所有者可以立即使用资金。
交易成本只是交易成本的一小部分。
缺点
小支付渠道不适合大额支付,因为多渠道支付网络中的中间节点可能没有足够的资金转移资金。
除非他们的节点在交易时连接并联机,否则接收方无法收集资金。
机会
因为Tari的票务用例需要与多方进行许多快速事务,而不是与一方进行许多快速事务,所以机会比预期的要少。不可替代的资产必须为其所有。广播中;但是,国家频道在两党之间是私有的。
信道状态
状态通道是小额支付通道的一种常见形式。它们不仅可以用于支付,还可以用于区块链上的任何东西。状态更新。例如智能合同的变更。
状态通道允许在链外协议中发生多个事务,可以非常快速地处理这些事务并最终在链上解决它们。他们维护了区块链协议的操作模,但是改变了用于处理可伸缩性挑战的方式。
状态通道中的任何状态变化都要求将状态部分指定为对…有兴趣;所有各方都同意使用清晰的密码。
迅雷网络
使用状态通道学习状态通道技术,定义协议,并开发参考实现。
状态通道可以与任何ERC20兼容的代币一起使用。
各方之间的状态更新是通过数字签名和传输散列锁作为一种协商一致的机制(称为平衡证明)来完成的,这种机制也受到超时(称为平衡证明)的保护。这些都可以在以太坊区块链上随时解决。闪电网络使用HTLC的方式与闪电网络完全相同。

如。那是什么?如。那是什么?
使用状态通道作为将本地状态通道集成到基于ETHereum的分布式应用程序的通用框架。
公共框架是只存储状态一次,然后由任何应用程序或应用程序组使用的框架。
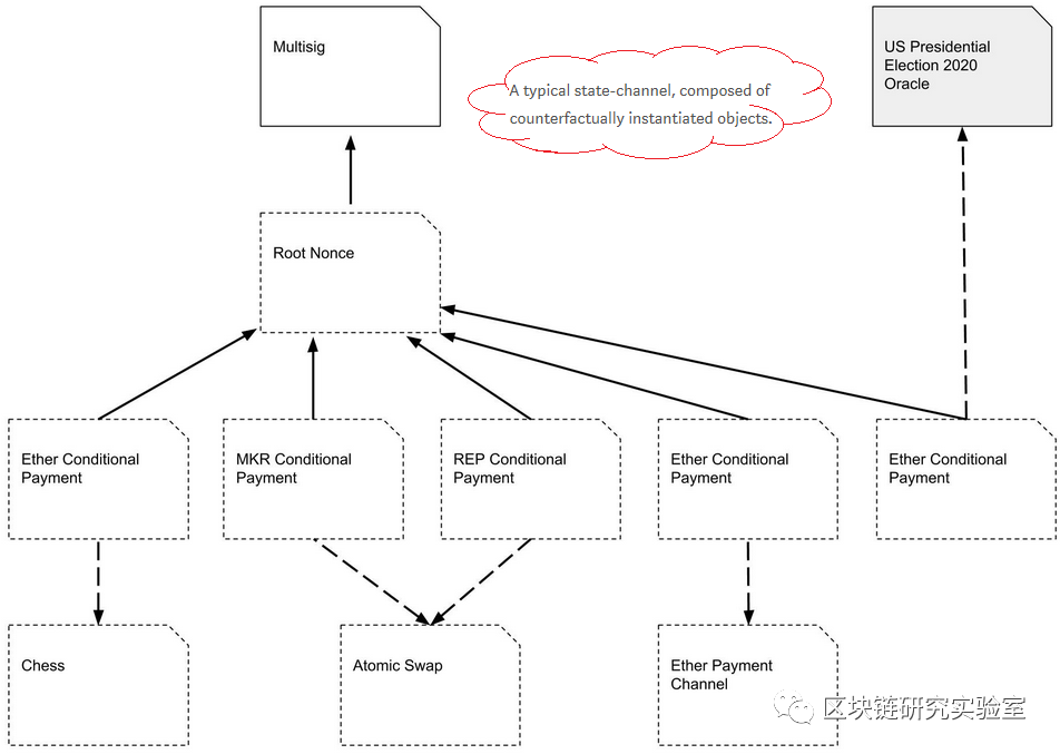
反事实实例化是指实例化契约而不实际将其部署到链上。它的工作原理是让用户能够签署和共享多签署钱包的承诺。
合并实例契约之后,通道中的所有参与方都将其视为已部署,即使它不是已部署的。
引入了全局注册表。这是一个链上契约,它将任何反事实契约的唯一确定地址映射到链上的实际部署地址。用于生成确定地址的哈希函数可以是考虑字节码、其所有者(即多签名钱包地址)和唯一标识符的任何函数。
典的反事实状态通道由反事实实例化的对象组成。

游乐场
状态信道作为去中心化的插槽赌博平台,但仍然使用基于中心化服务器的随机数生成。
实例化玩家和赌场之间的规范。闪电在;状态通道(称为命运通道)。当赌博游戏结束时,最终状态将提交给区块链。
该研究使用门限加密技术(如boneh-nn-shacham (BLS)签名方案)使一组参与者能够生成真正安全的随机数。
三一
Trinity是一个基于nep-5智能合同的开源网络协议。
NEO的trinity和ETHereum的Raiden network是一样的。
Trinity使用了与Raiden网络相同的共识机制。
新的TNC代币已经被引入到三位一体网络中,但是NEO、nep-5和TNC代币都得到了支持。
优势
允许支付和更改智能合同。
状态通道具有很强的隐私属性。所有事情都发生在参与者之间的通道中。
状态通道是立即确定的。双方签署状态更新后,可视为最终状态。
缺点
状态通道取决于可用性;双方必须在线。
机会
因为Tari的票务用例需要与多方进行许多快速事务,而不是与一方进行许多快速事务,所以机会比预期的要少。不可替代的资产必须为其所有。广播中;但是,国家频道在两党之间是私有的。
Off-chain匹配引擎
在匹配引擎中,订单从下链匹配,并在链上完成。这允许复杂的订单,支持跨链传输,并维护订单的公共记录和行为的确定性描述。链外匹配引擎使用代币来表示智能契约,将全局资产转换为智能契约代币,反之亦然。
霓虹灯交易所(NEX)
NEX使用带有代币的NEO去中心化应用程序(dApp)。
计划对NEO、ETH、NEP5和ERC20代币进行初步支持。
NEX out- chain匹配引擎将是可伸缩的、分布式的、容错的,并且可以连续运行而不停机。
对密码签名的要求可以达成一致;公开指定的确定性外链匹配引擎算法;以及交易和违规奖励的公共账簿。用于交换智能契约的事务方法将只接受由匹配引擎持有的私钥签署的订单。
匹配引擎匹配订单并将其提交到相应的区块链智能契约执行。
NEO上的单个调用事务可以包含许多智能契约调用。您可以在链事务中分批提交匹配的订单。

0 x
基于ETHereum ERC20的智能契约代币(ZRX)。
它提供了一个开放源码许可,允许通过dApp(中继器)形式的外链匹配引擎在ETHereal块链上交换符合ERC20的代币,以促进制造者和接收者之间的事务。
下链指令继电器+上链结算。
Maker选择中继器,指定代币汇率、过期时间、满足中继器成本表,并使用私钥签署订单。
共识由公开的DEX智能合同控制:地址、代币余额、代币交换、费用、签名、订单状态和最终转账。

优势
性能{NEX, 0x}:
链请求/订单;
Out-of-chain匹配;
NEX具体:
在批处理链上提交
过渡链转移;
支持当地货币;
公共JaaScript对象表示(ON)将第三方应用程序的编程接口(API)和Web扩展API应用于交易代币;
开发环境——在Erlang之上的Elixir,支持可扩展的、分布式的和容错的匹配引擎;
Cure53将对Web扩展进行全面的安全审计,NEX代币将被视为已注册的欧洲安全。
0 x具体:
开源协议,可以单独创建dApp匹配引擎链(Relayers);
完全透明的订单匹配,无单点控制:
只有遵循成本计划,Maker的订单才会进入中继器的订单簿。
交换只有在接受者愿意接受的情况下才能发生;
由公开的DEX art合同管理的共识和解决方案;
缺点
NEX具体:
就像传统的交换一样,它需要一定程度的信任;
封闭的流动性池;
特定于0 x:
将需要一个受信任的代币注册中心来验证ERC20代币地址和汇率;
早期的交易与可能的交易冲突,需要更多的发展;
批处理未知的能力;
机会
匹配的引擎通常为Tari提供机会;具体方案有待进一步研究。
Masternodes (Masternodes)
主节点是去中心化网络上的服务器。它的使用方式是普通挖矿节点无法执行的(例如直接发送、即时交易和私有交易)。由于它们增强了功能,主节点通常需要进行投资才能运行。主要节点操作人员受到激励,并通过以他们推广的加密货币获得一部分奖励来获得奖励。主节点将获得抵押贷款的标准回报,但也将有权获得部分交易成本,从而获得更大的投资回报(ROI)。
Dash是第一个在其协议中实现masternode模的加密货币。在Dash所谓的服务证明算法下,主节点的辅助网络与矿工的主网络共存,在区块链上达成分布式一致。这种两层系统确保服务证明和工作证明执行Dash网络的共生维护。Dash主节点还支持去中心化的治理系统,允许节点操作员对区块链内的重要开发进行投票。Dash的主节点需要1000 Dash抵押。Dash和矿工每人都有45%的区块奖励。剩下的10%用于区块链基金。运营商负责对如何分配资金来改善网络的提议进行投票。
Dash确定性排序。采用一种特殊的确定性算法对主节点进行伪随机排序。挖矿网络将通过对每个块使用工作负载证明的散列来为该功能提供安全性。
达什不信任法定人数。Dash master网络是不可信的,没有实体可以控制结果。从总池中选择N个伪随机主节点(仲裁A)作为选择执行实际任务的N个伪随机主节点(仲裁B)的预测器。从数学上讲,Quorum A节点是离当前块散列最近的节点,而Quorum B节点是离当前块散列最远的节点。对区块链中的每个新块重复此过程。
Dash服务证明。坏参与者也可以运行主节点。为了减少出现不良行为的可能性,节点必须ping网络的其余部分,以确保它们保持活动状态。所有主节点验证都由主节点网络本身通过仲裁系统随机执行。每个块验证大约1%的网络。这导致每天大约六次对整个主节点网络进行验证。连续六次违反将导致主节点被禁用。
优势
Masternodes:
帮助维护和保护生态系统和区块链免受网络攻击;
可以通过在需要时有权拒绝或隔离块来实现挖矿者的去中心化治理;
可以通过监测交易和提供法定货币通道来支持去中心化的交易所;
可用于促进智能契约,如即时交易、匿名交易和去中心化的支付处理器;
它可以促进去中心化市场,比如类似于eBay等同行运营的商业网站的区块链。
弥补工作量证明的局限性——避免中心化挖矿,减少能源消耗;
承诺增加稳定性和网络忠诚度,因为更高的分红和更高的初始投资成本,使得运营商不太可能放弃他们在网络中的地位。
缺点
维护一个主节点可能是一个漫长而艰巨的过程;
投资回报率是不确定和不一致的。在某些应用程序中,主节点只有在挖出一个块并随机选择支付时才会获得奖励。
通常,主节点的IP地址是公共的,因此很容易受到攻击。
机会
主节点没有特定的标准或协议;有许多不同的实现。如果Tari协议使用Masternodes,那么可以使用它们来促进解链智能契约,并增强主区块链的安全性。
主节点增加了人们参与Tari的动机。
等离子体
**区块链是区块链中的一条链,状态转换由根链上提交的绑定(退出时间)欺诈证书(散列)强制执行。Plaa允许您管理层次化的区块链,而不需要对根区块链上的分类帐进行完整的持久记录,也不需要向任何第三方提供信任。该欺诈演示了一种交互式快速取钱协议的实现,以防止恶意操作(例如块预提),并且在较低的恶意参与者希望将块提交给根链而不向上层广播的情况下。

Plaa是一个用于激励和执行智能契约的框架,它可以扩展到每秒大量的状态更新,使根区块链能够表示大量的dapp,每个dapp都使用自己的树格式区块链。
Plaa依赖于两个关键组件,一个是将所有区块链计算重新构造为一组MapReduce函数,另一个是在现有区块链之上绑定股票证书(PoS)代币的可选方法(在链上的智能契约中强制执行)。纳库姆托共识激励措施不鼓励集体扣缴或其他拜占庭做法。如果一个链是一个拜占庭链,它可以选择到它的任何父链(包括根区块链)继续或退出当前提交状态。

MapReduce是一个用于处理和生成大数据集的编程模和相关实现。用户指定一个映射函数,该函数处理键/值对来生成一组中间键/值对,以及一个约简函数,该函数合并与同一中间键关联的所有中间值。Plaa map reduce包括在map阶段计算数据作为输入的承诺,以及返回结果时reduce步骤中状态转换的merklee证明。
织机网络利用授权证明(DPoS)共识和验证,实现了在ETHereum上运行的可扩展的、特定于应用程序的侧链。
OMG Network (OmiseGO),一个运行在ETHereum上的等离子区块链金融扩展解决方案,使用PoS共识和验证。
优势
并不是所有的参与者都需要在线更新他们的状态。
参与者不需要在父母区块链上的输入记录就可以参与**区块链。
当您将Plaa区块链构建为树时,您需要最少的数据来确认父区块链上的事务。
可以通过根区块链构建和实现私有区块链网络。交易可以在本地私有区块链上进行,并由公共父区块链提供资金。
犯规时的快速退场策略。
机会
有机会使用Tari作为两层扩展解决方案。
你能不能创建一个dAppChain运行Monero的Tari票据等离子体而不创建一个特定于关税的根区块链?注意:这使得Tari区块链依赖于另一个区块链。
织机网络的软件开发工具包(SDK)使任何人都可以很容易地创建一个新的等离子区块链。在不到一年的时间里,成功推出了多家成功的dAppChains。
TrueBit
TrueBit是一种协议,它通过允许不受信任的智能契约执行和卸载复杂的计算来提供安全性和可伸缩性。这使得它不同于状态通道和等离子体,后者对于提高ETHereum区块链的总体事务吞吐量更有用。TrueBit依赖于一个解算器(类似于一个矿工),它必须将存款存入一个智能合约,计算它并在适当的情况下取回。如果计算不正确,则解决程序将损失其节省的成本。TrueBit使用了一种名为“”的技术;验证游戏”;一种经济机制,其中为其他党派(称为挑战者)创建了一种激励机制,以检查解决者的工作。

Golem引用TrueBit作为他即将推出的视频流平台外包计算网络LiePeer的验证机制。
优势
外包计算——世界上任何人都可以发布计算任务,任何人都可以因完成任务而获得奖励。
可伸缩——通过将矿工的验证分离到一个单独的协议中,TrueBit可以实现高事务吞吐量,而无需面对验证者的困境。
缺点
在撰写本文时,TrueBit仍在开发中。
机会
目前没有,因为Tari不做复杂的计算,至少短期内没有。
TumbleBit
TumbleBit协议是在波士顿大学发明的。这是一个单向、无链接的支付中心,完全兼容比特币协议。TumbleBit允许各方通过一个名为Tumbler的不受信任的中介机构进行快速、匿名的下行支付。在TumbleBit上,没有人,甚至是Tumbler,能够分辨出哪些付款人在支付哪些付款人。
支持两种操作模式:
经典混合/卷/清洗模式;
成熟的支付中心模式;
TumbleBit由两个交错的公平交换协议组成,该协议依赖于riest-shamir-adleman (RSA)加密系统的盲目性,以防止用户或Tumbler的不当行为,并确保匿名性。这些协议包括:
RSA -解谜器协议;
Puzzle -承诺协议;
TumbleBit还支持通过Tor进行匿名处理,以确保Tumbler服务器可以作为隐藏服务运行。

TumbleBit结合了链外密码计算和标准链上的比特币脚本功能,使智能合同不依赖于孤立的证人。这里使用的最重要的比特币特性包括哈希条件、签名条件、条件执行、2/2多重签名和时间锁定。
波士顿大学在白皮书中提供了概念验证和参考实现。NTumbleBit是为TumbleBit协议的c#生产实现而开发的,在撰写本文时(2018年7月),分层部署了它在TestNet的alpha/实验性版本中的Breeze实现。
NTumbleBit将是一个针对TumbleBit支付解决方案的跨平台框架,包括服务器和客户端。TumbleBit分为两种模式:翻转模式和支付中心模式。flip模提高了交易的可替代性,并提供了没有风险的非关联交易。paycenter模是一种无需实现Segwit或lightning networks等实现的下行支付方式。
优势
匿名的财产。TumbleBit提供了非链接性,而无需信任Tumbler的服务,它是一个不受信任的中介。
拒绝服务(DoS)和Sybil保护。TumbleBit利用交易费来抵御DoS和Sybil攻击。在整个;
的平衡。即使当事人串通一气,该系统也不应被用来印钞或偷钱。在整个;
比特币的兼容性。TumbleBit完全兼容比特币协议。
可扩展性。每个TumbleBit用户只与Tumbler和相应的对手方进行交互;所有TumbleBit用户之间缺乏协作,这使得滚转模式的可扩展性成为可能。
批处理。在支付中心模中,TumbleBit支持一对一、多对一、一对多和多对多事务。-主节点兼容性。TumbleBit协议可以作为主要节点上的服务完全实现。微风钱包现在完全能够通过安全连接为比特币交易提供增强的隐私保护。Breeze服务器通过网络预先注册,使用安全、不受信任的注册机制来**操纵和审查。在整个;
生产。NTumbleBit和Breeze的实现已经获得了TestNet的地位。
缺点
隐私并没有*得到证实。收款人比收款人有更好的隐私权,从理论上讲,收款人与滚筒之间的串通可以暴露收款人的身份。
Tumbler服务不是分布式的。如果Tumbler服务器发生故障,需要做更多的工作来确保事务的持久状态。
必须使用相同的面额。TumbleBit协议只支持公分母值。
机会
TumbleBit是Tari的一个优点,它是一个具有可靠隐私功能的不受信任的Masternode匹配/批处理引擎。
文章链接:https://www.btchangqing.cn/21264.html
更新时间:2020年05月17日
本站大部分内容均收集于网络,若内容若侵犯到您的权益,请联系我们,我们将第一时间处理。