2021年1月,标准hashrate集团和coin seal分别推出了btcst和pbtc35a。截至2021年1月25日,btcst项目总发电量达到15万吨[1],pbtc35a项目总发电量达到10万吨[2]。算力代币不仅在市场上赢得了用户的支持,也引起了业界的关注。算力市场从比特币诞生之日起就已经存在,是古代硬币圈时代的产物。在这一时期,除了云算力还不是一个成功的阶段性尝试之外,在算力市场上几乎没有什么大的创新。如今,算力代币的出现,让这个庞大而相对沉闷的市场看到了新的机遇。
但在现阶段,如何理解算力代币?这些重要问题需要我们考虑。本文将以btcst和pbtc35a为例,从DeFi play、客户产品、架构、芯片分布、代币价值捕获、收益杠杆、基础挖矿机械资产、挖矿成本、代币步骤、角色梳理、溢价和套利等角度对算力代币进行全面分析。**,本文将对这些重要问题给出自己的结论。
项目背景
计算力代币在计算力市场上曾零星尝试,但并不成功。这一轮Alchemy的新机制是玩DEFI的方法。自2020年上半年以来,DeFi公司异军突起,不断创新经营模式。世界上有许多独特的游戏方式,如产量耕作、公平推出、再基础、协议集成和流动性锁定。这些玩法给硬币圈带来了前所未有的双层资本博弈模式,吸引了数以百万计的玩家参与其中。
同时,DeFi play还不断与加密圈中的其他曲目相结合。例如,DeFi-play和stable-coin的结合产生了一种流行的算法stable-coin。目前,算力代币的实质是DeFi游戏结合了比特币矿工的算力代币。在btcst和pbtc35a中可以看到精益挖矿、公平启动、协议集成和流动性锁定等玩法,但btcst是代币化的,而pbtc35a是双代币的。除了pbtc35a项目,除了算力代币pbtc35a之外,还有管理货币Mars。
基本产品展示

Nbsp;图像1。*st DAPP显示
这是btcst的DAPP页面。用户需要在交易所购买btcst,然后质押btcst,才能获得挖矿机的挖矿收入。

Nbsp;图像2。Pbtc35a DAPP显示器
以上为pbtc35a的DAPP页面,用户使用过程类似。用户需要购买pbtc35a,然后质押获得挖矿收入。然而,在pbtc35a中,可以选择不同的质押池来获得不同风险暴露下的wbtc和Mars。
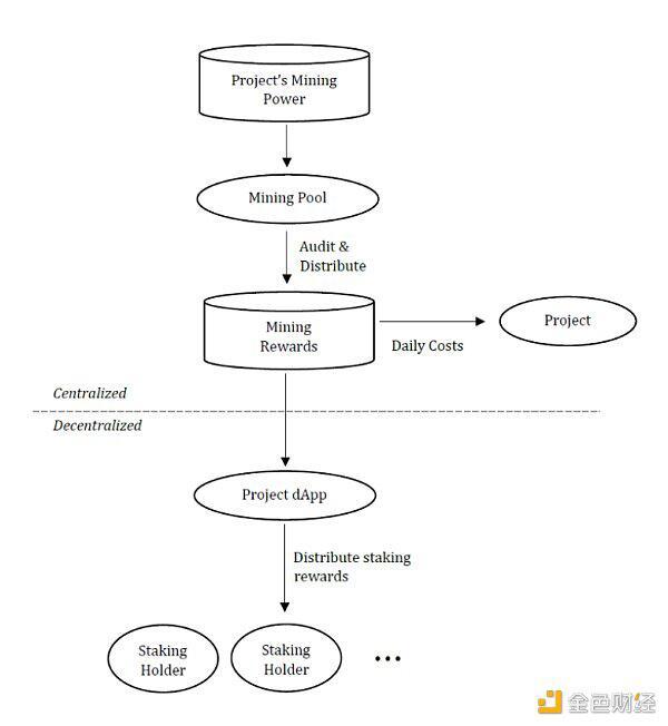
框架

图3。*st架构,参考*st白皮书
总的来说,btcst和pbtc35a的体系结构是相似的。在资产方面,它是中心化的。矿工在矿坑中挖矿,然后扣除挖矿和工程的运营费用,将收入结算给用户。在资本方面,是通过去中心化的DAPP运作。在DAPP获得收益后,它会将收益分配给已质押代币的用户。
代币发行
*st是平台的原始bep-20功能代币。*st采用DeFi世界常用的公平分配方法。*st没有团队共享,没有顾问共享,没有私募和公开发行。每个btcst的背后是0.1吨的矿物算力。代币总额有分阶段计划,但没有上限。目前,btcst已发行150万件。其中4万张是通过一个交易所一个月的启动池挖矿发放的。

exchange启动池中的*st挖矿页
pbtc35a项目有两个代币,pbtc35a和Mars。Pbtc35a代表hashrate和挖矿用益权。第一批pbtc35a为5万台,每台为35W/T能耗比下1th/s的计算功率,目前已发行10万台。火星掌管代币,总量21亿,4年内呈线性分布。火星将于2021年1月1日至2024年12月31日分布。
需要指出的是,pbtc35a没有使用公平分配。Marstoken把75%给用户,20%给Mars团队,5%给基金会。
自1月13日起,btcst推出交易所创新区,价格基本稳定在70元左右。btcst整体价格稳定。pbtc35a上线后,价格从98美元涨到195美元,然后又回落到104美元。
pbtc35a价格波动较大。火星上线后,价格从0.036美元涨到0.29美元,然后又跌至0.086美元。火星更不稳定。
激励分配
与主流的DeFi挖矿项目一样,btcst的挖矿收入取决于质押的金额和时间。如果超过60%的btcst在DAPP中认捐,DAPP将把所有BTC奖励分配给用户。但是,如果承诺的btcst低于60%,则只有60%的收益将分配给用户。剩下的40%将进入储蓄池,用于证券和代币做市。
值得一提的是,按照目前的货币价格,收回本金的时间约为562天。这一投资回收时间明显大于矿业圈365天的投资回收基线。这是因为代币btcst的流动性大于miner,因此存在流动性溢价。流动性溢价使得质押券的收益期长于直采机。
Pbtc35a在DeFi项目中也采用了典的pool1和pool2分配模式。其中,pool1是单一货币池,用户可以通过pbtc35a获得wbtc和Mars的收入,pool1是一种非破坏性挖矿。在pool2中,用户需要抵押lptoken以获得收入。池2有三个池,分别需要Uniswap上的pbtc35a USDT LP代币、Mars USDT LP代币和Mars BAC LP代币。这里的BAC不是pbtc35a系统中的代币,而是算法稳定币项目基础现金的代币。这种代币之间的嵌套挖矿属于DeFi游戏中的taowa。
pool2的LP代币挖矿具有非**性损失,而非无损挖矿。为了弥补损失,pool2的回报率通常是1000%甚至更高。值得一提的是,pool1的wbtc激励是基于pbtc35a实际质押的比例。pbtc35a的无抵押收入作为超额收入分配给池2。
额外发行代币
*st的代币需要通过新的算力来发行。有算力的矿工向项目组申请算力代币。一旦项目组批准矿工的请求,矿工将获得额外的btcstoken,项目组将获得矿工的所有权。
需要注意的是,新发行的代币需要锁定25周,每周线性解锁。这种流动性锁定也是一种典的DeFi博弈,它可以在一段时间内减少代币供给,有助于维持二级市场的货币价格。
收入杠杆效应
根据btcst披露的信息,2021年1月6日,btcst每pH算力的挖矿收入为0.000721比特币,约为直采机的14倍。据官方网站统计,2021年1月26日堆垛挖矿收入比直接挖矿收入增长11.22倍。让我们来探索这个惊人的回报率。
如前所述,当质押率低于60%时,将分配60%的激励收入。目前,已发行代币总数为150万枚,质押代币总数为8.02万枚。
如果质押率低于60%:
增强系数=代币总流通量*60%/质押代币数量
150万代币60%的收入相当于90万代币背后的挖矿机械收入。目前只分配了80200个代币,每个代币的收益倍数为90/8.02=11.22倍。收益杠杆效应的来源是低质押率。
我们来看看pbtc35a的质押率,目前质押率已经达到96.97%。池1和池2的质押池将获得*的挖矿奖励。因此目前pbtc35a的收益倍数为*/96.97%=1.03倍。可见,目前pbtc35a的质押率很高,导致其收益倍数不明显。
矿机资产
为了表征采煤机的算力,首先必须对采煤机进行标准化。矿石机械标准化的一个重要要求是使矿石包装机的能耗比保持一致。如果矿机成套设备的能耗比一致,则矿机的收入结构和用电成本结构是一致的。
btcst的能耗比为60W/TH,接近T15的水平。pbtc35a的能耗比为35W/T,与S19相近。当然,这并不要求一台采煤机机组中所有采煤机的能耗比相同。实践中,通过组合,矿机的加权平均能耗比可以达到要求值。
例如,ant S17 miner(75w/th)和ant s9se miner(45w/th)可以一对一地配置,使得平均能耗可以达到60w/th。
根据公开资料,btcst项目矿机进场模式如下:
1Bitmain:S9k、S9j、S9i、T17、S17、S17 Pro、T19、S19、S19 Pro;
2Innosilicon:T2T和T3+;
3Whatiner:M10、M21s、M20s、M31s和M30s;
4AvalonMiner:A1146、1066、1166、1166 Pro和A1246。
以上是主流矿机厂商的主流矿机号。
目前,pbtc35a项目并未详细披露其挖矿机号。
标记化的步骤
采煤机标准化后,需要进行一系列的步骤来标识标准化采煤机。从btcst的公开披露信息来看,计算能量代币的第一步是要求矿工向项目组申请。应用程序可以选择在矿机所在地进行代币,也可以选择将矿机物流给附近有资质的操作人员。前者要求矿工达到合规操作人员的标准,后者只要求挖矿机械达到一定的标准。如果符合标准,项目组和矿工签订合同转让所有权。请注意,这不是质押或租赁,而是将挖矿机械的所有权直接转让给项目方。**一步是向矿工发放更多代币。
矿工要想成为合格的运营商,其算力必须达到100ph/s。其次,项目方将对矿工的矿场进行实地调查,包括但不限于矿场环境、基础设施、电能质量、运营水平和合规能力。这一领域的审计具有一定的主观性。
实际上,矿机的准入是比较客观的。首先,矿工的总功率需要达到5ph/s,号必须在上述号范围内。需要将矿工送到指定的合格操作员处进行8小时的热试验。试验结果的功耗和计算误差不应超过模值的5%。
目前,btc35a及其接入流程尚不规范。
挖矿成本
熟悉挖矿的朋友都知道,挖矿不仅可以获得比特币挖矿带来的好处,而且还有持续的运营成本。在计算权能代币的过程中,不仅要解决矿业收入作为激励分配的问题,还要用一套规范的方法来处理经营成本的问题。大部分费用是电费。我们来看看电价的计算公式:
日电费=能耗率*小时计算力*24小时*每千瓦时电价
在上述公式中,日用电量可由能耗比*小时计算*24小时计算得出,再乘以电价得出当日电费。
如上所述,btcst的能耗比为60W/TH,即0.06kw/TH;pbtc35a的能耗比为35W/TH,即0.035kw/TH。另一方面,btcst的电价为0.058美元/kwh,而pbtc35a的电价为0.0583美元/kwh。可以看出,btcst的能耗比明显高于pbtc35a,但电费略便宜。此外,btcst需要扣除3%的功率损耗,而pbtc35a需要扣除2.5%的池费率。
矿主的日常运营成本将通过出售比特币收回。目前,btcst和pbtc35a均未披露比特币价格波动的套期保值信息。
角色排序
在代币和算力的操作过程中,许多角色需要相互协作。首先,整个过程都需要审计角色。矿机运行费用的跑、掉、漏现象一直是矿场管理中的难题。因此,在代币过程中,需要发挥强大的审计作用,以保证矿机运行的透明度。从公开披露的信息来看,btcst负责该矿池的审计工作。
其次,计算力代币发行后,在二级市场进行交易,具有一定的做市和市值管理需求。这项工作通常由项目组本身或由项目组雇用的专业第三方团队进行。
离线挖矿机的着陆和作业是一项重要的任务。这是一项非常重要的业务,每个矿池的区域和工作环境也不同。因此,除了项目组直接经营的矿场外,矿场也可以通过加盟经营。从***息来看,btcst正采取这种开放式的方式来运营该矿。
如上所示,btcst和pbtc35a都需要DAPP来引导用户购买代币,以便用户质押代币并获得收入。因此,DAPP的运作是必不可少的,这通常是项目组的责任。
**,整个项目还存在治理需要调整项目未来发展方向的问题。权证发行、成本调整和超额收益处置需要有效的治理机制。目前,根据btcst披露的信息,该地区尚未采用DeFi项目的主流Dao组织模式。公司实行项目治理委员会制度。治理委员会由项目组和合作矿池组成,采用传统的线下投票方式。
溢价与套利
如上所述,在挖矿机械市场上,购买bctsttoken比直接购买其背后的算力有巨大的溢价。我们参考了“计算代币,矿圈灰度博弈”一文中的比较法。我们将btcsttoken与功耗比接近的T15 miner、pbtc35atoken与功耗比接近的S19 miner进行了比较。我们结合1月28日的新数据,计算出这两种代币相对于挖矿机械的溢价。
目前,二手T15矿机约3300元,折合509.26美元。T15的计算力为22T,相当于220btcst。目前,btcst的单价为62.53美元,因此220 btcst的总价为13756.6美元,是T15价格的27倍。27倍的溢价是惊人的。
毫无疑问,btcst的溢价将激励矿工使用自己的挖矿机来代替结石。这与灰度非常相似,在美国股市和加密市场也形成了人为的套利空间。
但pbtc35a没有这样的溢价。目前,二手S19挖矿机的价格约为100美元,其算力仅为1t,相当于pbtc35a背后的算力,目前pbtc35a的价格为97.19美元。也就是说,pbtc35a的价格和直接购买矿机的价格差不多,没有溢价甚至是微薄的折扣。
那么,为什么btcst和pbtc35a的费率有这么大的差别呢?或者为什么btcst有如此惊人的溢价?在我看来,主要原因是btcst的市值管理水平和交易所的品牌支持,使得散户购买代币,推高了溢价。
质押率差异
如上所述,btcst总共发行了150万枚代币,而认捐的代币只有80 200枚。btcst的质押率仅为5.35%,pbtc35a的质押率为96.97%。如何解释btcst的低质押率?
*st是已经上线的交易所的代币,而交易所的主流用户是加密圈内的交易用户,DeFi用户渗透率较低。很多交易所的用户对DeFi的挖矿并不清楚,购买btcst的主要动机是在二级市场获利。此外,交易所并没有引导用户在每个主要客户机上锁定头寸和进行挖矿。当然,从中长期来看,btcst用户的质押率也会随着时间的推移而提高。
pbtc35a的质押率高达96.97%。一方面是因为pbtc35a没有大量的国外流动性。另一方面,来自MAS和pool2的收入每年超过1000%,吸引了大量DeFi的本地用户。这些DeFi的本地用户熟悉DeFi的质押挖矿,没有任何障碍。
风险
尽管太阳币有其独特的特点,但笔者必须指出,太阳币的发展还不成熟,存在诸多风险。传统的矿场经营管理问题仍然存在于计算货币上。矿机的算力竞争风险和货币价格波动也会导致收入的长期不确定性。当然,代币二级市场货币价格的波动也是投资者需要承担的风险之一。
在矿机的整个生命周期中,偶尔会出现矿机设备损坏、电力不稳定、国家政策变化等风险,这将对算力的标准化提出挑战,阻碍其实现。目前,从各项目方的信息披露情况来看,矿机全生命周期可能出现的各种情况对代币的影响尚无预案。比如,如果停矿是某个权力政策造成的,损失是否应该由所有持币人承担,并进行相关责任认定。
与云算力一样,算力货币相当中心化于整个算力收入的计算和矿机的接入。这种中心化经营有赖于经营者的信用,经营者也有风险。
总结
在本文的开头,我们提到算力代币的本质是DeFi游戏结合了比特币矿工的算力代币。通过本文的分析,我们可以看到btcst和pbtc35a中的各种经典DeFi播放方法,如产量耕作、公平发射、协议集成和流动性锁定等。这些游戏为算力市场带来了新的资本游戏,吸引了众多玩家的参与。
目前,DeFi市场上主流的移动挖矿项目大多不具备创造持久价值的能力。短期资金博弈嘉年华过后,这些项目往往陷入冷清。与一般的流动性挖矿DeFi项目相比,算力挖矿带来的资本收益持久而清晰。正因为如此,笔者预测,如果项目运作得当,其生命周期将明显长于普通的DeFi挖矿项目。但另一方面,由于资本收益清晰、上限明显,尚币在初创期的增长速度和财富效应将不如成功的DeFi项目。
与直接挖矿相比,算力代币的进出更加灵活。而且,与直接挖矿相比,计算权代币的单位计算权有较大溢价,但由于质押率较低,单位计算权收益会有所提高。与云算力相比,算力代币更加规范,权益可以在二级市场流通。此外,DeFi的玩法给云算力带来了两层资本博弈。与直接购买比特币相比,btcst相当于杠杆代币,没有清算风险和摩擦损失。由于上述特点,将给市场带来新的增量流动性。
作为灰色标度,蒜李币人为地在一、二级市场创造了激烈的套利空间。灰度是一种自由流动的单向薄膜。只要存入比特币,就可以获得灰色比特币信托份额,但之后不能赎回自己的比特币,类似于单向膜。算利币也是单向膜,矿工兑换代币后,矿主的所有权立即转移,因此无法兑换。
对于散户投资者来说,这无疑是一个新的算力市场。因此,计算力市场的门槛大大降低,市场灵活多变,给中小投资者留下了很大的空间。
参考文献:
[1] 标准Hashrate.官方网站.https://get.1-b.tc/#/历史
[2] 联营火星。官方网站.https:// mars.pool.fi/#/交换
文章标题:计算货币——定义与计算市场的新结合
文章链接:https://www.btchangqing.cn/215243.html
更新时间:2021年03月20日
本站大部分内容均收集于网络,若内容若侵犯到您的权益,请联系我们,我们将第一时间处理。