
3月17日凌晨2点,美联储宣布利率决议。从美联储决议的声明来看,措辞比预期更加鸽派。在此之前,市场一直在讨论美联储是否会提前结束债券购买,并在通胀上升的情况下提前加息。这方面存在一些担忧,导致美股和大宗商品出现一定程度的下跌。这项利率决议给市场打了一剂强心针。他说,我们将继续购买债券,利率将维持在低水平,直到2023年。

美联储的变化与比特币有什么关系?利率和债务购买与币圈有什么关系?让我先谈谈这一现象,然后谈谈他们关系的深刻逻辑。
在利率决定宣布的同时,美元指数迅速跳水,黄金和美股比特币同时上涨,比特币在几个小时内从55500点左右上涨4000点。比特币的短暂崛起显然就是出于这个原因。
我们经常在币圈看到这样的交易对,
近年来,ETH/USD、LTC/USD日线不涨不跌,但ETH/BTC、LTC/BTC却出现了明显的下降。因为BTC在这个时候非常强大。
所以在这里,对于交易对来说,这同样重要。
如果这不容易理解,直观地说,以美元报价的黄金走势与以土耳其里拉或津巴布韦报价的黄金走势完全不同。(津巴布韦通货膨胀率很高。一年前它的货币足够买一辆车。同样的钱只能在年底买一个鸡蛋。)
今天,我们将从货币政策和货币升值贬值的角度分析比特币的长期机会。

从上图可以明显看出,主要国家名义利率几乎为0(中国除外),实际利率(名义利率减去通货膨胀CPI)几乎为0(美国和新西兰除外),
利率是金融市场的基础。它是衡量所有资产价格高低的基础。一个极端的例子很容易理解。如果银行存款利率调整到每年*,谁愿意冒险炒股、炒股期货、炒汇。
相反,极低的利率和其他资产的增加意味着货币贬值。
以上是从利率的角度。利率总是有限制的。不能归零。现在他们中的许多人处于零利率水平,而且还有负利率。到目前为止,利率的调整已经被运用到了**。还有什么?另一大杀手是量化宽松或央行的购债政策。
粗略地说,这是什么?美国政府发放救济金,政府没有钱。它发行债券向美联储借款。许多公司缺钱,需要借钱发行债券,美联储购买了这些债券。对美联储来说,这就是购买债务。美联储(fed)的钱在哪里?更多细节请看百度。

上图显示了美联储资产负债表的变化。大致可以理解为基础货币的规模。2008年、金融危机和2020年,疫情十分严峻。去年,直接从4万亿增加到7万亿以上。经过银行和金融机构的乘数扩张,它变成了m2,也就是说这个数字变成了2倍、3倍甚至更多。这是波澜壮阔的疫情崩溃后抬头的根源。
腾讯茅台有这么多股份,比特币总量短期内变化不大。苹果亚马逊公司的老板还没有回来,商业形势也没有太大变化。大豆和玉米的年产量变化不大。但黄晓宇(大豆、玉米、小麦)迎来了10年来罕见的大牛市。
如果你开阔视野,放眼其他市场,就会发现本轮牛市的根源。市场上的资金和市场上流动的资本增加了好几倍。
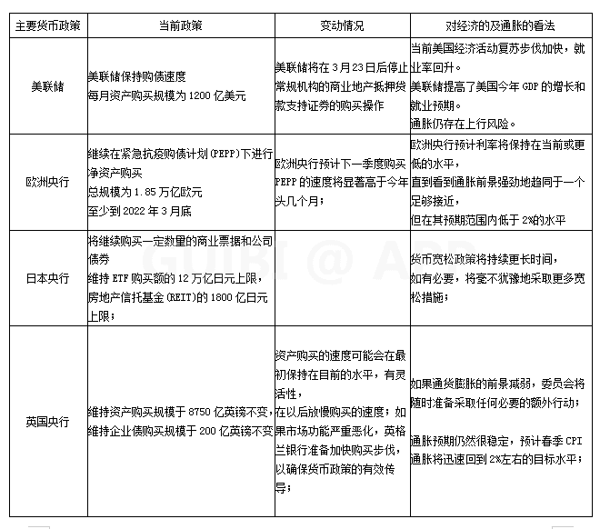
让我们看看主要经济体的货币政策,看看低利率的购债能否持续下去。下表中没有中国。当然,如果你稍微了解一下,就会发现中国的M2货币增长**是主要国家中**的。在过去的20年里,平均每年的增长率超过10%,这意味着货币的增长率。
参照下表,目前几个主要经济体的购债规模都处于非常高的水平。当然,这也取决于其他几个国家的政策。没有减少或终止债务购买的意图。
即使减持购债规模,投放市场的资金仍在增加,但增长缓慢。
这意味着,不仅是美元,其他经济体也在放水、超大水、淹没金山、涨潮。

美元永远是关键:
我一直强调,对美元贬值的理解体现在两个方面。首先,让我们谈谈我们的个人感受。近20年来,人民币购买力明显增强。超大的贬值,不管是面条还是平房,在很长一段时间内都不是一个水平。这是人民币的贬值。作为定价货币,购买力下降。
另一方面,在过去的20年里,人民币能兑换多少美元、多少日元、多少欧元?相反,人民币的兑换量却在增加。也就是说,从汇率的角度看,人民币的购买力已经升值。
因此,我们可以看到这样的故事正在传播。一开始,一位老太太花了100万美元买了800万人民币到中国旅游。玩了几年,还剩700万,她只要再换100万美元就可以回家了。这就是汇率的升值。
中国人先去美国,然后去日本,再去欧洲。这是命令。你可以看到汇率的走势。
这主要用来解释美元
一方面是购买力的贬值(反映在万物普遍上涨上),另一方面是汇率的贬值(反映在美元指数上)。如果说两者哪个更重要,第一个更基本,这往往是汇率贬值的基础或本质。
这里的结论非常清楚。美联储刚刚召开会议,讨论继续购买债券和长期维持低利率的问题。美国的疫情仍处于严峻的困境。政府本月初刚刚通过的1.9万亿美元纾困计划已经实施。政府没有钱时会发行债券。美联储将购买债券,债务将产生资金。一两个回合后,广义货币M2就会形成。水升起,船升起,太阳照耀,万物升起。
比特币和比特币有什么关系
从长期整合的1万个平台来看,也有6倍的增长。什么样的市场能够支撑?资本与价格、货币与商品之间只有一种关系。与17年前的大牛相比,流动资金和市场情况也有所不同。从机构和投资的角度看,黄金、原油等许多吸引资本的传统产品已不再具有想象力。从这些相对长期的预测来看,它将继续走强。当然,会有很多曲折和犹豫。价格的核心是货币与商品的关系。这两点非常适合比特币。
法币或人民币政策的目标是2%的年度通胀目标,国家政策货币不断印刷。
另一种商品(资产或货币)是比特币。**的数量是固定的。也许很多比特币永远找不到。
当然,市场认可度也是一个核心和重要的因素。我在这里不谈这个。
文章链接:https://www.btchangqing.cn/217149.html
更新时间:2021年03月23日
本站大部分内容均收集于网络,若内容若侵犯到您的权益,请联系我们,我们将第一时间处理。