清华大学互联网产业研究所
清华大学社会治理与发展研究所
中关村大数据产业联盟
2021年3月
编辑部
编辑部顾问:
吴震邢彦凯朱岩张成刚
编委会总体规划:
高彩霞
写作组成员:
高彩霞毛洪亮石伯轩何树龙王余杭王倩杨兰琴郭晓飞
签发单位:
清华大学互联网产业研究所
清华大学社会治理与发展研究所
中关村大数据产业联盟
技术支持单位:
申策网络技术(北京)有限公司
出版支持单位:
海南区块链协会
目录
阅读指南
第一章中国区块链产业发展的宏观分析
1、 国际热点与趋势
2、 中国区块链产业发展概况
3、 中国区块链产业发展的宏观分析
1.1总体发展趋势
1.2区域分布和资本规模
1.3产业生态布局
1.4基础底板分析
1.5技术路线分析
1.6产业安全形势
第二章中国区块链产业生态地图模
1、 中国区块链产业生态地图模
2.1 maps模总分分析
2.2 maps模一级指标分析
2.3基于maps模的区块链产业发展现状分析与总结
2、 基于maps的maps模迭代研究综述
第三章分析了中国区块链产业未来的发展趋势
第四章中国区块链产业生态典案例概述
组织简介:附录
1清华大学互联网产业研究所
2清华大学社会治理与发展研究所
3中关村大数据产业联盟
4申策网络科技(北京)有限公司
阅读指南
区块链是技术集成创新、金融创新、组织创新和产业应用创新的多维创新。服务实体经济、政务民生、公共服务等领域,实现全区域、全行业的资源整合与协同,服务中国传统产业数字化转。
2021年3月,《中华人民共和国国民经济和社会发展第十四个五年规划纲要》和《2035年远景目标纲要》(以下简称《十四五规划纲要》)正式发布。“十四五”规划纲要指出,要推进智能合约、共识算法、加密算法、分布式系统等区块链技术创新,发展以联盟链为重点服务平台和金融技术的区块链,供应链管理、政府服务等领域,完善监管机制。作为数字经济的重点产业,区块链已进入国家规划布局,有望迎来“加速”发展。在此之前,**中央政治局于2019年10月24日就区块链技术发展现状和趋势进行了集体学习。**中央总书记***强调,要把区块链作为核心技术创新的重要突破口。要明确主攻方向,加大投入,努力攻克一批关键核心技术,加快区块链技术和产业创新发展。区块链与云计算、大数据、物联网、人工智能、5g等高新技术构成现代科技集群,成为数字经济发展的驱动技术。产业区块链的发展也将成为检验中国数字经济发展的重要指标。
针对目前缺乏权威全面、深入洞察行业发展趋势和趋势的数据库和报告,清华大学互联网产业研究院,清华大学社会治理与发展研究院与中关村大数据产业联盟联合发布《中国区块链产业生态图》(以下简称《产业图》),分析产业发展态势,并据此输出产业发展成果,推出典行业案例,推动中国区块链技术创新和产业发展,推动区块链技术带动实体经济。
从宏观上看,行业地图将全面客观地呈现中国区块链行业的宏观发展趋势,为决策机构和行业提供服务;从微观上看,通过地图模的构建,定量分析区块链企业的发展现状,为区块链企业提供参考;行业地图还将通过典案例输出行业发展模式和标杆。
第一章中国区块链产业发展的宏观分析
2020年,加大国内外对区块链的支持和创新力度,将区块链纳入科技竞争,大国将其提升到国家战略的高度。区块链所蕴含的协同、透明、共享、跨界的理念,为产业生态建设提供了新的范式,将有助于产业集群的形成和发展,服务于中国传统产业的转升级和数字化转;区块链带来的组织变革更加注重个体价值的挖矿和发挥,这将推动分布式商务的发展,让更多的中国企业小企业分享数字时代发展的红利;区块链在社会治理中的应用,可以建立一个良好的社会治理机制适应多主体参与的社会治理框架,促进社会治理科学决策、**服务、精细管理,促进“政治、法治、道德、自治、智治”协调发展,从而充分释放治理效率。2020年是**中央“1024”讲话以来的一年。产业区块链实践得到不同程度的深化,在降低成本、提高效率方面表现出不同程度的效果,成为巩固数字经济发展的基石。2021年,区块链正式列入“十四五”规划。作为数字经济发展的重要产业,区块链再次被提升到新的发展高度。未来,在内外双循环的新格局下,区块链将在塑造价值链、打造创新链、优化产业链等方面发挥作用,输出行业典范案例和标杆,彰显中国创新创造智慧。
1、 国际热点与趋势
2020年,全球将出现“货币链”同步发展的趋势。随着基于区块链的新模式、新业态的不断涌现,新兴产业也逐渐兴起。在巨变时代,以区块链为代表的数字技术支撑下,新的产业形态逐渐显现,新世界的轮廓逐渐清晰。
2016年以来,区块链越来越受到各国的关注。许多国家纷纷出台相关政策,积极支持产业区块链的发展,并将区块链视为科技竞争的新舞台。现阶段,国际区块链政策的特点是“严控货币、宽治链”。美国、欧盟、英国重点研究和应用区块链技术;韩国、日本、新加坡制定相关监管制度,积极引导数字货币应用发展;德国,荷兰和澳大利亚制定区块链产业整体发展战略,推动区域经济发展区块链应用市场发展。美国更注重区块链技术和产业的发展。联邦机构相互合作,36个政府部门参与了区块链相关的治理工作,涉及国家立法、司法和行政的综合体系。同时,美国为企业提供了更多自由创新和交流的机会,也给了企业充分的试错空间。欧盟重视区块链核心技术,建设跨境区块链服务基础设施EBSi。澳大利亚在2020年2月发布了“国家区块链路线图”,明确了其区块链产业的发展路径。
根据毕马威发布的相关报告,2020年1月,国际清算银行发布了一份新的央行调查报告,发现80%的央行正在“探索”央行数字货币。过去五年,有关央行数字货币的研究和文献激增——根据谷歌学术搜索,2020年学术论文中提及央行数字货币的次数预计将是2017年的五倍以上,这标志着越来越多的中央银行开始从事合法数字货币的研究和开发。未来五年,只有少数央行可能朝着全面实施的方向推进和发行数字货币。不过,多家央行已经开始或正在开始深入开展试点。其中,瑞典、乌拉圭、乌克兰等国率先启动零售央行数字货币试点项目。欧洲央行与日本央行联合实施的Stella项目、新加坡金融管理局联合实施的Ubin项目、加拿大银行联合实施的Jasper项目,而恩纳罗岩项目由香港金融管理局和泰国银行联合执行,是批发数字货币试点项目。这些项目正在有序进行。2020年,中国人民银行确认央行数字货币在深圳、苏州等4个城市进行了内部试点,并在深圳、苏州进行了小规模的公开测试。总体而言,中国央行的数字货币是实践中***的。
在市场上,在大跨国公司的层面上,发布了由脸谱网牵头的数字货币图书馆2.0(后来更名为DIEM)的白皮书,致力于建立新一代金融服务的基础,包括一个新的全球支付系统。该项目的实质是发行以美元为基础的稳定币。依托Facebook在全球的25亿用户,有可能构建新的商业形态,发展更多的数字经济形态。2021年1月4日,美国货币监理署(OCC)发布文件称,银行可以操作通往该中心的稳定币网络节点,也可以发行稳定币。例如,Facebook主导的稳定币将于2021年发行,这将推动以美元为基础的数字货币成为全球支付结算的主流支付媒介。Defi(去中心化金融)将在2020年爆发,其市值将继续突破新高。其市值已从年初的不到20亿美元超过200亿美元。从放贷、稳定币、去中心化交易所、衍生品、预言机等方面看,其生态结构趋于完整,但潜在的安全性和合规性问题也暴露出来,可以说是既有潜力又有风险。到2020年底,ETH2.0将顺利上线,共识机制将由POW变为pos,目的是通过碎片化技术提高可扩展性,大大提高区块链网络的吞吐量,提高整个网络的性能。随着ETH2.0的出现,部署在ETH平台上的DeFi项目将不再受到性能瓶颈的制约,ETH上的DeFi生态将更加繁荣。2020年,传统机构布局数字货币的趋势明显加强。美国数字货币投资机构格雷信托代币信托产品规模屡创新高。其资产管理规模已由年初的20亿美元增至200多亿美元。这一时期,代币信托的种类不断丰富,表明传统投资者和投资机构已经将代币作为资本增值工具。
2020年,将出现一大批基于区块链的新金融模式和金融产品创新应用,加速传统金融体系的解构。随着以美国为代表的发达国家对代币监管的规范化,在合规管理的前提下,区块链对金融的渗透将不断加强,这将对传统的金融商业模式提出挑战,并将继续强化金融市场的发展路径。未来,政府、市场和资本的博弈将决定金融和商业发展范式的转换形式和金融基础设施的形式。
2、 中国区块链产业概况
我国区块链产业政策积极,政策导向性强,在基础设施建设方面具有借鉴经验和执行力。我国产业链完整完整,产业区块链发展场景丰富,科技后备人才众多,在联盟链发展中具有很大优势。
2020年是区块链产业发展的关键一年,产业区块链已成为产业发展的主流和共识。区块链已被纳入新基础设施的范围。从中央到地方,都出台了扶持区块链产业发展的政策。政府和行业方面已经开始积极寻求区块链技术的整合。实体产业与区块链技术的融合不断增强,应用场景不断深化,服务国计民生的项目不断增多,价值互联网的潜力正在挖矿和释放。区块链开始在加强产业链协作、促进数据共享、降低成本、提高效率等方面发挥作用,在社会治理和组织变革中越来越受到重视。区块链技术发展迅速,在隐私保护、跨链技术、数据流通和共享等方面取得了积极进展,促进了数据元市场的产生和发展。国家相关部门和区块链企业开始启动区块链技术基础设施建设,并开始在全国部署节点,重点建设生态,为中小企业提供区块链服务能力。据不完全统计,目前我国已经建立了30多个区块链产业园区和区块链产业基金。企业纷纷推出baas平台。中国央行数字货币(DC/EP)率先在深圳、苏州等地针对非特定公众开展大规模试点。中国央行的数字货币有望率先登陆。
3、 中国区块链产业发展的宏观分析
1.1总体发展趋势
近年来,中国与区块链相关的注册企业数量持续上升,从业者的热情空前高涨。据国家互联网应急中心“区块链之家”网站数据显示,截至2020年底,我国与区块链相关的注册企业已超过6.4万家。与区块链相关的注册企业范围包括涉及工商注册名称或经营范围、开展区块链相关业务、开展区块链相关**的企业。
如图1-1所示,近95%的区块链企业是在2014年之后成立的,特别是2016年以来,中国注册的区块链企业数量迅速增加。2017年注册企业数是2016年的3倍,2018年注册企业数是2017年的3倍,达到1.6万户的小高峰。2019年,区块链行业趋于平静,企业注册数量有所减少。2020年,区块链产业的热情空前高涨,新成立的区块链企业数量已大大超过2018年的小高峰,达到2.4万多家。

图1-1 2014-2020年区块链相关注册企业数量及增长率
(数据来源:区块链之家)https://bc.cert.org.cn/)
(1) 2016-2018:产业区块链起步阶段
2017年初至2018年年中,区块链技术一方面验证了在数字货币之外诸多领域应用的可行性,并逐步尝试登陆实体经济。区块链的价值得到了更大范围的认可;另一方面,虚拟数字货币的价格在此期间飙升,伴随着虚拟数字货币市场的投机行为,市场泡沫严重,在一定程度上被催促。注册区块链企业数量呈现爆发式增长。
(2) 2019年:产业区块链的理性发展阶段
2019年,虚拟数字货币市场泡沫破裂,市场跌至冰点。同时,区块链技术在许多领域的应用尚未形成规模效应,产业生态建设存在诸多困难,市场信心不足,注册企业数量明显减少。
(3) 2020年后区块链发展新阶段
2019年10月,**中央政治局就区块链技术发展现状和趋势进行集体学习。***总书记强调,要把区块链作为核心技术创新的重要突破口,明确主攻方向,加大投入,重点攻关一批关键核心技术,加快发展区块链技术和产业创新,而区块链将成为国家战略。同时,全国多个省市出台政策,鼓励区块链技术应用和产业生态发展。2020年新注册区块链企业数量大大超过2018年,达到历史高峰,中国区块链产业发展进入新阶段。2021年,区块链正式列入“十四五”规划。区块链作为数字经济发展的重要产业,已经被提升到一个新的发展高度。
1.2区域分布和资本规模
如图1-2所示,区块链企业已经遍布全国各地,形成了以北京、山东为主体的环渤海集聚区、以广州为代表的珠三角集聚区、以浙江、江苏为代表的长三角集聚区、中部集聚区以湖南、陕西为代表;以四川、重庆为代表的川渝聚集区。海南得益于政府对区块链的支持,受到区块链企业和互联网巨头的青睐。

图1-2区块链企业注册地分布图

图1-3区块链企业注册地分布图
(数据来源:区块链之家)https://bc.cert.org.cn/)
如图1-3所示,到2020年底,广东省企业数量最多,达到2.8万多家,占比超过40%,远远超过其他地区,主要中心化在广州和深圳。其次是浙江和江苏,分别为4480和4053。

图1-4区块链企业注册资本规模分布图
(数据来源:区块链之家)https://bc.cert.org.cn/)
如图1-4所示,从企业注册资本来看,近一半的企业注册资本在100万元-1000万元之间。二是注册资本10-100万元的企业,占比29%。注册资本1000万的企业数量也相当可观,占14%。注册资本在1亿元以上的企业占比为2.07%。虽然比重不大,但企业数量已达1289家,不可小觑。

图1-5区块链企业行业分布图
(数据来源:区块链之家)https://bc.cert.org.cn/)
如图1-5所示,从工商注册范围来看,区块链企业主要属于软件和信息技术服务、研究与实验开发和商业服务,分别占32%、16%和15%。其中,软件和信息技术服务业达到2.3万家,科研实验企业达到1.2万家,占总量的近一半。
1.3产业生态布局
在注册企业中,大部分企业没有运行区块链项目,也没有正式开业。由于技术和资源整合能力的限制,一些区块链应用项目正在快速上线和消亡。据区块链之家网站数据显示,在注册的6.4万多家企业中,真正开展区块链业务的只有2000多家。
对2000多家按地区开展业务的区块链企业的统计分析如图1-6所示,主要分布在广东、北京、上海、浙江等经济技术发达地区。其中,广东企业数量最多,达489家。其次是北京和上海,分别为461和223。

图1-6开展业务的区块链企业分布
(数据来源:区块链之家)https://bc.cert.org.cn/)
根据区块链之家的网站划分,行业分为五大类:底层平台、基础设施、解决方案、应用和行业服务。具体分布见图1-7。目前我国区块链应用主要中心化在供应链金融、商品溯源、版权保护、司法保护等方面,主要发挥区块链提供的可信数据保存的基本功能,部分金融应用使用价值传递功能。中国的区块链组织形式主要是联盟链和私有链,仅限于在一定可控范围内使用。区块链网络的加入有着严格的权限控制,大部分区块链网络都是由少数甚至单个主体控制和维护的。因此,区块链系统以b端用户的参与和使用为主,而C端用户对区块链应用的感知和参与并不明显。

图1-7区块链产业生态
(数据来源:区块链之家)https://bc.cert.org.cn/)
1.4基础平台分析

图1-8区块链基础底层平台应用
作为链链的操作系统,链链基础的底层平台是核心链技术创新和关键链技术突破的关键。本文以区块链首页网站数据为基础,对中国区块链项目使用的底层平台进行统计分析,发现大部分项目仍然使用国外开源区块链平台,主要包括超级账本和以太坊。超过30%的项目底层平台使用hyperledger,或者根据开放源代码稍加修改。使用以太坊公链平台或在内部环境中部署以太坊开放源代码来支持特定应用程序也是很常见的。
值得注意的是,国内自主知识产权基础平台生态布局逐步完善,应用范围逐步扩大。典代表有bcos、开心链、蚂蚁链、壹账户链、京通链等,由于我国底层平台发展较晚,尚处于生态建设的早期阶段。以规则治理为特征的区块链技术具有很强的扩展性和渗透性,是数字经济发展的基础。当前,我国应鼓励开源,发展自主可控的底层平台,坚持开放生态。
1.5技术路线分析

图1-9区块链技术发展图
区块链技术自诞生以来经历了三个发展阶段,目前正处于产业区块链的发展时期。
第一阶段是区块链1.0时代。它开始于比特币的诞生,随后是LTC、dogcoin、Zec和其他假币项目。现阶段,由于监管不力,投机活动猖獗。2013年12月,五部委联合下发《关于防范比特币风险的通知》,明确指出比特币不具备法律赔偿和强制的货币属性,不是真正的货币。它不能在货币市场上流通,金融机构也不能投资。比特币在中国被定义为一种商品。现阶段,比特币的长期存在验证了区块链技术的可行性。
第二阶段是区块链2.0时代。以以太坊的诞生为代表,依托以太坊的智能合约平台,可以编程、担保、交易。大多数区块链应用程序都是基于以太坊的,比如以太猫和其他区块链游戏。这一阶段扩大了区块链的应用范围,但仍然与实体经济没有直接关系。
第三阶段是产业区块链阶段。从2016年开始,区块链技术与实体经济的融合开始出现。在国际上,建立了超级账本项目,区块链基础设施平台相继启动,中国独立可控的底层区块链平台不断释放和开放。区块链技术已经开始在金融、政务、民生等领域发挥作用。然而,从技术周期性发展的角度来看,产业区块链尚处于发展初期。

图1-10企业区块链相关专利分布图
(数据来源:区块链之家)https://bc.cert.org.cn/)
如图1-10所示:
目前,一些企业在区块链技术的应用上已经形成了一定的技术储备。根据区块链之家的数据,在6万多家区块链企业中,有1100多家在中国拥有区块链相关专利(包括接受、披露和授权)。其中,拥有100项以上区块链专利的企业有33家。一方面说明我国区块链产业已经形成了一定的理论创新和技术积累,另一方面也说明我国区块链基础理论和技术创新需要进一步加大投入。
根据区块链之家收集的国内区块链相关专利,得出热点词的分布,如图1-11所示。国内区块链相关专利摘要最受关注的方面是安全性,其次是智能合约、共识机制、密码算法、跨链、存储等。

图1-11区块链专利热词分布图

图1-12区块链关键技术发展成熟度
根据区块链技术的关键和重要性,围绕不同的关键技术,区块链的关键技术主要包括共识机制、加密算法和隐私保护、智能合约、跨链技术、扩容技术、存储和网络安全技术等,有不同的解决方案,从而形成一个技术解决方案组。目前,不同的技术解决方案仍处于快速发展阶段,技术成熟度也不尽相同。此外,围绕不同的核心技术,还有工具产品,用来增强和提高技术的应用能力。例如,IDE工具和预言机主要是用于改进区块链应用程序的增强工具。
1.6产业安全形势
据国家区块链漏洞数据库不完全统计,2020年,区块链领域安全事件将超过500起,较2019年增长近240%;造成的经济损失将高达179亿美元,较2019年增长130%。如图1-13所示,安全事件主要包括103起DeFi安全事件、204起欺诈/钓鱼事件、143起勒索软件事件、31起交易平台安全事件、41起数字钱包安全事件、17起公链安全事件和16起其他安全事件。

图1-13 2020年区块链安全事件统计
(数据来源:https://bc.cnvd.org.cn/)
第二章中国区块链产业生态地图模
1、 中国区块链产业生态地图模
《中国区块链产业生态地图》构建了一套数据量化模,包括商业模式成熟度、研发创新能力、企业成长性、产业价值和社会贡献四个维度,用来评价中国区块链产业生态的发展水平。在2020年10月发布的1.0版基础上,对二级指标进行优化迭代,形成1.1版maps模。

图2-1地图模1.1版指标体系构成概述
本轮共获得62家企业的完整信息,分层抽取50家企业进行区块链产业发展现状分析。样本量对应的统计分析条件为CL=95%,CI=13.8ν,证明该结果对描述区块链产业整体发展具有较为可靠的参考价值。
2.1 maps模总分分析
如图2-2所示,本轮研究表明区块链产业的发展仍处于一个稳定的演进阶段。本轮调研50家企业平均得分接近56.8分,比第一轮调研高出14%左右。体现在模式上,商业模式成熟度不断提高,研发创新能力突飞猛进,企业成长性略有波动,社会价值和行业贡献不断丰富。

图2-2 maps模总分变化
如图2-3所示,通过对比两次调查结果,课题组发现,企业研发创新能力的提高对产业生态的贡献最为突出,增长贡献率为70%,其次是商业模式成熟度、社会价值和产业贡献。需要注意的是,企业成长的成长贡献率只有-6%。

图2-3 maps模主要指标视角下工业发展贡献率分布图
2.2 maps模一级指标分析
商业模式成熟度分析
中国区块链产业发展日趋成熟。商业模式成熟度的平均分从19.2分提高到20.6分,比第一轮研究提高了7%。一方面,各地响应“1024”讲话精神,出台区块链扶持政策,政府招标公告中与区块链相关的项目增多,传统产业开始积极寻求区块链解决方案;主观上,区块链企业积极参与产业区块链发展浪潮。另一方面,与上一轮相比,项目服务能力明显增强。在这一轮的研究中,以解决方案为基础的商业模式的企业比例达到了96%的高水平,这意味着绝大多数企业的业务将面临从设计到开发,再到交付,**到运营或**运营的项目系统场景。围绕项目金额、项目周期和项目运营计划形成的项目服务能力已成为衡量企业商业模式成熟度的重要指标。作为一个新的指标,该指标的平均得分比ν高出68%。
在可信场景和可信产业方面,创新企业已经从多领域探索阶段进入到多领域的垂直发展阶段。在产业发展的初期,创新企业往往在许多领域尝试商业案例探索和课题研究。经过反馈实践,难以形成商业项目的商业模式被淘汰或关闭。目前,他们正在细分领域、细分行业进行深度培育,如养老、监管、电子商务等领域。区块链技术在细分领域的扩展和发展程度将决定未来区块链产业发展的规模。
三是提高了核心产品的实现程度。在第一轮调研中,只有84%的企业完成了核心产品/解决方案的完整开发;在本轮调研中,88%的企业表示核心产品/解决方案的开发已经完成,只有4家企业还处于内测阶段。产品/解决方案的成熟也体现了整个行业研发和创新能力的提升。

图2-4商业模式成熟度二级指标得分率分布图
研发与创新能力分析
一年内,中国区块链产业整体研发创新能力大幅提升。该指标平均得分达到19.4分,增长70%,主要是各企业研发团队规模迅速扩大所致。在本轮调研中,如图2-5所示,96%的企业研发人员占企业总数的50%以上,而在第一轮调研中,只有63%的企业研发人员占企业总数的50%以上。

图2-5区块链企业研发人员比例
值得注意的是,研发团队规模的快速增长也折射出区块链行业面临的“人才竞争”。各类企业的人才缺口不容忽视。在这一轮调研中,几乎所有的企业都表示或多或少地面临着人才补充的问题。整个行业都面临着**成本高、**周期长、人才供给不足的问题。除了研发人员,对区块链产品和销售有深入了解和经验的人才也有很强的**需求。调查发现,高达94%的企业希望通过高校定向培养补充人才。目前,只有成都信息工程大学开设了区块链专业,远远落后于产业发展的需要。未来,将有越来越多的高校开设区块链专业,承担为区块链产业输出稳定、专业、规模化人才的任务。
据调查,如图2-6所示,企业的非人力研发投入也在快速增长,为研发能力的提高搭建了较为坚实的基础设施。与第一轮调研相比,非研发人力资源投入整体提升,千万投资企业比重提高6%以上。

图2-6区块链企业非人力研发投入分布图
虽然开源代码及相关行为企业总数仅净增2%,但整个行业的专利水平有了明显提高,成为整个行业创新能力提升的助推器。在本轮调研中,如图2-7所示,56%的企业申请或获得了20多项专利的使用权,总体分布有了明显改善。
有序的创新也使得众多龙头企业的差异化竞争优势逐渐显现。以一家区块链企业为例,该企业拥有29项发明专利和19项软件版权。其多链分片技术与主链-子生态链的双层链架构,可以使整个系统TPS实现高效扩展,并在支付和身份认证领域取得一定突破。

图2-7区块链企业非人力研发投入分布图
企业成长性分析
企业成长性得分是本轮调研中唯一低于首轮调研数据的一级指标,总体平均得分由11.0分小幅下降至10.5分。整个行业的增长没有取得进展,主要受以下三个因素的制约:
首先,资本对区块链企业的投资仍保持谨慎态度。根据成立背景,中国区块链行业的企业可分为三类:负责区块链相关业务的大企业子公司/事业部、向区块链行业转的科技企业和专注于区块链领域的初创企业,以及占比初创企业高达40%以上,因此资本市场对区块链产业的态度将在很大程度上影响企业的成长。
虽然融资并不是唯一的衡量标准,但从调查结果来看,如图2-8所示,处于融资早期阶段(无资金/无计划、天使轮/种子轮、A轮前/A轮)的企业比例几乎没有变化,而处于B轮的企业比例几乎没有变化;与第一轮调查相比,第二轮和第二轮调查增加了3%,而战略投资总额与上市公司几乎持平。

图2-8区块链企业融资轮数分布图
一方面,目前市场上风险投资家的融资状况并不理想。现有项目尚未退出,面临风险投资资金不足的局面。另一方面,风险投资在高科技等大数据的投资过程中遭遇了估值泡沫,在面对新技术时变得更加谨慎。第三,区块链产业尚处于发展初期,商业模式尚处于验证期。这种意想不到的流行病让原本并不乐观的资本市场雪上加霜。因此,整体来看,区块链企业的融资状况并不理想。
第二,产业区块链的客户是g端和b端客户,开发和实施时间较长。
第三,考虑到不同企业的发展水平差距正在拉大,项目组在优化maps模时必须考虑相对领先企业的海外投资(或收购)行为对自身成长的影响。同时,还需要对b端或g端客户的数量有一个更明确的衡量标准。上述两项指标的调整冲淡了较高的得分权重,最终使得部分企业的得分下降幅度很小。不过,与1.0版maps模相比,这一评价的客观性也得到了加强。低于预期的分数反映了区块链行业即将开始初步整合的现状。
产业价值与社会贡献分析
虽然行业价值和社会贡献的权重有限,但得分比第一轮调研高出24%,达到6.2分。除了作为权威机构的一员参与行业标准的制定和致力于产业发展外,2020年,我办还将发布两批区块链项目备案名单,备案数量的增长也是提升产业价值的主要原因之一。调查结果显示,如图2-9所示,80%的企业已经完成了办公室的项目备案,与第一轮调查相比净增11%。说明企业的合规意识在增强,暂时没有备案的企业上线时间较短,因此从上线到备案存在时间差距。

图2-9区块链企业网信息处备案申请
值得一提的是,不少第三方机构和半官方机构在年内增加了独立的区块链行业相关奖项或发布了榜单。为了提高市场知名度和品牌建设,企业甚至愿意接受非专业机构的奖励。
2.3基于Maps模的区块链产业发展现状分析与总结
如图2-10所示,该项目展示了maps模中一些典细分评价指标的变化,全面反映了区块链产业在过去一年中的变化。

图2-10地图模子项评分指标
本轮调研表明,区块链产业发展仍处于稳定演进阶段,具体场景的可行性和落地性已经得到验证,但还需要进一步探讨、梳理和总结,但缺乏全面**和推广的条件和能力。
从商业模式成熟度的角度
中央和地方政府对产业区块链的发展持积极态度,但其顶层设计和规划基本处于可行性研究阶段。据信息通信研究院统计,2020年,我国国家部委、省级政府和省会城市发布了217个与区块链技术相关的政策法规和方案文件,显示出对产业区块链的高度认可。但是,从产业发展的一般规律来看,由于产业区块链尚处于产业发展的初级阶段,地方规划尚处于制定目标、明确发展方向和重点的阶段,如何协调和组织资源,进行准确的政策引导,如何进行规划支持产业发展仍处于探索阶段。
产业区块链的发展需要政府的干预和引导,有能力与产业区块链的节奏和发展相匹配。由于区块链被纳入新基础设施的范畴,具有前瞻性、社会性和准公共品的特点。需要政府在资源、政策、人才、产业资金等方面为产业发展提供配套设施和服务。但在实践中,由于行政部门的制约以及对产业区块链技术概念和认识的局限,存在着资源不足或错位的问题。如果政府的扶持跟不上区块链产业的发展节奏,产业发展的效果就会大打折扣。
从研发和创新能力的角度
产业区块链已经建立了良好的项目服务能力,但短期内难以取得经济效益。从区块链企业的角度来看,经过几年的探索,大多数企业已经积累了相对优势的项目服务能力,积累了开发、建设和运营的经验。但由于区块链产业发展的规模效应和生态效应,单个企业短期内难以实现明显的经济效益,企业的长期价值无法转化为经济效益。
从客户角度看,政府和企业客户是产业区块链的主要服务对象。虽然企业客户也将区块链作为产业转升级的工具,积极探索区块链的产业化应用,但由于巨大的市场压力和业绩压力,如果短时间内降本增效的效果不是特别显著,企业难以持续投资。此外,企业对发展创新的投入不断加大,重点发展自主可控技术和开发知识产权储备,但缺乏市场动力也会造成难以为继的局面,这一点值得注意。因此,产业区块链的发展需要政府和社会资本的介入,以弥合从产业投入到产业效益产出的时间差距。
高校面临着通过产业链和社会区块链进行人才培养的问题。
大多数企业都面临着人才短缺的问题。如果整个行业的发展得不到高质量、稳定的人才输出,就很难持续下去。因此,高校开设区块链专业,加强社会人才培养,鼓励现有人才提高能力,培养后继人才,是一条长期的道路。
从企业成长的角度
产业区块链融资情况并不理想。一方面,由于市场上创投机构的资金筹措状况不理想,现有项目尚未退出,面临创投资金不足的局面。另一方面,风险投资在大数据等高新技术的投资过程中遭遇了估值泡沫,另一方面,在面对新技术时变得更加谨慎。第三,区块链产业尚处于发展初期,商业模式尚处于验证期,突发疫情已造成现有项目的中断或延误。因此,整体来看,区块链企业的融资状况并不理想。
从社会价值和产业贡献的角度
发展产业区块链已成为共识,区块链企业争相获奖。一方面,企业在民生、政务、慈善、教育等领域的实践意愿不断增强,聚焦国计民生工程,显示出良好的企业发展初衷。另一方面,为了突出市场品牌,企业也热衷于拿各种奖项,甚至是非专业机构的奖项,并把制定标准作为提升企业品牌和美誉度的手段。
企业合规意识增强,注册企业增多。主流区块链企业意识到合规的重要性,积极影响全国号召,积极开展项目备案。2020年,随着办公室公布的注册项目数量的增加,注册项目数量不断增加。
2、 地图模迭代及基于地图的研究综述
在地图模1.0版发布之后,许多从业者已经关注并认可了它。但随着行业的发展,需要不断迭代评分模,更新指标构成,客观反映企业和行业的发展。
为此,课题组通过专家访谈和桌面调研,在原有的模指标体系中增加了几个不同维度的二级指标,并以预调查结果为基础确定了迭代模的结构,作为主成分分析的基础。在此基础上,根据专家打分,对原评分比例进行优化,并对二级指标的评分权重进行优化,最终形成1.1版maps模。
1.1版maps模保持了原有四个评分单元(一级指标)的权重,二级指标的构成和权重发生了变化:在商业模式成熟度单元中,增加了新的“项目服务能力”指标;在研发创新能力单元中,新增“人才关注度”指标;在企业成长单元中,新增“企业对外投资情况”指标,以社会价值和行业贡献为单位,定义“网上信息办备案”替代原有指标。
第三章分析了中国区块链产业未来的发展趋势
趋势一:产业区块链发展更加务实,业务端主动匹配区块链技术的趋势明显加强。
2019年,区块链升级为国家战略;2020年4月,区块链纳入新的基础设施范畴,区块链技术成功“破环”,引起政府和企业界的高度关注,而业界开始重新认识区块链的发展潜力。从最初的技术侧积极寻求场景到行业侧领先,积极寻找业务场景匹配的区块链技术,立足业务侧应用,结合技术研发和应用,探索业务发展和技术应用的适应模式。
趋势二:传统产业与科技产业跨界融合创新将实质性结合,产业区块链发展将出现差异化
随着人们对大数据、区块链和人工智能产业认识的加深,企业可以积极思考利用大数据、区块链、人工智能等思维和技术寻找变化。同时,依托传统产业链,传统科技企业进入“轨道”。
产业区块链的发展需要多种技术的自下而上耦合,伴随着业务流程和业务模式的重塑。跨界融合程度和业务价值挖矿程度将成为检验区块链企业能否获得市场认可的重要指标,也将使产业区块链发展差异化。
趋势三:原有的区块链初创企业将面临更大范围的竞争和压力。如果没有明显的优势,就会逐渐被市场淘汰。
产业区块链已经引起了社会各界的关注。大院校往往从战略角度布局,前期不考虑经济效益,具有较强的资源、技术、品牌和人才优势。在现有条件下,原有的区块链企业在与大机构的竞争中并不具备明显的优势,如商业项目效益不明显,缺乏造血能力,或者缺乏竞争力,没有从资本市场融资的可能被市场淘汰。
趋势四:区块链技术垄断被开源打破,底层未来将呈现百花齐放的局面。
目前主流的底层区块链技术坚持开源原则,因此技术的垄断被开源打破,不会出现过度垄断。在开源技术的背景下,中小企业将嫁接在基础设施的数字高速公路上,连接产业生态,分享数字经济发展的红利,产业应用将呈现百花齐放的局面。此外,实力雄厚的产业不仅通过第三方购买区块链服务,还成立了自己的研发团队,为自己产业的发展生态服务。
趋势五:技术与法律合作,推动产业区块链发展。
产业区块链的发展需要政策、产业和法律的配合。由于区块链打破了原有的组织边界,重构了原有的业务发展模式,如智能合约自动执行的法律效力、链上原有资产的法律确认、链上资产转移的合规性等,不改变现行法律,就不可能大规模推广。因此,法律界也需要根据现实的发展,积极调整法律。目前,很高法院采用基于区块链技术的有效证据,极大地促进了互联网法院的发展。法律滞后于实际发展是正常的,但未来产业区块链的发展需要法律的护航。
趋势六:社会治理工程初见成效,政府将释放更多公共职能,开放更多场景,区块链技术将在社会治理中发挥更大作用。
目前,当地领先的区块链产业园区和区块链城市已经形成和涌现,区块链应用场景也被积极开辟。各地推出了一系列公共政务服务平台,在试点范围内取得了简化流程、提高效率的效果。政府已经开始意识到开放数据和场景向社会释放一些公共功能,利用区块链技术在社会治理中的优势,构建更加公平、透明、公平的环境,这也符合未来智能社会的发展趋势。
趋势7:
参照社会和法规对传统企业管理规范的要求,今后将从企业经营管理和执行行为准则的角度加强行业规范,进一步加强法规遵从性管理。
目前,市场方面的监管稍显不足,市场缺乏对企业行为规范的约束,一些社会协会、联盟私自设立奖项,一些企业存在耸人听闻的宣传、夸大、无限炒作等现象,一味地表达不专业的观点,屡屡赢得用户的关注,这对行业声誉有潜在的不利影响。未来,随着国家对产业区块链发展的重视,政府、行业协会和企业将从企业管理规范和执行行为规范入手,立足于行业生态健康发展的需要,加强行业规范,规范合规进一步加强管理。
趋势八:资本将向中国原创科技注入大量资金,分享未来区块链产业发展的资本红利。
由于区块链的开发和运营需要高额的资金和人力成本,特别是中国原有的区块链技术,需要大量的资金投入和政策支持。随着产业区块链的预期逐渐明朗,社会资本和政府基金会将尽快加入,分享区块链产业发展的红利。
趋势九:企业/个人积极寻求跨境学习和发展,更多高校开设区块链专业,人才分布更具前瞻性和系统性。
区块链是一种多技术、多学科的融合技术。人们意识到,仅仅掌握一项技能是很难满足客户的需求和公司的发展的。因此,从人才供给方面看,企业主动为员工创造跨部门的培训机会,企业员工和有转行意愿的社会人士也开始主动开展跨学科学习,以弥补自身的不足,加强自身的培训他们自己的优势。
同时,高校将从2020年起设立区块链专业,对产业人才进行更加规范、系统的培养。今后,将有更多的高校开设区块链专业,国家和企业将大力普及社会培训,并进行更广泛的前瞻性和系统性的人才布局。
趋势十:公众对产业区块链的参与度和认知度将持续提升。
随着工业区块链产业的深入发展,公众对区块链的认知和理解逐渐加深,学习区块链知识的需求和积极性不断提高。他们愿意探索将自己熟悉的业务与区块链相结合的应用。但由于产业区块链的解读和传播路径不同,各行各业的产业区块链化程度仍存在差异,区块链技术的普及还有很长的路要走。
第四章中国区块链产业生态典案例总结
2020年6月25日至2020年12月31日,课题组通过问卷调查的方式,对153个企业典案例进行了实地调研。课题组选取100个典完整案例,如图4-1所示

图1-4:2020-2021年区块链应用典案例分布图
案例显示,金融和可信存单是区块链应用最实用的方向,占38%,其次是可追溯和政务,分别占13%和8%。值得注意的是,区块链的应用场景范围在不断扩大。除医疗、公益慈善、民生、电子商务等领域外,在更大领域进行了探索和尝试。
通过对以上典案例的梳理和分析,我们发现案例类呈现出以下特点。
1企业建立自己的baas平台。
包括初创区块链企业在内的众多实力企业经过几年的努力,实践了各类区块链应用案例,积累了丰富的项目服务能力和专利技术积累,并将底层架构封装到baas平台中,为企业提供更全面的底层技术服务能力,构建区块链产业生态,帮助中小企业便捷高效地使用区块链服务。

表4-1:区块链企业构建baas平台实例
2依托原有客户,布局产业区块链生态。
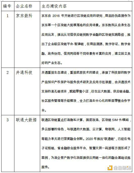
区块链被提升为国家战略后,央企、上市公司和大互联网公司开始布局和深入发展产业。他们希望通过区块链服务,与原有的服务内容相结合,进行迭代升级,为原有客户提供更多的增值服务,帮助客户重新梳理业务逻辑,实现价值提升。
每个企业都建立自己的baas平台和生态。为了避免链间信息孤岛的形成,也会增加跨链的需求。

表4-2:企业构建区块链生态实例
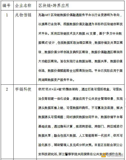
3区块链+跨境整合的案例开始出现。
区块链技术作为数字经济时代的重要支撑技术,也是新基础设施的重要组成部分。它具有前瞻性和前瞻性。它还将重塑业务流程和业务模式。在与实体产业融合的过程中,将面临业务发展模式的重构、资源重构和新业务模式的形成。在规划设计之初,需要与大数据、云计算合作,以解决真正的产业转、5g、5g等产业耦合问题。


表4-3区块链+跨境整合应用实例
4区块链+社会治理案例初见成效。
在区块链的应用中,它不仅是一种技术工具和手段,更是一种社会治理方式。区块链在社会治理中的应用案例逐渐增多,包括北京目录链和北京互联网法院的应用案例。政府主动通过区块链等现代技术手段割让权力、赋予社会权力的案例越来越多,在提高社会服务能力、服务社会民生的过程中发挥了很好的作用。


表4-4区块链+社会治理整合应用实例
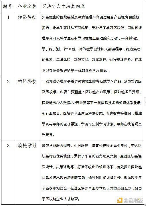
5关注区块链人才培养,推出区块链+教育平台。
产业区块链快速发展,人才缺口大,培养周期长。社会上涌现出许多区块链人才培养机构。他们通过短期的社会培训,帮助个人实现职业转,为行业引进人才。而且,一些企业还形成了免费培训平台,开始向高校输出符合行业需求的人才培训。

表4-5:区块链+人才培训示例
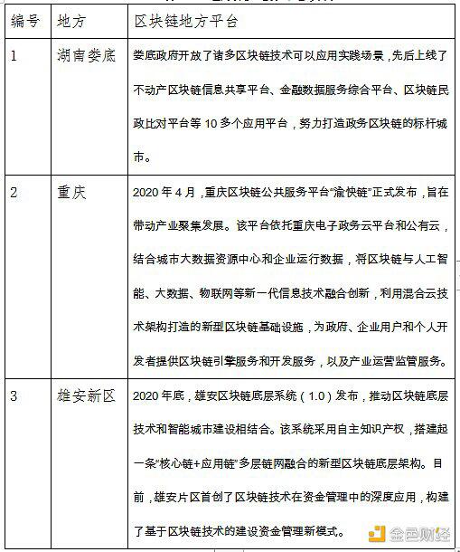
6政府重点建设国家/地方区块链平台。
中国和地方政府高度重视区块链基础设施建设,包括星火链网络、BSN等,在全国乃至全球部署节点。随着地方政府对区块链的重视,地方政府希望充分发挥地方资源禀赋优势,搭建地方区块链平台,将知识产权、数据等信息保存在地方,为地方长远发展服务。

表4-6:区块链+本地平台示例
组织简介:附录
1清华大学互联网产业研究所
清华大学互联网产业研究院是清华大学智库之一。其宗旨是研究数字经济时代的产业创新、产业交叉和产业转,为中国数字经济发展服务,促进传统产业向数字产业转升级。
依托清华大学的多学科优势,研究院聚集了各学科、各领域的专家学者。在整合创新技术成果的基础上,积极跟踪消化前沿技术,引导数字经济时代产业创新。在理论上,重视数字经济基础理论和产业转基础理论的研究。在应用方面,重点对区域产业布局与发展进行了研究,并对企业转方案和商业模式的规划设计进行了探讨。
2清华大学社会治理与发展研究所
清华大学社会治理与发展研究院是由清华大学和国家发改委共同组建的校级科研机构。研究院坚持“政策引导、资源整合、协同创新”的宗旨,围绕推进社会发展现代化的总体目标,前瞻性地实施相关领域的重大研究课题,重点开展社会发展领域的政策、理论和实践研究治理,致力于社会均衡发展、民生保障、社区管理、人工智能、人类幸福等研究领域,推进政府部门机制创新、模式创新、科技创新、服务创新,社会治理和国民经济社会发展领域的企业和社会组织,全面构建社会治理与发展“共建、共享、共治”的新体系,成为我国社会治理与发展领域的**智库。
3中关村大数据产业联盟
中关村大数据产业联盟是在中关村科技园区管理委员会的指导和支持下,由国内与大数据相关的企事业单位和社会组织自愿组建的国际化、产业化、非营利性的产业组织。联盟成立于2012年12月,2016年1月正式注册为****家大数据行业社会组织。
作为国家发改委“数字转伙伴行动倡议”首批合作机构,联盟在技术创新、理论创新、产业和金融发展等方面开展了多项推广和交流服务,资本服务、成果转化、人才培养、知识产权保护等方面,积极构建数字生态运营服务体系,全面推进大数据产业成长、数字经济新建设和可持续创新发展。
4申策网络科技(北京)有限公司
申策网络技术(北京)有限公司下属的传感器数据是一家专业的大数据分析平台服务商,致力于帮助客户实现数据驱动。围绕用户级大数据分析和管理需求,公司推出了申策分析、申策用户画像、申策智能操作、申策智能推荐、申策客观等产品,并提供大数据相关咨询和完整解决方案,全面为客户提供服务拥有专业的咨询、实施和索引梳理、数据模构建等技术支持服务。
感谢的单位
西安城市街区连锁协会
南京区块链产业应用协会
海南区块链协会
福建省区块链产业应用协会
河北省区块链产业应用协会
文章链接:https://www.btchangqing.cn/219262.html
更新时间:2021年11月03日
本站大部分内容均收集于网络,若内容若侵犯到您的权益,请联系我们,我们将第一时间处理。