区块链技术的潜力远远超出了加密货币等数字资产。用户和公司可以在区块链网络上放置数据(如个人ID、证书、公司财产数据、注册数据、房地产数据和其他有关真实世界资产的信息)。而这一切的源头——非同质化表征,无疑将对区块链经济的未来发展起到重要作用。首先,让我们澄清同质代币(FT)和非同质代币(NFT)之间的区别。

什么是同质代币?
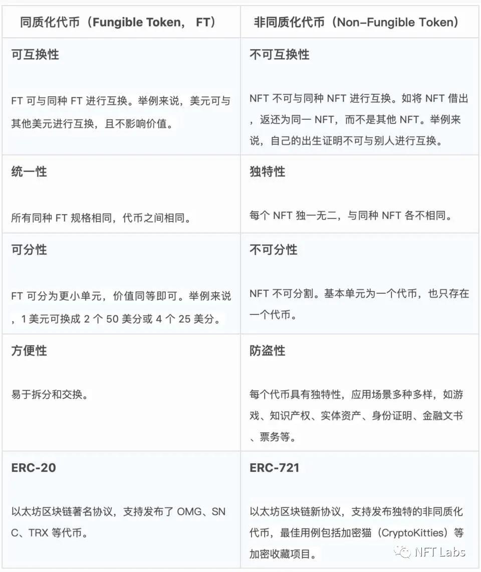
BTC、ETH等长期交易的加密资产大多是同质代币。例如,美元也是一种同质的代币。美元可以简单兑换,即使序列号不同,也不影响更换。如果值相同,则持有人的面额大小没有差异。
同构代币也是如此。同类比特币与其他比特币没有区别。它们有相同的规格,而且是统一的。在交易中,我们只需要注意所交代币的数量。它的价值可以随着交换的时间区间而变化,但其本质是不变的。同质化代币是一种可以无限替换、统一和拆分的代币。
同质代币使用起来非常方便,但在现实生活中,具有实用价值的东西是不可替代的,如合同、房屋产权、艺术品、出生证明等。因此,非同质代币应运而生。
什么是非齐次代币?
像cryptokitties这样的收集游戏使用新的、非同质的代币。NFT源于2017年底的eip-721(以太坊实施方案721)。异构代币包含智能合约中记录的标识信息。此信息使每个代币都是唯一的,因此不能直接被另一个代币替换。他们不能用一个交换另一个,因为没有两个NFT是相同的。另外,非同质代币是分不开的,就像一张不能给别人的音乐会门票,一部分门票不值钱,不能兑换。

非同质性的独特属性使得它通常与特定资产相联系,可以用来证明数字商品(如游戏皮)的所有权,甚至实物资产的所有权。它主要用于游戏和加密收藏领域。

FT和NFT之间的一大区别是它们使用不同的契约接口。前者是ERC-20,后者是ERC-721。
什么是ERC-20?
Erc-20协议是以太坊区块链中较早和更流行的代币规范协议。如果以太坊平台上的两个代币作为ERC-20发行,则可以自由交换。Erc20是一个标准的代币接口,它指定了它的基本功能,并方便了第三方的使用。开源系统使ERC20标准变得足够简单,可以在5分钟内发布一个ERC-20代币。Erc-20代币受同一代币合约的控制,这意味着Erc-20协议中的所有代币都可以方便地实现传输、请求、批准等功能,但其功能也有局限性。
什么是ERC-721?
与ERC-20相比,ERC-721具有更多的功能和更先进的技术。该协议是以太坊关于不可替换代币的NFT数字资产的第一个标准,适用于cryptokitties、decentraland和其他项目。Erc721标准由cryptokitties的首席技术官Dieter Shirley创建并发布。迪特尔·雪莉是NFT的创始人之一。
尽管ERC-721的用例比ERC-20少,其功能还在探索中,但721协议下的资产——绘画、债券、房屋或汽车——的优势在于所有权的安全性、所有权转移的便利性以及所有权历史的不变性和透明性。此外,ERC721还可以促进实物资产跟踪、交易和管理的交易和管理。随着游戏虚拟资产的普及,5g和VR的普及,区块链技术的应用,721协议的前景十分广阔。
除;Erc-721优于Erc-20;此外,区块链的未来发展也离不开另一个协议ERC-1155的发展。ERC-1155;毫无疑问,加密货币行业迫切需要跨网络的兼容性。
什么是ERC-1155?
以及;ERC-20;与其他标准相比,ERC-1155;代币协议标准的亮点在于它是如何跨链兼容的。到目前为止,大部分用户的资产只能在以太坊区块链上使用。然而,ERC-1155标准也使其资产与其他生态系统兼容,看来唯一的出路是能够跨多个区块链运营。
ERC-1155;它是如何工作的?
Erc-1155使用当地恩金代币来支持这些定制代币,这样可以确保通过这种方法创造的所有资产都有担保价值,可以通过使用恩金钱包中的当地“融化”功能获得担保价值,使有形价值的获取更加直接。
Erc-1155与传统代币有很大不同,不能直接销毁。相反,除非原开发者定期回购代币,否则代币通常仍在流通。Erc-1155被定位为一个更具体的代币标准,在这个标准中,任何资产都可以在任何给定的时间被创建和销毁。
好处是代币稀缺。在ERC-20协议中几乎没有稀缺性。以及;根据ERC-155协议,销毁资产可以减少流通,改善整体稀缺性,并提供不同于传统选择的代币协议。

NFT的未来
通过比较不难发现,NFT具有广阔的应用前景,其在珍藏中的价值和应用,以及促进数字专利和版权注册的潜力是无限的。随着区块链技术、虚拟现实技术和AR技术的不断发展,未来将探索更多的可能性。
文章标题:同质令牌与非同质令牌与erc-20的区别
文章链接:https://www.btchangqing.cn/249463.html
更新时间:2021年05月04日
本站大部分内容均收集于网络,若内容若侵犯到您的权益,请联系我们,我们将第一时间处理。