
本文以分布式资本为支撑,以京东至臻连锁、中安保险、浙商银行、一箭股份有限公司、纯连锁技术等代表性企业的交流与共享为支撑。
区块链是实体经济整个产业链的数字基石:区块链具有数据可篡改性和可追溯性的特点,这是解决整个产业链信任链的关键——区块链不仅是解决信息技术问题,也是继产业链实体交易之后流程在链条上,重塑供应链节点信用,保护数据隐私,充分挖矿产业链业务协同空间,推动移动产业生态化进程。区块链将从产品追溯、证书存储、供应链金融、金融技术服务、用户隐私保护、监管审计等多个角度重构产业链生态。区块链将成为数字基础设施的新基石。
区块链具有数据篡改和可追溯性的特点,有望在实体经济整个产业链的各个环节发挥积极作用,促进数字经济的发展。市场普遍认为,区块链只是一种新的信息通信技术,低估了区块链在构建产业链信用价值网络中的关键作用。目前,在整个产业链中,核心企业与各级供应商之间存在一定的核心痛点,如供应链金融服务、证书存储、在线业务协作、金融技术等,而用户更注重产品的可追溯性、个人隐私保护、金融技术创新等,监管审计、司法仲裁是市场经济健康运行的底线。区块链构建的信用价值网络是解决上述问题的关键,结合爱奥科技等智能物联网技术,充分实现线上数据与线下产品的深度绑定,在整个产业链的各个环节发挥关键作用,促进产业生态的推进。
从电子商务(含核心企业)、金融、供应商、监管、隐私保护、互联网巨头等角度,全面梳理产业链各个环节的痛点,并结合案例分析区块链对应用环节痛点的解决方案。防伪溯源已纳入商品服务质量评价体系,区块链防伪溯源将逐步成为商品服务全产业链的标准。在金融领域,区块链的安全性、透明度和不可篡改性将重构金融系统的成本和业务灵活性。从供应商的角度来看,区块链解决方案可以降低客户获取和数据获取等运营成本,增加利润规模。整个供应链涉及到许多Maker和用户。一方面,数据隐私是各方关注的问题。另一方面,监管审计的需求也对产业链中的数据协同提出了新的要求。我们认为,数据隐私和监管审计也是产业链协作的关键环节。利用区块链的加密和互信功能,完成数据权利确认,保护数据市场要素的价值。以阿里巴巴、腾讯、京东为代表的互联网巨头基于自身云平台资源,推出区块链基础平台服务(类似于baas服务),进一步构建服务体系生态系统。
以区块链为基础平台,结合物联网、aiot等技术,解决可信实体交易、隐私保护和监管合规等问题,是未来需要解决的关键方向。要抓住区块链与传统业务系统对接的机遇,进一步推进产业链业务的在线运营,提高整体效率。目前,由于多个行业的多个业务场景中不同基础区块链的应用,链间的互操作性和数据的可信计算成为区块链基础设施中亟待解决的难题。在应用实现中,如何在保证隐私的前提下实现业务数据的协同、价值挖矿和可审计性是区块链新基础设施的重点。物联网智能终端数据链是最迫切的需求,如何构建智能链已成为未来技术突破的重要方向。
投资建议:基于以上分析,我们建议重点布局区块链追溯/证书保管、供应链金融和数字资产相关公司,包括:1)供应链追溯和证书保管相关对象:吉虹股份和安妮股份;2)供应链金融服务对象:可见股份,浙江商业银行,华侨城,京东。O、 3)数字票据数字资产相关产品:东钢股份有限公司、广电快报、海联金汇;4)系统服务商:Geer软件、数字认证、高伟达、先进数字通信、浙大网新。
风险提示:区块链业务模式的实施情况不如预期;区块链技术的发展也不如预期。



1、 核心观点
1.1核心推荐逻辑
区块链是实体经济整个产业链的数字基石:区块链具有数据不篡改、可追溯的特点,这是解决整个产业链参与者互信的关键——区块链不仅仅是解决信息化问题。产业链的实体交易过程进入供应链后,将重塑供应链节点信用,保护数据隐私,充分挖矿产业链的业务协同空间,促进产业的生态化进程。区块链将从产品追溯、证书存储、供应链金融、金融技术服务、用户隐私保护、监管审计等多个角度重构产业链生态。
1.2我们的观点与市场不同
市场低估了区块链在整个实体经济产业链中的积极作用。目前,在整个产业链中,核心企业与各级供应商之间存在一定的核心痛点,如供应链金融服务、证书存储、在线业务协作、金融技术等,而用户更注重产品的可追溯性、个人隐私保护、金融技术创新等,监管审计、司法仲裁是市场经济健康运行的底线。区块链构建的信用价值网络是解决上述问题的关键,结合爱奥科技等智能物联网技术,充分实现线上数据与线下产品的深度绑定,在整个产业链的各个环节发挥关键作用,促进产业生态的推进。

市场低估了区块链在推动产业链走向数字经济中的作用。市场普遍认为,区块链只是一种新的ICT技术,低估了区块链在构建产业链信用价值网络中的关键作用——区块链不仅解决了信息技术问题,而且具有数据不可篡改和可追溯的特点;产业链业务上线后,将解决产品溯源、证书存储、供应链金融和金融技术服务、用户隐私保护、监管审计等痛点问题,促进产业生态,打造数字经济新局面。
2、 区块链解决产业链痛点促进产业生态
从电子商务(含核心企业)、金融、供应商、监管、隐私保护等角度,全面梳理产业链各个环节的痛点,分析区块链在解决应用环节痛点、促进产业生态方面的作用。
2.1电子商务视角:解决产品数据追溯的痛点,提高产品市场评价
消费者对产品质量的追求逐渐体现在对产品追溯全过程的需求上,成为商品销售新的市场评价环节。据科普时报数据,据不完全统计,全球假冒伪劣商品市场规模高达3000亿美元,其中假冒伪劣商品年交易额占世界贸易总额的10%。毒奶粉、毒大米、农药残留、克伦特罗、地沟油等假冒伪劣商品等各类食品安全事件频发,引发了食品安全的严重信任危机。2015年,国务院发布了《国务院办公厅关于加快重要产品追溯体系建设的意见》。2017年,原国家质检总局、商务部等十部门联合发布了《关于开展重要产品追溯标准化工作的指导意见》(以下简称《意见》)。根据《意见》,到2020年,标准化将显著增强对重要产品追溯体系建设的支撑作用,基本建成国家、行业、地方、集团、企业三级标准体系协调、全面覆盖、重点突出、结构合理。随着人们生活水平的不断提高,消费者对商品质量的要求也越来越高。从生产环节开始,准确的产品和流程数据记录变得更加重要。也就是说,对商品全过程可追溯性的需求已经逐渐内化为商品销售服务的市场评价。未来,好的商品在整个供应链过程数据的可追溯性上会有更高的服务质量。
区块链作为一种去中心化的数据库技术,具有数据防篡改、可追溯、增强对等互信等特点。这是解决产品可追溯性痛点的一个好方法。目前,基于中心化式数据库的追溯应用在很多行业和领域都有很多案例,但中心化式数据库必然会带来数据篡改容易、数据流通去中心化、收集漏洞、数据隐私泄露风险大、与政府监管难以衔接等问题。例如,问题链接数据的不透明度和丢失等问题经常发生。面对监管部门的核查,企业对数据隐私有顾虑,而供应链各个环节的厂商彼此不信任,从而推卸责任。这些问题的根源在于传统的中心化式数据技术解决方案。通过区块链技术的去中心化性、共识机制、非篡改性、信息可追溯性等特点,可以有效解决上述痛点。《京东区块链技术2019年实践白皮书》总结如下:
1) 确保记录的信息不可篡改:
通过在Maker、分销商、物流商、零售商、政府监管机构、检测机构等主体建立网络节点,借助物联网技术,提高代码分配和信息采集效率,实现原材料、生产等信息的共享,加工、仓储、物流、零售等产品将存储在区块链网络中,信息在链上方面被篡改后将自动同步到所有节点。确保源信息的真实性。此外,结合一维码、二维码、RFID等物联网识别技术,可以实现更加安全的防伪验证。
2) 帮助政府部门有效监管:
通过区块链网络的信息同步,监管部门可以将整个网络作为节点之一,快速实现信息监管。在发现问题时,要迅速找到问题的根源,做到源头可以查,目的地可以查,责任可以追究。
3) 实现全过程透明信息共享:
基于共同的区块链网络,从原材料开始到生产加工、仓储配送,从供应商到零售终端,整个链的信息通过分布式账本进行维护和监督,使信息更加透明,信息共享各环节之间,上下游企业及时了解整体状况,以便快速决策;整个过程的信息可视化,增强消费者对商品质量的信任。
4) 串联各主体,提高效率:
通过商品的统一标识,记录、传递、验证、分析全过程信息,保证数据的连通性、一致性、完整性和价值性,解决企业之间的信息孤岛问题,提高商品的整体流通效率。
我们认为,商品供应链涉及到许多生产环节,整个过程是漫长的。区块链是解决节点互信、数据隐私和友好对接监管问题的关键技术。在区块链技术的基础上,帮助供应链各环节加快信息化和在线业务处理。从消费者的角度来看,体验产品溯源也非常方便,往往一个移动终端可以全程跟踪可信的产品数据。
案例分析1):京东至臻连锁防伪溯源案例分析。京东拥有行业领先的现代供应链物流基础设施和服务能力。供应链的高度数字化使得链上信息收集的边际成本极低。同时,其万亿规模的零售业务所带来的供应链上下游紧密的合作业务关系,也为区块链联盟链的成功构建和管理创造了组织治理的便利。利用丰富的产品防伪和全过程追溯系统的业务经验,记录每种商品从原材料采购到售后的全生命周期闭环中各个环节的重要数据。通过物联网和区块链技术,结合大数据处理能力,结合监管部门、第三方机构和品牌商,构建了一个与全链闭环大数据分析相结合的防伪追溯开放平台。平台和联盟链成员以区块链技术为基础,共同维护安全透明的追溯信息,建立科技互信机制,确保数据不可篡改和隐私保护,实现真正的防伪和全过程追溯。在整个区块链的产业应用中,京东智能链的防伪追溯平台已覆盖生鲜食品、农业、母婴、美容化妆品、葡萄酒、3C、二手商品、跨境商品、医药、线下超市等十多个领域。

白皮书中的数据显示,截至2019年2月底,京东区块链防伪追溯平台链上数据超过13亿条,合作品牌超过700个,入驻SKU(库存单位)超过5万个,售后用户访问和查询超过280万次。借助JD大数据技术,根据用户扫码行为提供**营销服务,提高订单转化率和回购率,在保证产品质量的同时提高企业收益。结合JD的闭环供应链物流系统,实现了真正的全过程跟踪。
区块链的可追溯性显著提高了商品的市场评价,提高了回购率,防伪可追溯性已成为商品服务质量新的评价因素和整个产业链的标准配置。根据京东至臻连锁官方网站公布的调查分析,对京东商城四类产品的用户行为进行了分析,用户行为分析探讨了区块链防伪追溯服务对产品销售和用户行为的影响。
分析的四大类分别是:母婴奶粉、美容护肤、海鲜鲜食和营养保健。四类在线区块链防伪追踪服务中,特定品牌的平均时间在1年以上。通过对比分析品牌在线追踪服务前后的消费者行为数据。从120个品牌中选出495个库存单位进行分析。其中,在线区块链防伪追踪的97个SKU纳入测试组(以下简称追踪组),其余未开通在线区块链防伪追踪服务的398个SKU纳入对照组。通过计量检验,区块链防伪追溯服务对产品销售和品牌回购率有显著的正向影响。由此可见,防伪溯源已经成为衡量商品和服务质量的一个新的评价因素,区块链防伪溯源将逐步成为整个商品和服务产业链的标准配置。

案例分析2)吉宏区块链+产品追溯,打造新的竞争优势。公司是一家基于创意设计和广告策划的“线上+线下”互联网营销综合解决方案提供商。其主要业务包括互联网到B(**营销广告)和到C(**营销跨境电子商务),以及为客户提供线下包装设计和营销服务。区块链解决了产品可追溯性的痛点,有助于扩大公司现有业务市场的深度。
基于快速消费品包装的营销属性和纸容器自媒体的优势,公司针对自己的互联网业务推出了具有自主知识产权的“一物一码+区块链1.0”系统,支持自有平台和品牌客户实现商品防伪溯源和客户**营销的目的,实现新零售;同时配合供应链业务(包括包装收集、食品配送等)整合,结合RFID等物联网技术,构建基于区块链底层技术和区块链芯片应用的工业控制系统,提供全程可追溯的供应链应用场景,为客户提供数字化、安全高效的工业控制服务。区块链使能业务的特点是数据可追踪性和不可篡改性。公司将物联网、区块链、供应链有机整合,拓宽市场深度,带来边际增量,提升公司整体竞争优势。今年,吉宏股份有限公司和长荣股份有限公司积极布局大健康产业链,开展了呼吸机等防疫产品的生产,基于现有区块链底层技术的供应链和防伪追溯管理系统,提供呼吸机产品全过程监控和生产系统服务,从健康、防伪等基本方面为人们的健康提供基本保障全球疫情蔓延。

2.2金融视角:连锁金融资产证券化与融资市场成本优化
金融已成为区块链支出的**产业。将区块链应用到金融场景中还有很多问题需要解决。数据隐私是最受关注的。企业需要深化场景实施,促进区块链金融服务模式升级。区块链在各个行业的应用潜力开始显现。根据IDC发布的《全球半年度区块链支出指南(2018)》,2018年中国区块链市场支出规模为1.6亿美元,比2017年增长108%。预计2022年市场支出规模将达到16.7亿美元,2017-2022年复合增长率为83.9%。其中,金融业是投资于区块链的**行业,这与区块链账本的财务属性有关。区块链在数据防篡改和可追溯性方面的特点,使得区块链成为参与节点间解决互信问题的良好共享平台,但同时也带来了数据隐私问题,特别是在供应链金融领域,如果供应链企业的经济数据链是共享的,这种担忧更为明显。因此,如何突破情景需求的痛点,推动区块链在金融服务情景中的实施,成为行业公司积极探索的方向。

区块链的安全性、透明度和不可篡改性将重构金融系统的成本和业务灵活性。信任是金融服务体系的重要核心要素,资产流通和交易的灵活性也是金融服务的目标。在传统金融机构重视并不断布局金融技术以获得未来产业发展的过程中,区块链技术不容忽视。以区块链为重要技术的金融技术将给金融服务体系带来更短的信任链,重塑参与节点的信用,带来更灵活、更新颖的金融业务逻辑。这一点和业界的共识,无论是金融巨头、互联网巨头还是政府机构都非常重视新金融技术发展的新业务逻辑。许多金融技术应用,如摩根大通的JPM coin、Facebook领导的Libra,甚至央行的数字货币,都将对未来的金融服务业产生深远影响。
以资产证券化行业为例,区块链将为行业带来更低的成本和更灵活的业务形式。20世纪50年代以来,美国开始实行资产证券化(ABS),2013年以来,我国资产证券化创新金融业务也开始蓬勃发展。2019年,银交所ABS共发行1477款产品,同比增长72.95%;发行规模24377.11亿元,同比增长29.06%。2018年央行发布的资产管理新规明确将资产证券化作为转移标准的重要途径,这将为ABS市场的发展带来重要机遇。目前,ABS业务模式在运营和风险管理方面面临着诸多痛点,包括:
1) SPV、证券公司、律师事务所、银行等机构的线下协调成本较高;
2) 各参与组织相互独立,数据采集、协作成本高、准确性差;
3) 标的资产数量庞大,如筛选、审计、资产转让合同等,也依赖纸质文件和手工操作,成本高、周期长、容易出错;
4) 交易结构复杂,交易量大,频率高,人工对账清算效率低,容易出错;
5) 即使一定比例的抽查也存在风险,也不可能实现对大量资产的动态渗透监管。
区块链作为一种可信的去中心化数据账簿,具有历史数据不可篡改、可追溯的技术特征。在多方参与的情况下,增加参与者之间的互信,提高数据透明度,促进在线业务协调,提高参与者的效率,从而降低项目的融资成本,是非常适合的。智能合约使证券化过程的参与者能够相互合作,以规范和降低运营成本;通过规范过程和使基础现金流透明,提高风险定价效率和二级市场交易的流动性;通过区块链技术为资产证券化服务更有利于完善ABS现金流管理,提高证券交易的效率和透明度,帮助监管部门实现渗透监管。
案例研究1):
浙商银行构建应收账款链条,提供多元化增值服务。浙商银行以企业流动性管理和实现“自筹”需求为重点,构建了以集合理财平台、电子银行平台和应收账款链平台为核心的特色企业银行业务。应收账款链平台采用“区块链+供应链融资”模式。是利用互联网、区块链等技术专门开发的交易处理系统和技术平台,处理应收账款的签发、承兑、确认、支付、质押、兑现等业务,记录应收账款情况。通过区块链技术,将企业沉淀的应收账款转化为安全便捷的电子支付结算和融资工具,实现交易流通,激活原有流动性差的应收账款资产,为供应链核心企业及其成员单位、上下游企业提供创新的融资渠道,帮助企业减少外部融资,降低融资成本,促进企业构建了供应链“自我融资”生态。支付企业在平台上向供应商签发区块链应收款项。银行可以充当信贷增级机构,在信贷额度内进行确认。供应商收到区块链应收账款后,可以到国外支付和转让变现,也可以申请集合质押融资,有利于缓解企业特别是中小企业的融资困难。对于企业来说,应用账户链有以下优势:
1) 激活应收账款:将企业帐簿上的应收账款转换为电子支付结算和融资工具,可随时支付或融资;
2) 减少现金流出:企业使用区块链应收账款进行对外支付和结算;
3) 增加财政收入:企业可利用临时资金购销自行发行、承兑的应收款项,取得持有期间的贴现收入和利差;
4) 降低负债率:企业可以通过减少账面应收账款的支付和结算来减少新债务的形成和负债率。
应收账款链平台交易规模较大,不收取系统服务费。据新华网消息,截至2019年11月26日,浙商银行应收账款链平台累计激活企业2113家,应收账款1647亿元。作为浙商银行创新的综合金融服务平台,融通融资平台、易企银行平台和应收账款链平台是浙商银行为客户提供多元化增值服务、满足客户需求、提高客户黏性的有效手段。目前免收相关系统服务费。2016年,浙商银行开始研究区块链技术,在金融领域率先推出多项实验场景,并率先在行业内应用;2017年,浙商银行在行业内率先推出应收账款链平台;2018年,先后开发了基于应收账款链平台的金融行业应用场景,如仓单通、订单通等。并相继搭建了“彩一云”个人融资交易平台、银行间资产交易平台等,实现了区块链技术在公司业务、零售业务和金融市场业务的全覆盖。
案例研究2):
基于中安科技自主研发的区块链技术,结合供应链的实际交易场景,公共企业的安全链是一种供应链财务解决方案。区块链数据加密、防篡改、数字资产凭证等功能,可以突破供应链金融长期存在的信息欺诈风险、高性能风险、数据共享与流通、核心企业信用传递难、小微企业融资难等业务壁垒,以及银行客户的局限性。企业安全链的核心是打破企业之间的壁垒,实现数据流通和数据安全,降低各方风险,转移信贷,为核心企业连接各方,实现产融结合。

ABS全过程解决方案从增加收益、降低成本、提高效率三个维度体现了其价值:对投资者而言,全过程解决方案降低了ABS产品对应标的资产信用风险,丰富了投资收益来源,降低了投后管理成本;对于资产方,全流程解决方案进一步拓宽融资渠道,降低融资成本和风险控制操作成本,促进信贷业务管理流程规范化,缩短融资交易周期;对于服务方,减少人力资源的投后管理成本投入,使资本配置过程更加高效。
案例研究3):
JD数字ABS区块链应用实例。JD digital在将区块链技术应用于ABS流程方面有着丰富的实践。2018年6月13日,“京东金融华泰紫光19号京东百条应收债权资产专项支持计划”成功成立,并在深圳证券交易所挂牌转让。京东金融、华泰证券资产管理和兴业银行联合成立资产证券化联盟链。通过应用区块链技术的核心功能,如分布式记账、防篡改、实时安全传输等,使原始股权持有人、管理人实时共享和确认标的资产、现金流、产品、会计等数据和信息流,托管人和其他参与者容易,这有助于实现信息透明,提高运营效率,降低信用风险。同时,由于白条资产规模小、去中心化的特点,单笔交易金额小、交易量大。通过本项目的实践可以看出,区块链技术在技术性能上逐渐成熟,能够成功地支持大量数据的日常读写。**购入链资产约150万套,项目期间每天持续更新资产数据约5万条。
2018年11月8日,“京东金融华泰资产管理2018年第六期供应链保理合同债务资产支持专项计划”成功成立,并将在上海证券交易所挂牌转让。本项目以保理合同债权为标的基础资产,发行规模15亿元。华泰证券资产管理为计划管理人,兴业银行为托管机构,京东金融全资子公司邦威保理为原股权人和资产服务机构。该项目通过联盟链中的智能合约实现ABS项目的智能化管理,是对原有联盟链的又一次积极探索。**采用智能合约将交易结构的条款转化为可编程数字协议,实现了对特殊计划的智能管理。利用智能合约,联盟链实现了对加速清算和违约事件的实时判断。标的资产的动态表现引发加速清算或违约事件等条件的,合同条款自动生效,并将加速清算或违约事件实时通知各方,以便及时、透明地进行处置。
我们可以看到,随着行业的发展和技术的不断突破,基于ABS的区块链应用解决方案市场上的实践越来越多:无论是前期ABS向ABS贷款的实践,还是证券化发行和期限管理的各个管理流程维度,或是从消费性金融资产到供应链金融资产的广泛应用,或是联盟机构在各个阶段逐步加入,都在积极探索这一领域的应用。区块链技术在ABS过程中的应用将从过去两年的概念验证阶段逐步过渡到产品应用阶段。随着技术的发展、模块化处理方法(快速联网、统一身份验证、统一接口API)的建立、标准化流程的建立以及行业龙头企业的积极实践的示范效应,ABS区块链解决方案将在行业内迅速推广,成为资产证券化业务的基础设施建设,极大地促进了ABS行业的健康发展。
2.3供应商视角:提升供应商信用,打开信用传导的各个环节,服务供应链融资
政策驱动的供应链金融、互联网金融向b端布局,深入对接中小企业融资需求。2016年以来,有关部门出台了多项促进供应链融资的政策,旨在解决中小企业融资难、融资贵等融资难题,加快中小企业****,降低融资成本。2018年10月,财政部发布《关于印发2018年普惠金融发展专项资金预算的通知》,2018年安排普惠金融发展专项资金100亿元,比2017年增加23亿元,增长29.85%。支持普惠金融的决心可见一斑。近年来,随着对消费业务监管的日益严格,许多商业银行和P2P公司已经从C端金融转向b端布局,供应链金融将迎来快速发展,以满足中小企业的融资需求。

供应链金融市场规模稳步上升。艾瑞咨询数据显示,2019年供应链金融市场规模增长5.3%至2.1万亿元,2023年有望进一步增至2.5万亿元。

区块链具有不可篡改和可追溯的特点,是解决供应链财务痛点的关键。区块链作为一种可信的去中心化数据账本,具有历史数据不可篡改、可追溯的技术特征。在多方参与的情况下,增加参与者的互信是非常合适的。特别是联盟区块链具有友好监管、满足市场群体内部痛点需求的特点。联盟链实施低调务实,能够迅速与政府和传统机构合作。将区块链技术引入供应链金融,实现数据和信息在供应链上的存储,进一步加强信息的安全性和不可篡改性,最终实现供应链金融机构之间的互信。与传统的供应链融资相比,其优势在于:1)**限度地实现四位一体,2)提高融资效率,3)解决其他供应商的融资难题,4)减少违约。

区块链带来了市场规模的增长和渗透。区块链+供应链金融解决方案使核心企业能够多层次的信用传导,增强对商品和信用风险定价的监控能力,显著降低企业贷款门槛,进一步提升供应链金融的市场渗透力。据艾瑞咨询预测,在区块链的参与下,2023年供应链金融市场规模有望增至6.1万亿元,比传统供应链金融市场规模高出3.6万亿元,同比增长幅度较大。

区块链降低了供应链融资的成本和效率,提高了利润规模,减轻了供应商的负担。区块链解决方案可以降低客户获取、数据获取等运营成本,从而降低运营成本,实现利润规模的增长。据艾瑞数据显示,区块链将有助于降低供应链财务运营成本0.2%,增加利润5.99亿元。预计2023年实现利润增长296.65亿元,降低经营成本0.6%。
案例分析1):易观持续推进“易观区块”、可信数据池、可信仓库平台建设,推动区块链在供应链金融服务领域的应用,服务中小供应商。2017年,公司推出“易看区块”平台,是国内供应链财务管理和供应链金融服务场景中第一批区块链技术应用平台,支持在线保理、供应链交易管理、资产证券化等业务。经过三年的不断积累,不难看出,区块平台在推动供应链金融情景下区块链的实施方面取得了显著的成绩。2019年11月,易居股份有限公司在北京举行的“可信供应链金融技术创新研讨会”上,正式发布了“可信数据池”和“可信仓库”两款基于区块链和物联网技术的新产品,共享了供应链贸易管理和供应链金融解决方案以及基于这两种产品的工业实践经验。
截至2020年5月11日,“易观区块”供应链平台已完成可信交易20.9万余笔,交易金额275多亿元,链上融资合同446份,融资金额67.5多亿元。通过“易看块”在线系统,实时记录和描绘交易双方的真实交易背景。基于供应商庞大而真实的贸易背景,上下游企业迫切需要一个区块链等技术平台来解决行业阵痛,特别是对于供应商来说,区块链平台可以提高企业信用,企业积极拥抱区块链趋势。针对供应商特别是中小企业的融资需求,区块链供应链金融发展迅速,包括腾讯区块链、易共享、中安科技、京东智能链、金融壹号账户,浙商银行等企业平台为供应商开展区块链供应链金融业务。基于供应链的真实贸易背景,区块链的技术特征使得供应链上下各方都在积极“链上”

案例分析二:中安科技区块链业务不仅是一个平台,更是一个与客户安全、可信的产业金融生态系统。中安科技通过建立核心企业信用传导机制,确保信息对称,活跃存量信贷,加快流通速度,提高产业链协调效率,解决上游多层次供应商融资需求。中安科技不仅提供技术平台,还通过与客户构建产业金融生态系统,深度参与资本、供应链联运、咨询等服务,提升产业生态潜力。

2.4监管视角与数据隐私:确认数据权利,维护数据市场价值
整个供应链涉及到许多Maker和用户。一方面,数据隐私是各方关注的问题。另一方面,监管审计的需求也对产业链中的数据协同提出了新的要求。我们认为,数据隐私和监管审计也是产业链协作的关键环节。利用区块链的加密和互信功能,完成数据权利确认,保护数据市场要素的价值。
数据隐私权的实质是权利确认和使用权的交付。区块链机制为数据隐私保护和数据存储提供了解决方案。在移动时代,数据隐私保护的呼声越来越高。一方面,人们对数据作为一种巨大的潜在价值资源的认识越来越清晰。另一方面,在整个产业链协作过程中,从各级厂商到用户,都需要隐私保护。在过去的互联网模式中,数据主要存储在互联网公司的云端,用户很难申报数据的所有权;此外,对互联网产生的海量数据的确认也走出了模糊的“无主”状态,但所有的数据实际上都是由互联网公司控制的——不管他们怎么宣称他们不会披露数据,也不会披露我们拥有所有权的数据。
区块链作为一种加密数据库技术,为数据确认和市场交易提供了一种机制。区块链自然是一种去中心化的、分布式的账本机制,具有数据加密、不篡改、来源可追踪等特点。我们认为,数据隐私权的实质是对数据使用权和授权的确认,即使用代码合同明确数据的所有权,并通过代码合同完成数据使用权的授权和支付交易。
电子数据存储需求激增,区块链电子数据存储得到司法部门的认可,更好地服务于司法部门和监管部门。近年来,随着互联网的快速发展和普及,网络案件数量也呈现出快速增长的趋势。根据中国新闻网2018年1-8月,北京互联网法院受理的9起互联网案件同比增长24.4%,呈现快速增长态势。目前,在法院案件中,越来越多的事实依赖于电子证据,这使得对电子数据存储的需求激增。区块链去中心化技术框架自然适用于证书存储场景。多个对等节点确保区块链不受单一方控制,具有良好的保密性和可追溯性(包括区块链写入和更改数据时记录操作的时间戳,使各种操作有特定的检查时间)。存储在链上的数据在法院、司法认证中心、公证处、证书颁发机构、各级Maker和监管机构之间同步。多方对链上存储的数据进行认证,有效防止链上存储的数据受到攻击和篡改,为整个产业链提供可信的数据存储库。
借助监管和市场需求,企事业单位积极“上链”根据2018年9月7日实施的《很高人民法院关于审理互联网案件若干问题的规定》第十一条,“当事人提交的电子数据的真实性可以通过电子签名、可信时间戳、散列值验证等方式证明,区块链等证据收集、固定和防篡改技术手段或通过认证的电子取证存储平台由互联网法院予以确认。”这是很高人民法院**对区块链技术存储的电子数据的真实性作出司法解释,因此区块链存储的法律效力得到进一步确认。区块链加密和非篡改的技术特点正处于数字版权、供应链金融等行业的痛点。作为下一代互联网,数字资产区块链具有广阔的确权和交易市场场景,资产链和业务链在实体经济中的应用不断得到实施。
案例分析1):安妮基于区块链的版权证书服务为数百万作品提供了确权服务,解决了内容创作者的痛点和困难,协助北京互联网法院完成了第一次区块链证书判决。公司通过自身建设、投资与合作,建立了以版权大数据和版权区块链为基础,服务于垂直市场的版权保护服务、版权交易服务、版权资产管理服务和稿件交易平台,覆盖多个行业和领域的产品和业务系统,产生了明显的产业协同和资源吸收效应。
公司的版权区块链首先通过计算内容的数字摘要并提取链上的数字指纹来保证内容的完整性和原创性;其次,使用国家认可的数字证书颁发机构颁发的证书提供数字签名,并结合国家时间服务中心可信时间实现数字作品的存在证明、所有权证明、授权证明和侵权证明固定。区块链系统参与者采用完整的实名数字身份认证机制,结合可信时间服务,确保作品的所有权和存在时间。版权区块链完整记录用户的整个创作过程,在确权、授权、**过程中充分发挥区块链技术的海量、快速、即时的特点,逐步实现“创作就是确权,使用就是确权,发现就是权利的保障”
北京市完成了第一个使用区块链存储证书的决定,公司区块链电子存储证书的力量显现。2019年4月9日,北京互联网法院**对“平衡链”电子证据判决的侵犯作品信息网络传播权案作出一审判决。作为本案中的第三方区块链证书存储平台,安妮股份有限公司旗下的北京泛泉科技发展有限公司(以下简称“著作权人”)为本案提供了重要的电子证据。近年来,知识产权纠纷不断增多。2018年,全国法院审理的知识产权案件特别是著作权案件大幅增加,一审审结知识产权案件28.8万件,同比增长41.8%。为适应日益增长的知识产权案件特别是新网络侵权案件审理需求,人民法院积极探索网络司法新模式。自2017年起,北京、广州、杭州三地相继设立互联网法庭,全面建设智慧法庭。
参考安妮和京东的案例材料。

案例分析2):京东区块链的数字证书是通过电子证书实现的。京东区块链数字证书存储平台是一个电子数据证书存储的一站式服务平台,依托京东丰富的区块链技术研究与实现经验,具有简单易用、开放灵活、多场景应用、可信保障等特点,该平台通过电子签名、可信时间戳、哈希、区块链等技术,确保电子数据的完整性、可信性和不可篡改性,增强电子文档的法律效力。可存储电子协议、合同、订单、电子邮件、网页、语音、图片等各种电子数据,适用于多种行业。
用户无需关心区块链的底层细节,可以快速实现基于区块链的数据存储。2018年9月,京东发布了国内**电子商务电子许可区块链应用平台。该平台结合宿迁市工商行政管理局、京东商城、一嗨商务服务,成功部署区块链节点,并已应用于京东平台营业执照的申请、审核、变更等环节,实现了数据保密传输的要求,参与者共享,不可篡改。目前,宿迁市京东商城入驻商户的营业执照信息已成功链接,接入数据范围仍在扩大。通过对区块链电子许可证的积极探索,不仅使商户更快地完成入驻资格审查,也为监管部门配合政务应用场景提供了更多思路。
目前,京东区块链证书存储服务已在京东租赁信用租赁平台中用于保存各类电子数据。用户在北京小租信用租赁平台租赁商品时,平台通过自动处理获得租赁业务中订单、协议等重要电子数据文件,通过哈希算法提取其数字指纹,将证书存储在京东区块链存储平台中,并进行记录在区块链中,利用其去中心化性、防篡改等特点,结合电子签名、时间戳等技术技术,确保电子数据的完整性和可信性,保护平台和用户的司法权益,提高各方效率。

2.5互联网巨头视角:基于云平台、服务系统生态
在新的区块链基础设施建设过程中,以阿里巴巴、腾讯、京东为代表的互联网巨头基于各自的云平台资源,针对系统生态,推出区块链基础平台服务(类似于baas服务),进一步推进服务系统生态建设。由于这些互联网巨头拥有独特的云平台、大数据资源和生态系统,可以站在生态的角度,针对生态中中小企业的痛点,推出一站式服务平台方案,帮助企业快速上链。
以蚂蚁金服为代表的龙头企业积极探索联盟链应用,构建区块链基础设施。近日,蚂蚁区块链召开网上发布会,为中小企业和开发者推出“开放联盟链”开放式联盟的成本低,性能强,可以解决网络拥塞问题,产业联盟链中使用的技术也将向联盟链开放。开放联盟链具备五大能力:共享授权机制、生态服务共建、高性能一致算法性能、**的开发工具、强大的基础能力。
蚂蚁区块链可支持10亿账户规模,可支持10个,交易量1亿元,每秒处理的交易量(TPS)超过1万元。蚂蚁区块链拥有开放联盟链、双链链、baas平台、溯源平台、多方安全计算平台等核心产品,经过多年研发,已覆盖供应链金融、跨境汇款、数字资产流通、电子票据等40多个领域,大宗商品仓单、公益慈善、版权等观点。该负责人表示,未来三年,蚂蚁区块链应支持数百万企业通过开放联盟链实现大规模创新,推动全链条上全民价值互联网时代的到来,加快区块链在数字经济时代的应用。目前,市场已经意识到区块链作为新一代基础设施的重要性。互联网巨头和传统金融机构正积极布局区块链基础设施,并进入数字经济时代。
腾讯区块链基于自身可控的区块链基础设施和场景,构建安全高效的解决方案。搭建企事业单位价值连接器,共同推动价值互联网腾讯微企业链发展,提供债权凭证交易流通服务,开放数字资产金融服务。腾讯微企业链平台是腾讯与联业金融利用腾讯区块链技术打造的供应链金融服务平台。微企业链上的节点由供应链上所有参与企业和金融机构组成。以核心企业应付账款为基础,通过区块链记录资产链、流通、拆分、兑现的全过程。区块链数据的不可篡改性和可追踪性是解决参与者之间相互信任问题的关键。
供应商在链上登记原始资产时,微企业链平台对应收账款进行审核,确保交易关系真实有效,链上资产真实有效;微企业链平台利用区块链多方记录、防篡改、不可抵赖、可追溯的特点,通过区块链记录应收账款的拆分和转移过程,对上链初始资产进行登记,实现核心企业对多层次供应商的信用渗透,降低小微企业融资成本,激活金融资源。从技术角度看,微企业链主要具有资产**、中间账户、utxo模式、独立资金清算节点、操作方便等特点。
京东至臻连锁研究探索最前沿的区块链技术,服务于供应链、供应链金融、公益慈善、定向扶贫、电子发票、政府公共事务,与各行业业务发展紧密结合,并为企业和用户提供开放式区块链技术服务、业务解决方案咨询、区块链生态共建等区块链综合解决方案。智能链采用灵活的模块化区块链架构,使企业方便高效地使用区块链技术,促进业务发展和业务模式创新。白皮书中的数据显示,截至2019年2月底,京东区块链防伪追溯平台链上数据超过13亿条,合作品牌超过700个,入驻SKU(库存单位)超过5万个,售后用户访问和查询超过280万次。借助JD大数据技术,根据用户扫码行为提供**营销服务,提高订单转化率和回购率,在保证产品质量的同时提高企业收益。
3、 区块链新基础设施存在的问题及发展机遇
3.1联盟链等基础性能和部署便利性需要进一步技术突破
由于具有友好监管、满足产业链参与者痛点需求的特点,联盟链实施低调务实,能够迅速与政府和传统企业合作。联盟链只面向特定集团成员和有限的第三方,不需要发行加密货币(token),具有便于监管的特点;联盟链还具有数据篡改和可追溯性的特点,这是解决产业链中特定群体之间互信之痛的关键。联盟链在可追溯性、供应链金融、证书保管、社会管理、民生服务等领域有着广阔的发展前景,互联网和金融巨头纷纷进入区块链,并与政府机构、企业等开展各种合作,以促进产业生态探索应用程序。
要抓住区块链与传统业务系统对接的机遇,进一步推进产业链业务的在线运营,提高整体效率。作为一个去中心化的数据库,联盟链和传统的中心化式数据库在技术和应用集成方面还需要进一步挖矿潜力,突破技术瓶颈。在实际应用中,区块链需要与各节点现有的中心化式数据库系统连接。进一步提升整个产业链的在线运营水平,不仅面临挑战,也面临诸多机遇。特别是近年来,为了应对疫情对社会和企业生产经营的影响,网络办公和网络商务运营越来越受到市场的关注,也暴露出一些社会运营的不足。并有望利用产业链“上链”的契机,弥补网络运营的短板。近年来,区块链在推动产品追溯、供应链管理、供应链金融、税收、社会募捐等场景的在线运营方面显示出巨大潜力。
比如,企业在防疫阶段的健康现金流已经成为企业经营的重点,特别是不少中小企业都表示,由于回岗时间的推迟和巨大的资金压力,迫切需要金融信贷支持。在流行期间,线下人口的聚集是有限的。在传统的金融信贷业务流程下,其效率和效果难以保证。除供应链金融外,企业税收管理、社会募捐管理、物资全面追溯等社会场景都受到疫情的制约,暴露出疫情期间社会运行的不足和问题。纯数据在线并不是一个问题,但要使在线业务流程具有合规的效果,保证市场秩序,还存在很多不足,如信用背书、认证、数据可信度、可追溯性和防篡改等。区块链作为一个可信、可追踪、防篡改的数据账本系统,能够有效地为在线社交运营提供基础设施。
特别是涉及多方参与和金融业务的区块链可信账本,在提供数据流的互信和可追溯性方面发挥着关键作用。小微企业小微企业新冠状病毒感染办公室已于2月6日出台多项措施,促进中小企业持续健康发展。为应对疫情影响,促进中小企业持续健康发展,北京市政府出台了16项措施,包括提高融资便利性。北京市政府出台多项措施,解决新冠状病毒感染对中小企业持续健康发展的影响。《办法》强调,加强金融服务快速反应机制和网络建设,开展“网上融资工程”快速对接服务,充分发挥银企对接体系作用,提高金融服务可利用性,降低服务成本。构建基于区块链的供应链债权债务平台,为参与政府采购和国有企业采购的中小微企业提供确权融资服务。
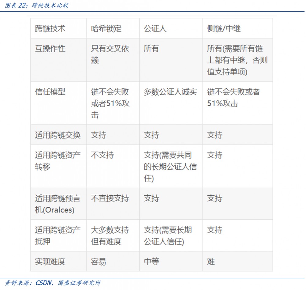
3.2跨链交互和数据可信计算成为亟待解决的难题
目前,由于多个行业的多个业务场景中不同基础区块链的应用,链间的互操作性和数据的可信计算成为区块链基础设施中亟待解决的难题。显然,许多实际的应用程序场景将在多个链上运行。不同链之间的数据如何交互?例如,在ABS和证书存储方案中,块中加密的散列数据不能与链上其他块中的散列数据直接交互,因为散列映射只是单向的,并且与散列数据相对应的内容对不具有私钥权限的节点不可见。此外,在链与链之间的数据交互过程中的隐私保护,即即时消息计算,也是一个重要的课题。
交叉链技术是解决链链数据孤岛问题的基础。在实体经济应用中,区块链能否支持产业链数据协同和跨链运营,特别是资产的跨链运营,需要在技术开发和应用衔接上进一步磨砺。交叉链是用于不同区块链之间数据和资产的交互。可以想象,这是区块链市场的刚性需求。2014年,blockstream团队提出比特币侧链技术可以看作是最早的跨链技术方案,包括闪电网络等两层网络,以及后来的wancain、coos、Polkadot等项目都是从跨链理念出发的。目前,Internet数据节点的互通还存在协议统一、格式统一等问题。然而,基于不同底层算法的区块链账本之间的资产转移并不是信息流互通所能解决的问题。区块链跨链互通需要解决的核心问题是不同链上资产的交易和数据信息的可验证性,这就要求交易的原子性是完全成功或失败的,但在失败之后,不会对交易双方造成意外财产损失,因为交易双方不存在任何信任关系或不在同一地理位置,且双方可能存在意外操作暂停或欺诈)和数据可验证性(数据隐私保护、时间戳和可验证性)。
目前,交叉链技术主要有四种类:1。公证计划,2。侧链/继电器,3散列锁定,4。分布式私钥控制。目前各方的跨链项目还没有经过市场的全面测试,需要在区块链生态规模增长后进行迭代。

产业链中的数据交互与协作过程需要在可信计算环境下进行,相关技术的应用需要进一步完善。可信计算可以理解为在保护数据隐私的前提下对数据进行安全计算和处理。可信计算主要采用安全多方计算、同态加密等密码学技术,充分保护了数据计算中的数据隐私。在现实的商业和社会环境中,可以对来自不同方面的数据进行计算或挖矿,以获得预期的结果,这是一个巨大的数据价值潜力。然而,在处理敏感数据时,一方如何在不知道另一方的任何个人数据的情况下获得另一方数据的摘要信息?比如,保险公司要如何统计人口中某一疾病的统计数据,如何保证不披露个人信息来完成统计?这需要一个可信的计算平台来完成。可信计算可以为数据安全提供一个可信的环境,在数据计算过程中保护数据隐私。因此,可信计算作为数据隐私的挡箭牌,将打破数据孤岛,安全可靠地释放数据价值,激活数据经济市场。目前,可信计算还处于产业探索的初级阶段,在相关技术和应用开发方面还存在许多困难有待解决。
3.3行业需要关注数据隐私和监管审计需求的解决
企业在产业链中协调业务知名的问题是什么?毫无疑问,这是隐私披露的问题。随着2017年6月《网络安全法》的实施,监管部门加强了对相关大数据机构的个人数据信息保护和业务约束,数据安全法将加快实施。数据市场价值释放的瓶颈是数据隐私披露问题。
全球互联网数据量和市场规模持续快速增长,但产业链之间的数据孤岛问题突出。根据IDC和Seagate联合发布的白皮书,预计到2025年,全球连接数将达到1000亿,是2015年的10倍。全球数据存储量从2018年的32 ZB增长到175 ZB,增长了5.5倍。根据中国信息通信研究院的调查数据,2017年中国大数据产业规模为4700亿元,同比增长30.56%。未来三年,大数据产值有望从2018年的6200亿增长到2020年的1万亿以上,年均复合增长率17.66%,处于快速增长阶段。海量数据分布在互联网和产业链中,其中大部分由互联网巨头、金融机构和社会服务机构持有,部分由产业链各个环节的Maker和用户持有。然而,由于隐私问题,这些数据往往在应用过程中形成一个数据孤岛——这包括产业链所有环节之间的数据协作和链(行业/系统)之间的不同行业数据协作。

在应用实现中,如何在保证隐私的前提下实现业务数据的协同、价值挖矿和可审计性是区块链新基础设施的重点。基于区块链技术的发展,可信计算等解决方案可以实现隐私保护,而非监管和业务数据分离的需求非常普遍。毕竟,没有企业或个人愿意将其隐私数据完全透明地公开给其他节点。这种痛点在供应链金融中尤为突出——对商业数据保密性的要求非常强烈,金融机构担心商业数据的真实性,业界提出了类似beacon Chain的解决方案。易共享推出的可信数据池类似信标链的理念:企业端采用自己控制的可信数据池(上行链路),目的是企业对自己的隐私数据进行独立控制。企业外部有审计链,审计链与可信数据池之间有逻辑映射,为监管部门和银行提供接口,证明企业业务数据真实、不被篡改,确保企业数据隐私。

3.4区块链需要加强与aiot的深度整合
区块链可以保证数据的隐私性和节点的互信性,但仅仅拥有区块链是不够的。区块链上的数据具有防篡改的特点。通过对历史数据的分析,在一定程度上保证了贸易的可追溯性和数据的可信度。但这并不能解决所有问题——在实际实施中,有两个核心痛点:1)企业数据“链上”形成防篡改和可追溯的信任数据,从而开展金融服务、证书存储、可追溯等业务,但企业必须有数据隐私问题,无论是核心企业还是供应商,在核心数据链上形成的融资方对于数据链的不可篡改和可追溯性,企业难免担心数据会暴露于外部风险;2)在供应链贸易中,数据链上的数据确实可信,但实体贸易是否可信而供应链下的货物流通真实构成了供应链上的“**一公里”痛点。单靠区块链还不够接地,还需要更多的技术手段和机制来解决应用落地对接的实际问题。

以区块链为基础平台,结合物联网、aiot等技术,解决实体贸易全过程诚信问题是产业发展的主要方向。2019年7月,银监会发布《银监会办公厅关于推进供应链金融服务实体经济的指导意见》,建议鼓励银行、保险机构将物联网、区域链等新技术嵌入交易环节。结合区块链、aiot等技术,线上线下联动是产业发展的主要方向。区块链作为一种防篡改、可追溯的数据库账簿,能够保证数据链的真实性和可信性,但单靠区块链技术很难独立解决线上线下结合的问题。通过物联网、人工智能等技术的结合,完成线上线下的深度绑定,使商品流通、数据链、信用传递透明化,进一步推动供应链金融服务、证书存储、追溯等服务更加便捷,提高效率。例如,在区块链供应链金融业务起步之初,易共享针对线上联动的痛点开发了一个“可信仓库”,将仓库中的实物资产数字化,以数字资产的形式完成实物资产的交易和流通,为大宗商品建设了数字基础设施。
“科信仓储”不仅是一套智能化的仓储管理系统,也是一套针对金融机构动产融资核心痛点的解决方案。在实际应用中,传统单一的监理技术手段很难做到“水封”但通过运用区块链、人工智能等技术,充分保证了仓储货物的真实性,解决了金融机构动产融资过程中的货物监管问题,进一步提升了供应链金融的有效性。再比如,上海联莫信息技术有限公司推出的绿色农产品追溯项目案例bubuji,由中安科技提供。在“走鸡”养殖场,每只鸡都佩戴着物联网身份证——鸡卡。正是这样一个集物联网、区块链、人工智能和防伪技术于一体的鸡肉品牌,能够告诉消费者“你的鸡养在哪里?”一天走几步?”等,基于中安科技安全链云出口的全生态区块链技术,记录了步步鸡从鸡苗到成鸡、屠宰、运输到用户餐桌的全过程信息。

在区块链和aiot的应用中,物联网的基本需求将催生相关的基础网络服务。市场一直期待区块链在实体经济产业链中的应用。我们相信物联网与区块链有着天然的联系,“区块链+物联网”将成为未来实物的标准配置。2019年10月15日,由国家信息中心牵头,中国银联和中国移动将联合发布区块链服务网(BSN)。旨在建设一个全行业认可、开放包容、业务创新、技术先进、标准完善的***区块链服务基础设施。
BSN平台不关注业务本身,专注于底层技术,为大家提供真正的基础设施;其构成相对简单,以区块链的形式将来自中国移动各地的云资源进行集群,为服务提供低成本的基础设施服务,希望使用区块链的应用程序和开发方。相应的开发人员可以在网络上发布自己的应用程序,而业务端有自己的业务需求,理论上也可以使用这样的网络。今年4月25日,区块链服务网络(BSN)全球商业启动大会召开。在会上,BSN宣布正式开放全球业务。
目前,已有2000多名个人和企业开发人员参加了BSN内部测试。国家信息中心主任刘云安说,目前,BSN的功能已经趋于稳定,公益慈善、物品追踪、电子发票等一批创新应用也得到推广,在防疫工作中发挥了积极作用。全局部署是BSN的一个重要场景。据BSN发展联盟总干事单志光介绍,BSN在全球成功开通了100多个公共城市节点,实现了BSN城市节点在亚洲、欧洲、北美、南美、非洲、大洋洲六大洲的部署,以及覆盖跨底层技术的全球区块链基础设施框架、跨云服务和跨门户网络加速形成。

物联网智能终端数据链是最迫切的需求,如何构建智能链已成为未来技术突破的重要方向。去年10月24日,中央政治局会议将区块链作为核心技术自主创新的重要突破口,加快了区块链技术和产业创新的发展。同年12月25日,由中国联通物联网与万向区块链联合主办的“物联网+区块链联合创新中心2019产业生态沙龙”在南京举行。国内主流的物联网接入通信产品和服务商也积极响应行业需求。11家国内企业联合发起区块链模块联盟,共同自主研发端到端区块链技术,丰富行业场景的应用探索,真正实现5g“智能链未来,万物成长”的愿景。
作为区块链与物联网融合创新的重要起点,区块链模块将大大简化基于物联网设备的行业客户“区块链+”应用试点,并在原有物联网设备数据的云业务的同时,快速转实现物联网设备数据的在线业务。行业客户可以更多地关注如何依靠区块链能力在行业场景中实现商业模式创新。作为最直接的数据生成源,物联网终端数据链路是分布式智能最基本的要求。物联网、区块链和智能人工智能的对接成为硬件架构最基本的变革。随着应用场景的不断丰富,物联网行业将迎来新的场景和需求。如何根据产业链的需求,将区块链和物联网终端的技术应用整合到数据采集和管理中,已成为行业重要的突破方向。
今年5月7日,工业和信息化部发布《关于进一步推进移动物联网综合发展的通知》,引导新物联网终端逐步退出2G或3G网络,全面向NB-IOT和4G(LTE-CAT1)移动;并计划到今年年底,移动物联网接入量达到12亿个,实现县级以上城区的普遍覆盖和重点地区的深度覆盖。此次物联网升级只是一个契机——如何深度整合区块链和智能物联网,如何建设智能物联网成为未来业界面临的重要课题。

3.5申请对接过程中技术咨询服务需求突出
区块链作为一种新的技术应用模式,需要相应的咨询和技术支持服务来支持应用落地对接。区块链不仅仅是一种新的信息通信技术,其共识机制是一套可信的价值传递网络。基于区块链提供的信任机制,在整个产业链节点之间建立互信链,提供追溯、证书存储、供应链金融等服务。在与企业的应用对接过程中,不是简单地部署一套本地技术体系,而是将企业作为参与节点,将产业链上下游节点连接起来,重塑产业链信任链。
因此,早期的技术推广、部署和后期的应用运行维护都需要配套的咨询和支持服务。例如,一些环节中的企业可能不需要专门部署硬件,但作为链条上的节点仍有一定的权限,可以跟踪链条上的数据。链上的企业数据可以以不必担心数据不在企业边界内而导致的隐私泄露的方式进行加密。这些问题不仅需要前期的咨询服务,在后期的运营过程中部署支持服务时也需要技术支持。根据IDC发布的《全球半年度区块链支出指南(2018)》中的研究,28.7%的受访企业担心数据安全问题,22.5%的受访企业认为区块链系统与现有IT系统互操作困难,这都反映了区块链作为一种新的技术模式在应用落地对接过程中的相关咨询和技术支持服务需求日益突出。

4、 投资方案
基于以上分析,我们建议重点布局区块链追溯/证书保管、供应链金融和数字资产相关公司,包括:
供应链可追溯性和证书保存的相关对象:吉宏股份有限公司和安妮股份有限公司;
供应链金融服务对象:易共享、浙商银行、华侨城、京东。O;
数字票据数字资产的相关对象:东港股份有限公司、广电快报、海联金汇;
系统服务商:Geer软件、数字认证、高伟达、先进数字通信、浙江大学网络新。
风险提示:区块链业务模式的实施情况不如预期;区块链技术的发展也不如预期。
文章标题:区块链新基础设施建设(1):溯源——以区块链为工具挖掘黄金数据价值
文章链接:https://www.btchangqing.cn/30111.html
更新时间:2020年06月09日
本站大部分内容均收集于网络,若内容若侵犯到您的权益,请联系我们,我们将第一时间处理。