日前,在国家发改委数字经济新基础设施课题研究第九次会议上,10余位专家学者研判:疫后时期,国家可能会加大投资与采购力度。央行数字货币可能会加快推出,成为流向全程可控的特殊“专项资金”央行数字货币或成为“新版四万亿”定向刺激的选项,被加速推出。国盛证券分析指出,全球竞争之势加剧形势下,央行数字货币提升至国家战略高度。
发行在即,央行数字货币还有哪些知识点,它有哪些新进展,全球各国央行数字货币新竞赛情况又是如何?一文告诉你。
1 DC/EP落地驶入快车道
2020年4月3日,央行2020年全国货币金银和安全保卫工作电视电话会议在北京召开。央行表示将加强顶层设计,坚定不移推进DC/EP研发工作,系统推进现金发行和回笼体系改革。

图源网络
2019年年底央行已确定深圳、苏州等城市作为DC/EP的试点城市。关于DC/EP落地前的准备,也正在进行中:
支持DC/EP的ATM。DC/EP未来的定位是M0的替代,所以到时全国所有商业银行的实体ATM机估计都需要支持DC/EP。而我国知名的ATM机供应商广电运通已开展DC/EP在ATM机上自由兑换研发项目,并表示将展开与银行和密码厂商的生态合作。
第三方支付APP。DC/EP定位是法定货币,要求和现金一样,必须能够无网、跨银行、跨支付机构支付。而现在普通用户使用最多的是电子支付,尤其是微信支付和支付宝。所以它们也都需要支持DC/EP。近期支付宝先后公开了5件和CBDC相关的专利。
商业银行钱包App。目前,工商银行、农业银行、中国银行、建设银行四大商业银行已经在央行的牵头下在试点测试DC/EP,并研发测试数字钱包等相关服务的产品。
目前,DC/EP的硬件、数字钱包APP都在稳步推进,拥有较完整体系和广阔应用场景的DC/EP,或将引领CBDC的潮流。
那么央行数字货币钱包与以往的电子钱包APP有哪些区别呢?
首先,两者的交易处理机制不同。商业银行处理存款流转的方式是针对账户:确认交易有效后直接商业银行对相应客户存款账户额度数据进行修改;央行数字货币流转方式是针对数字货币本身,央行依据交易双方的数字货币交易申请,在确认有效后直接修改央行数字货币自身结构中的金额和钱包地址字段。
其次,两者的匿名性不同。央行数字货币交易确权完全由中央银行处理,数字钱包可以不展示所有者真实姓名,对商业银行来说具有匿名性。商业银行自身账户,由于开立之处需要用户真实信息,对商业银行来说是透明的。
**,业务性质不同。存款业务是商业银行的表内业务,反应在负债端,存款账户金额的变动将会影响商业银行资金来源的规模与成本;央行数字货币是中央银行的负债,商业银行只是代为管理,数字钱包即为管理工具,因此数字钱包业务不反映在商业银行资产负债表上,而是构成商业银行的表外业务。
2 DC/EP核心要素:一币两库三中心
一币,即中国央行数字货币的设计要素和数据结构由央行负责。
形式上,央行数字货币是央行担保并签名发售的代表具体金额的加密数字串。结构上,央行数字货币应该包含编号、金额、所有者和发行者的签名,同时附加扩展字段和可编程脚本字段将应用扩展功能和可编程功能纳入其中。所以央行数字货币不是电子形式表现的账户余额,而是携带全部信息的密码货币。
两库即数字货币发行库和数字货币商业银行库。
数字货币发行库:人民银行存储尚未发放或已经收回的央行数字货币的数据库。数字货币商业银行库:各商业银行存放自身所有央行数字货币的数据库,可以选择存放本地也可以选择存放在央行数字货币私有云上。
两库的设计与双层运行模式相匹配,可从技术层面支撑二元模式运行,同时分层设计有助于分层管理,支持建设更安全的存储应用执行空间。
三中心即认证中心登记中心大数据分析中心。
认证中心:央行对央行数字货币授权投放机构以及大众客户真实身份信息进行中心化管理的中心,中心使用加密技术加密客户身份与其所持有的数字钱包之间的映射关系,是数字货币可控匿名的重要环节。
登记中心:记录央行数字货币对应数字货币钱包地址的情况,权属登记即权属变更登记;记录央行数字货币产生、流通、清点核对及其消亡的全过程记录,有助于央行掌握高密度的货币流转信息。
大数据分析中心:充分利用大数据技术对数字货币环境下央行数字货币的全生命信息进行分析,了解货币运行规律,为央行货币政策、宏观审慎监管提供可靠数据支持。
值得注意的是,认证中心以加密形式管理数字货币钱包地址与所有者真实姓名的映射关系,而登记中心记录央行数字货币与所属的数字货币钱包之间的从属关系,通过将央行数字货币与所有者真实姓名分层管理的设计,实现对其他金融机构的匿名性。
另外登记中心与认证中心之间设有“防火墙”制度,设定严格程序两方信息不得随意关联已保障合法持币用户的隐私。这一机制是“前台自愿后台实名”的基础进一步加固央行数字货币的匿名可控性。
3 DC/EP六年发展轨迹
自2014年起,中国央行就在时任行长***的倡导下,开始了对CBDC的研发。
2018年3月9日,十三届全国人大一次会议记者会上,***提到,央行正在研究的是DC/EP,DC,digitalcurrency,是数字货币;EP,electronic payment,是电子支付。
2019年8月,央行2019年下半年工作电视会议提出加快推进DC/EP研发步伐;
2019年9月,据《中国日报》报道,DC/EP的“闭环测试”已经开始。
2020年1月10日,央行发文称,央行基本完成法定数字货币顶层设计、标准制定、功能研发、联调测试等工作。下一步将合理选择试点验证地区、场景和服务范围,稳妥推进DC/EP出台应用。
2020年4月,央行表示将加强顶层设计,坚定不移推进法定DC/EP研发工作,系统推进现金发行和回笼体系改革。
4 全球CBDC竞赛风起云涌
CBDC,是由国家中央银行发行,具有国家信用支持的法定数字加密通证,是一国法定货币的数字化形式。它是互联网发展和支付技术进步的产物,涉及到区块链、安全芯片、加密算法、移动支付等技术,但它仍然属于法定货币的范畴之内。CBDC锚定本国法币,不仅能够提高支付和跨境清算的效率,同时还可以捍卫国家的货币**。
2019年6月18日,Facebook发布了全球性加密数字通证Libra的白皮书,白皮书中提到“Libra的使命是建立一套简单的、无国界的货币和为数十亿人服务的金融基础设施,为金融服务创新开创新的机遇。”
Libra对国家货币**构成威胁,同时也存在着信用风险。Libra锚定的是多国法定货币,要实现的是全球支付系统,实现快速跨国转账,这严重威胁到各国的货币**。此外,尽管Libra拥有巨大的潜在使用人数,但其本质上是各国法币的衍生物,缺乏国家**信用背书,存在信用风险。
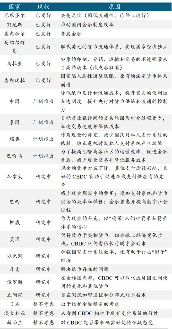
为应对Libra等超**数字通证的冲击,世界各国中央银行加快了CBDC的研发进程。

各国CBDC研发进展/图源通证通研究
2月20日,瑞典央行宣布开始CBDC项目试点;3月27日,法国发布了一份申请CBDC“实验”应用方案征集书,将帮助法国央行了解CBDC的风险和机制。世界各国加速推进CBDC,试图抢占潮流先机,中国也不例外。
可以预料的是,伴随央行数字货币的推出,我国将在各行各业全面升级系统以充分实现对人行数字货币的对接和应用,新一轮基于区块链和数字货币的数字化和信息化革命将在我国拉开序幕。
文章标题:今日推荐 | 央行宣布加速推出国家数字货币,或成疫后最强资金
文章链接:https://www.btchangqing.cn/4152.html
更新时间:2020年04月08日
本站大部分内容均收集于网络,若内容若侵犯到您的权益,请联系我们,我们将第一时间处理。