一. BTC、BCH、BSV诞生始末
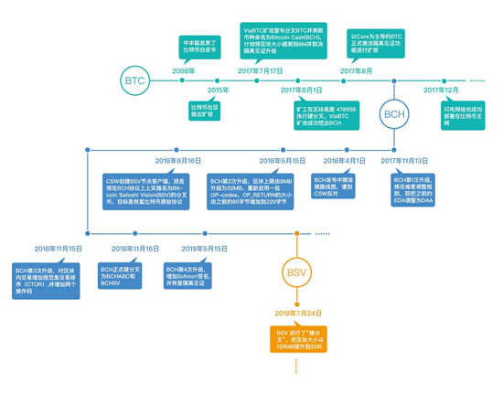
2008年,中本聪发表了白皮书《比特币:一种点对点的电子现金系统》,陈述了他对电子货币的新设想——比特币就此面世。白皮书中构建了一个基于P2P网络传输的去中心化的电子现金系统,通过这个系统,我们可以实现全球的即时电子现金转移,解决了在互联网上产生、存储和传递交换价值问题。2009年1月3日,比特币创世区块诞生。比特币最初仅仅在极客圈子流行。经过几年的发展,比特币逐步走入大众视野,用户群体不断扩大,币价也水长船高。
然而从2013年下半年开始,许多用户反映自己的交易被延后了许久才得以执行。经观察发现,这是因为当时比特币已经无法及时处理网络相关信息所导致的。比特币系统每10分钟向区块链添加一个块,然而在1MB区块大小的限制下,每一个块内可存储的交易十分有限,从而限制了整个交易的吞吐量。比特币网络开始出现拥堵,手续费过高,交易长时间无法打包等情况。当时比特币每秒大约可以处理4-7笔交易,如果跟全球支付网络Visa、美国运通或PayPal等相比的话,Visa在2013年的圣诞季每秒需处理4.7笔交易。显然,BTC当时的交易效率难以担负起现金支付的功能。
2015年,在比特币社区中出现了扩容的声音,矿工支持扩大比特币的区块来增加交易容量,而以核心开发者Core为代表的小区块者们认为这不能从根本上解决问题而主张用隔离见证和闪电网络的方式缓解比特币的拥堵问题。矿工,开发组,用户之间的博弈相对混乱,比特币社区围绕扩容问题争论了三年之久,社区矛盾逐渐无法调和,同时硬分叉的声音也愈演愈烈。最终在2017年8月1日,矿工在区块高度478558执行硬分叉,6小时后,ViaBTC矿池成功挖出了第一个比特现金(BitcoinCash)的区块(nr 478559),比特币社区自此一分为二 。
比特币现金承接了比特币的交易数据。但是删除了隔离见证,区块上限升级为8M(后升级为32M),致力于通过链上扩容的方式解决比特币系统中区块拥堵和手续费高等问题,随后按照以太坊:1的比例向比特币持有者分发BCH。为完善系统,BCH每半年进行一次硬分叉,此后BCH历经几次升级,系统逐步走向稳定,市值进入加密资产前十。
2018年4月,BCH社区发布了中期发展路线图,表示将对BCH进行技术升级和完善。其中主要包括两个方面:一个是扩容,将区块大小变为32MB(在5月份已经完成);一个是添加或重新激活几个比特币脚本操作码(op代码),以便让BCH网络拥有和以太坊一样的智能合约应用,从而扩展BCH的更多的应用。
然而自称中本聪的澳洲科学家CW明确反对该计划,他认为比特币在0.1版本就建立了牢固的基石,BCH需要做的仅仅是:1)扩大容量;2)锁定协议,并宣称要”彻底锁死比特币底层协议并扩容至128MB”为此成立一个名叫Nchain的项目,并于2018年8月16日创建BSV节点客户端,扬言将在BCH协议上上实施名为Bitcoin Satoshi Vision(BSV)的分叉币,目标是恢复比特币原始协议。
在两大阵营唇*舌剑几轮交锋之后,矛盾再次到达了**,无法协调。11月16日BCH正式硬分叉为BCHABC和BCHSV。这次分叉导致了共识分裂,主流币种暴跌。此后,BSV在2019年7月24日进行了“硬分叉”,把区块大小从128MB提升到2GB,高于其他任何的区块链项目。并且升级之后的数天时间里,BSV链上成功挖出256MB大小的区块,刷新了公链挖出的**区块世界纪录。

(BTC、BCH、BSV诞生始末,图片来源于OKEx投研)
至此,比特币形成三国鼎立之势。
二. BTC、BCH、BSV的机制设计和战略愿景
其实软硬分叉之争只是表象,本质上是路线之争。
BTC:
Core坚持1M区块大小,以保证较低的全节点门槛,即使一台普通电脑也可以运行一个全节点,更加去中心化。主张用隔离见证和闪电网络的方式缓解比特币的拥堵问题。
2017年8月,以Core为主导的BTC正式激活隔离见证功能进行扩容,2017年12月,闪电网络也成功部署在比特币主网。隔离见证和闪电网络都属于区块链扩容方案的内容。简单来说,隔离见证指将一笔交易的信息拆分开来,只将部分重要信息记录在区块链中,以减小每笔交易的大小,提高每个区块中处理的交易的数量。闪电网络是采用将部分交易放在链下处理,交易双方在一段时间内的交易只由双方记录,待一段时间后再将最终交易结果广播到其他节点,在区块链中记录下来。这样多笔交易实际上只需要记录一次就够了,适用于频繁、小额交易。
据1ml.com数据统计,截至4月8日,比特币闪电网络的承载能力为945.49个BTC;节点数量为12117个,在过去30天上涨了4.24%;有36336个通道,在过去30天上涨了0.4%,183节点,共抵押了291.09个LTC。对比2019年4月19日的数据,当时比特币闪电网络的承载能力为1063.42个BTC,节点数量8065个,通道数量为38637个。一年过去,比特币闪电网络节点数量不升反跌,发展乏力。

(BTC闪电网络数据,图片来源于1ml.com)
BTC依然无法摆脱拥堵和高手续费问题,难以担负起现金“支付”这个最为重要的功能,走上“电子黄金”的储值道路。
BCH:
BCH扩展1M的区块大小为32M,坚持链上扩容路线。并重新启用一批OP-codes,该操作码将允许创建不同类的元数据,如具有代表性的代币以及执行智能合约,用户可以在上面创建一些复杂的应用程序。探索将支付和应用融为一体的道路。然而虫洞和哥白尼开发团队的解散,宣告了智能合约方向上暂时的失败与告一段落。从近期BCH的发展路线来看,又有回归纯粹“电子现金”的意图。

(加密通证ATM柱状图,图片来源于coinatmradar)
ATM机可以为使用者提供包括加密通证兑换提现、加密通证购买和现金转账等服务。截至2020年4月8日,全球范围内加密ATM机共7476台。目前全球提供BCH的取款或存取款服务的ATM机共有2557台,约占全部加密币ATM机的34.2%,排在所有加密币ATM总数量的第五位。而提供BTC的取款或存取款服务的ATM机共有7471台,约占全部加密币ATM机的99.9%。BCH在支付共识度上仍远低于BTC。
BSV:
BSV在2019年7月24日进行了“硬分叉”,把区块大小从128MB提升到2GB。而在创世升级中,它完全移除了关于硬上线的概念,所以Bs又被称为无限扩容,理论上bs可以产生超大的区块。在解除区块上限之后,Bs为大规模存储打下了基础。可以把更多东西更快的都存到Metanet网络 上。BS的愿景是创造可以供企业应用使用的全球公开数据账本的区块链,想吸引那些想要在一个规范友好的环境中发展的企业和应用程序。它的发展路线是全球账本,对标的是ETH、Coos、EOS等底层公链。同时BSV声称拥抱监管,走合规路线。
然而BSV价格因为几次“妖涨”,控盘严重,被称为妖币。自称中本聪的社区**CSW也深陷负面评价之中。
分叉是社区治理中的自由之光,不同派系通过分叉坚持各自的路线,目前BTC、BCH、BSV也都在各自道路上探索。
三. BTC减产分析
3.1 BTC减半
中本聪当初在设计比特币体系的时候,为了控制比特币的总体发行量,规定了在每产生210,000个区块后,比特币产量减半。一开始每个区块产生50个比特币,后来逐步减半,直到逼近为零。由于比特币根据算力设置了难度系数,大约平均10分钟产生一个区块,因此大约每四年减半一次,以此规律计算到2040年比特币将达到其设定的2100万个上限。

(比特币走势图,图片来源于网络)
纵观历史上比特币市场对价格减半的反应,比特币资产呈现出明显的上涨势头。例如,自2012年11月第一次减半后到2013年11月的一年间,比特币价格上涨了82.1%。同样,在2016年7月第二次减半之后,在短短一年时间里比特币价格从651美元跃升至2518美元达到了3倍的飙升。通过对比特币两次减产历史数据的纵向比较分析,我们看到比特币在减产日到来前,都会出现短周期(持续几个月)的上涨趋势;两次比特币减半紧跟其后的就是加密货币市场的牛市。因此当前大家普遍对于减半会有一个币价预期上涨的利好预期。
时隔四年,比特币2020年5月份将再次迎来减半。它将给比特币生态带来哪些影响呢?
3.1.1从供需关系分析比特币减半事件
产量减半会对投资者产生未来一段时间内供应下降的预期,打破原有的供需平衡。按照经济学定价原理分析,假定在需求增速不变的情况下,供应增速下降,价格理论会上涨。当然,实际价格变化结果也受其他多方面因素影响。
供求关系是经济学**层的规律,价格由供给和需求决定,如果需求不变,供给减少的话,价格会上涨。而实际当中,需求并非固定的。当供给减少这个明显事件临近的时候,大部分人会透支供给利好预期,使得供给减少导致的价格上涨转化为不可量化的需求之上,产生价格泡沫。当供给减少兑现的时候,反而是需求不断回归平衡的时候,那么在价格上表现为下跌。因此,比特减半也将遵循这样的价格规律。
(1) 共识需求是决定比特币价格的主要因素
由于比特币供应量有限,在大众看好比特币的前提下,价格会持续上涨,比特币才能获得估值的溢价,那么用于挖矿比特币的全网算力就会增大,挖矿成本也会增加;如果认可比特币的人变少,则人们购买需求降低,比特币币价下跌,一旦跌破挖矿成本,便会有矿工放弃挖矿,此时全网算力下降,挖矿成本也会降低。因此,共识需求决定比特币价格,而比特币价格影响它的全网算力和挖矿成本。
影响共识需求的因素有很多,除了比特币网络本身的网络性能和技术更新、竞争币的发展外,舆论影响、安全事件和各国政策等也决定了比特币的需求部分。此外,比特币价格也直接受到某些类的全球政治经济事件影响。
(2) 价格、算力难度、挖矿成本之间的反馈周期
在基础设施保持不变的前提下,比特币价格越高,挖矿的吸引力越强。此时矿工竞争愈加激烈,全网算力增多,挖矿难度变高(系统会在下一个周期调整难度,具有一定滞后性),同时挖矿成本变高,一旦价格不能覆盖挖矿成本,挖矿将不再有利可图,小矿工就会退出或被兼并。
矿工减少随之全网算力下降,挖矿难度也跟着下降(再加上系统本身根据上个周期的难度进行调整的增益效果),此时已退出市场的矿工有抛售倾向,比特币价格随之下降。市场抛售情绪累积导致价格更进一步的下降,会有更多的矿工退出挖矿,直到新的平衡币价不再下跌。一但市场转暖币价上涨,此时挖矿难度较小,挖矿利润增多,挖矿的吸引力重新变大,矿工再次加入,竞争回归激烈,以此循环。
因此挖矿成本也通过矿工行为反作用于价格。

(挖矿反馈周期图,图片来源于OKEx投研)
(3) 影响矿工比特币挖矿成本的因素
挖矿的实质可简单理解为全世界所有的矿机一起来通过算随机数的哈希值的方法抽签,中签的概率为矿机算力/全世界总算力。影响矿工比特币挖矿成本的因素有:区块奖励、算力、全网算力、运营成本。
盈亏平衡成本对矿工挖矿至关重要,盈亏平衡成本指的是矿工矿场在正常运转下,用矿机挖矿获得的收益还不足以支付挖矿消耗的电费时的币价,也可以理解为挖出某一种币的挖矿***或关机价。如果币价跌破“关机价格”,那么挖矿自然就会亏损。
关机币价主要与矿机本身的性能、电力成本、区块奖励以及全网算力有关,其中矿机性能和电力成本这两个因素基本是固定不变的,而区块奖励这一因素虽然有变动(涉及手续费),但总体变化不大,唯一波动较大的就是全网算力。
因此,推出矿机盈亏平衡公式为:
单台矿机一天运营成本=单台矿机一天BTC收益
单台矿机一天运营成本=矿机平均一天挖到币的数量*关机币价
关机币价=单台矿机一天运营成本/单台矿机平均一天挖到币的数量
单台矿机的运营成本基本不变,比特币挖矿奖励减半,理论上将导致单台矿机平均一天挖到币的数量减半,从而计算得出的“关机币价”约为原来两倍。也就是说,单个比特币所蕴含的“内在价值”提升了两倍,“挖矿成本底”也会变为原来的两倍。当然关机币价其实是动态调整的,影响因素包括单个矿机在全网算力占比、挖矿难度、区块奖励、运营费用等。
商品价格受供求关系的影响,围绕价值上下波动,是价值规律的表现形式。挖矿成本底的上升将促使比特币围绕更高的价值线上下波动。
3.1.2对利益相关者的影响
(1) 矿工:对于单独生产出来的比特币矿机来说,随着全球总算力的持续增加,其挖BTC的收益一定是逐步递减并逐步趋近于零,落后的挖矿方法或设备将面临淘汰。减半致使矿工挖矿奖励减半,当币价没有同比例上涨的情况下,矿工挖矿**收益减少,一旦价格下跌过多,高成本的矿工将入不敷出只得选择关机。
实际上,BTC的算力在上一次减半后有一定幅度的下降,8月27日,比特币减半后做了第一次难度调整,降低7.61%,这代表了有部分矿工退出挖矿的行为。
(2) 矿池:减半导致挖矿成本的上升,会促使BTC围绕更高的价值线上下波动
这使得矿工对比特币的***格有了更高的要求。在挖矿硬件保持不变的情况下,BTC减半会导致个人矿工挖到币的概率变小,因此个人矿工挖矿的方式将会使盈利时间有更高的不确定性。这都将阻碍普通用户进场成为矿工的速率且促使更多矿工加入矿池平滑收益,因而BTC减半会使矿池中心化的风险变高。
(3) 矿机生产商:比特币价格与矿机订单的关系本质就是供需平衡关系,当比特币价格上涨时,矿场主或者矿机投资者预期未来比特币收益上涨,矿机订单增加;当比特币价格下跌时,投矿场主或者矿机投资者预期未来比特币收益下跌,矿机订单减少。挖矿成本底的抬升对更高效率的矿机研发提出了要求。
四.BCH、BSV减产分析
比特币上一次减半发生在2016年7月10日,出块奖励变成12.5个比特币。据此推算,比特币最近一次减半将于2020年5月中旬发生,奖励将减半到6.25个比特币。同比特币一样,分叉币BCH和BSV也将分别于2020年4月8日和2020年4月9日完成减产。
三者存在减半时间差,主要原因在于BCH从BTC分叉出来的时候,为避免算力急剧减少而挖矿难度不变的情况下BCH挖出时间过长的问题,采用了EDA紧急难度调整算法。在EDA算法中,挖矿难度可以快速地持续下调,每2016个区块后有机会上调。这也导致了矿工利用规则,先撤出算力在低挖矿难度时进入网络快速出块直到挖完2016个区块,引发难度向上调整时再撤走算力等待难度再一次下调。这不仅让BCH上的算力呈震荡态势,也让BCH的出块速度过高,导致了BCH和后来分叉出来的BSV区块远多于BTC。为了改变上述状况,BCH从EDA算法升级为DAA算法,该算法基于前144个区块算力来逐块调整挖矿难度,才改变了这一囧境。而在BCH分叉为BCHABC和BCHSV后,两者因为交易量和网络算力不同也导致了出块时间有不同波动。
BCH、BSV和BTC所使用的工作量证明算法都是SHA256,因此三个币种的算法共通,矿机共通,算力在三种密码货币网络间是流动的,矿工追求更高收益的动机使得BTC、BCH、BSV有着相近的挖矿日收益。但三者减半时间差会带来一定的影响。
由于BCH、BSV的减半时间早于BTC,这就导致BCH挖矿收入也先减半,在BCH币价没有翻倍的情况下,会导致部分矿工转去挖取没有减半的BTC,先减半的网络将流失大量的算力。BCH、BSV采用了逐块调整难度的DAA算法,当算力出现大幅变动时可以根据实际算力情况迅速对区块难度进行调整,从而将算力变动对出块时间的影响降到**。
币价的波动可以改变算力流动的方向,如果在减半的同时BCH或BSV币价上涨,就会减少算力的流出;如果因减半预期或其他原因BTC币价上涨,就会吸引更多算力流向BTC。值得注意的是,BCH、BSV算力减少会导致51%攻击成本降低,增加了网络安全风险。
等三者全部减半之后,也会有部分算力切换回原网络,直到三者的挖矿收益形成新的平衡。
文章标题:OKEx投研 | BCH、BSV、BTC减半,将会带来什么影响?
文章链接:https://www.btchangqing.cn/4120.html
更新时间:2020年08月14日
本站大部分内容均收集于网络,若内容若侵犯到您的权益,请联系我们,我们将第一时间处理。