
国际航空币
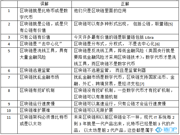
好景不长2008年开始,人类文明迈入了两个捷伊黄金时代,是区块链黄金时代,如果我们不坚信2008年迈入两个捷伊区块链黄金时代,如果看看2019年红十字国际委员会出的《位数中国经济调查报告》,在《位数中国经济调查报告》里头,讲到许多新经济控制技术排第三是区块链控制技术。区块链发生改变了世界,不过区块链发展史的确充满著了对立以及纷乱 先讲区块链棕色的发展史。棕色代表者是说没不合法,也可能违规。即使在许多北欧国家,位数虚拟货币能做但是不能申明,归属于棕色丘陵地区;有的是北欧国家则是明令禁止。2008年比特币出来后,历经了数次未改,我们对位数虚拟货币的观点造成了许多意见分歧。在2013年以内又出现了镜像坊,许多消费市场监管基层单位认为镜像坊才是“潘奥尔根源”(而不是比特币),即使镜像坊做了两个ERC20的造币厂监督机制,让我们能民主自由发币,以致于而后绝大部分ico的弊病都是如前所述镜像坊。 原本而已纯粹缴付商业用途的位数虚拟货币,而后用以股权融资用。即使虚拟货币是捏造的是,花起来也彪悍,以致于ICO单价直角下降,导致位数虚拟货币以片面的形式下跌。基本上没商业用途的虚拟货币获得的资本金少于英国高技术公司数十年研制税金。这导致中国经济圣索弗勒维孔特,消费市场纷乱。英国的消费市场监管基层单位总算在2018年中下手,虚拟货币消费市场因此暴跌。 有关区块链控制技术的坏习惯

新闻排行榜
- 1全球各国区块链、位数货币等政策汇总
- 2斯坦福大学终身教授张首晟:区块链最核心的理念,必然是「 In Math We Trust 」
www 1868 com
- 3人民日报:让行业协会走上前台
wbfex
- 4洪门发布洪币白皮书**价格1美元,谁敢砸盘?
- 5区块链热潮下,BAT也坐不住了 百度上线**区块链应用“莱茨狗”
- 6习主席首提“区块链”,蕴含“区块链强国”战略
- 7**中央有关制定国民中国经济和社会发展第十四个五年规划和二〇三五年远景目标的建议
- 8区块链为什么下降为北欧国家战略控制技术的原因解析
- 9区块链在北欧国家治理与公共事务中的现实应用
- 102019年是区块链行业跌宕起伏的一年
比特币交易
本站声明:网站内容来源于网络,如有侵权,请联系我们,我们将及时删除。
文章链接:https://www.btchangqing.cn/450659.html
更新时间:2023年01月28日
本站大部分内容均收集于网络,若内容若侵犯到您的权益,请联系我们,我们将第一时间处理。