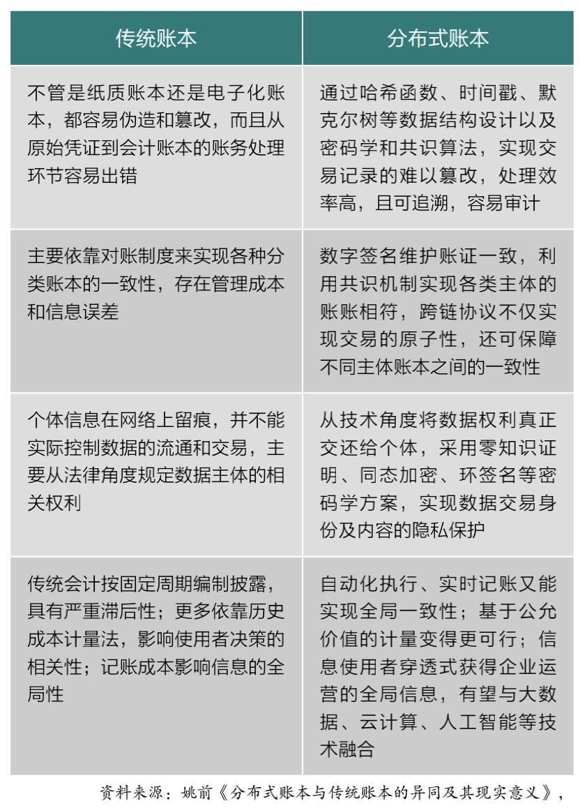
区块链首先是一场会计革命——从复式记账到多记账
区块链作为多种技术的结合体,无论其其他技术特征如何,都是会计领域的一大创新,这种创新将孕育出一种新的金融范式和新的金融基础设施。我们回顾了会计发展的历史。复式簿记起源于14世纪的意大利热那亚。卢卡的著作出版后,复式簿记在世界上广受欢迎。复式簿记已得到业界的认可,至今仍在使用。其实,复式簿记之所以经得起时间的考验,是因为它同时记录了“贷”和“借”,抓住了交易的本质。虽然复式记账法在其早期已取得成功,并确定了基本的会计框架,但这套准则已被现代商业社会所采用。
经过上千年的发展,会计迎来了一个转折点:三重记账。区块链技术就是实现这种核算方法的系统。此外,系统创建了三组分录:两组是复式记账的标准分录,另一组是由收据发布者(区块链系统中的节点)提供的。出版商提供的条目以交易的数字收据的形式呈现,上面有出版商的签名,为交易创造一个主导记录,由整个交易网络共同存储。简言之,区块链的三方(多方)簿记保存着双方和第三方(第三方是整个网络)的交易贷款信息。在原有的单边账簿中,交易双方各有自己的账簿,整个商业网络中有众多的账簿。当需要进行对账和复核时,需要第三方(审计公司)、监管部门和行业,整体成本很高,安全性较低,容易承担风险。区块链核心解决了复式记账的几个核心问题
1单账簿对账已成为全网的共识
不同账本的对账已经成为一种共识的算法机制,大大降低了多账本的安全性和互操作性的巨大成本。区块链网络同时具有可扩展性。虽然单个区块链网络的参与者扩展会降低性能,但目前,联盟链在100级节点下可以实现很小的性能损失,也可以通过可信的跨链实现更高的性能当前的技术已经能够支持更多的多智能体协作,特别是金融业。
2先交易后结算的过程就是结算
传统的双账簿结算方式,尤其是财务场景下的结算方式,无法实现实时结算。通常业务交易进行一段时间,然后中心化结算,结算压力很大。在区块链中,可以将交易结算为结算(最快的共识机制可以在1秒内实现封锁)。在区块链系统中,可以直接在区块链中的不同地址之间进行点对点传输。地址a的收益等于地址B的损失。不同的账户系统要求第三方更改交易双方的账户。区块链中交易确认和分布式账簿更新同时完成,结算效率高。分布式账本和确认的交易在整个网络中是开放的和不可伪造的(在正常共识下)。无论是utxo模式还是账户模式,交易和结算趋于一体化,整个账本都是完全自动化的。随着共识技术的发展,区块链交易决定的瓶颈得到了改善。与传统的中心化结算方式相比,区块链的效率提高了十几倍。
3从数据手册到可编程系统
在图灵完整智能合约出现之前,比特币作为区块链最早的实现和原,可以看作是一个简单的交易和结算网络。无论是比特币网络还是银行网络,都可以看作是简单的多方记账模式与复核账簿模式的区别。随着智能合约技术的发展和深入应用,区块链具有较强的可编程能力,拓宽了原有简单的交易功能,开始实现复杂的条件支付、业务逻辑、脚本自动执行和法律关系多方协议等更加复杂的功能。原账簿只负责将交易数据记入账本,可以完成复杂的原子级交易。举一个简单的例子:对于复测中的复杂交易,业务系统需要完成交易,然后将交易结果记入账簿系统。账簿只记录交易结果,不记录过程。这个中间环节将成为系统中不可忽视的缺陷。在区块链中,复杂的交易过程发生在账本中。账本共识并见证每一笔交易和事件,确保交易的正确性,最终记录交易过程。这可以很好地消除系统之间的风险。

重新定义资产:从资产数字化到全信息数字化资产
金融业最重要的工作是处理各类资产发行和资产交换。然而,目前的技术手段只能称为资产数字化,而区块链则实现了“基于全数据的数字资产”如何理解它们之间的区别?资产数字化:简单地说,资产数字化就是将原来记录在纸质文档上的资产信息记录到软件系统中,最终与其他数据一起保存在数据库中(系统安全级别不同,但本质是一致的)。资产数字化提高了资产转移和交换的效率,但同时也带来了易篡改、易操作的假风险,这些风险很可能演变成重大金融事件,是近几十年来数字化进程中常见的现象。信息完整的数字资产:首先,区块链上的数字资产也是账本中记录的数据,但可以通过密码学和共识机制解决简单数字化带来的易篡改和欺诈问题。同时,最重要的特点是区块链上的数字资产可以与其关联信息高度耦合,即数字资产可以在其整个生命周期内携带大量信息,包括自身资产的状态变化信息,包括交易记录、发行记录,拆分记录。资产或数字资产的关键是行业背景信息。当区块链上的数字资产携带着自身交易背景的真实性信息时,数字资产的价值就很容易被识别出来,这更有利于其他一系列金融活动。
吃一颗栗子
电子票据可以看作是一种资产的数字化。电子票据是传统纸质票据的一种数字化表达形式。票据本身只记录部分信息作为流通工具,不显示票据背后的贸易合同、物流、发票、保理合同、法律关系协议等背景信息,但区块链上发出的应收账款,账务凭证可以很好地包含贸易背景信息(目前仍依赖链外信息)。随着链上原始信息越来越多,区块链上的数字资产可以更好、更全面地还原资产的整个生命周期过程,这些都是可以跟踪、不可篡改的。(本例摘自姚谦著《数字资产与数字金融》)
区块链为金融业提供了不同于传统数字资产生命周期管理的基础设施,也重新定义了资产的概念。目前,仍有巨额实物资产尚未上线。我们相信区块链将是解决这一问题的重要途径。
从中心化账户到用户独立的去中心化数字身份
几乎所有现代金融服务都是基于银行账户系统,银行账户系统完全掌握在金融机构手中,包括用户生成的用户数据。用户的所有资产和重要信息均可由账户管理员操作。此表单会导致用户信息和资产的安全问题。这也导致了金融霸权的出现。区块链通过密码学公私密钥系统实现用户对数字资产的独立去中心化,私钥签名保证了用户在金融活动中的自主性
利用用户的操作**,密码算法确保资产真正交给用户,而不是由中心化机构保管。同时,零知识等其他密码算法的发展可以进一步保护用户数据的隐私。从成本的另一个角度看:银行账户体系呈现出一种孤立的账户孤岛状态。不同的银行和金融机构有不同的账户体系。交换帐户是非常困难的。最典的情况是跨境转移。由于不同国家的人生活在不同的账户体系中,账户之间至少需要一个中间账户进行交互。根据麦肯锡公司(McKinseycompany,2016年),美国银行通过**银行进行跨境支付的平均成本在25美元至35美元之间,是国内支付平均成本的10倍多。其中,34%的成本来自锁定在**银行账户中的流动资金(因为这些资金本可以用于回报较高的地方),27%来自国库业务,15%来自外汇业务,13%来自合规成本。对于区块链来说,多方账簿+公私密匙账户系统自然会打开不同的账户和账簿,大大降低了成本。我在这里想说的是,对于KYC和AML,区块链可以通过其他方式优雅地实现(比如许可区块链、引入认证器等,这里不讨论)
从高度依赖金融中介到自筹资金,这一概念可以理解为:非金融企业依靠信息技术,为自身或相关企业和个人,如供应链上下游企业提供投融资、支付、结算、增值等服务,子公司及分支机构、终端消费者及自身员工价值等综合金融信息服务。–自身产生的信息可以转化为面向自身生态的金融服务。在自我融资的概念中,资产是由用户生成的(上面提到的全信息数字资产)。用户可以掌握自己的身份和资产,也可以在不依赖金融中介的情况下进行金融活动。从前面的分析,我看不出区块链可以成为一个完善的自筹资金的基础设施,而这是区块链对金融业最深刻的变革。
区块链自我融资的雏形与特征
1、 通过自己的活动生成全额数字资产:目前最典的是供应链财务中的应收账款数字资产、订单数字资产、数据库中用户独立的数据。2无金融中介的金融活动:参考目前世界上***的DeFi项目,我们可以看到,在加密技术中,用户的点对点交易(大部分是数字货币),基于全网共识的去中心化交换Uniswap,人人都可以做市、做市,合同控制下的网上抵押稳定币系统、无中心化担保的贷款链等,这些解决方案在现实行业中不断地以不同的方式实施。
从外部监督到渗透监督
从广义上讲,金融基础设施还包括法律环境、公司治理、会计准则、信用环境、反洗钱和金融监管,其中最重要的是法律法规和相应的监管。
区块链从友好的技术架构角度呈现了一种新的技术特征。传统的技术监督与规制本质上是二元独立的。监管机构很难在效率和深度上取得好的效果,而且成本也会非常高。
区块链技术可以使监管方和被监管方处于同一种经营状态和环境中,其监管手段、相应的法律法规和效果与原有的监管框架完全不同。区块链技术在监管和风险控制方面发挥作用,主要依靠以下特点:
1) 可以获取完整的业务数据:首先,对于风险控制和监管,可以随时同步账簿信息,监控链上正在进行的业务。同时,数据不能篡改,这非常有利于源头认定和刑事责任追究。2) 智能合约的可编程性:将风险管理手段和业务逻辑同时写入智能合约,通过智能合约自动执行的特点,不可跳过风险控制手段和监管手段,实现风险管理和监管的自动化
在我们之前的项目中,通过与监管部门的沟通,进行了相应的设计,以满足监管部门对区块链架构更好的监管。其中一个设计被称为基于智能合约的过程监控系统。过程中监控系统是由区块链的中间件层和智能合约层建立的相关服务组件。首先,商业合同中嵌入了监管规则。当业务层需要调用业务合约时,流程监控系统可以实时监控和分析智能合约执行过程中产生的数据。如有异常数据,可提交监管系统,发布监管指令,对银行执行暂停、操作、黑名单等操作进行业务干预,实现业务实时监管。全过程监控可以实现在线自动化,而传统手段在效率和深度上都无法实现。
结论,待续
非常感谢你到目前为止的阅读。为了避免篇幅过长,本文仅从会计、资产、财务模等方面探讨区块链对金融业的影响。当然,区块链的影响范围远不止于此,包括法律法规、货币的可编程性、交易摩擦、大规模普惠金融、无边界金融和无差别收益作为区块链技术服务提供商,我们希望用我们的技术帮助构建一个更高效、更公平的平台未来金融体系的摩擦也会减少。欢迎关注Lotus技术,在以后的文章中与您交流更多区块链技术和应用经验。
文章标题:区块链如何改变现代金融?
文章链接:https://www.btchangqing.cn/105358.html
更新时间:2020年09月18日
本站大部分内容均收集于网络,若内容若侵犯到您的权益,请联系我们,我们将第一时间处理。