ETH2.0信标链正式上线,ETH2.0码垛正在如火如荼地进行。目前,已经有超过90万以太坊。
普通的ETH节点很难独立参与,需要严格的惩罚机制。最重要的是,参与STARKING的以太坊预计在两年内无法收回。
基于上述障碍,ETH2.0STARKING服务提供商应运而生。目前,行业内大量交易所、专业服务机构、独立项目方和钱包已深度参与ETH 2.0叠加服务。这些服务极大地改善了ETH2.0的STARKING过程,为用户提供了有价值的服务。
更具体地说,目前国内知名交易所如coin an和Hoo coin,知名钱包如bitpie和tokenpocket、hashquark和fishpond,以及许多海外平台都提供ETH 2.0叠加服务。Coinbase还预计在21年第一季度提供ETH2.0分期服务。毫无疑问,用户参与ETH2.0登台的渠道很多,操作非常方便。但是,我们应该仔细确定可靠的参与渠道。
由于2.0以太坊的发展进程,一般认为参与叠加的以太坊不能在1-2年内取出,也就是说,它已经失去了流动性。为了解决这一问题,很多服务商提供流动性解决方案,让用户无忧参与叠加。
具体方案一般是向用户发行ETH衍生代币。衍生代币代表ETH的赎回权和收益权,一般具有可交易性和可交易性。例如,米南和霍的贝丝、比弗罗斯特、维特和埃斯。
在流动性释放方面,币安和火币将与贝丝交易对联网,从而实现用户的衍生代币,从而间接释放流动性。然而,非交易所发行的VETH和aETH将通过DEX释放流动性,当然,它们也可能进入中心化交易所。
本文不讨论用户应该使用哪种方式进行堆栈,这与用户的使用习惯密切相关。相反,我们想讨论ETH2.0叠加的导数。
1、 中心化衍生品
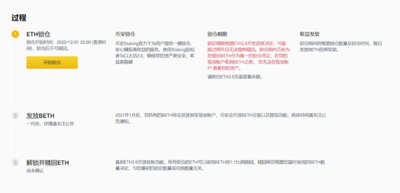
coin security、firecoin和CoinBase等交易所已经或将要开放ETH2.0STARKING服务,这一点也不奇怪。由于用户对**交易所有着天然的信任,用户数量庞大,可以想象,各交易所一定会获得较大的市场份额。
目前,coin security已推出ETH 2.0STARKING服务。用户可以存入任意数量的以太坊进行STARKING。coin security使用的流动性解决方案是发行1:1的衍生代币BETH。用户获得的叠加收入将以BETH的形式存入用户账户。一段时间后,BETH交易对将开放,以释放堆积的资产流动性。从火币发布的公告来看,也是类似的机制。
在ETH2.0可以转账之前,STARKING奖励不能移动。在这里,会有一个关于是否支付和如何支付STARKING奖励的问题。
硬币安全和火币解决方案直接分发给用户,符合交易所的特点。交易所只向用户签发会计凭证。如果用户在兑换成真实的以太坊后提取现金,交易所会提前支付额外的份额,这对交易所来说不是问题。毕竟,真正的ETH2.0代币就在那里,交换不需要太担心。
因此,BETH和ETH总是有1:1的映射关系。当ETH2.0可以转移资金时,它将能够按照1:1在2.0上赎回ETH。由于这种严格的1:1映射,如果使用场景不够丰富,BETH将有折扣。

让我们考虑一个问题。由于它是ETH相关衍生产品,它代表ETH的赎回权。从技术上讲,使用DeFi并不困难。如果能够实现互联互通,也将是交易所扩大其在DeFi领域影响力的有效途径。但是DeFi协议会接受吗?
虽然交易所显然希望自己发行的资产能被德孚所接受,但从过去的发展来看,钱安和火币发行的busd和HBTC并没有在DeFi生态系统中被广泛接受。
这显然与DeFi的属性有关。DeFio平台和用户更注重资产属性的去中心化,或多或少不信任中心化交易所,这阻碍了DeFi世界对交易所发行资产的广泛接受。回到ETH2.0衍生品问题上,可能会面临类似的结果。
2、 去中心化衍生品
在融入DeFi生态系统方面,基于智能合约的去中心化衍生品无疑更容易被接受。目前,这一领域的主要参与者是Bifrost、stkr和stafi。
目前,Bifrost和stkr的ETH2.0STARKING服务已经启动,智能合约也已经过审计。目前,他们正在推动ETH衍生品融入DeFi生态系统。Stafi已经发布了ETH2.0登台服务的相关文件,但尚未正式启动。
原则上,基于智能合约的STARKING服务平台有许多相似之处。平台的核心是在去信任的情况下如何实现用户资金的安全。
目前,这条赛道上的玩家并不多,比弗罗斯特和stkr已经推出了在线服务,并且很有名。由于目前ETH2.0的现状,长期培育ETH2.0堆垛业务的火箭池暂时暂停发射。下面将对此进行描述。模式如下所述。
比弗罗斯特
Bifrost是一个跨链网络,致力于为STARKING提供流动性。它从Web3基金会获得了Grand,同时也是底层构建程序和Web3 BooCup的一个成员。
作为专业的流动性解决方案提供商,ETH 2.0是知名的STARKING市场。11月底,Bifrost宣布启动经审计的ETH 2.0STARKING服务,并开始硬币挖矿。
在基于智能合约的ETH2.0登台服务中,有三个参与者,即STARKING用户、节点和合同管理器。Bifrost的节点是与专业的节点服务提供商合作打造的,也是众多交换机和钱包的选择。
该模的核心是如何以去中心化的方式保证资产安全。具体而言,Bifrost将分为四个阶段来完全去中心化目前处于第二阶段的Vth。由于Bifrost的主网络不在线,现阶段,Bifrost将与多签名机构(5家机构)联合发起多签名操作,并使用BLS门限签名技术进行在线安全多方计算,将用户的ETH存入存款合同。
每张存单由多方共同保管,而不是由单一机构保管,实现了部分分权;Bifrost主网开通后,veh将成为ERC20和substratebase双协议的资产。同时,ETH 2.0支持智能合约部署后,将接入Bifrost主网,实现Vth的完全去中心化。这将在悉尼威立雅运输公司发展的第四阶段完成。
在具体参与方式方面,支持imtoken、tokenpocket等手机钱包。也可以直接到官方网站参与,这样比较方便。在钱包的**,如下图所示,stkr和Bifrost的Vth造币厂都是在同一个街区挖矿的。

值得一提的是,为了扩大项目的生态环境,比特弗罗斯特提供了1.25%的BNC代币来鼓励沃思造币,奖励一直持续到12月底。但需要注意的是,碧峰融通在完成种子轮融资后,尚未进行其他轮融资,代币目前无法交易。这也将是一个获得低成本芯片的机会。

Nbsp;来源:https://vtoken.io/drop
至于衍生代币的场景,根据官方消息,veh近期将上线,如Uniswap、loopring、Dodo等。
Stkr公司
Stkr是ankr公司开发的ETH分段服务平台。Ankr是一家专业的节点服务提供商。通过ankr,您可以轻松地构建各种公链节点。目前,它支持50多家公共公链。Ankr基于其节点构建能力建立了stkr平台,以便与STARKING需求方和节点供应商连接。
在stkr平台上,用户可以参与登台,也可以选择成为节点提供商。作为节点提供者没有技术要求。你只需要支付两个以太坊存款就可以成为一个节点。后面的操作和维护由站台侧完成。作为一个节点提供商,你可以收取一定的服务费,同时还要支付服务器和其他节点的费用。

资料来源:https://stkr.io
在安全性方面,stkr还采用了基于多重签名的门限签名技术。它将与组织签署协议,以确保资产的安全。理论上,具有多个签名的阈值签名比大多数DeFi团队更安全,而且大多数团队仍然保留超级权限。
在stkr上,STARKING将生成aETH。目前,aETH和VETH还没有推出DEX,但预计上线时间不会太长。
ETH衍生品融入DeFi的第一步是ETH的在线DEX和在线DEX。此后,越来越多的ETH衍生物将出现在各种DeFi中。随着STARKING数量的增加,其影响也会随之增加。
日前,curve已经通过投票,将使用stkr为用户提供ETH2.0STARKING服务。后续的DeFi协议通过Bifrost和stkr等平台为用户提供ETHSTARKING服务,这可能成为一种标准配置。我们期待着这一天。
和Bifrost一样,stkr也在网上推出了许多钱包,桌面也可以通过官方网站参与。在平台发布之初,stkr进行了短期造币激励,现在已经结束。
火箭水池
最初,ETH衍生轨道与火箭池是分不开的,火箭池是专门为ETH叠加设计的项目,已经上线几轮测试。
然而,最近rocket pool宣布,在ETH 2.0提款功能上线之前,rocket pool将不会上线。
原文如下:
虽然第0阶段标志着ETH锁定的开始,Rocket Pool将选择在智能合约退出实施后启动,以坚持两年前我们开始构建的锁定解决方案的非托管、不信任性质。这项计划预计在2021年第一季度推出,我们也希望能同时推出。
火箭池计划在ETH2.0启动智能合约退出后推出,实现无人管理服务解决方案,并表示预计21日第一季度实施。
火箭联营为何认为可以在21日第一季度取款?因为最近,以太坊社区有一个关于使用一个简单的方法提前取款的提议。如果提案获得通过,可能会加快ETH2.0的退出进程。

目前,火箭池网的发射仍存在不确定性,因为不知道该方案最终能否获得通过。如果该方案获得成功通过,将对ETH2.0分阶段的所有参与者产生重大影响,值得所有服务提供商和中转用户的关注。
3、 去中心化平台奖励分配
至于在去中心化平台上叠加奖励的分配方式,一些合作伙伴可能并不理解。让我们在这里分开讨论。为了方便起见,以Bifrost为例。
比弗罗斯特没有使用交易所的类似分布,而是直接向Vth注入奖励。随着STARKING奖励的积累,Vth的价格将继续上涨,而每个ETH可以投出的Voth数量将减少。也就是说,Vth与ETH的关系不是1:1的锚定关系,而是随着叠加奖励的不断注入,Vth可以兑换/赎回的ETH数量在增加。
这种方法是通过去中心化来释放堆积资产流动性的一种常用方法,Bifrost、stafi和ACALA都在这一领域使用。对于ETH叠加,stkr的ETH也使用这种方法。
因为如果你使用1:1的锚定方法,奖励的支付将是一个大问题。例如,如果您获得了staging奖励,它将分发给用户,并且持有Vth的地址将按比例获得奖励。
如果您的Vth在贷款平台上进行抵押,当奖励发放时,合同地址是否也会收到奖励?如果是,如何分配?这是否会破坏平台的设计并产生额外的风险?
因此,去中心化平台在交易时直接向veh注入奖励是一种常见的方式,这将消除VETH等融入DeFi环境的障碍。
4、 摘要
目前,ETH衍生品的中心化和去中心化方案都已出现。在用户群方面,中心化交换有优势,但在DeFi的接受度方面,去中心化平台更有优势。
资产的重点是使用场景,这将促进平台的发展。在使用场景的扩展中,将去中心化平台与DII相结合,更容易创建新的播放方式。
瞿先生个人认为去中心化解决方案会在市场上占有一席之地。否则,DIF是如何发展的?
文章标题:谁比集中和分散eth衍生品更好?
文章链接:https://www.btchangqing.cn/159805.html
更新时间:2020年12月07日
本站大部分内容均收集于网络,若内容若侵犯到您的权益,请联系我们,我们将第一时间处理。