要点总结
1. 相较于币本位合约,USDT永续合约计算方便,简单直观,易于操作,且风险相对更小。
2. 主流交易所针对USDT永续合约,多采用“保证金-杠杆-强平机制-风险共担机制”四阶风控体系设计。随着市场逐渐成熟,USDT永续合约产品风控思路将会沿着以Huobi为代表的“精细化”与BitZ为代表的“简单化”两条路发展。
3. USDT永续合约占据数字资产衍生品交易市场半壁江山,市场交易量分布目前呈“一超多强”局面;头部交易所缺乏竞争对手,存在垄断市场可能性。
4. BTC/USDT永续合约占市场交易**主流,合约品种数量与交易所占市场交易量份额呈一定正相关。增加合约品种数量,丰富产品线,有助于提升交易所在USDT永续合约市场中的竞争力。
5. 与币本位永续合约市场相比,USDT永续合约市场流动性得分相对较低,原因可能与不同种类合约的风险收益不同有关。
6.盘口深度方面,目前主流USDT永续合约交易所中,Binance、Bybit、Biet的BTC/USDT永续合约流动性较佳,FTX、OKEx、Huobi的ETH/USDT永续合约流动性表现良好。
7. 未来交易所将从风控机制与产品运营两方面对现有USDT永续合约进行改进与完善,并可能结合币本位合约与USDT永续合约优点,推出混合合约产品。
1. 前言
作为资本市场必不可少的金融工具之一,衍生品在资本市场的运行与发展中起着至关重要的作用。
衍生品(Derivative)是一类价值依赖于标的资产(Undering Asset)价值变动的合约,分为标准化和非标准化两种,交割在未来某日执行。标准化合约中的标的资产交易价格、交易时间、资产特征、交易方式等均采用统一标准,以期货、期权合约为代表;非标准化合约的各项参数由交易双方约定,以远期合约为代表。
随着数字资产市场的发展和成熟,投资者出于套期保值对冲风险、投机等目的考虑,已经不满足于简单的现货交易。
同时,机构投资者和交易所也希望能通过某些工具,实现对资产的价值发现,并提升现货流动性。作为回应,各大交易所逐步推出了各类衍生品产品。目前的衍生品市场处于初步阶段,2020年第三季度,衍生品交易量约占数字资产市场交易总额的40.3%,发展前景广阔。
目前,数字资产衍生品市场主要包括交割合约、永续合约两类。此外还有杠杆交易、杠杆代币等多种衍生品产品。其中,永续合约凭借着操作简单、无需交割等优势备受市场青睐,并延伸发展出币本位永续合约 (Inverse Perpetual Contract,也被称作“反向合约”)、USDT永续合约 (USDT Perpetual Contract或Linear Contract, 也被称作“正向合约”)和双币种合约 (Quanto Perpetual Contract)等多种类的合约产品。
作为后起之秀,USDT永续合约无疑是2020年衍生品市场中最受瞩目的产品之一。本报告着眼于USDT合约设计机制、产品机制与市场情况三个方面进行研究,供投资者、交易所及衍生品设计人员参考。
2. USDT永续合约基础概念
2.1 定义
USDT永续合约,也称正向合约/U本位合约/稳定币合约,是一种以USDT作为计价方式,计价资产与结算资产相同的的资产衍生合约产品。其保证金、结算方式和账户盈亏均通过USDT计算。
2.2 产生原因
在数字资产市场发展初期,“稳定币”这一概念尚未出现。对于衍生品设计者而言,如果贸然使用法币作为计价方式,将会面临着巨大的合规风险。因此,衍生品设计者们借鉴了外汇市场中差价合约 (Contract for Difference, CFD)产品的相关机制,2016年,币本位永续合约诞生。
币本位永续合约尽管一定程度上避免了合规风险,但由此也带来了诸多问题。
·由于数字资产波动性较大,而币本位合约不论是保证金还是盈亏,结算均以数字资产进行,这就导致了风险叠加,而杠杆则进一步放大了风险。用户不仅要在交易时承受市场波动风险,还要在持币时承受币价波动风险。币本位的机制对于风险偏好者 (Risk Seeking)而言更具吸引力,因为他们可以在牛市获取叠加收益;而风险厌恶者 (Risk Averse)更趋向于选择相对较低的风险和稳定收益,很明显币本位合约在特定的市场环境中风险更高。
币本位永续合约收益曲线(BTC计价),来源:TokenInsight
·币本位永续合约的盈亏计算公式,导致了其收益曲线为Convex性。这意味着随着价格上涨,用户的收益逐渐递减(币本位计算收益),而价格下降时,用户的损失会快速累积增加(换句话说,也就是币本位合约在市场下跌的时候,更容易爆仓)。对于在价格高位开仓的用户而言,收益有限而风险较高[1]。此外,该公式决定了币本位永续合约市场的一个特性:在价格上涨/下跌幅度相同情况下,做空收益永远高于做多,而损失永远低于做多,因此多头大多数只是用于对冲部分空头风险,多空双方市场地位不平等[2](币本位计算)。
注释:币本位永续合约盈亏计算公式及特性证明
币本位永续合约盈亏计算公式:
各参数含义:
Contracts:合约张数
Multiplier:乘数
EntryPrice:开仓价格
Exit Price:平仓价格
[1] 证明:假设开仓价为Pen,平仓价为Pex,合约张数为n,乘数为m,资金费率为0,无自动减仓、强平等因素影响。通常情况下,开仓时与平仓时合约张数与乘数不变,则n*m可视为常数。
对PnL求一阶导,可得其边际收益(Marginal Profit):
由于价格不可能为负值,因此当合约价格上涨时,开仓价低于平仓价,边际收益为负,多头收益/空头损失随价格上涨逐渐递减。
同理,当合约价格下跌时,边际收益为正,多头损失/空头收益随价格下跌逐渐递增。
[2] 极限情况下,价格逐渐增长至无穷大,不考虑强制平仓、资金费率时,PnL会逐渐收敛,用户开仓后,做多收益/做空损失为有限值,而做空收益/做多损失则逐渐接近无穷大。在考虑强制平仓和资金费率情况时,多空双方的收益与损失由交易所公布的规则决定。证明公式暂略。
·考虑到币本位合约的收益特性和设计机制,该类合约入门困难。不仅计算繁琐(标的资产及合约以外币进行报价,而保证金及盈亏以标的资产本身计算),还需要较高的操作经验和技巧。同时管理多种数字资产,同时操作多头仓位和空头仓位以确保收益,而一旦操作失误,极易造成爆仓等严重后果。
综上,市场上迫切需要一种风险较低、入门容易、相对直观的数字资产衍生品,以满足更多客户的需求,这就催生了以USDT永续合约为代表的线性合约 (Linear Contract)类产品。
2.3 线性合约
线性合约是以一类标的资产、合约、保证金与盈亏均以报价资产进行计算的衍生品合约。当稳定币受到更多的市场认可,其作为计价资产的接受度增加后,由于投资者一直以来的习惯,线性合约的需求也应运而生。线性合约计算方便,易于操作,更为简单直观。USDT永续合约属于线性合约的一种,但由于目前市场上的线性永续合约均以USDT为报价货币,因此线性永续合约在广义上也可等同于USDT永续合约或U本位合约。
3. UDST永续合约设计机制
3.1 收益机制设计
·USDT永续合约的盈亏曲线呈线性,用户仅需简单计算开平仓价差即可了解自身收益情况。[3]
注释:USDT永续合约盈亏计算公式及特性
USDT永续合约盈亏计算公式:
各参数含义:
Contracts:合约张数
Multiplier:乘数,指单张合约价格
Entry Price::开仓价格,指用户入场时标的资产的指数价格
Exit Price::平仓价格,指用户离场时标的资产的指数价格
[3] 假设开仓价为Pen,平仓价为Pex,合约张数为,乘数为n,资金费率为0,无自动减仓、强平等因素影响。通常情况下,开仓时与平仓时合约张数与乘数不变,则n*m可视为常数。因此,只需要计算Pen和Pex之差,即可得知盈亏。
·USDT永续合约收益分布均匀。一方面,不论价格涨跌,用户的收益与损失的变化幅度为恒定常数,易于用户计算并判断后续操作。另一方面,对于开仓价相同、乘数相同的单张合约而言,多头和空头的收益/损失完全对称,双方需承担的风险相同,市场地位平等。
USDT永续合约收益曲线,来源:TokenInsight
3.2 用户体验
相较于币本位合约,USDT永续合约用户体验上对于投资者而言更为友好。
币本位/USDT永续合约用户体验对比,来源:TokenInsight
3.3 风险机制设计
USDT永续合约的风险与收益均等。由于线性收益机制,在某一用户同时开同样规模多仓和空仓的情况下,该用户的多仓收益/损失等同于空仓损失/收益。同时,由于收益变动幅度固定,用户可通过选择合适开仓时机,实现低风险固定收益,而即使遭遇损失,其损失也固定、可预测,方便用户判断止盈止损时机。但相较于币本位合约,在用户操作得当的理想情形下,USDT本位合约收益增长相对较慢。
USDT永续合约通过稳定币计价方式实现对交易风险的控制。由于其标的资产、合约、保证金、盈亏均以USDT计价,因此基本消除了持币所带来的币价波动风险,相较于币本位合约受市场波动影响较小,但同时用户也无法从币价波动中获取除合约差价外的超额收益。
此外,USDT永续合约的收益以USDT的形式存储在用户账户中,用户可随时提取并兑换为美元等法币。与币本位合约相比,用户不必承担持币风险,且步骤相对简单。
币本位合约与USDT永续合约风险机制对比,来源:TokenInsight
“在今年3月12日数字资产市场经历大规模暴跌之后,市场上弥漫着做空情绪。尽管用户可以通过做空币本位合约获得收益,但仍然需要承担数字资产价格下跌所带来的损失。如果使用具有价格稳定性特征的稳定币资产USDT作为保证金并计算损益,就可以避免此类问题。
在火币平台上,投资者可仅通过USDT进行多种合约交易,从而避免遇到错过交易**时间及同时管理多种代币等困难。”
Ciara Sun Huobi全球市场负责人
4. 市面主流产品设计机制分析
4.1 保证金
“ 保证金是衍生品交易风控的第一关, 是判断产品投资价值的重要依据
衍生品的一大特点是保证金交易,数字资产衍生品也概不莫外。一般而言,在用户开仓时,交易所会根据用户仓位大小,按照一定的比率收取保证金,作为起始保证金(Initial Margin)。同时,交易所还会设定维持仓位所需的**保证金金额或保证金比率,即维持保证金 (Maintenance Margin)或维持保证金率。当仓位亏损额达到维持保证金率时,用户需在限时内追加保证金额,否则便会被强制平仓。
保证金是衍生品交易风控的重要一环。如果保证金机制设计不当,一旦由于市场行情波动,会出现大规模用户爆仓,此时如用户保证金难以填补损失,则会造成交易所资金亏损等更为严重的后果。因此,保证金机制的设计水平,是判断产品投资价值的重要依据。
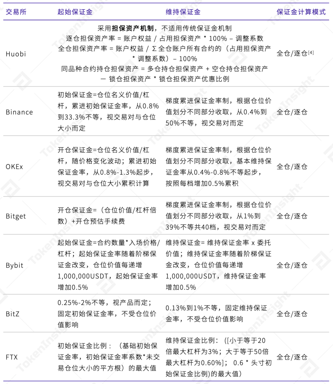
对于USDT合约而言,不同交易所起始保证金计算公式不同,但维持保证金基本均采用保证金阶梯(梯度累进保证金率)模式。也有少数交易所为简化机制,采用固定保证金率模式,通过设置用户持仓上限等其他风控机制控制风险。
然而,随着市场的不断发展,传统保证金机制的诸多不足之处开始逐渐显现。
一方面,对于数字资产衍生品而言,由于其风险相较于传统的股票与外汇合约而言相对较高,因此传统全仓模式下,用户往往会在市场波动较大时损失大量账户可用余额,乃至全仓爆仓。作为应对,各大交易所目前普遍提供了逐仓交易模式,在该模式下,某个特定仓位被平仓并不会影响其它仓位,交易者可以对不同的仓位执行不同的交易策略,从而提高潜在收益,降低损失。然而,逐仓模式由于无法调拨账户内可用资金和可用盈余,也带来了资金使用效率下降等副作用。此外,大部分交易所仅支持全仓模式/逐仓模式二选一,用户无法根据自身情况选择对不同仓位执行全仓或逐仓处理。
为此,部分交易所采取了折中方案。以Huobi为例,其USDT本位永续合约支持全仓与逐仓同时使用,用户可切换全仓模式或逐仓模式进行交易,切换不影响用户的已有仓位,用户可同时持有全仓仓位与逐仓仓位。这种做法一方面满足了用户对于资金使用效率的需求,另一方面也方便用户将高风险资产锁定在单独仓位内以控制风险,实现了资金利用效率与风险控制之间的有效平衡。
另一方面,对于采用锁仓策略的用户而言,由于同时持有空仓和多仓,在传统保证金机制下需同时支付所有仓位保证金,但实际上,锁仓后用户持仓风险主要来自于仓位的净交易头寸 (Net Position,指衍生品交易中多头合约与空头合约相抵后的净剩余) 部分,此时保证金处于“过量”状态。尽管过量保证金一定程度上可以提升保证金率,降低爆仓风险,但同时也使得用户资金流动性下降,难以控制更多仓位,最终影响到用户资金利用效率与预期收益,降低用户体验。
针对该问题,目前Huobi提出了一种相对简单但有效的解决方案:锁仓担保资产优化。
·根据Huobi定义,单合约锁仓担保资产为单合约多仓持仓担保资产和单合约空仓持仓担保资产间最小值。
·公式:单合约新持仓担保资产= 单合约多空仓持仓担保资产之和 – 单合约锁仓担保资产 * 锁仓担保资产优惠比例。
·目前,锁仓担保资产优惠比例为*。这意味着用户只需为其多仓与空仓中较大的仓位支付相应保证金。用户可将多余的保证金用于再投资扩大仓位,也可仍然作为保证金使用,从而提高保证金率,降低爆仓风险。
4.2 资金费率
不同于交割合约,永续合约无到期或交割概念,所以需通过资金费率机制,将合约价格与现货价格锚定,避免合约与现货价格大幅偏离。当市场趋势看涨,资金费率为正,多头支付空头。反之,资金费率为负,空头支付多头。资金费用在用户之间进行结算,交易所不会从中收费。目前,除FTX外,市面主流USDT永续合约交易所均采用8小时/次的资金费率计算频率与基本相同的资金费用计算公式。
4.3 杠杆
杠杆是衍生品交易中的常用工具之一,用户可借助杠杆,以少量资金为担保,短期内借出大笔资金获取大量收益,但意味着风险也随之成倍增加。因此,交易所一般会根据用户所持仓名义价值控制杠杆倍率,以控制风险。一般而言,持仓名义价值越大,可获得杠杆倍率越低。
各主要交易所USDT永续合约**初始杠杆对比,来源:TokenInsight
注:本报告所选交易所按照Tokeninsight统计之USDT永续合约主流交易所交易量排名取前七位
主流交易所USDT永续合约保证金设计模式,来源:TokenInsight
[4] Huobi全仓模式于2020年12月第二周更新上线
主流交易所USDT永续合约资金费率设计模式,来源:TokenInsight
4.4 风险控制
强制平仓机制:主要防线
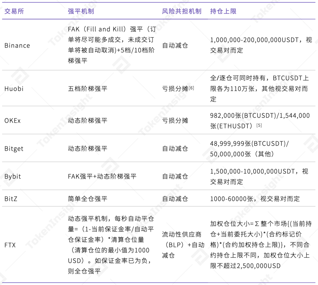
强制平仓是在市场波动导致用户的保证金不足以支撑仓位的情况下,交易所为防止风险进一步扩散所采取的措施,是交易风控的主要防线。目前,主流交易所多采用阶梯强平机制,根据用户风险情况分级,对用户的仓位进行逐步平仓,从而在控制风险的同时尽量保障用户利益。此外,相较于一次性强平机制,阶梯强平机制还可以有效防止大仓位强平时对市场产生冲击,造成穿仓损失。
部分交易所对现有阶梯强平机制进行了改良。以Huobi为例,在阶梯强平机制基础上,根据不同数字资产的历史表现,加入了调整系数、EMA(Exponential Moving Average)指数移动平均价等工具,对用户风险进行进一步量化判断,在控制穿仓风险的同时,减小价格异常波动造成强平、并引发连环强平的风险,保护交易者利益。
风险准备金与风险共担机制:**防线
在市场波动较大、用户仓位被接管强平后,交易所仍然需要面对用户账户清算后依旧资不抵债的风险,也就是俗称的“穿仓”。为应对此类风险,交易所一般会选择使用风险准备金填补缺口。在风险准备金不足时,风险将会由社区共同承担,作为最终解决方式。
目前风险共担机制主要包括自动减仓(Auto Deleveraging)和亏损分摊两种。
·自动减仓:如果强平仓位未能够在市场平仓,并且当标记价格达到破产价格时,自动减仓系统将会对持有反方向仓位的投资者进行减仓。减仓的先后顺序将根据杠杆和盈利比率决定。
·亏损分摊:从本期盈利的账户中,每个账户按盈利等比分摊穿仓部分的损失。
·相较于亏损分摊机制,自动减仓机制保护了交易规模较小的投资者,但对于大户而言相对不公。因此,不同交易所出于自身规模、用户群体特点等考虑,在风险共担机制上目前并没有较为统一的标准。
什么是EMA?
为减少不必要强平,Huobi使用EMA(Exponential Moving Average)指数移动平均价作为强平时的另一个参考价格。EMA价格可以用于应对价格异常波动造成意外强平的风险:当系统判断用户仓位是否触发强平时,必须同时满足,新价计算出的担保资产率和EMA计算出的担保资产率都小于等于0%时,用户仓位才会被强平。
什么是调整系数?
为防止用户穿仓,Huobi引入了调整系数制度。调整系数作为担保资产率的补充,根据市场行情调整,并决定维持担保资产率。当维持担保资产率低于0%时,用户的仓位将会被视情况部分或全部强平。与保证金制度相比,“担保资产率+调整系数”制度可在用户可能发生穿仓之前及时干预,争取一定反应时间,避免强平不及时造成严重后果。
USDT本位永续合约实行阶梯调整系数制度,根据持仓张数设定很高五个档位。用户的净持仓量越大,档位越高,风险越大。
维持担保资产率公式如下:
维持担保资产率 = 调整系数 / 对应合约产品杠杆倍数
主流交易所USDT永续合约风控机制,来源:TokenInsight
[5] OKEx交易对相对较多,故仅取主流交易对数据列入表内,其他交易对信息见交易所官网。
[6] Huobi通过调整系数等多种工具,对可能的穿仓风险进行提前防控,因此目前尚未出现启用亏损分摊机制,使盈利用户分摊穿仓损失的情况。
持仓上限:另类风控工具
为防止部分投资者操纵市场,或因仓位过大为整个市场带来额外风险,交易所一般会依惯例设置合约的持仓上限,持仓越大,保证金越高。也有部分交易所将合约持仓上限作为风控工具(如BitZ),通过控制用户仓位大小,将风险控制在一定范围内。这种做法可以简化风控机制,易于用户理解,提升用户体验,但不利于吸引资金充足的大投资者,因此目前只有少量合约产品应用。
5. USDT永续合约市场概况
“ USDT永续合约占据数字资产衍生品交易市场半壁江山,市场份额分布呈“一超多强”局面
USDT永续合约**出现于2018年8月,如今不过两年左右时间,但发展速度迅猛。目前,Tokeninsight已追踪的25家交易所中,已有16家交易所上线USDT永续合约相关产品,近30天内总交易量超7000亿美元,总交易份额已占据已知衍生品永续合约交易市场总交易量过半,达56.65%。
从交易所角度看,Tokeninsight追踪的25个交易所中,目前已有Binance、HBTC等13个交易所内USDT永续合约交易量超过合约总交易量半数,而这些交易所中Biet、MXC等8个交易所的全部交易量几乎均来自USDT永续合约。USDT永续合约相对简便的基础模和设计机制不仅带来了良好的用户体验,也降低了交易所的产品设计难度与运营成本,因此被交易所广泛接受并应用,更多交易所也将于未来上线USDT永续合约产品,可以预见该类产品的市场竞争将日趋白热化。
衍生品合约近30日累计交易量分布,来源:TokenInsight,统计日期2020年12月28日
5.1 交易量分布
目前,USDT永续合约市场仍处于初级阶段,交易所竞争格局不甚明朗,各交易所交易量所占市场总交易量比例差距较大。
从近30天交易量看,2019年9月推出USDT永续合约的Binance凭借其先发地位,一年以上的市场积累和手续费优势,近30天交易量高达2905亿美元,所占份额达41.22%,目前暂居领先地位。
但是,最近新加入市场的交易所也不甘落后。Huobi于10月26日上线USDT本位永续合约产品线后,仅用时两个月左右,根据Huobi数据,其合约产品累计单边成交量已达1436.46亿美元。此外,据TokenInsight统计,Huobi市场近30天总交易量份额占有率由11/15-12/15的11.12%上升至11/28-12/28的13.82%,且所占份额随着交易量快速上升继续扩大,增长潜力显著,成为当下USDT永续合约市场的热门新星。
TokenInsight追踪的25个交易所中,USDT永续合约市场前7大交易所占据了88%的市场份额,而剩余交易所仅占12%左右。综上,USDT永续合约市场头部效应显著,呈“一超多强”局面;头部交易所缺乏竞争对手,存在垄断市场可能性。
注:TokenInsight所选统计样本包含市面上25家主流交易所,USDT合约方面包含55个交易对,覆盖总市值90%以上。此外,考虑到数字货币市场发展迅速、变化较大,因此统计口径均以近30天数据为标准。
从交易量动态变化角度看,以Huobi为代表的新晋交易所表现突出。
目前,Huobi已坐稳主流币种合约产品(BTC/USDT、ETH/USDT)7日累计交易量、30日累计交易量的次把交椅,其新月度交易额已分别超过716亿美元(BTC/USDT)和197亿美元 (ETH/USDT),特别在ETH/USDT永续合约方面,其最近30日内交易额已超出第三名74.3%。
USDT永续合约市场近30日总交易量累积分布变化,来源:TokenInsight,统计日期2020年12月28日
USDT永续合约市场近30日BTC/USDT及ETH/USDT合约交易量累积分布,来源:TokenInsight,统计日期2020年12月28日
注:TokenInsight所选统计样本包含市面上25家主流交易所,USDT合约方面包含55个交易对,覆盖总市值90%以上。此外,考虑到数字货币市场发展迅速、变化较大,因此统计口径均以近30天数据为标准。
BTC/USDT永续合约各交易所近30日内交易量,来源:tokeninsight.com;统计日期2020年12月28日
ETH/USDT永续合约各交易所近30日内交易量,来源:tokeninsight.com;统计日期2020年12月28日
5.2 未平仓量
近三个月来,受市场利好行情影响,主流USDT永续合约产品(BTC/USDT、ETH/USDT)的未平仓量均达到USDT合约市场形成以来新高。目前,TokenInsight追踪的各交易所BTC/USDT合约未平仓量规模已达27亿美元,相较于9月末的9.02亿美元,涨幅近200%。ETH/USDT合约未平仓量由2.52亿美元上升至11亿美元,涨幅达336.5%。
值得注意的是,目前各大交易所的未平仓量波动相对平稳,但Huobi的未平仓量于近期呈现稳定上升趋势,其BTC/USDT交易对未平仓量从4870万美元左右,很高上升至1.6亿美元左右;而ETH/USDT未平仓量从2500万美元左右上升至12月28日的4760万美元左右,且上涨势头仍在稳定持续中。
BTC/USDT永续合约各交易所近90日未平仓量,来源:tokeninsight.com;统计日期2020年12月29日
ETH/USDT永续合约各交易所近90日未平仓量,来源:tokeninsight.com;统计日期2020年12月29日
Huobi ETH/USDT永续合约近30日未平仓量,来源:tokeninsight.com;统计日期2020年12月29日
Huobi ETH/USDT永续合约近30日未平仓量,来源:tokeninsight.com;统计日期2020年12月29日
5.3 USDT永续合约品种分布
“ BTC/USDT永续合约占市场交易**主流,增加合约品种丰富度有助于提升交易所竞争力
当前,USDT永续合约市场中各交易所纷纷推出各类USDT永续合约交易对,但BTC/USDT永续合约始终占据市场主流,其近30天交易量占比达78.82%。其次是ETH/USDT永续合约,占比18.96%,其他币种永续合约占比共约5%。相较于现货市场,USDT永续合约市场中BTC合约交易量占据市场比例相对更大,而其他交易对占据交易量则相较于现货较小。在进一步考虑现货与期货交易量后,不难发现,与其他数字资产相比,投资者更倾向于选择BTC/USDT合约而非现货进行投资。
合约品种覆盖数量是衡量交易所综合实力时的重要指标之一。一般而言,提供的合约品种越全面,可认为交易所在相关产品线的技术与产品实力越强。目前各主流交易所提供的USDT合约品种数量如下图所示。
主流交易所提供USDT永续合约品种数量统计,来源:TokenInsight
截至2020年12月,Binance支持的USDT永续合约数量最多,为80个交易对,而Bybit则仅支持5个交易对。结合市场份额分布可发现,在USDT永续合约市场中,合约品种数量与交易所占市场份额呈一定正相关性。由此可见,增加合约品种数量,丰富产品线,一定程度上有助于提升交易所在USDT永续合约市场中的竞争力。
USDT永续合约市场近30天各品种合约累计交易量分布,来源:TokenInsight,统计日期2020年12月28日
“截至2020年12月28日,Huobi USDT永续合约支持的交易币种已达44种,包括BTC、ETH等主流币种,YFI、UNI、YFII、SUSHI、AAVE、COMP等多种DeFi币种,以及LINK、XRP、DOT、BCH等其他币种。此外,Huobi合约平台上新较快,GRT、1INCH等新币种亦可在Huobi合约平台进行交易。”
Huobi
6. 交易所流动性分析
6.1 流动性得分
“ 市场上行时,币本位合约由于其除了赚取合约交易收益,还能获得价格上涨收益,因而流动性更好
流动性指个体在能够不遭受大幅价格损失的情况下,快速买入或卖出标的物的衡量指标。在数字资产二级市场,流动性对于投资者而言至关重要,因此交易者会更倾向于选择流动性良好的交易所。
目前,Tokeninsight交易所流动性得分是市场上相对较为有效的流动性量化指标。基于市场份额考虑,本文选取BTC/USDT合约流动性与ETH/USDT合约流动性得分,用以衡量USDT市场中各交易所流动性。
USDT永续合约市场各主流交易所近30日流动性得分对比(BTC/USDT),来源:tokeninsight.com
注:部分交易所未提供API接入支持,因此交易所流动性得分暂不将其包含在内。
USDT永续合约市场各主流交易所近30日流动性得分对比(ETH/USDT),来源:tokeninsight.com
由图可见,除Binance外,绝大多数USDT永续合约交易所的流动性得分中心化分布在30-55(BTC/USDT)/30-70(ETH/USDT)的区间范围内,相较于币本位合约的40-75(BTC/USD)/50-80(ETH/USD), USDT合约整体流动性得分差距约为30%,相较于币本位合约流动性较低。
究其原因,很可能是币本位永续合约与USDT永续合约的不同风险收益导致该现象出现。当前市场牛市环境下,币本位永续合约对于投资者而言除去赚取合约交易所的收益外,还能获得资产本身升值带来的收益;而USDT合约由于全程采用USDT计价,投资者的收益只有合约交易带来的收益,因而在这样的市场环境下吸引力不如币本位合约。
注:部分交易所未提供API接入支持,因此交易所流动性得分暂不将其包含在内。
6.2 盘口深度
盘口深度指的是在特定价格区间范围内特定合约产品的挂单总额,是衡量合约产品流动性的另一个指标。一般认为,盘口深度越高的产品,其流动性越高,抗风险能力也较强。但盘口深度不只受挂单额影响,还受一些外部因素影响,如API是否开放、外部做市商参与、交易所恶意刷单等,因此其参考价值相较流动性得分而言为弱,需与其他指标一起综合判断。但盘口深度也可辅助判断交易所是否存在引入外部做市商,以及是否存在恶意刷单行为等。
据Tokeninsight新盘口深度图显示,目前主流USDT永续合约交易所中,Biet、Binance、Bybit的BTC/USDT永续合约流动性较优,其2‰深度超900万美元,1‰深度超470万美元;FTX、Huobi的BTC/USDT永续合约流动性良好,但二者的ETH/USDT永续合约流动性表现相对更佳。
值得注意的是,MXC、CCFOX等交易所盘口深度数据与其交易量不符。CCFOX尚未开放API交易,MXC则是暂时关闭了比特币和以太坊的API交易功能,这可能是其盘口深度数据表现较好原因。
BTC/USDT永续合约各交易所新盘口深度,来源:tokeninsight.com;统计日期2020年12月29日
ETH/USDT永续合约各交易所新盘口深度,来源:tokeninsight.com;统计日期2020年12月29日
7. 未来展望
7.1 合约产品设计方向:完善风控机制
“ 风控机制的两大主流方向:“精细化”与“简单化”
目前,各大主流交易所针对USDT永续合约的“保证金-杠杆-强平机制-风险共担机制”四阶风控体系设计思路已基本形成。由于USDT永续合约市场仍处于初级阶段,随着更多交易所和投资者进入市场,现有风控机制将不仅会面临更加复杂多变的市场风险与挑战,同时也会面临来自用户的考验。因此,升级完善风控机制,开发更多辅助风控工具,针对不同风险细化应对措施(如Huobi使用的锁仓担保机制优化、调整系数与EMA工具等),并在保证风控机制有效的基础上,提升资金利用效率与用户体验,是未来的必然趋势。
同时,从用户群体角度考虑,过于复杂臃肿的风控机制很难被广大用户理解与接受,对交易所的进一步发展与获客可能会形成一定阻碍,也会增加营运成本。因此,在设计USDT永续合约产品时,简单有效的风控思路也会成为一部分交易所(如BitZ等)更加青睐的方向。
综上,根据现有市场情况,未来USDT永续合约的产品设计方向,将会沿着“精细化”、“简单化”两条路发展。
7.2 合约产品运营方向:丰富产品品类,明晰客群定位
从宏观市场角度看,合约产品丰富程度是影响交易所市场占有率的重要因素。事实证明,仅基于主流数字资产打造和运营合约产品,随着市场不断发展成熟,这种做法难以长期吸引用户、保持市场份额。对于交易所而言,根据现有数字资产市场发展情况,提供更多合约交易品种,满足不同投资者的投资需求,是未来有效增加用户存量、保持用户粘性、提升交易所竞争力的重点。
此外,对自身服务客群的定位将成为决定未来交易所产品运营方向的核心因素之一。目前,数字资产交易所已出现两类分化趋势:以Huobi为代表的一部分交易所出于提升流动性、获取更多市场份额考虑,更偏向于交易量较大的机构客户与头部客户,通过提供如VIP共享计划等优惠策略,吸引更多大客户参与合约交易;而以BitZ为代表的另一部分交易所则通过简化风控流程、设置持仓上限等方式,降低交易难度,方便用户理解,专注于服务规模较小的客户。
但无论选择哪种方向,交易所的客群定位,将会直接影响到其内部机制设计与产品运营思路。在可见的未来,交易所分化将持续进行,进一步衍生出多种针对不同类客群的交易所,而针对不同类用户特化的交易机制、风控机制与产品运营机制亦将不断完善成熟。
7.3 USDT永续合约进化方向:市场主流与混合合约
USDT永续合约固然具备的简单易懂、易于操作等优点,使其在产生之后迅速占据了市场的半壁江山。可以预见的是,相对简单、风险较小的合约产品将会更受投资者追捧,以USDT永续合约为代表的线性合约将会逐渐占据市场主流地位。
然而,USDT永续合约的设计机制也不是完美的。简单的线性盈亏模,导致用户在做空时难以获得较高收益,亏损也相较于币本位合约加大。因此,结合币本位合约与USDT永续合约的优点,同时有效应对双方缺点的新混合合约,将是衍生品设计者思考与攻克的难点。随着数字资产衍生品市场的不断发展完善,结合两类合约产品优势的新合约将会为交易者们带来更多的惊喜。
风险提示
防范各类金融平台打着“区块链”和“虚拟货币”等旗号的非法集资活动,TokenInsight将严格遵守国家法律和监管规定,坚决**利用区块链进行非法集资、网络传销、1C0及各种变种、传播不良信息等各类违法行为。
如发现内容含敏感信息,请后台联系我们,我们会及时处理。
文章标题:2020 12月数字资产USDT永续合约研究报告 | TokenInsight
文章链接:https://www.btchangqing.cn/171644.html
更新时间:2020年12月31日
本站大部分内容均收集于网络,若内容若侵犯到您的权益,请联系我们,我们将第一时间处理。