来源:泽平宏

正文:任泽平、甘源、石玲玲、谢佳琪
实习生李欣怡也对本文有贡献
阅读指南
***总书记指出,区块链技术应用已延伸到数字金融、物联网、智能制造、供应链管理、数字资产交易等多个领域。区块链技术的集成应用对新技术创新和产业转具有重要作用。
比特币开创了区块链技术,并将区块链技术推向公众。未来,区块链作为核心技术自主创新的重要突破口,将极大地推动数字货币等领域的应用。截至2021年1月2日,比特币收盘价为29382.40美元/台,总发行量18587962.5,发行市值5447亿美元。
比特币为何发展迅速?是否具有长期投资价值?是数字黄金、货币革命还是韭菜的投机泡沫?继区块链研究报告和Libra研究报告之后,本文将从教科书层面介绍比特币的技术基础、历史发展、市场现状、国内外监管政策,分析比特币大幅上涨的原因、投资价值和风险。
摘要
比特币是去中心化虚拟货币的典代表,它开创了区块链技术,具有去中心化、总量有限、交易安全和信息披露等特点。比特币是在2008年金融危机中产生的,源于对央行的担忧和对通胀货币的不信任。随着投机性资金的涌入,放松管制,各国纷纷确定为数字货币和支付手段,2017年比特币一度升至19187.78美元/单位。近10年来,各种山寨币涨跌不一。
投机需求是导致比特币价格飙升的内在原因,包括变相交易、ICO融资等交易活动。美国等发达经济体对比特币的监管态度相对宽松,是比特币资产泡沫持续扩大的重要外部因素。据《全球比特币发展研究报告》数据显示,中国比特币交易量占全球比特币交易量的80%。据用户抽样调查显示,比特币的投资者年龄大多在30-39岁之间,80%以上的投资者具有高中以上学历。IT从业人员约占用户总数的35.45%。比特币有80.77%的投资者以短期获利为目标,只有13.81%的用户选择长期持有。
通过比较实物货币的四个特点,发现比特币在普遍接受性和价值稳定性方面不如黄金等实物货币,但能满足价值的统一性和可分性,在便携性和可移植性方面具有无可比拟的优势。比特币替代信用货币的**障碍是去中心化。没有信用基础,比特币就不能很好地发挥货币的功能。借鉴比特币的相关技术,央行数字货币研发的首要出发点是对传统实物货币的补充和替代。
在认识比特币技术创新的同时,要注意其自身运行机制带来的风险。对于新事物,我们应该观察和学习,并防范风险。为了确保中国投资者的资金安全,维护金融市场的稳定,政府对比特币交易活动的监管正在逐步收紧,预计私人加密货币的发展将受到限制。数字银行的发展与中国人的研究是同步的。比特币和其他虚拟货币已被纳入各自的监管体系。在认识到虚拟货币风险的同时,我们也不能否认区块链技术的创新和发展潜力。央行数字货币的研发顺应时代发展需要,以国家信用为保障,坚持中心化管理原则,在提供高效服务的同时维护国家货币**。
风险提示:监管过于严格导致比特币无法交易;网络黑客带来大量风险事件;比特币价格剧烈波动导致货币功能难以稳定发挥
文本
一、 背景
1虚拟货币:互联网普及的产物
虚拟货币是一种广泛存在于网络世界的非实体货币,它不同于现实中以实体为媒介的非实体货币。它通常以在线帐户中记录的一系列数字的形式存在。随着个人电脑的普及和互联网技术的发展,人们的网络活动呈现爆炸式增长。虚拟货币作为网络世界中的一种交易媒介,在电子商务、互联网金融等领域广泛流通,给网络用户带来了便捷的交易和支付体验。
根据虚拟货币发行方式的不同,可以分为两类:一类是腾讯(71.3084,-0.43,-0.60%)(71.89,-0.17,-0.60%);24%)、盛大优惠券、各类论坛币和游戏币,以具有发行中心的准合法虚拟货币为代表。与信用货币一样,它通常是信用货币,其发行由中央机构决定。一种是以比特币等数字货币为代表的去中心化的类似金属的虚拟货币。就像现实生活中贵金属的有限生产一样,类似金属的虚拟货币的数量往往受到算法的严格限制。它们之间的主要区别如下:

2比特币:去中心化数字货币的代表
比特币的概念最早是由中本在2009年提出的。它是一种P2P形式的数字货币,它的生产和交易依赖于中本公司设计和发布的开源软件和建立在其上的P2P网络。比特币作为去中心化虚拟货币的代表,近年来发展迅速,已成为全球市场上**影响力的虚拟货币。
比特币区块链技术是一种新的分布式基础设施和计算范式,它利用区块链数据结构来验证和存储数据,利用分布式节点共识算法来生成和更新数据,利用密码学来保证数据传输和访问的安全,并使用由自动脚本代码组成的智能契约来编程和操作数据。
我们可以简单地将比特币定义为一个由计算机生成的数字,它的总量受到严格限制,交易安全性高,数据不易丢失或损坏。历史交易记录被分发并存储在比特币网络中。与中央政府发行的信用货币不同,比特币的价值取决于人们对系统算法的信任,而不是政府。比特币的交易是基于点对点技术实现的电子现金系统。允许双方直接进行网上支付,不需要中间机构的清算结算环节。它提高了交易和结算的效率,节约了跨境交易的成本。
比特币主要有四大特点:系统设置发行模式,没有中央发行机构;年发行量每四年减半,最终总量有限;余额信息不易篡改,交易安全有保障,系统整体健壮性强;历史交易记录已打开。

3比特币生产方式
比特币的生产特点是产量由算力决定,收益由合作平滑。比特币的产生过程是通过大量的计算找到一个随机数,并通过特定的函数使块中的某个值满足系统的要求。由此生成新的块,并对成功计算出满足要求的随机数的用户进行奖励。为了提高自身成功的概率,参赛者试图通过提高自身挖矿芯片的性能,扩大挖矿设备的规模,来扩大自己在整个网络算力中的份额。
池模式已逐渐成为矿业的主流。假设1000人参与挖矿,每次给出50个比特币,单个矿工成功挖矿的预期时间为1000 10分钟,预期直接收入约为7天。然而,实际时间可能更长或更短,矿工的收入波动很大。如果这1000名参与者联合起来,形成一个“矿池”,所有的挖矿收入将被所有参与者平分,每个矿工的实际收入将平滑到每10分钟0.05比特币,收入的稳定性将大大提高。
投资者不仅可以将自己的挖矿设备接入矿池参与计算,还可以直接租用矿池算力与资金分享矿池收益。目前,世界上比特币矿藏中心化度较高,前十大矿藏算力已达80%。国内比较**的比特币商业矿藏有f2pool、btccpool、antpool、BWPPool等,在国际上具有较强的竞争优势。矿场用电量巨大,一般建在用电丰富、电价较低的地区。

比特币交易市场高度中心化。在海外市场,主流交易所占据大部分市场份额,新生交易所通过差异化定位获得客户。在国内市场,2017年之前,比特币交易平台在中国呈现出火币、okcoin、比特币三方格局。2017年9月,央行会同七部委下发《关于防范代币发行融资风险的通知》,要求各类代币立即停止发行,各大交易平台相继停止运行。

4比特币的发展路径
自从10年前比特币问世以来,从最初程序员自娱自乐的游戏,到如今举世瞩目的数字资产,人们一直在质疑它。在过去的10年里,比特币的价值急剧上升。截至2019年10月25日,比特币已挖矿1784.5万块,6.09万块,价格8675.61美元,总市值1548亿美元,成为全球资产配置中引人注目的一部分。作为备受争议的新资产,比特币不仅受到国际经济、货币政策、外汇政策等宏观环境的影响,还与交易平台监管、灰色产业需求、区块链技术发展等因素密切相关。比特币的发展可概括为以下四个阶段。
第一阶段:2008年10月至2011年6月新事物的兴起
比特币是在2008年的金融危机中产生的,因为人们对央行的担忧和对通货膨胀货币的不信任。2009年10月,**公布的比特币汇率为1美元兑1309.03 比特币s,计算方法为发电一台比特币所需的用电量。2010年5月,比特币**被赋予了“货币”的属性:佛罗里达州的一位程序员将1万张比特币兑换成价值25美元的比萨饼优惠券,从而诞生了比特币的第一个公平兑换率:0.25美分/比特币。同年7月,比特币客户端发布的消息被**新闻网站Slashdot提及,为比特币带来了大量新用户。之后,比特币的价格在5天后涨到了0.08美元。随着《时代》杂志、福布斯等舆论的日益关注,以及比特币可换机的兴起,其价格一路飙升。
第二阶段:2011.6-2013.12两个泡沫破裂
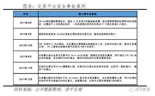
2011年6月19日,该公司完成了比特币交易的70%以上戈克斯山该网站遭到黑客攻击,导致6万用户数据泄露。一些黑客获得了网站管理员的登录权,并大量出售假冒的比特币,使得比特币的价格从17.51美元跌至0.01美元。在接下来的六个月里,许多平台遭到黑客攻击,bitconica平台因两次攻击而**关闭。这些灾难让比特币交易平台和比特币投资者充分意识到黑客带来的安全风险。
恶性事件发生后,2012年成为比特币恢复市场信心的一年。今年,第一本比特币杂志诞生,第一笔仅针对比特币的信用违约掉期交易出现,一些商品和服务供应商开始接受比特币的付款。比特币的价格在2012年底回到了13.41美元。2013年,随着市场的回暖、大量中国投资者的涌入以及短期事件造成的波动,比特币的价格在4月份升至100美元,直到10月份一直在60-140美元的区间波动。
2013年12月5日,央行发布通知,禁止中资银行和支付机构直接或间接参与比特币外汇交易。这项禁令只适用于国有银行和政府批准的支付处理。普通中国公民仍然可以自由交易比特币作为商品。2013年12月18日,比特币在中国的售价跌至2011元人民币(约330美元)。这一泡沫的破灭反映了比特币调控态度的差异所带来的市场风险。
第三阶段:2014.03-2016.11低迷后反弹
2014年至2016年,比特币的价格呈“U”。在过去的三年里,它曾经非常流行戈克斯山网站被黑客攻破破产,越来越多的企业接受比特币支付方式,比特币市场涌现出马克·安德森、杨致远、李嘉诚等一批**投资者,红杉、光速、华晨等也纷纷入驻比特币市场,软银等投资机构在比特币行业也有布局。
第四阶段:2017-2018年疯狂牛市后的幻灭
现阶段,大量投机者和机构投资者涌入,市场接受度和技术升级带来的消息助推比特币进入疯狂牛市。然而,比特币的火爆行情并没有持续多久。价格达到高点后,迅速回落。巨幅下跌使得在高点入市的投机者损失惨重,有关比特币的争论也愈演愈烈。
第五阶段:2018-2020年比特币市场恢复年
全球市场出现了追逐风险的新反弹趋势,带来了一轮资本流入比特币等被视为追逐风险的数字资产。区块链技术的蓬勃发展和政策支持也为比特币的市场提供了一个乐观的环境。

5乱象:分裂硬币和山寨硬币
比特币的交易员都使用一套统一的规则(数据结构),这是保证比特币交易和流通的关键。比特币钱包通过识别区块上的交易记录来确定每笔交易的有效性。那为什么比特币会分叉呢?
比特币的区块规模限制降低了挖矿收入,并使挖矿成本居高不下。为了防范比特币网络的过载风险,鼓励全网算力参与挖矿,中本网最初将比特币的块大小限制为1m,但随着比特币接受度的提高和挖矿交易需求的增加,1m的块大小限制使得网络容易出现拥塞。网络算力的提高,导致比特币的挖矿难度和成本增加,挖矿难度的增加也降低了矿工的收入。根据BTC发布的数据,截至2021年1月2日,比特币的周平均算力为130.36eh/s,而2018年10月19日的周平均算力仅为51.41eh/s,挖矿难度也在迅速增加,从去年同期的7.18吨增加到目前的13.69吨。

比特币关注少数利益群体,新进入者寻求新的参与方式。比特币诞生10年来,已挖矿约1784万座比特币,其中大部分中心化在比特币开发团队和少数大矿主手中。因此,新的虚拟货币交易者正在寻找具有升值潜力的虚拟货币。
在这种背景下,市场上有两种主流的升级策略:硬叉和软叉。硬分叉简单地说就是在挖矿过程中在区块链上形成新的节点。由于矿工的挖矿行为是相对独立的,一些算力可能会继续挖矿新的节点,形成新的分叉规范。新的规范经常发布,只有当大多数节点同意时,它们才会正式发布。此时,如果老节点不接受升级,继续维持原有区块链,那么新节点生成的区块就无法被老区块识别,这种分歧会导致硬分叉的发生。在这种情况下,新的设计规范不会生成新节点,旧的设计规范也不会更新。
比特币的技术升级正在进行中,但开发团队提出的改进方案不尽相同,使得BCH、BTG、b2x、BCD、TC和bchc出现在市场上。
随着比特币的快速发展,受比特币设计的启发,一些开发团队对比特币的算法进行了改进,并创建了范围广泛的其他虚拟货币,其中比较活跃的是litecoin。莱特币的诞生源于比特币,它在技术上具有相同的实现原理,旨在改进比特币。与比特币相比,有三个显著的区别:第一,lightcoin网络可以每2.5分钟(而不是10分钟)处理一个数据块,因此可以提供更快的交易确认。其次,预计将生产8400万枚赖特的硬币,是比特币网络发行货币数量的4倍。第三,工作量证明,该算法所采用的加密算法的计算量略小于比特币算法,降低了挖矿的难度。

虚拟货币类似于赖特的硬币,是基于比特币的实现。这在技术上并不难,但会引起市场的混乱。无论是比特币的叉币还是假币,这些所谓的改进或升级都离不开比特币的实现原理。然而,这些货币的出现不仅会分流比特币的算力,而且缺乏监管这些货币发行和流通的权威。短时间内将出现数百种虚拟货币,难以通过监管确保投资者的资金安全。
2比特币暴涨背后:投机性需求与监管不力
2013年以来,比特币成交活跃,价格一度呈现爆发式上涨趋势。从2013年**的66.34美元/台到历史上很高的19187.78美元/台,价格上涨了近300倍。比特币创造财富神话的原因是什么?我们认为,我们需要从投机需求和调控的角度来探讨比特币疯狂上涨的原因。
1比特币投机性需求拉动物价上涨
作为一个交易品种,比特币具有开户方便、交易门槛低、手续费低、24小时交易、无地域限制等诸多优势。这些优势使得比特币的成交量迅速上升,日成交额从**点286万美元上升到2017年12月21日的218亿美元。
比特币在主流数字货币中占据主导地位,中国投资者更关注短期利润。截至2019年10月25日,比特币收盘价为8675.6125美元/台,总发行量1784.5万台,市值1548.2亿美元,约占主流数字货币总市值的70%。据《全球比特币发展研究报告》数据显示,中国比特币交易量占全球比特币交易量的80%。报告对火币用户的抽样调查显示,比特币的投资者年龄大多在30-39岁之间,其中高中以上学历的占80%以上,IT从业人员占用户总数的比例约为35.45%。比特币的投资者中80.77%是短期获利,只有13.81%的投资者选择长期持有。

比特币可用作绕过外汇管制的渠道。中国的外汇限额为每人每年5万美元。2016年,人民币大幅贬值。一些国内投资者寻求黄金以外的投资渠道,或绕过资本管制,将资金转移到海外。他们在国内交易所购买比特币,然后转手到海外交易所,**卖出以获得美元或其他外币。据《华尔街日报》2016年11月7日报道,随着人民币贬值,中国投资者大规模买入比特币。2016年10月24日一周,比特币全球总交易量达到4700万,2016年7月至10月,国内三大比特币交易所的交易量占全球交易量的98%。
ICO已成为区块链领域一种新的融资方式。ICO(initial coin offering)是指通过发行加密代币进行融资,并迅速引领区块链初创企业的融资。与IPO融资相比,ICO具有监管限制少、融资速度快、跨境融资不受法律限制等特点。2018年3月19日,美国众议院通过“rega+监管修正法案”,将证券发行上限提高50%至7500万美元,可适用于ICO发行。2017年9月,filecoin融资规模达到2.57亿美元,2018年俄电累计融资规模达到17亿美元,创ICO项目融资新纪录。然而,ICO项目需要区块链相关投资者的高度知识。国际社会对ICO融资模式的监管并不完善,也没有成熟的法律机制来保护投资者的合法权益。
2缺乏监管为投机提供了宽松的环境
监管不力是催生比特币价格泡沫的重要外部因素。由于金融市场的发展、中央政府的权力和投资者的保守程度存在很大差异,各国对比特币的监管态度各不相同。目前,俄罗斯、冰岛、玻利维亚、厄瓜多尔、吉尔吉斯斯坦和越南是唯一严格禁止比特币的国家。然而,美国、德国、瑞士、澳大利亚等发达经济体对比特币的监管相对宽松,只把比特币纳入自己的监管框架。

对比不同国家和地区的监管政策,我们可以看到,美国和新加坡对比特币的监管相对宽松,显然比特币并不具备信用货币的地位,而是可以作为金融资产进行投资。中国、法国、日本和欧盟等国家和地区对比特币出台了较为严格的监管措施。比特币不是真正的货币,不能在市场上用作货币。然而,相关法律和政策尚未制定,以维护投资者的利益。我们认为,相对宽松的监管和相对滞后的立法是比特币泡沫持续扩大的重要外部因素。
3比特币投资:本质上不是钱,投资还是要客观对待的
上个世纪**代表性的货币危机形式之一是实物货币,它可以用来摆脱全球货币危机,国家提供信用背书的货币应运而生,即所谓的信用货币。
1比特币实物货币
实物货币是商品交换过程中产生的货币的初始形态。它是作为商品交易媒介的价值表现的一般形式,是以自身作为商品的价值为基础的。可作为实物货币的商品具有以下特点:①普遍接受;②价值稳定;②平均价值可分性;④便携性和可携带性。金属货币是**代表性的实物货币。作为一种实物货币,黄金仍然在经济活动中发挥作用。接下来,我们将根据实物货币的四个特点,比较黄金与比特币的异同,进而探讨比特币替代实物货币的可能性。
从普遍接受的角度看,黄金具有商品和货币的双重属性。胡恩同(2005)认为,这两个属性在历史发展中同时发挥作用,但在不同时期,这两个属性的突出程度不尽相同。从商品属性来看,黄金与其他一般商品一样,在现实生活中发挥着其使用价值,如珠宝首饰、电子工业等领域。同时,金矿挖矿也体现了人类的劳动价值。从货币属性的角度来看,王素珍(2014)认为货币的本质特征是普遍的给予和接受。在布雷顿森林体系崩溃之前,黄金是最广泛接受的货币,并被用作衡量其他商品价值的一般等价物。即使在目前的信用货币体系中,黄金仍然是所有信用货币的价值基础,可以作为世界各国结算的手段。黄金的历史几乎和人类的历史一样长。从最初的狂热崇拜到特殊商品作为贸易媒介的作用,很难取代黄金在人类贸易活动中的地位。在经典的金本位制度下,黄金与一国货币挂钩,每种货币的价值都以一定数量的黄金来衡量。即使在布雷顿森林体系崩溃后,一国的黄金储备仍被用来平衡国际收支,维持或影响汇率水平,在稳定国民经济、抑制通货膨胀、改善国际信用等方面发挥着特殊作用。
对于比特币来说,首先,本质上,比特币是计算机技术发展的产物。作为一系列记录在载体上的数字,它在生活中没有使用价值。有人认为比特币的挖矿过程耗电,而耗电量又能体现比特币的内在价值,这是片面的理解。比特币的挖矿是对计算机解决数学问题的奖励。这个过程不是人类参与的价值创造活动,而是开发者和参与者认可的数学游戏。因此,比特币没有使用价值,其挖矿过程不能反映劳动价值,也没有类似黄金的商品属性。其次,从货币属性来看,比特币的可接受范围相当有限。目前,接受比特币作为交易手段的企业并不多。此外,由于全球监管日益严格,比特币价格波动剧烈,各大社交媒体平台也开始拒绝比特币等虚拟货币。Twitter(54.15%,-0.18%,-0.33%)(Twitter)于2018年3月26日发布广告禁令。为了避免潜在的欺诈行为导致公众损失惨重,该平台将禁止出现虚拟货币ICO和销售广告。Facebook(273.16,1.29,0.47%)和谷歌也做出了类似的决定,禁止使用虚拟货币做广告。知名论坛和社交网站Reddit也宣布将停止接受比特币的支付。
从价值稳定的角度看,黄金价格受多种因素影响。蒋先玲(2017)的研究表明,伦敦黄金现货价格周期与经济发展周期在长周期中是相反的;中周期表现出与商品价格周期相同的特征;短周期黄金价格受意外因素影响较大,投资者情绪和预期是主要因素波动的原因。然而,黄金的内在价值,即劳动时间作为商品的价值,却长期保持不变,因为多年来黄金挖矿技术一直没有重大突破。自比特币诞生以来,关于其内在价值的争论从未停止过。主要原因是比特币本身不包含劳动时间价值,也不与任何实物资产挂钩,这也使得比特币的价格波动异常剧烈。我们选取2013年1月30日至2019年10月25日的Comex金价和比特币金价进行计算,其标准差分别为104.16和3677.84。同期比特币的价格波动远大于黄金,在价值稳定性方面比特币无法与黄金抗衡。

从价值一致性和可分性的角度看,比特币最小的单位是聪,比特币等于1亿聪,理论上等于黄金。
从便携性和便携性的角度看,在人类社会早期交易量小的背景下,各国的商业活动都可以以金币、金条的形式进行结算。与其他金属货币相比,黄金具有便携性和便携性的特点,因为同等品质的黄金可以代表更多的价值。随着社会的发展,黄金已不能适应交易量的快速增长,逐渐被替代货币和信用货币所取代。在这方面,比特币比黄金和其他实物货币具有无可比拟的优势。比特币的存储和交易依赖于比特币钱包和互联网环境。它只需将自己的账户接入网络即可实现全球转账和交易。因此,方便常常被认为是比特币的**优势。

2比特币和信用货币
信用货币是国家法律规定的不以任何贵金属为基础的货币。它的价值远低于它的价值。目前,世界各国发行的货币基本上都是信用货币。信用货币的形式包括辅助货币、现金或纸币、银行存款和电子货币。

凯恩斯在货币理论中指出,记账货币是代表债务、价格和一般购买力的货币。这种货币是货币理论的原始概念。朱俊红(2002)的研究表明,货币的本质是信用,货币发展的本质规律是降低交易成本。从本质上讲,信用货币是一种由国家主体赋予法定补偿的债务,其流通能力是由法律赋予强制执行的,是信用货币被普遍接受的保障。一般来说,信用货币具有以下特征:①价值符号;②债务货币;②强制性和法律补偿;④国家主体可以规范信用货币的发行。
比特币取代信用货币的**障碍是去中心化的特点。这一特性意味着比特币缺少发行人,具有开发能力的团队很可能开发新的数字货币。从理论上讲,分叉货币和假币可以具有与比特币相同的功能。所以我们应该用什么样的虚拟货币进行交易已经成为一个无法达成共识的问题,因为目前还没有法律赋予比特币等虚拟货币强制流通能力。没有信誉国家或组织的认可,没有任何实物资产,比特币作为货币的信用基础是不存在的,不能很好地发挥货币的功能。即使**国家宣布比特币为非法,比特币也可能一文不值。

比特币不能取代信用货币,但与实物货币相比,比特币在价值一致性和可分性方面在理论上是可行的,其在可移植性和可移植性方面的巨大优势不容忽视。因此,我们认为有必要借鉴比特币的相关技术。央行数字货币研究所所长姚谦在《央行数字货币的技术考虑》一文中说,同时指出,现阶段我国央行数字货币研发的首要出发点是对传统实物货币的补充和替代。然而,比特币的本质不是钱,它的投资需要客观看待。
四、 比特币的未来:限制私人加密货币的发展,加快中央银行数字货币的研发
1比特币的风险:自身运行机制的内在风险
比特币的财富神话背后有许多潜在的风险。比特币的设计机制使其不同于以前的货币,并有许多特殊的问题。–市场风险、市场浅度、存储交易风险、操作风险、隐私相关风险、法律法规风险等。
市场风险:首先,无论比特币是作为资产投资还是作为交易媒介,比特币的任何持有人都将面临比特币价格波动带来的市场风险。比特币发行人的缺乏几乎是无法控制的,而且很容易受到外部因素的影响。由于缺乏价值基础,比特币的内在价值很难确定。这种不确定性可能给投资者带来损失。货币价值的不稳定可能会降低投资者持有比特币的积极性,使商家难以使用比特币的价格,阻碍比特币流通范围的进一步扩大。
存储风险:持有人通过挖矿购买的比特币必须存储在各种电子钱包中。网络平台的电子钱包往往缺乏自身的安全因素,容易受到黑客攻击,导致比特币被盗。而离线钱包则存在丢失或损坏的隐患。如果计算机由于没有备份而损坏,比特币也可能**丢失。
交易风险:比特币支付的不可逆性也增加了交易风险。如果比特币是由于错误或欺诈而发送的,则比特币系统没有解决此问题的内置机制。尽管买卖双方可以自愿同意改正错误,但比特币协议中没有强制取回资金的机制。不可逆性使得比特币在交易模式的竞争中处于劣势:在同等条件下,消费者应该倾向于使用能够避免错误支付的支付系统。

隐私相关风险:比特币也给投资者的隐私带来潜在风险。比特币交易实际上是一种非实名制。每个账户的交易信息都是完全公开的,但真正的账户持有人是未知的。然而,使用比特币购买商品和在线支付往往需要邮寄地址和实名。原则上,比特币用户的身份可以从这些来源获得,这给用户带来了隐私泄露的风险。
政策风险:**,比特币系统在不同国家面临不同的法律法规。各国对比特币的税收和资产保护立法相对薄弱,投资者的合法权益可能得不到有效保护。目前,我国对比特币的规定存在以下不足:1)比特币的法律定义模糊。目前,我国“虚拟货币”的内涵和外延还没有明确界定和解释,它本身就是一个模糊的概念。法律监督存在漏洞和漏洞。在具体案例或实践中,法律不能起到指导作用。2) 很难确定比特币的值。在法律不准确的情况下很难判断比特币的价值,比特币的价值可能会受到法律波动的影响。3) 管辖权不明确,适用法律不明确。在比特币侵权案件中,管辖国家、管辖法院、侵权地等一系列法律纠纷成为司法界关注的焦点。当比特币跨国犯罪发生时,司法权如何确定,即国家之间缺乏统一的国家条约或规则,增加了国际案件的解决难度。
2中国比特币法规
随着比特币在全球的崛起,中国投资者开始涌入比特币市场,成为比特币交易的重要力量。2011年6月,比特币中国交易平台上线,主要作为比特币交易的服务商,国内比特币开始受到关注。2013年5月,中国央视《经济半小时》**向中国观众客观介绍比特币。这是中国官方媒体**推出比特币,被认为是一个积极的信号。比特币在中国市场的交易量居世界第一。然而,随着比特币的快速发展,我国出现了许多假币交易和非法ICO融资项目。为了确保中国投资者的资金安全,维护金融市场的稳定,政府对比特币交易活动的监管也逐渐变得更加严格。
2013年12月,中央银行发布公告,要求比特币和比特币的其他金融机构直接从事商品交易和风险防范,并为比特币的交易提供清算、结算等服务。为了在比特币与金融业之间设置一道围栏,以防止比特币的风险向金融业延伸,造成更为严重的系统性风险。各大银行也迅速响应法规要求,禁止为比特币提供服务。通知发布后,市场震惊,比特币价格大幅下跌。比特币的价格在一年后从很高的8000元下降了70%,一度跌破2000元。
2014年3月,中国人民银行发布《关于进一步加强比特币风险防范的通知》,禁止境内银行和第三方支付机构提供比特币交易平台的开户、充值、支付、取款等服务。
制止非法ICO活动,清理相关交易。截至2017年上半年,ICO募集资金已达26亿元人民币。与此同时,缺乏政府监管的ICO活动催生了大量质量参差不齐的ICO项目。存在着缺乏明确规范、投资者管理不善、投资者行为不理性、市场泡沫、不法分子利用资金诈骗等隐患。2017年9月,央行会同七部委发布《关于防范代币发行融资风险的通知》,要求各类代币立即停止发行,相关交易平台停止运行。到目前为止,比特币在中国已被明确限制。
2018年1月12日,中国互联网金融协会发布《防范变相ICO活动的风险提示》,指出“以矿机为核心发行虚拟数字资产”(IMO)模式值得警惕,存在潜在风险。
2018年3月28日,中国人民银行副行长范逸飞在2018年全国货币金银工作电视电话会议上表示,2018年将严格加强内部管理和外部监管,整治各类虚拟货币。
2018年8月24日,中国银保监会等五部委联合发布《关于防范以“虚拟货币”、“区块链”名义非法集资风险的提示》,称此类活动以“金融创新”为噱头,实质上是“借新还旧”的庞氏骗局,资金运作难以长期维持。
2019年2月21日,在中国人民银行2019年全国货币金银工作会议上,央行副行长范逸飞表示,2019年要进一步推进央行数字货币研发,加强对虚拟货币的监测和监管。
3央行数字货币:中国走在世界前列
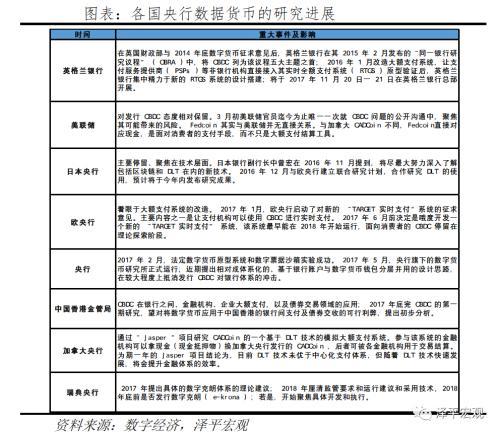
中央银行的信贷货币由国家信贷背书支持,具有法定强制流通能力。然而,像比特币这样的加密货币是基于密码学原理的。由于缺乏信用背书和发行人,货币价值容易受到外部政策变化和投机行为的影响,接受范围相对有限。随着比特币和区块链技术的兴起,中央银行数字货币已成为许多国家的重点研究领域。英国、加拿大等国的央行都表示将涉足这一领域,但没有一家央行提出具体的应用方案。盛松成(2016)认为,数字货币的技术创新不能替代央行的货币发行和货币政策,有望在降低发行成本、保障资金安全、提高交易效率等方面发挥重要作用。

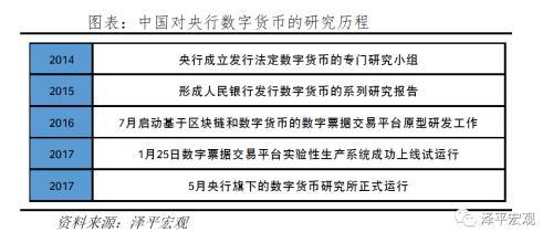
我国对法定数字货币的研究和开发起步较早,发展迅速。中国央行于2014年成立专门研究小组,论证央行发行法定数字货币的可行性;2016年9月,票据交易平台筹备组和数字货币研究院筹备组成立了数字票据交易平台筹备组,启动数字票据交易平台封闭式开发。2017年1月25日,数字票据交易平台实验生产系统成功投入试运行,成功完成了基于区块链技术的数字票据发行、承兑、贴现、再贴现业务,实现了数字票据业务的突破性进展,这是区块链技术在金融领域应用的里程碑。

合法数字货币的运作模式有两种:一种是中央银行直接向公众发行数字货币;另一种是遵循传统的“中央银行-商业银行”的双重模式。中国人民银行副行长范逸飞发表了题为《关于央行数字货币的若干思考》的文章,认为第二种模式(双层交付系统)更符合中国国情。该模式仍采用现行的纸币发行和流通模式。中央银行向商业银行的商业图书馆发行数字货币。商业银行受央行委托,向社会公众提供法定数字货币存取款等服务,与央行共同维**定数字货币发行流通体系的正常运行。“中央银行-商业银行”双重模式的优势在于,有中央银行信用担保,法律补偿不限;有利于充分调动市场资源,促进创新和竞争;有利于去中心化和化解风险;有利于避免中央银行的“挤压效应”银行直接发行数字货币影响着商业银行的投融资能力。
比特币和其他虚拟货币已被纳入各自的监管体系。在认识到虚拟货币风险的同时,我们也不能否认区块链技术的创新和发展潜力。中央银行数字货币的研发符合时代发展的需要,但必须以国家信用为保障,坚持中心化管理的原则,才能提供高效的服务,维护国家货币**。
文章标题:详细解释:BTC破3万美元:数字黄金、货币革命还是投机泡沫?
文章链接:https://www.btchangqing.cn/173099.html
更新时间:2021年01月04日
本站大部分内容均收集于网络,若内容若侵犯到您的权益,请联系我们,我们将第一时间处理。