
链迪德旗下“德德智库”团队对2020年加密货币市场及业务类进行了深入跟踪分析,完成了《2020-2021年加密货币市场年度报告:去中心化价值扩张》的制作。Dede智库的研究团队收集、处理和分析了全球加密行业超过10万条数据,整合了2020年最热门的行业事件和项目,涵盖数字货币、技术趋势、DeFi和矿业。此外,还对指数进行了综合,选取了头交易所12种主流货币的交易对。该指数采用加权法计算,以反映整个市场的走势和波动。
报告分为六个维度:全球加密货币市场、前30位数字货币市值、DeFi发展、技术趋势、挖矿现状和持有货币分布。梳理分析了2020年全球区块链的发展现状和生态布局。
1、 2020年公链**——以太坊
到2020年,以太坊无疑将成为区块链世界**创新性和革命性的应用。从去年11月初宣布推出以太坊 2.0第0阶段,到12月1日成功部署信标链,标志着以太坊的宁静之路开始。目前用于投注的以太坊已超过2300万枚,价格处于较高水平。以太坊的售价在2020年底约为750美元,今年年初更是高达1200美元。2021年1月7日,根据资产市值排名,以太坊市值以1350亿美元的总金额闯入全球百强,一度超过花旗银行、富国银行等传统金融机构。
以太坊上交易量的快速增长也带来了网络拥塞和高昂的天然气成本。基于此,以太坊2.0被认为是解决网络扩展问题的最终解决方案。
以太坊 2.0,也称为ETH2或serenity,引入了桩和碎片链的证明。
兴趣证明提高了安全性和可扩展性,并且更加节能。它依靠验证者(矿工)和以太坊的存款来建造新的区块。
碎片链是一种可扩展的机制,用于提高以太坊区块链的吞吐量。通过将区块链分解成不同的链,可以将数据处理任务分配给多个节点。这样,事务可以并行处理,而不是串行处理。碎片链预计将在以太坊 2.0的第1阶段启动。
1以太坊 2.0路线图

整个以太坊2.0将分七个阶段实施,第0阶段将于2020年12月推出,第1和第6阶段将于未来几年发布。
总之,以太坊 2.0将主要提高以太坊公共主网的可扩展性、吞吐量和安全性。以太坊 2.0不会清除1.0链上的任何数据历史记录、事务记录或资产所有权。***形容这两条路的区别是一条小道和一条大路。
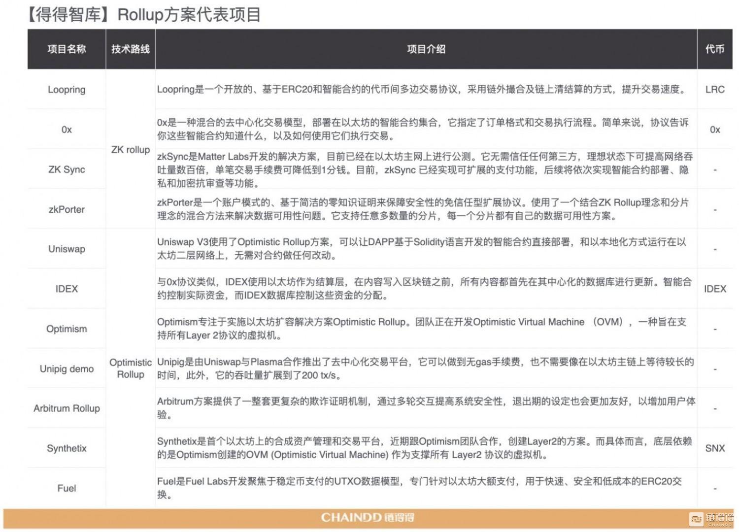
2Layer2技术路线分析
长期以来,以太坊主链第1层的拥堵问题一直备受业界诟病。另外,以太坊 2.0的投入使用还需要几年时间,因此目前以太坊的扩容非常迫切,这也使得Layer2应运而生。
第1层是标准的基本共识层。目前,几乎所有的交易都在这一层进行结算。第2层是建立在第1层之上的另一层。层2不需要对层1进行任何更改。它只需要使用第1层的现有组件(如智能合约)来构建它。目前,以太坊在其基本层上每秒可以处理大约15个事务。第2层的扩展可以大大增加事务的数量。根据解决方案,它可以达到每秒2000-4000个事务。
Layer2的扩展技术主要分为状态通道、侧链、等离子体、**卷积、ZK卷积和真空。其中,rollup是***、***的扩展技术。

Layer2方案的优点是事务处理速度快(虽然确定的中间状态不如主链状态安全),处理费用低,主链节点负担小。
3Rollup已经成为V神的一种流行的扩展技术解决方案
**rollup和ZK rollup属于rollup的同一个子类。Rollup将边链事务“打包”为事务,并生成加密证明以提供扩展。通过汇总,所有事务状态和执行都在侧链中处理,以太坊主链只存储事务数据。它解决了等离子体数据可用性的问题。
汇总主要分为两条技术路线:ZK汇总和**汇总。前者使用零知识证明,后者使用欺诈证明。目前,这两种汇总技术也是最安全的Layer2路径。

**汇总的优点在于它的通用性。与ZK rollup的具体应用场景(支付和交易)相比,在以太坊中可以实现的关于**rollup的几乎所有内容都可以同等实现,包括DeFi等智能合约的可组合性。由arbitrum rollup、offchain labs开发团队发起的以太坊扩展计划也公布了Uniswap V2端口的扩展计划,该计划可将交易费用成本降低55倍。
ZK rollup的优点是它的安全性。通过引入零知识证明技术,可以批量执行链下所有的计算,只需提交一份零知识证明给以太坊进行验证(以太坊将验证这些证明),并存储足够的数据来准确判断链下账户的状态。安全等级为以太坊。
在可伸缩性方面,ZK rollup的性能优于**rollup。因此,从价值传递和交易的角度来看,ZK汇总是目前**的解决方案。
在汇总计划出现之前,其他计划,包括国家通道和等离子,无法证明锁定在自己合同中的资金与锁定在与国家的合同中的资金一样安全。在状态通道方案中,如果区块链没有一直被监控,其他人可以通过向主链提交旧状态来“窃取”你的资金;在plaa方案中,交易者需要依靠运营商提供自己状态的证明,因此很难为运营商自身辩护。
Layer2项目融资

据不完全统计,2020年将投资10个二级项目,融资总额将超过9800万美元。从融资项目类来看,去中心化交易项目占全部融资项目的2/3,其余为衍生品、代币兑换和拓展解决方案。
4以太坊数据
(1) 交易费

由于利用率高,天然气价格高峰继续出现在以太坊。根据连锁分析公司glassnode的数据,2020年以太坊的交易费用总额超过600万美元,几乎是比特币的两倍。2019年,使用比特币支付的交易费用总额是使用以太坊的四倍。
(2) 去纤锁容积

2020年将是DeFi取得巨大进步的一年。DAPP的总锁定价值从2020年初的6亿美元增加到年底的150亿美元,增长了24倍。
(3) 以太坊生态开发者

2020年以太坊生态开发者基本保持只增不减的势头。活跃的开发者每月继续增加。自2019年10月以来,其他生态系统正在失去开发者,许多开发者倾向于关注大生态系统,比如以太坊。自2018年以来,每月都有300多家新开发者加入以太坊生态系统
到2020年,以太坊的生态开发者将超过1500家,是2010年的30倍。
(4) 以太坊活动地址

根据glassnode的数据,2020年活动地址的数量正在上升。12月17日,以太坊的活跃地址数为全年很高,达到534635个。
此外,以太坊网络地址数量的增加往往伴随着以太坊价格的上涨。在2020年第四季度,以太坊的有效地址数与ETH的价格高度相关。
(5) 以太坊 2020年成交量

到2020年,以太坊区块链上记录的交易量将超过1万亿美元。9月以来,以太坊成交量快速上升,12月17日很高成交量为3128155467.70美元。
2、 星跨链波卡:赶超以太坊,超过320个生态项目
波卡是2020年当之无愧的明星项目。截至2020年12月31日,波卡(DOT)在二级市场的价格已超过8美元,市值已超过72亿美元。据官方披露,波卡生态项目已达320多个,涵盖基础设施、稳币、游戏、DeFi、工具、DAPP等多个方面。
波卡技术框架
1意义与网络架构
Gavin在白皮书中将Boca定义为一个可扩展的异构多链系统。它将多个专用区块链连接到一个统一的网络上,可以理解为“区块链中的区块链”。
从白皮书给出的网络架构图来看,Boca的网络架构主要由四个核心组件组成:中继链、并行链、传输桥和基板。
波卡治理的四大作用
波卡治理中涉及的四个角色是:收集者、渔夫、提名者和验证者。

自2020年5月波卡开通主网以来,主网数据发生了重大变化
验证人:273
候选验证者:319
网点按揭利率:74.3%
开户数:63492
通货膨胀率:10%
波卡生态发展
波卡市值

今年8月,Polkadot甚至没有进入加密货币排名的前100名。四个月后,波卡排名升至第六。
截至12月底,中银的市值超过了BNB、ADA和BCH,达到70亿美元,增长迅速。项目的兴盛源于波卡生态和币安、火币、OK等GATE.IO其他交易所也表示支持波卡生态。
2质押数量
截至2020年11月13日,波卡网络承诺已超过2900个。与所有项目的质押券总价值相比,波卡网点的总价值****。

值得注意的是,到2020年12月底,dot的总市值约为70亿美元,因此超过一半的dot将被下注。这也意味着,由于购买的代币实际上是锁定的,因此在交易所市场上实际流通的网点数量与流通量相比非常小。
3生态显影剂

据电都数据显示,2020年,POLKADOT Eco在今年第三季度的月平均活跃开发者数量已经达到384家,是一年前的两倍,几乎相当于比特币家。
4生态工程
截至目前,据不完全统计,波卡已有320多个生态项目(国内外),涉及基础技术、钱包、预言机、NFT、Dao、智能合约、网桥、WiFi、物联网、游戏等领域。为了帮助用户更清楚地了解波卡项目在中国的发展现状,德德智库梳理了波卡项目在中国的知名城市生态工程。
(1) 波卡生态桥代表项目

Boca使用跨链消息传递(cross-chain message passing,xcmp)在并行链之间进行异步通信,这相当于一个桥接器,使消息能够在Boca的并行链之间传递,并支持这些并行链上组件的交互。主要项目包括Poka ecological 比特币的锚货币polkabtc、以chainx为代表的资产跨链项目和位于Poka的转移桥项目Darwinia。
(2) 波卡生态预测代表项目

预言机的意义在于满足区块链智能合约对链下数据的需求。这些海量数据通过预言机传输到区块链网络,极大地丰富了区块链上的生态系统和应用操作。目前,波卡生态的预言机项目包括时代精神、ZK预言机、波尔卡预言机、麒麟网络、clovyr和noise explorer。
(3) 波卡生态指数代表项目

zenlink和ACALA的HOMA协议是Poka生态学中发展较好的DEX项目。日前,Zenlink宣布完成了Boca上第一个并行链间跨链通信的原验证,并成功实现了Zenlink DEX模块中第一个基于资产管理和DEX模块的真正跨链交易案例。
(4) 波卡生态钱包代表项目

据波尔卡项目数据显示,波卡生态有30多个钱包项目,占其320个应用项目总数的10.02%。其中包括Polkadot 应用程序、polkawallet、奇偶校验签名和分类账、imtoken和hyperpay钱包。
(5) 波卡生态智能协议代表项目

目前,波卡生态中的智能协议项目包括patract labs、kulupu、moonbeam、edgeware等。edgeware是波卡第一个智能合约项目,允许参与者通过锁定以太坊获得EDG代币。一旦他们有了代币,他们就有了治理的权利。edgeware对加密社区的另一个贡献是引入了两个概念:锁定空投和映射,它们为代币分发提供了更好的方法。
5项目融资
据德德智库公开融资信息统计,2020年波卡生态共有17次融资,主要中心化在下半年。一方面,主要是由于DeFi的普及带来的经济效益,使得资本加大了对相关领域的投入。另一方面,波卡虽然在5月份推出了主网,但分权、转管、治理等重要职能并未与主网同时上线。

从融资项目类来看,与DeFi相关的生态项目占全部融资项目的2/3。其余是存储、隐私项目、云平台、去中心化身份、兼容以太坊的智能合约平台等。
从融资金额来看,除未披露融资金额外,共有8357.5万美元,其中Polkadot今年7月24日发起的公募基金占总资金的一半,约4330万美元,其他5个项目的融资金额尚未披露。
从投资机构的角度来看,2020年将有70多家机构参与投资,机构倾向于选择某一细分市场的利基布局。总体来看,随着越来越多的机构关注波卡,明年波卡生态的投融资事件或将更加频繁。
6波卡平行链槽拍卖
副链槽是中继链和平行链之间的接口。为了共享Boca网络的安全性,并与其他并行链进行交互,必须通过sLoot来实现。时隙分为社区β插槽和商业插槽,其中20%个预留给Web3基金会来部署和支持,其中80%个是商业插槽,它们是通过拍卖开放的。
(本文是《2020-2021年加密货币市场年度报告:去中心化价值扩张》第4章的简化版)。单击“购买”链接以阅读完整的报告。)
3、 NFT:游戏、虚拟世界和加密收藏品位居榜首
1NFT定义和类
(1) 定义
NFT(non-functional token,非功能性代币)即非同质代币,具有不可分割性和唯一性。

(2) 主流协议
NFT符合ERC721和ERC1155。Erc721由Dieter Shirley于2017年9月提出。拟议的标准使智能合约在可交易代币方面的运作方式与ERC20相同,后者具有独特和不可替代的特性。
Erc1155是恩金针对游戏场景提出的NFT资产协议。它与ERC721的区别在于以下三个方面:
任何一种非金融资产都可以在同一个合同中发行,不同种类的多种资产可以打包交易。ID分割方案可以同时刻画ft(功能代币,如BTC、ETH)和NFT。这在游戏场景中很有用。
其他不同的NFT定义标准包括EOSEOSIO.NFT公司标准、Iost的irc72标准、binance和Enjin的ERC1155标准、bcx-nhas-1808等。
(3) 使用场景和项目类

目前,NFT主要用于游戏、虚拟世界和加密艺术收藏。目前主要NFT产品在ETH上发布,其他主流公链包括BTC、EOS、Iost、cocos、Neo、ont、wax等,侧链包括恩金、马蒂奇、织布机等,大部分都支持NFT的分销和流通。
在这些场景中,一些项目是成熟的和大规模的。例如,cryptokitties、Enjin、makers place、decentraland、the sandbox、Consuments finance、asyncart等知名NFT项目。
22020年NFT数据
(1) 2020年NFT营业额

根据NFT数据分析网站nonfungible的数据,自2020年9月以来,NFT的销量和交易额都有了显著的增长,并且一直高于2020年前几个月的销量和交易额。11月12日,NFT交易额达到全年很高,超过每天93万美元。
(2) NFT市值

市值方面,2019年NFT行业市值增长17%,2020年底增长50%。市场价值的大幅增长很有吸引力,因为它表示,在不到两年的时间里,NFT从零开始创造了超过2亿美元的总价值。
(3) 主NFT代表项目的交易金额

根据非金融市场数据,11月NFT市场成交量为全年很高,总计930万美元。到2020年,NFT市场的累计交易额将接近4600万美元。
目前,主要应用和交易中心化在游戏、虚拟世界和加密艺术品收藏上。虚拟世界NFT项目月平均营业额近135万美元,在各类NFT资产中****。2020年,重大非金融交易项目的年交易额将达到5083万美元,其中虚拟世界和收藏品的累计交易额将分别占总交易额的31.51%和28%。

根据2020年的成交金额数据,NFT项目的市场份额主要中心化在首部项目Axie infinity、Solare和SuperRare,总交易量占比超过55%。除首部项目外,第二梯队NFT项目市场份额相对去中心化,没有明显的强势项目。
根据不坚挺的市场数据,中轴无限、超稀有、索拉雷累计成交量分别占总成交量的19.56%、18.77%和18.11%。前三名总成交量过半,累计成交量超过640万美元;累计成交量分别占总成交量的17.27%、1.45%和14.405%;除龙头项目外,只有去中心化地、SandBox等项目占比超过10%,累计交易额占比分别为9.105%和10.21%。值得注意的是,虽然**cryptokitties项目的交易金额仅占总交易量的5.55%,但其销售的产品数量在所有项目中****,占43.32%。
3NFT交换产品类
非金融交易包括综合交易和特殊交易。专项交流包括游戏交流、艺术品收藏交流、玩家卡收藏交流、虚拟世界交流等。

目前,NFT交易市场OpenSea属于NFT市场的头交易所。其余综合交易所交易的都是电子交易所、稀有比特等;拍卖交易所交易的都是拍卖交易所;游戏交易所包括路宝网,spiderdex等;艺术品收藏交易所包括makersplace、SuperRare、稀有、收藏品、tokentrove、Terra等Virtual、knownorigin、NFT Kred、asynchronous art、,etc;所有sorare、stryking、memefactory等用于玩家卡收集交易;所有sorare、stryking、memefactory等用于交易GPK.市场、miime、nifty、nftfi等;虚拟世界交易、去中心化地等。
4传统数字货币交换的NFT代币布局
2020年以来,活跃的NFT项目数量、关注度和币价上涨均创下新高,传统数字货币交易所也加快了布局速度。目前,传统的中心化式数字货币交易所参与了NFT项目的布局,包括币安、bkex等交易所,okex、华比、bittrex和bithumb Global、MXC等也推出了NFT项目。Okex推出了dep和mana,Matcha MXC推出了FFF,bkex global推出了rari。

目前,NFT token的龙头项目是enj和mana,在市场价值、交易量、市场状况、项目生态、社区建设等方面都明显领先于其他项目。同时,rari、DEP、sand和FFF都是2020年的新项目,潜力巨大。一般来说,NFT代币持有人在2020年基本上会获得较高的回报,平均增长约265%。到2020年,NFT代币的rari增幅将达到很高水平,超过460%。
文章标题:2020-2021年加密货币市场年报第4章:区块链技术的年度整合与趋势
文章链接:https://www.btchangqing.cn/193376.html
更新时间:2022年11月19日
本站大部分内容均收集于网络,若内容若侵犯到您的权益,请联系我们,我们将第一时间处理。