数字货币是否具备货币的三大要素,能否逐渐取代现金?从货币的本质、货币的载体和货币发行的历史变迁三个方面进行分析。
作者:okex research
数字货币是一种基于节点网络和数字加密算法的虚拟货币。去中心化的数字货币没有发行人,因此没有任何人或组织可以控制其发行,如比特币、以太坊等;因为算法解决方案的数量是确定的,所以数字货币的总量是固定的,这样就消除了通货膨胀的可能;因为交易过程需要每个节点的审批网络、数字货币的交易过程都足够安全。中心化式数字货币是指与发行人共同发行的货币,如央行发行的数字人民币、Facebook的Libra等。
本文从货币的本质、货币载体的历史变迁和货币发行主体的逐步统一三个方面进行研究。本文旨在探讨数字货币是否具有货币的三要素,能否逐步取代现金实现数字革命,以及数字货币存在的问题。
货币载体的历史变迁
金钱的本质
众所周知,在传统货币史上,人们认为货币的本质是价值的尺度。它最基本的功能是作为交易的媒介和价值储存的手段。其根本目的是组织生产活动,成为维护生产关系的纽带。但是,随着生产力和生产关系的协调发展,对货币本质的解释自然也有了提高。可见,货币的本质已经演变为一种由人类建构的社会机制,其核心是信任,即不信任方对中间人(货币发行人)的信任。我们现在就货币问题达成了新的共识,解决了信任缺失的问题。
其次,货币的本质也是记账货币,即计量单位,其价值随着国家财政政策、货币政策等经济手段以及国内外形势的变化而波动。好的计量单位的价值必然是相对稳定的。因此,在历史的进程中,货币总是需要一套机制来保证其价值的稳定。机制更加全面,包括支付结算体系、信用创造体系、金融监管等核心基础设施建设。
第三,货币的本质是《开文》中提到的信用关系。货币不仅是发行人的债务或责任,也是持有人的债权或债权。因此,货币对资产和负债的影响是双向的,可以通过两端的变化来记录。
**,这种信任关系是可以循环的。货币要在流通中使用,必须用代币来表示,其价值及其转移必须由会计系统记录,各种信用关系必须清偿。
数字货币要想取代法定货币,就需要满足上述货币的三个要素。从长远来看,数字货币背后需要有一套完整的机制来保证其价值的稳定,从而实现其记账本位的功能。这一整套机制很可能由央行提供。我们稍后将讨论这背后的原因。
货币载体的变迁
历史上,货币载体经历了从金属货币到银行票据,再到法定货币的转变过程。首先,金属货币的出现极大地促进了货币的流通,促进了经济社会的发展。但随着交易频率的增加和交易范围的扩大,携带大量金属货币进行交割结算的成本越来越高,难以满足经济发展的需要。因此,商家要分开记账。一段时间结束后,双方相互核对账目和余额,然后进行货币清算。货币收据称为“汇票”,办理票据业务的商户称为“银行”或“票据号”。随着票据号码承兑票据的逐渐增多,为方便流通,票据号码开始将票据转换为预先印制面额(分为不同档次)的普通票据,标明出票人并承诺见票即付,增加防伪验证标志等。,但不限于持有人,这演变成“纸币”。
货币载体的变迁说明了人们对货币流通便利性和信用性的需求。进化遵循格雷舍姆定律,即劣币驱逐良币。起初,货币与金、银、铜和其他金属的价值挂钩。随着交易的进行,利用中间人的信任作为背书,不具有实际价值的票据和纸币被人为赋予价值,并成功地取代了金属货币。
理想情况下,数字货币应该由所有人都信任的第三方发行,或者由一个有强大技术支持的去中心化系统发行。这种数字货币可以说是账号本身直接转化为货币,货币载体由有形转化为无形。
欧洲货币载体的变迁
近代欧洲纸币起源于纸币,英国的金店纸币是近代欧洲纸币的前身。我们知道,在九世纪以前,巴比伦的骆驼商队为了避免在运输途中被抢走金银贷款,就用竹简作为有息承兑凭证。这与唐代的消费相似,但不是现代意义上的纸币。从16世纪到17世纪,出于安全考虑,英国政府所在地伦敦塔成为商人存放金银的**场所没收1万英镑金银作为军费的行为使人们不信任他们,转向信誉良好的私人金店。金店开出的存单称为“金店券”。金店券可以代替金银货币在市场上流通,用于支付。然而,1670年英荷战争爆发后,由于缺乏监管和对利益的贪婪,英国政府停止了支付,金店时代结束。1694年,英国商人进一步完善了这一规定,以公司的形式成立了英格兰银行,并获得了发行120万英镑钞票的许可证,欧洲出现了现代钞票。
欧洲大陆的纸币与约翰·劳关系密切。约翰·劳出生于爱丁堡的一个银行家庭,从小就对货币和银行系统有着丰富的知识。但在他父亲去世后,他沉迷于赌博,因为他擅长数学。1694年,他甚至因*杀对手而入狱,后来被派往欧洲。逃亡期间,他进一步学习金融和贸易,并在阿姆斯特丹和荷兰积累了大量经验。此时,他敏锐地观察到,强烈**纸币的法国等国经济大多不景气,而引进纸币的英国和荷兰则相反。纸币的不可替代性使约翰·劳成为“钞票”的忠实支持者。
1750年,约翰·劳将他的观点概括为“关于货币和贸易:向国家提供货币的建议”。他在书中大力提倡建立国有银行,并呼吁国有银行与国有企业相配套。前者控制国家财政,后者控制国家商业,实现国家对货币和贸易的垄断,垄断的利润供给国家财政债务。
在路易十四的巨大成功导致政府负债之前,实现这个想法并不容易。在这种情况下,贵金属的短缺无疑导致流通中的金属货币急剧减少,法国糟糕的金融状况给了约翰·劳希望。1715年,刘德华说服了法国国王路易十四和奥尔良公爵。第二年,刘德华在巴黎成立了通用银行。银行有权发行纸币并参与皇家财政收入的管理,纸币可以兑换成硬币。这是法国私人银行**大规模发行纸币。1717年,约翰·劳说服法国王室,所有的税款都必须用纸币支付。直到1718年,在约翰·劳的大力倡导下,该银行被国有化,成为法国第一家中央银行,这标志着法国开始使用铸币的纸币。后来,英国等国相继加入纸币阵营,纸币在欧洲广泛传播。
美国货币载体的变迁
17世纪初,英国在北美大西洋沿岸的切萨皮克湾和新英格兰建立了第一批殖民地,18世纪在北美最终形成了13个殖民地。由于殖民者几乎没有硬币,而且每周都找不到金银矿,硬币的供应严重短缺,长期的贸易逆差加剧了这种情况。为此,殖民者主要使用了五种货币形式。(见表1)
比特币表1北美殖民地的五种货币形式
A6022表2非纸币逐渐消失的原因
北美殖民地最早发行的纸币是1690年马萨诸塞殖民地发行的信用证,用来支付远征军的工资。信用证是以税收为担保的短期票据与纯信用货币之间的一种货币形式。当局承认,黄金和白银可以在未来兑现,用于纳税和用作法定补偿货币。为了军事融资或税收,其他殖民地纷纷效仿。然而,由于他们只承认在未来的现金,这种纸币很快开始贬值。直到1764年,英国议会才完全禁止发行法定补偿货币。
此后,美国大陆的独立战争孕育了这一转折点。当时,中央政府,即大陆会议,只是******的聚会,没有征税的权利。在这种情况下,军事融资依赖于借款或印钞。托马斯·佩恩和亚历山大·汉密尔顿都支持借贷。他们认为“任何国家都不应该没有债务,国债是一种民族凝聚力”。但汉密尔顿也同意纸币的必要性。本杰明富兰克林是纸币的坚定支持者。**,考虑到战争前景不明朗,大陆会议没有保证,向其放贷的风险很高,殖民地当时没有足够的资金放贷,大陆会议采取发行纸币的方式进行融资。与此同时,国家当局被迫使用信用证来操作战争机器。随着大量纸币的发行,自1776年以来,大陆纸币不断贬值。1781年,印制一美元大陆纸币的成本甚至高于其币值。然而,由于战争,大陆会议不得不继续依赖纸币。独立战争胜利后,美国宪法明确赋予联邦赚钱和调整价值的权力,各州无权赚钱或发行纸币。
在经历了第一家美国银行和北美银行之后,杰克逊来到了第二家美国银行。由于不满银行三分之一股份由外国人持有、排斥国有银行、垄断国内外汇,他强烈反对纸币,信奉“硬通货”,1841年,第二家美国银行最终获胜。美国中央银行在年倒闭后,被迫暂停清算程序。直到1846年,国会批准建立独立的国库制度,由全国各地的海关和造币厂组成的国库或副国库制度都存放政府资金。在1913年美联储建立之前,该体系是美国货币和银行体系的主要监管机构。
1861年,内战爆发。欧盟需要一种国家货币来阻止数千张钞票造成的混乱。次年2月,国会通过了时任财政部长蔡斯的提案,并通过了《法律赔偿法》,授权财政部发行1.5亿美元的美国金融票据,即“绿背纸”,并宣布其为法律赔偿货币,可以用于支付,但不能用于支付不能兑换成金银,也不能用来支付关税和政府债券利息。这是美国联邦政府发行的第一种纸币。它是一种完全以国家信用为基础发行和流通的、具有货币功能的信用货币。
中国饺子等纸币的历史变迁
中国纸币出现在北宋封建鼎盛时期,比欧美早了近700年。唐宋时期,川蜀地形复杂,商业发达。交易媒介仍然是低价和重金,这极不方便。这是饺子出现的直接原因。从更本质的角度看,宋代货币外流的特点是“钱荒”严重,军政开支高,财政赤字增加,这与欧美纸币出现的契机相似。然而,除此之外,中国当时是一个高度集权专制的封建国家,新的贸易媒介(饺子)除了具有货币的经济功能外,还具有货币的政治功能。
可见,无论是欧美还是华夏文明,纸币的诞生和延续都是以流通手段为基础,政府主导,具有相对稳定和广阔的货币市场,并始终伴随着浓厚的政治和军事色彩。政府希望通过发行钞票来支持政府开支和巨额军费开支。然而,饺子在中国出现的时候,中国还是一个重农抑商的农业社会。其经济水平远低于17、18世纪城市和商业迅速发展的欧美国家。它缺乏稳定的物质基础,商品生产与商品货币的关系不健康。更何况在封建统治下,“教子五”随时可能使纸币成为简单的金融掠夺工具,其信贷业务和信贷机构相当不可靠,背离了纸币的经济功能,更倾向于“政治功能”。因此,稳定健康的信贷机构和信贷体系也是信贷货币发展的必要条件。
货币发行人的历史变迁
货币发行主体由私人货币向中央银行货币的转变
铸币被认为是体现政府权力的根本因素,政府通过铸币表现其至高无上的权力。早期,政府不承担赚钱的任务,而是保证作为货币使用的材料,即金、银、铜的重量和质量,并标明其真实价值。现阶段,民营企业不具备提供完善造币厂的能力,提供统一、易于识别的造币厂技术一直是一大难题。同时,政府发现铸造资金本身不仅对社会有利,而且可以提取成本来支付铸造成本,从而扩大收入。在夺取铸币权之后,我们可以说几乎所有的地方政府都在滥用人民的信任,欺骗人民。这体现在人们把金属块带到政府的熔炉里赚钱时,政府强行保留了一部分;流通中的硬币回收后,被重新铸造成两枚同样价值的小硬币。
在中世纪,贸易的萎缩导致了货币流通量的减少。为了恢复贸易,欧洲的君主们竞相降低硬币的重量和质量。**,纸币的出现给了政府一个更便宜的欺骗人民的方法。政府用残酷的手段把这些坏钱强加于人民。
政府垄断发行纸币,极大地促进了政府权力的增长。我们假设,如果政府有权随心所欲地创造任何数量的货币,并让人们接受,这将有助于政府捍卫自己的权力。近年来,政府持续扩张的主要原因是它有能力发行货币来弥补赤字。因此,我们认为,政府应该在人民认可的范围内发行货币,否则,这一权力就会被剥夺。
纸币由一些私人银行发行,并逐渐统一到中央银行。至于数字货币,目前很多民营企业都在发行,但真正能够成为货币的数字货币最终会由央行发行,成为一种中心化的数字货币。像比特币这样去中心化的数字货币将来可能会演变成一种投资产品(目前的数字货币不是真正的货币)。
英格兰银行统一货币权利
从17世纪下半叶到20世纪20年代,市场上流通着各种各样的钞票。在伦敦,纸币占主导地位。1826年,英国议会通过了《银行合伙法》,指出英格兰银行在伦敦以外65英里范围内拥有发行股份制钞票的唯一特权,但伦敦的私人银行仍然可以发行钞票;英格兰银行被允许在英国各地设立分行。法案通过后,英国一些小私人银行合并为股份制银行,股份制商业银行发展迅速,发行了自己的钞票。此时,英国货币市场出现了英格兰银行债券、私人银行发行的银行债券和股份制银行债券。
直到20世纪初,英格兰银行才最终统一了发行硬币的权利。1833年,英国议会通过了一项新法案,规定英格兰银行债券有权获得无限的“法定赔偿”,即法定货币必须接受,不得拒绝,法定货币是强制流通的。因此,纸币成为第一个也是唯一一个获得法定货币地位的纸币,相当于黄金的法定地位。1844年7月,英国议会通过了《银行**法》。该法案规定,所有新成立的银行都禁止发行纸币;1844年以前没有发行纸币的银行限制发行纸币的数量,发行的纸币仍然可以流通;在伦敦设立分行或与其他银行合并的银行将失去发行纸币的权利,并将该权利转让给英格兰银行。随着该法案的逐年实施,英国大多数银行(仅英格兰和威尔士)逐渐丧失了发行纸币的权利。到1921年,只有英格兰银行有权发行纸币。
最终,英格兰银行票据成为英国合法的信用票据,并继续沿用至今。1914年第一次世界大战爆发后,为了筹集战争资金,财政部在市场上发行了10先令和1英镑的纸币。因此,1921年以后,市场上不仅有英格兰银行的票据,还有国库券。1928年,英国议会通过了《货币和钞票法》,从法律上确认英格兰银行是英国唯一发行货币的机构。从此,英格兰银行票据成为英国纸币的唯一主宰者,完成了纸币流通的统一。1931年英国完全脱离金本位制度后,英格兰银行票据成为“金本位的继承者”,成为英国合法的信用票据(仅凭政府信用背书不能兑现),并继续沿用至今。英国的货币体系也已转变为信用票据体系。
美元统一
1787年,美国宪法诞生,旨在建立由前13个殖民地组成的共同市场和政治联盟。它从法律层面保证了商品和生产要素在国家间的自流,规范和限制了联合政府的权力。没有人解释说,联邦政府拥有发行银行执照和钞票的专属权力。因此,各州的银行在早期一直是“山中**”,发行自己的货币(即纸币),其价值取决于纸币发行银行的声誉和便利性。
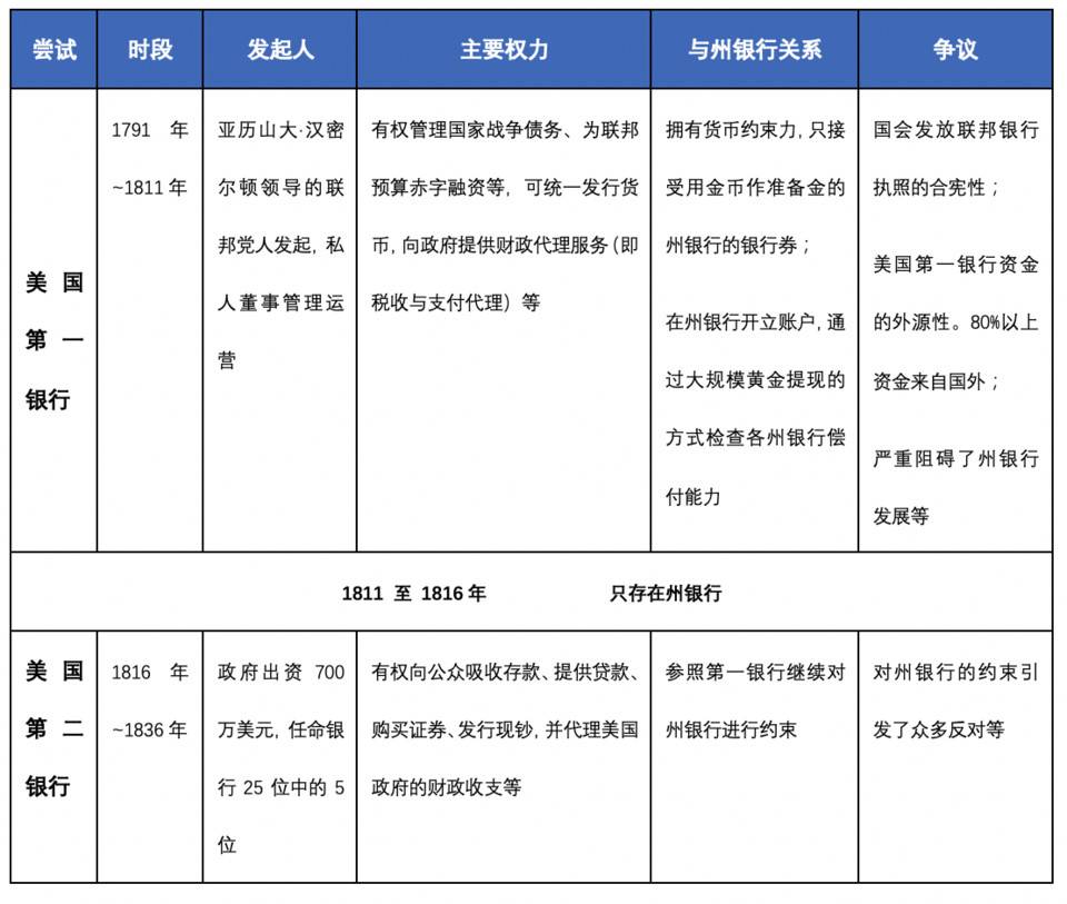
纵观历史,美国曾两次试图建立联邦银行。应当指出的是,该行当时并不是一个真正的中央银行,而只是一个处理国家银行业务的机构。
表3美国第一银行和第二银行概况
与国有银行的冲突阻碍了美国中央银行体系的发展。此时,内战成为新的突破口。1863年至1865年,北方各州通过了《银行法》,建立了联邦银行体系,作为联邦政府的新债务交易平台(二级市场)。此外,为控制银行风险,确保银行的流动性和偿付能力,法案还要求对商业银行的资本和资产质量进行严格监管和信息披露,并实行准备金制度。同时,历史上第一家银行体系监管机构OOC在美国成立,负责发放国家银行牌照,OOC的监管职责十分明确。但此时,经济波动时,货币供应量仍然缺乏弹性。
1865年以后,经济危机频频发生,直到1907年,一些银行因投机而跑路,银行业受到严重破坏。最终,国会要求国家货币委员会对此进行审查,结果美联储诞生了。
数字货币的未来
我们总结了货币载体和货币发行者的历史变迁。不难看出,货币载体的局限性,如交易便利性、便携性、交易费用等问题,决定了货币必然会向远离载体的方向发展。数字货币、纸币等劣币取代金银等良币作为货币载体是一个必然的发展过程。历史总是惊人地相似。一旦在货币数字化或虚拟化问题上达成共识,维持这一共识,追求货币利益,必然反映政治博弈。政治阶层垄断数字货币发行,规范数字货币供给,可能是一个必然的过程。近年来,央行对数字货币的探索,为货币体制改革带来了一些新的思路和实践。这些探索还有很长的路要走,但也充满了希望。对于去中心化的数字货币,如比特币和以太坊,我们认为它们更接近于投资品,而不是流通货币。
中央银行数字货币的现状
中国人民银行发行的中国数字人民币CBDC是一种具有价值特性和法律补偿的可控匿名支付工具,它基于宽账户体系,支持银行账户的松耦合功能,相当于纸币和硬币。与支付宝、微信相比,数字人民币的优势在于第一是双网下支付,即在网络信号差的情况下,也能满足正常的电子支付需求。第二,它更安全,因为微信和支付宝是腾讯和阿里巴巴两家公司,而数字人民币支持央行的安全系统;第三,更安全。终端选择,微信和支付宝必须要求手机完成支付。对于没有手机的,可以选择IC卡、多功能机等硬件使用数字人民币。
最近,中央银行宣布,中国人民银行、香港金融管理局、泰国中央银行和***联合酋长国央行货币研究所联合推出了MCBDC桥研究项目,旨在探索中央银行的数字货币在中国的应用。跨境支付。该项目得到了BIS香港创新中心的支持。
中国央行正在深圳、苏州、雄安和成都试行数字人民币。此外,数字人民币也将在未来的冬奥会上受到考验。2月6日,北京市发放了多个红包,每个红包金额为200元。2月23日,微信公众号官方账号“成都发”,称成都将预约发放总额4000万元人民币的消费红包。
数字货币存在的问题
在数字货币完全取代现金之后,中央银行可以通过数字系统实施完全负利率的货币政策,使货币政策突破零利率线下。对于普通人来说,存款可能呈现负增长趋势。如果人们持有纸币,当银行利率突破零时,仍然可以把钱带回家,避免出现资产负增长的局面。然而,当数字货币完全取代纸币时,人们将不得不面对资产的缩水。
从历史的角度不难发现,货币的本质已经超越了经济属性,体现了更强的政治属性。未来货币革命的障碍不在于经济和技术,而在于政治。政府通常采取发行过剩货币的方式来解决赤字问题,赤字会导致通货膨胀,人们手中的钱越来越不值钱。各国围绕数字货币的政治纷争是否会给数字货币带来巨大的波动,目前还不得而知。
理想化数字货币的实际价格是**不变的,它可以有效地避免通货膨胀的威胁,只与商品和服务的价格形成结构性的相对变化。这种货币才是真正稳定币。但要实现这一理想的数字货币,就要突破政治障碍,形成共识,相互制约,建立储备机制、支付结算机制、信用机制等目标。目前,数字人民币只是对现金进行数字化,并对跨境支付进行了技术上的尝试。数字货币仍然难以取代现金。
参考文献:
【1】 刘子建:《东西方纸币形成条件的比较研究》,中国货币,1994年4月
【2】 王志军等:《欧美金融发展史》,南开大学出版社,2013年1月
【3】 钱学宁,《货币与数字货币的本质分析》,中国金融报,2019年12月
【4】 哈耶克著,姚仲秋译,《货币的非国有化》,新兴出版社,2007年8月
【5】 哥乌首都,英国货币史:钞票的诞生与统一,2019年6月1日
【6】 周永林,从货币、央行和货币的本质看数字货币的未来,2018年12月
文章链接:https://www.btchangqing.cn/202051.html
更新时间:2021年03月02日
本站大部分内容均收集于网络,若内容若侵犯到您的权益,请联系我们,我们将第一时间处理。