前言
本文是“下一代区块链系统”系列的第一篇。2020年是区块链在科技上一个重要里程碑,取得了极大的发展,例如2020年4月脸书发布Libra 2.0版白皮书提出许多新的设计和思想。同一时间我们在中国发布了《互链网:重新定义区块链》,开启了下一代区块链的讨论。脸书Libra 2.0主要宣传监管上的创新(遵行旅行规则和嵌入式监管[9,10]),同时在架构上也有创新;而我们主要在架构上的创新(例如LSO架构),并在新架构上加添监管机制,例如STRISA监管网络系统。但是现在在下一代区块链系统的讨论还比较少,许多因素还没有厘清。
下一代区块链系统和第一代系统大不相同,体现在区块链走进合规市场,金融市场提出许多新需求。知名的两个改变是:区块链交易需要监管,以及金融交易完备性。前者是过去大部分区块链系统特意回避的问题,而后者也是经常被忽略的问题。大部分区块链系统设计都在讨论共识机制,例如如何加快共识。但是共识加快后,交易还是完备吗?还可以监管吗?如果这两个问题没有解答,则新共识机制将无法运用在金融系统中。这就是我们一直明确的区块链设计不能采取单项优化的设计,而需要有全盘的考虑。我们从2018年就提出“可监管的区块链”才是区块链发展的方向,就是系统设计的时候必须考虑多项要素,特别是监管性和交易完备性,如果一条链系统没有考虑这两项,将会遇到困难。
由于下一代区块链系统比第一代系统更为复杂,本系列文章计划从头开始讨论。从软件工程角度来说,首先需要对了解需求。这就是第一篇文章的目的。
2021年2月24日,美联储发布报告《央行数字货币的先决必要条件》(Preconditions for a general-purpose central bank digital currency)[1]。在该报告中,美联储表明了其对于央行数字货币的看法和立场。事实上,英国央行在去年3月同样发布了其央行数字货币(Central Bank Digital Currency,CBDC)的报告《中央银行数字货币的机遇,挑战和设计》(Central Bank Digital CurrencyOpportunities, challenges and design)[2]。对比两家机构在CBDC上的看法,二者之间有相似之处。这表示世界重要央行观点已经一致,只是观点一直在进步[11]。这也证实了一点:对于 CBDC的设计与需求,多方得道的结果都相似。英国央行在2020年3月时,还在讨论是不是要使用区块链技术,并且认为区块链系统必须根据央行的需求而改变,央行不会因为现在区块链系统的设计而改变货币政策或是监管原则。但是经过2020年的发展,美联储的态度变得更加积极。在2021年2月,美联储就直接说使用区块链技术,并且提出的系统需求不是根据比特币、以太坊、超级账本的架构、功能、性能,而是根据美联储业务的需求。这样正面的态度和2020年英国央行相对保守的态度差异很大。英国央行是过去CBDC思想的领先者,现在美国取而代之。
本文将首先介绍美联储这篇报告的主要内容思想,并且比较国际清算银行和多国央行对于CBDC的观点。 一个明显的结论,就是根据这些央行提出的CBDC需求,我们需要一个新一代区块链系统架构。虽然新架构和传统区块链架构有类似的地方,但是还是有巨大的差距,例如传统共识速度不再是主要关注点,交易完备性和监管性才是下一代区块链的主要需求。
1.美联储报告
这篇报告主要阐述了发展CBDC的先决条件。“货币”是否成功的关键在于,它是否在市场上被视为一种安全、稳定和可靠的工具,而不是只是依靠它是法定货币。如果数字美元通过不了市场的考验,即使有法定货币的地位,也需要进步。
现金、中央银行存款和潜在的CBDC都是中央银行的负债。CBDC首先要成为一种安全的能保障价值货币。同时,在随着全球稳定币的引入、支付服务领域“大科技”(bigTech)的日益普及,Convex显了数字货币的优势,更加彰显了发展CBDC的迫切性。文中表明发展CBDC要有5大先决条件:明确的政策目标、广泛利益相关者的支持、强大的法律框架、强大的技术和市场准备。下面将从这5方面分别介绍并讨论。
1.1.明确的政策目标(Clear Policy Objectives)
各国央行对CBDC研究和实验的兴趣差别很大。然而,这些目标通常分为两大类。一些央行主要是在寻求解决当前的挑战,而另一些央行则在探索未来的能力。美联储认为,无论CBDC的具体目标是什么,它们都应该与美联储的长期目标相一致,即保证国家支付系统的安全和效率,以及货币和金融稳定。各国央行对CBDC的发展态度同样也秉承3个原则:
- 不造成损害;
- 补充现有货币形式;
- 支持创新和效率。
1.2.广泛利益相关者的支持(Broad Stakeholder Support)
报告中将CBDC的利益相关者分为:政府机构、最终用户、金融机构、技术和基础设施提供商、学术界和标准开发组织。
政府机构:政府的立法和行政部门将需要考虑影响CBDC的设计和实施的因素。例如对于通用CBDC的立法变化(合同法、隐私法和消费者保**)。设计上也需要考虑包括与税收、公共支出、伪造和欺诈、反洗钱和网络安全相关的问题。
最终用户:对于用户来说,可用性是关键,因为通用CBDC必须为使用货币购买商品和服务的用户设计。在CBDC的设计和测试中,需要考虑不同年龄、地理位置、支付习惯和财务知识的终端用户。
金融机构:引入CBDC可能导致市场结构和动态的重大变化。CBDC可能会影响商业银行存款、银行信贷以及更广泛的金融体系。然而,也有可能几乎不会对银行业造成破坏,这取决于CBDC的特性及其实现方式。
技术和基础设施提供商:科技和基础设施公司在当今的市场上扮演着重要角色,这些集团的支持是CBDC发行的先决条件。潜在的CBDC可能有许多不同的形式,其中一些形式可以通过现有的技术和基础设施实现。或者,它可以使用新的技术,如区块链,这些技术目前还没有广泛使用。
其他利益相关者:如学术机构、智库、标准组织和国际社会,可以为CBDC的基金会提供信息和支持。学术机构和智库可以为决策提供思想领导。标准组织可以通过定义术语、开发分类法以及创建支持更广泛生态系统的规范和标准来做出贡献。
1.3.强大的法律框架(Strong Legal Framework)
健全的法律框架可以帮助人们更快地相信并使用CBDC。首先要有明确的法律权限。发行通用CBDC是否与相关法律要求相一致。其次是确定CBDC是否拥有与法定货币相同的地位。例如,美国法律下CBDC作为法定货币的地位仍然是一个悬而未决的问题,一个通用CBDC作为法定货币的地位并不保证它在商业上被接受。
我们的观察美联储的观点是:即使美元CBDC是美国的法币,也需要通过商业方式确保该系统可以在商场上成功运行。
还有反洗钱、打击恐怖主义融资、解决逃避制裁问题。CBDC可以成为非法活动的支持介质,特别是考虑到方便和速度,潜在的大量资金可能被转移。
我们的观察在讨论法律地位后,美联储最关心的问题是反洗钱。美联储担心地下市场使用数字美元洗钱。但是事实上在美国这方面的工作是从2019-2020年才积极进行,以前都是个别单位研究开发,而且监管科技主要都在传统系统上。由于数字货币的监管机制还在研发阶段,估计此类问题还未解决前,美联储不会推出数字美元。美国会以脸书稳定币的监管机制作为示范试点看待。
与此同时,考虑如何尊重隐私以及如何在CBDC协议中保护个人数据也至关重要。CBDC与钞票不同的一点是:实物钞票不携带与特定个人及其金融交易历史有关的交易数据。在CBDC发行后,央行可以获得空前规模的细粒度交易信息;交易数据可能对某些第三方(如银行和服务提供商)可用,或者在极端情况下,对每个人都可用。货币和数据之间的这种紧密联系与实物钞票形成了鲜明对比。
我们的观察注意,在隐私性属性上,美联储的观点和数字美元计划(Digital Dollar)的观点正好相反,却和我们观点一致。我们认为[12]要洗钱,用现金,不要用数字货币。因为不论区块链如何设计,如果使用区块链运行数字货币,项目方都可以看到至少部分信息或是全部信息。这样区块链系统就是洗钱的克星。
美联储说“央行可以获得空前规模的细粒度交易信息”。这表示美联储的观点和加拿大央行在2017年的观点一致,央行必须能够观察到一切信息。因此数字货币,用起来像现金,却没有现金的隐私性。
这里监管性的需求是:1)能够实时找到相关账户信息;2)能够实时找到相关交易信息;3)能够快速完成反洗钱分析;4)能够实时阻止违法或是违规交易,或是回滚还没有结算的交易。这些在中心化系统不难做到,但是在分布式网络系统(例如区块链)中就困难的多。而且这里还有假设参与系统或是节点(包括所有参与方)都有可能会有欺诈行为,在信息上作假或是篡改数据。这样监管机制会复杂的多。
数字美元计划,是一个美国民间项目,认为隐私性非常重要,并且坚持使用token来建立数字货币系统。坚持使用token机制的观点和国际清算银行的观点也正好相反。国际清算银行在2021年2月发表的观点认为CBDC系统只能使用基于账户的数字货币系统,而基于token系统只能是地下市场的数字货币系统。
我们的观点[12]是即使使用token,也不一定有隐私性,因为单单使用token而没有其他辅助协议隐私性还是不够的。我们的观点出现在2020年,但是今年(2021)已经证实。最近暗网表示不再接受比特币,代表诸如比特币(使用token的系统),在暗网交易已经没有隐私性。为什么?因为美国在2020年开发的监管科技已经能追踪到几乎所有的比特币交易。如果比特币在暗网交易,暗网反而可能不再“暗”了,只好拒绝。
此外,一个通用的CBDC可能会要求央行承担与公众有关的角色和责任,而这些角色和责任目前通常由私营银行对他们的客户承担。
我们的观察这里美联储的观点,和以前英国央行、国际清算银行以及更早的加拿大央行观点一致:CBDC系统的监管性至关重要。传统数字代币系统一直不愿意服从的原则,而且一些系统就是设计来抵抗这原则。
而美联储提到的央行可以有“细密度的交易记录”,就是我们提的“比目鱼不对称模[10]”,这也代表在央行监管面前,没有隐私性。这点2017年加拿大央行就提出;2019年11月美国哈佛大学教授Rogoff也同意这是重要的系统功能;2020年美国财政部也提出这是必须的系统功能。
1.4.强大的技术(Robust Technology)
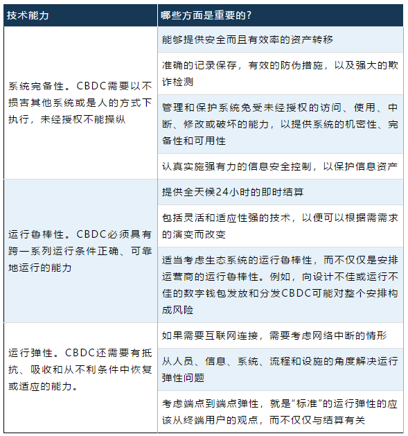
技术将在一定程度上影响数字货币的设计和功能。特定CBDC设计的业务和操作需求可能需要开发新技术。此外,访问或集成点(如数字钱包)可能需要额外的开发来满足操作标准。例如,可以离线操作的CBDC可能需要使用其他技术,如安全硬件。重要的技术开发和评估工作需要在三个核心领域:系统完备性(system integrity)、运行鲁棒性(operational robustness)、和运行弹性(operational resilience)。表1突出了支持CBDC的技术能力的关键方面。
表1基础技术的关键点
我们的观察:这里美联储提出的系统需求不是根据币圈提出的“不可能三角”,而且第一个提出特性就是交易完备性。交易完备性,就是不论系统是如何执行的,**的结果必须保证交易是正确且一致,不会因为得出交易结果的次序不同而出现不同的结果。交易完备性还包括记录不能被篡改,参与者有合理的权限,不能读取没有权限的数据。
“不可能三角”不是区块链的问题,而是逃避监管的公链研究课题。只要不逃避监管,这问题就不存在,也不需要存在。
交易完备性和监管性就成为下一代区块链系统的重要指标。这和传统上关注共识速度不同,一些区块链的设计为了要增加共识速度,但是有时共识加速了,却失去交易完备性。这种没有交易完备性的链,只能做存证,而不能交易。使用这样的链在金融交易上,就有系统性的风险。
综上,我们给出交易完备性的定义:
交易完备性:最终交易结果必须保证交易正确且一致,与交易执行次序无关。同时还要保证交易记录的不可篡改性和合理的用户权限管理。
1.5.市场准备程度(Market Readiness)
市场准备是指引入CBDC的适当时机。CBDC必须有一个准备好支持它的生态系统(供应)。评估市场准备情况通常需要了解可能支持或推动采用的条件,以及该系统的组成部分是否准备好并有效协调。
需求。对CBDC的需求可能来自经济或政策利益。但无论是什么推动了CBDC的发行,在日益增多的支付选择中,个人和企业都更愿意接受一种新的支付工具。消费者在选择一种特定的支付方式时列举了几个理由;他们注意到了便利、速度、经济刺激和安全等因素。但旧金山联邦储备银行2019年《消费者选择日记》报告指出:“即使新的支付方式继续出现,消费者仍倾向于使用现金、借记卡和信用卡等传统方式进行日常消费。”然而在企业对企业的支付,电子支付的偏好经常被表达出来。
供应。转向市场准备的“供应”方面,生态系统结构、硬件基础设施和市场参与者必须准备好接受CBDC。CBDC生态系统包括许多功能,例如发布、分发、存储、使用、客户服务、遵从性、报告、监视和维护。为了满足市场的预期,建立一个新的支付轨道和/或升级或改变传统支付轨道必须完成和测试。为了确保供应,必须协调各方之间的活动和沟通。协调活动包括建立标准,为系统的各种要素建立过程和能力,以纳入新的技术特征、功能和安全增强。个人和企业都需要操作指导,了解该系统将如何工作,以及他们需要做什么来使用它。市场参与者之间的沟通也同样重要。个人、企业、银行、支付服务运营商、央行等都需要对相关各方的权利和责任有一个清晰的认识。
2.国际清算银行和多国央行对CBDC的观点
早在2020年1月加拿大银行、欧洲中央银行、日本银行、瑞典中央银行、瑞士国家银行、英格兰银行、美国联邦储备系统、国际清算银行理事会等几家机构就发展CBDC交换了意见,并发布了报告《中央银行数字货币:基本原理和核心特征》(Central bank digital currencies: foundational principles and core features)。[3]报告中认为CBDC应该:
- 不损害”货币和金融稳定;
- 在一个灵活和创新的支付生态系统中与现金和其他类的货币共存;
- 促进更广泛的创新和效率。
基于这三个原则,在未来任何CBDC系统必须具有弹性和安全性,以保持运行完整性。为了向用户提供实用程序,CBDC保证便利性,并且要保证低成本。为了满足基本原则,CBDC必须具备涵盖CBDC文书、基础系统和更广泛的机构框架的某些核心特性(如下图)。
图CBDC的特性
CBDC可以促进支付更具弹性、效率、包容性和创新性。在现金使用减少、数字化程度较高的地区, CBDC还可以在维持央行货币的使用和扩大其流通量方面发挥重要作用。
还要考虑引入CBDC可能会对金融稳定产生影响。首先,数字银行在金融危机时期出现挤兑的可能性。其次,对银行融资的长期影响。虽然系统范围的银行挤兑变成现金现在非常罕见,但通过CBDC向中央银行以更大的速度和规模兑换现金是可能的。第二个担忧是,引入CBDC可能侵蚀银行的零售存款,导致融资组合不太稳定。
3.支撑CBDC的区块链架构
分析对比几家机构的报告,不难发现,几家大央行对于CBDC观点十分相似。就美联储的报告来看,他认为稳定币带动了CBDC的发展,更多高科技公司纷纷进入金融界,发展CBDC会对市场产生重大的改变。而发展CBDC,光是借助传统的区块链还远远不够,发展下一代区块链迫在眉睫。
图 下一代区块链
我们根据金融行动特别工作组(Financial Action Task Force,FATF)、G20、国际清算银行、IMF等提出数字货币管理原则,例如金融市场基础设施原则(Principles of Financial Market Infrastructure, PFMI)[4],合成下一代区块链的需求如下:
l金融交易需要完备性,不能因为并行或是分布式处理产生不一致的结果;
l每笔交易都必须经过KYC(Know Your Customer), 反洗钱(Anti-Money Laundering, AML)等监管机制;
l交易、结算、清算分离,以便利账户管理和监管。传统上,这些机制都是一步同时间完成,不利于监管;
l账户管理和交易管理分离,方便财务管理;
l未结算的交易可以回滚;
第2代区块链系统有三个重要组成子系统,而每个子系统都有新设计:
账本系统:主要是分布式数据库系统,但是有拜占庭将军协议,可以存储账户和交易信息,也可以支持交易、清结算、存证等作业;
智能合约系统:主要执行区块链上的应用,包括交易、清结算、存证等;
预言机系统:主要负责和外部交互,包括收集数据和输出数据。由于需要保证数据正确,预言机系统会有自己的账本系统和合约系统。
而这三个子系统可以有多对多的关系。例如一个账本系统可以接多个合约系统;而一个合约系统可以接多个预言机。而且这三系统可以动态调整,例如由于有新的监管法规出现,配合新合约系统,新合约系统会和多个现成的账本系统连接;例如一个新金融公司出现,新公司的预言机可以连接现成的合约系统和账本系统。这种动态模,我们称为LSO(Ledgers账本系统、art Contracts智能合约系统、预言机s预言机系统)模[5]。
3.1.账本系统新设计
新账本设计和以前不同。由于数字稳定币和CBDC交易需要有完备性和监管性,交易机制和共识机制分别处理。传统上交易机制和共识机制是绑定一起,系统更为复杂。如果解耦,这两个机制都简化,简化后工作量降低,让系统可以运行嵌入式监管。而且分开后系统更加稳定。
图 新账本系统设计
- 由于交易和共识机制分开,共识完成只是代表部分交易流程完成,而不代表交易完成,这样系统可以有回滚机制,而且结算和交易又可以分离。这旧支持数字货币以及数字资产产业化,因为交易和结算可以由不同机构或是系统处理。
- 由于交易和共识解耦,交易系统和账本系统也自然解耦,表示可以由不同系统或是单位处理这两个机制,每个机制可以有自己的智能合约。
- 这样分离又代表监管机制可以在交易撮合后,但是在结算前进行。这在第一代是不可能的,由于在第一代系统交易就是结算。
- 新一代区块链系统需要处理多币种,多数字资产,并且可以有托管机制;而第一代区块链系统多是单一“数字代币”的封闭系统,只能处理一种币种,没有链的托管机制。这就造成“币链分离”的设计原则。
- 金融市场基础设施原则(Principles of Financial Market Infrastructures, PFMI)要求金融系统的扩展机制必须同时间有可靠性,表示所有原来的系统属性在扩展后仍然必须存在;但是在第一代系统,连基础链的监管性都没有,不用考虑扩展后的属性。
3.2.智能合约系统新设计
传统上,区块链维护多个节点,其中一些节点运行智能合约引擎。然而,这种体系结构不适合许多现代金融应用。英国央行在2020年提出不同智能合约可以在不同账本系统上运行,每个合约系统都有专属功能,例如和客户接口系统的处理KYC,在交易账本系统上可以完成交易,在结算账本系统进行结算和**的监管。这样传统区块链架构开始解耦,多个账本系统,多个合约系统,可以连接合作来完成完整金融交易,而且这个连接还可以动态部署完成。
合约系统不会只是链上代码(Chaincode),这样的系统没有法律效力,不能在合规市场使用,只能使用在地下市场。而合规的合约系统需要计算机界、法学界、金融界合作完成。国际掉期交易协会(International Swaps and Derivatives Association, ISDA)主要是金融界和法学界为主导,制定一系列的智能合约标准,而没有一行代码。这表示智能合约开发符合传统软件工程,以需求开始,而合约系统的需要在于金融交易和法规上。
2018年美国商品期货交易委员会(Commodity Future Trading Commission, CFTC)提出合约系统两大主要功能是“完成金融交易”和“监管交易”。根据这思想,我们提出一个融合监管和交易的合约系统如下图[7]:
图 智能合约完成交易和监管
3.3.预言机系统的新设计
一旦数据输入系统,区块链系统存储和保护数据,但是它不能保证进来的数据是真实或是正确,预言机提供这功能。预言机接收来自外部世界的数据,同时也可以将区块链的数据发送给外部世界,但是在接受或是发出前,需要验证数据的真实性。ISDA认为预言机系统最为重要,由于这些预言机是金融机构的出入口,金融交易数据都经过预言机才到达合约系统和账本系统。
3.4.下一代区块链–互链网
预言机是一个复杂系统,不只是传统传感器或是物联网,需要融合账本系统、合约系统以及信誉机制来实现。例如一个银行的预言机,需要保证送出来的数据真实而且正确,银行也需要签名。由于数据一旦从预言机发出,可能启动多个智能合约在不同区块链上自动执行,这些自动执行的交易会影响金融市场。
新区块链系统将会包含账本系统、数据湖(一种用于区块链监管的大数据平台)、合约系统、预言机,以及基于这些底层技术的上层应用包括人工智能、KYC身份认证、合约模板、AML反洗钱、交易行为分析系统等,这将会是一种全面拥抱监管的大区块链系统。
区块链是中国核心技术自主创新的突破口,代表区块链的改革,不会只限制在账本系统,合约系统,预言机系统,以及后面的监管平台上。区块链的改革还会渗透到操作系统、数据库、网络、存储系统。例如未来的支付网可以由区块链网络建造,可以取代现在的支付网络;现在的监管机制也会在网络上进行,数据也会像区块链数据一样,先加密后再分块又分片处理,而且是层层加密。即使一个加密被破解后,只会得到少许信息,其他的数据还需要再解密才能得到。这样系统就像洋葱一样,层层保护,我们称为“洋葱模”。
传统上,服务器或是操作系统只支持上面的应用运行,而对不清楚上面的应用提供的功能。这给数字代币一个机会,使用P2P网络协议,一个地区有几台服务器愿意提供资源,数字代币就可以在该地区运行。以至于数字代币可以在世界各地运行交易。所以一个研究方向就是将监管机制放进基础系统内,这样所有交易都可以被追踪到。
为了实现上述功能,我们提出一些新机制例如层分层(监管软件优先),管中管(文件除读、写、执行等属性外,还有交易属性),块中块(数据以块来处理,又分大块,中块,小块,统一处理,增加效率),片分片(加密后,数据在分片后,又再分片),密中密(加密后再加密)。传统区块链已经有“密中密” 就是加密信息再度加密。加上其他机制,系统会更安全,并建立安全的“洋葱模”。
4.总结
本文从美联储对CBDC开出来的先决条件出发,导出新区块链设计原则。这些原则和传统区块链设计原则不同,例如传统公链是逃避监管,而美联储却看重监管。
其次美联储认为交易完备性至关重要,而一些链的设计却不考虑这问题,或是用中心化的方式来处理。不考虑这问题,这链就不具备交易完备性,不论在合规市场或是地下市场都不能使用。如果仍然使用,由于没有完备性,就会出现系统性的风险。但是如果采取中心化处理,例如早期超级账本就采取这方式,由中心化节点来排序,这链就成为伪链;只要这节点被攻破,这链就被攻击者控制,这样也产生系统性的风险。
但是这些只是起步,后面还有需要因素需要考虑。本文讨论了基于token的数字货币系统,过去一些讨论主要争论在选择隐私性或是选择监管性。但是我们认为由于监管科技进步,不能再因为一个系统使用token就认为有隐私性。
我们估计美联储以后大改数字货币需求的可能性不大,但是在将来系统设计上会有翻天覆地的改变,许多传统上我们认为好的机制,可能以后都会被改变。例如本文提到的交易和共识解耦,一旦解耦后,系统作业、性能、交易性、监管性都改变,而且比传统设计强。这就开启了下一代区块链设计。
参考文献
[1].https://www.federalreserve.gov/econres/notes/feds-notes/preconditions-for-a-general-purpose-central-bank-digital-currency-20210224.htm
[2].https://www.bankofengland.co.uk/paper/2020/central-bank-digital-currency-opportunities-challenges-and-design-discussion-paper
[3].https://www.bis.org/publ/othp33.htm
[4].https://www.bis.org/cpmi/publ/d101.htm#:~:text=The%20Principles%20for%20financial%20market%20infrastructures%20%28PFMI%29%20contain,and%20thus%20well%20placed%20to%20withstand%20financial%20shocks.
[5].Wei-Tek Tsai, Weijing Xiang, Rong Wang and Enyan Deng, LSO: A Dynamic and Scalable Blockchain Structuring Framework [C]//BChain 20
[6].蔡维德,“互链网:一种新的系统结构和应用构建方法” 2020.08.11. http://m.xinhua08.com/share.php?url=http://fintech.xinhua08.com/a/20200811/1950646.shtmlAMPLfrom=groupmessageAMPLisappinstalled=0
[7].蔡维德等.“互链网-重新定义区块链”.2020.04.28. http://m.xinhua08.com/share.php?url=http://fintech.xinhua08.com/a/20200428/1933522.shtmlAMPLfrom=timelineAMPLisappinstalled=0
[8].Wei-Tek Tsai, Dong Yang,Kangmin Wang,Weijing Xiang and Enyan Deng, Srisa: A New Architecture to Enforce Travel Rule//FICC 2020
[9].蔡维德、姜嘉莹. “从Libra2.0 白皮书深挖新数字货币战争韬略——从监管与合规入手”,2020.05.04.
[10].蔡维德、姜嘉莹. “平台霸权—–打赢新数字货币战争的决定性武器Libra 2.0 解读(下)”,2020.05.09
[11].蔡维德,向伟静,智能合约 3 大架构分析: 英国央行 2020 年 3 月数字法币报告,2020-03-31
[12].蔡维德.互链网:未来世界连接的方式[M]. 东方出版社, 2020
作者:
蔡维德北航数字社会与区块链实验室主任,天德科技首席科学家,国家科技部重大项目负责人,中国信息界区块链研究院院长,国家大数据(贵州)综合试验区区块链互联网实验室主任, 天民(青岛)国际SandBox研究院院长, 赛迪(青岛)区块链研究院名誉院长,中国亚洲经济发展协会区块链产业专业委员会会长,人民创投区块链研究院专家委员会特聘专家,中国区块链生态联盟专家委员会主任,山东省互联网金融工程技术研究院中心首席科学家,广电运通区块链首席科学家向伟静
北京航空航天大学数字社会与区块链实验室硕士研究生
文章标题:从美联储央行数字货币思想看区块链设计原则:下一代区块链系统(一)
文章链接:https://www.btchangqing.cn/212725.html
更新时间:2021年03月17日
本站大部分内容均收集于网络,若内容若侵犯到您的权益,请联系我们,我们将第一时间处理。