本文约4000字,耗时7分钟
编者按:4月26日,中国人民大学重阳金融研究所**研究员、北京航空航天大学教授、清华大学长江教授、北航数字社会与区块链实验室主任蔡维德,在崇阳市人大“新货币战争的技术、市场、调控”系列直播活动第三讲(下)中,分享了他对“数字货币区理论及其影响”的新思考。本期内容将分为两部分,第一部分为现场视频,第二部分为录制。为什么数字货币让英美成为大敌?**专家破解
重点
1.现在的竞争是法定货币与法定货币、法定货币与稳定币、法定货币与数字代币、稳定币与稳定币、稳定币与数字代币、数字代币与数字代币的竞争。一场复杂的货币战争已经出现。
2.数字代币是洗钱和意外事件最多的一种,但目前数字代币已经半合法化或正规化。投资数字代币的不是币圈或地下经济,而是保险公司、基金和银行。这是一个很大的变化。
3.世界法定货币与比特币的竞争需要国际合作,因为数字代币将与世界上所有法定货币竞争,这是一个非常严重的问题。如果合规市场与数字代币市场融合,这是最可怕的现象。
4.国税局传达了一个重要信息,即从2020年开始管理比特币。应跟踪任何火币交易所交易,并应使用***的技术来跟踪比特币交易并在数字货币中竞争。
5.数字稳定币既是法定货币的先驱,又是法定货币的护城河。在这场新的货币战争中,数字稳定币是保护合法货币的重要防线。
2020年11月新货币竞争
首先,让我们看看下面的图片。作者多次提到这幅画。由于新的冠状病毒,许多国家印了很多钱。FATF从6月30日开始实施旅行规则,6月30日之后,数字货币开始指数级飙升。2020年11月,美国一些分析师表示,比特币的流动性已经超过英镑和俄罗斯卢布之和,这非常令人惊讶。当时,美国许多监管机构处罚了许多单位,发现他们违反了规定。2018年,只要有一家公司受到处罚,整个数字一代币圈就会倒下,它就会一落千丈。但现在只处罚了一家公司,其他公司还会继续飙升,这意味着不同的现象出现了。现在不是币圈和政府在战斗,不是无政府主义者和政府在战斗,而是合规市场和世界货币体系在竞争,因为比特币的大多数投资者都是合规机构。

请点击输入图片说明(最多18字)
2020年11月初,分析师发现比特币的流动性高于英镑
过去,我们以为只有躲在墙里的人才从事数字货币交易。现在穿西装打领带的人在银行、保险公司和基金里买比特币。这太神奇了。一夜之间,整个货币和其他方面的竞争模式将不同,它将突然变成三元竞争,这将导致许多新的理论。
从现象来看,这是一场严重的数字货币竞争,这是数字货币领域理论所预言的。但现在的竞争是法定货币与法定货币的竞争,法定货币与稳定币的竞争,法定货币与数字代币的竞争,稳定币与稳定币的竞争,稳定币与数字代币的竞争,数字代币与数字代币的竞争。
1.货币竞争情景
中国历史上有一个有趣的时期,那就是三国时期。三国时期的魏、蜀、吴三大比武曾出现过一对一的局面,但大多是二对一的比武。比如刘备和孙权合作抗击曹操,赤壁之战让曹操非常痛苦。但也有曹魏和东吴合作抗击蜀汉。因此,在三元环境中:
1) 传统的货币竞争是法定货币之间的竞争,如美元与日元之间的竞争,美元与欧元之间的竞争。2021年3月,美联储(fed)提到了两种法定货币与美元竞争的历史。
2) 法定货币与稳定币之间的竞争,如欧元与Facebook稳定币之间的竞争,一直是欧洲央行为捍卫Facebook稳定币所表达的。
3) 2021年3月,美联储公开表示比特币与美国竞争。数字货币或数字代币比特币**直接挑战美元。
4) 稳定币和稳定币之间的竞争,比如Facebook稳定币和USDT之间的竞争,将是Facebook首先遭遇的
5) 稳定代币和数字代币竞争,Facebook的稳定代币未来也可能与比特币竞争。
6) 数字代币与数字代币竞争,例如比特币和以太坊。
2.竞争情景
竞争场景也不同,存在着一对一的竞争,如数字稳定币对数字稳定币的竞争;法定货币与其他稳定币、其他法定货币之间存在二比一的竞争;有三对一,法定货币与稳定币的合作,其他法定货币的竞争。然而,在这种法定货币的背后,存在着数字代币的竞争。这三个方面相互攻击,形势十分复杂。其中,数字代币的风险**。
因为它正在与所有合法和数字稳定币竞争。数字代币是洗钱和意外事件最多的一种,但目前数字代币已经半合法化或正规化。投资数字代币的不是币圈或地下经济,而是保险公司、基金和银行。这是一个很大的变化。
富达在2020年12月发表了一篇文章,建议美国公司的财务部门应该有一些比特币。富达是美国**、最合规且非常保守的证券公司。2020年,它建议每个大公司用这部分钱购买比特币!其背后的逻辑值得深思。他们的观点是,如果美元下跌,比特币将支撑美元。2021年3月,美联储(federalreserve)表示,它有信心击败比特币,节省美元。但就连富达(fidelity)也认为比特币实际上是在与美元竞争。如果美元输了,美国公司该怎么办?谁肯定赢?

保守的美国证券公司建议美国公司在2020年12月购买比特币“以防万一”
区块链咬说,美国政府将打击比特币。如果比特币攻击美元,挫败或削弱美元的储备地位,美国不会同意。因此,他们认为美国将打击比特币。这种消息从今年年初就开始出现,美联储公开表示有信心打压比特币。

3.国际合作的必要性
世界法定货币与比特币的竞争需要国际合作,因为数字代币将与世界上所有法定货币竞争,这是一个非常严重的问题。印度在2021年3月开了第一*,称印度公民不允许购买、拥有或交易比特币。此外,印度在出席四方安全会议后立即宣布了这一事件。可见,这一事件不仅波及美国,也波及印度。
4.二元竞争与三元竞争
竞争的形式有单位竞争、二元竞争和三元竞争。单位竞争是指法定货币。不同地区外币替代现象严重,与平台和数字货币理论无关。有现象的地方宏观经济影响严重。二元竞争已成为法定货币与稳定币之间的竞争,世界各地都可能出现外币替代现象。问题更为严重。平台是**,对世界有影响,对地区没有影响。货币理论领域对世界产生影响,不是对地区产生影响,而是对宏观经济产生影响,对世界产生了前所未有的历史影响,这是国际货币基金组织2020年的观点。三元竞争更为激烈,法定货币、稳定币、数字代币之间的竞争更为激烈,因为数字代币难以移除,外币替代更为严重,平台为王更为严重。如果将合规市场与数字代币市场结合起来,这种情况是最可怕的现象。现在没人能想象这种现象会有多可怕。
普林斯顿大学:数字货币竞争
数字货币理论对各个方面都有较大的影响。根据普林斯顿大学的理论,数字货币竞争是国际国内的竞争,包括进攻性国际竞争、防御性竞争、公共资金、平台等现象。它认为最重要的是防御性竞争。并认为国内私人货币与法定货币的竞争更为重要。

普林斯顿大学数字货币竞赛地图
1.平台比赛:比目鱼模比赛
这是罗格夫教授的重要信息。为什么我们都需要建立一个平台?因为平台的主人都能看到平台上的信息。例如,斯威夫特可以看到全世界的资本流动。如果未来数字货币成为金融平台,数字货币平台将变得无价。
我在2019年写了一篇文章,包括比目鱼模。比目鱼是一种奇怪的鱼。它一边有两只眼睛,另一边没有眼睛。数字货币平台的平台端可以看到一切,但参与者只能看到自己。这不是“比目鱼”模吗?
所以在罗格夫的文章中,你可能不喜欢天秤座,但天秤座很重要。没有天秤座,可能会有更多的麻烦。

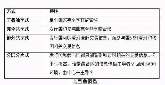
在比目鱼模中,有**独占、安全共享、部分共享、分层分割等。我在文章中说,如何设计一个平台是一个伟大的学习。因此,在设计区块链的时候,谁能看到什么是一个非常重要的研究课题,但是现在能研究的人很少,这是今天学者们可以研究的一个重要课题。
普林斯顿大学的国防战略
1.中央银行和国税局是第一个防御策略
普林斯顿大学提出了一些防御措施。一是数字货币竞争。他认为,第一道防线是央行和国税局。中央银行在数字货币战争中扮演着非常重要的角色。哈佛大学的罗格夫在论文中指出,国税局与货币也有很大关系。他说,地下经济是由税收管理的,这意味着国税局肯定会管理数字货币。
2.国税局与高新技术签署合作协议
2021年3月,国税局与帕兰蒂尔公司签订合同,帕兰蒂尔公司是“藏宝行动”。帕兰蒂尔是美国人均利润很高的公司。每个员工,从董事长到清洁工,平均收入上千万美元。它也是美国的一家高科技公司。它的高科技是专门用来寻找非法人员的。这样一家大高科技企业现在正在跟踪比特币的交易。

美国高科技公司承认与国税局的合作
国税局传达了一个重要信息,即从2020年开始管理比特币。应跟踪任何火币交易所交易,并应使用***的技术来跟踪比特币交易并在数字货币中竞争。
3.国税局只收合法的钱来帮助新的货币战争
对数字货币的管理和管理是国税局的一项重要美元防御措施。在未来,国税局只能收取美元,而不是比特币或其他货币。它通过这些措施保护美元。这样,如果你持有比特币,你就必须以美元的价格卖出比特币来交税。至少,比特币在美国每年的纳税申报期间都会下降/
帕兰蒂尔总统说,他也购买了比特币,但他购买比特币的程度不足以影响美元失去世界储备货币地位。
4.CBDC作为第二防御战略
普林斯顿大学建议每个国家都应该发展CBDC来对抗稳定币等等。普林斯顿大学认为,稳定币和狭隘的银行可以是重要的防御策略。这与哈佛大学的罗格夫教授是一致的。在CBDC出现之前,稳定币是第一位的。稳定币是第一个保护美元的数字货币。
这也是我们过去(2019年初)提到的。数字稳定币是法定货币的先驱和护城河。在这场新的货币战争中,数字稳定币是保护合法货币的重要防线。美国财政部在2020年对此表示支持,现在普林斯顿大学也同意了。
5.CBDC出台后,数字稳定币“鸟语花香”
但普林斯顿大学的另一种观点是,CBDC出台后,稳定币将受到压制。这是另一个数字货币竞争。美元也是一样,一个是CBDC,另一个是美元稳定币,但CBDC压制美元稳定币。在美国,在CBDC人民币问世之前,稳定币是第一位的。在稳定币先行之后,未来央行的数字货币将迎来稳定币市场,因此“万鸟在天上”。
他认为,美元CBDC出台后,美元稳定币终将转向高值、低量的服务。这种观点也可以研究和考虑。
6.美国的CBDC计划需要几年的时间来制定
我们预计,美国在未来几年内将很难建立美元CBDC计划,因为美国尚未建立相关制度。过去,美国一直在谈论费德诺系统。美联储在2020年2月讨论fednow问题时,与CBDC进行了讨论。这是否意味着美国的CBDC计划将与费德诺计划相关?费德诺要过两三年才会出来。在它出来之前,CBDC在美国可能更难出来。
7.监管政策和鼓励创新是第三种防御策略
普林斯顿大学和哈佛大学一样,建议监管政策先行。这也提醒我们,在引进各方面技术和平台之前,首先要出台监管政策,要严格控制转换权和互动能力,用监管政策界定新市场,用监管力量改变和引导新市场,而不是仅仅通过监管来实施监管。
普林斯顿大学认为,这些事情都不能由一个国家来决定,因为数字货币是一个国际事件,需要国际合作。
普林斯顿大学还提出,每个国家都应该发展科学技术,鼓励创新。
文章标题:全方位竞争!世界上的大国在数字货币上一个接一个地竞争?知名专家解读
文章链接:https://www.btchangqing.cn/259300.html
更新时间:2021年05月16日
本站大部分内容均收集于网络,若内容若侵犯到您的权益,请联系我们,我们将第一时间处理。