背景和目的
金融技术报告的第六版是世界银行集团(WBG)一系列文章的一部分。本报告主要探讨金融科技在经济发展中的作用,重点是金融普惠性。 WBG在2017年发布了金融科技报告的第一版,该报告解释了分布式账本技术(DLT)及其可能的开发应用程序。本报告摘录自第一版《金融技术报告》(智能合约技术)中与之密切相关的创新,该报告因其具有促进各种经济交易的潜力而受到关注。该报告针对本地决策者,主要分析了实现金融普惠目标的金融技术发展,以及WBG员工与客户共同参与的金融普惠项目。

关于智能合约在数字经济中的作用,人们有不同的看法。尽管存在一些可行的短期智能合约用例,但智能合约的广泛部署将伴随着DLT和区块链的大量采用。从这个意义上讲,智能合约的使用很大程度上取决于采用区块链。如果区块链引发金融业的去中心化浪潮,智能合约将广泛嵌入金融交易中。
尽管人们对区块链的前景感到乐观,但区块链的应用才刚刚开始。一家全球咨询公司在2019年对来自12个国家/地区的1,386位高管进行的调查中发现,超过80%的受访者认为有说服力的商业案例存在于区块链中,这将获得主流采用。但是,实际部署区块链的受访者比例从2018年的34%下降到2019年的23%。对于智能合约和区块链之间的关系,95%的受访者认为智能合约具有高度或中等重要性的区块链功能。
本报告的目的是三方面的。首先,通过整合单个资源智能合约的关键技术,经济和法律方面(第3-5节),本注释可以作为智能合约基本要素的**参考。它为地方决策者和WBG员工有效集思广益并讨论地方经济中智能合约的生产和使用提供了必要的基础。
其次,本说明讨论了本地选择的政策考虑因素(第6节)。当局的标准制定机构和国际组织将需要对其进行评估,以确保在零售和微,中小企业(ME)融资中负责任地有效部署智能合约。重点是金融消费者保护,客户尽职调查,关键法律决策,标准化和审查以及数据源自动化。
**,该注释分析了智能合约在零售和MME金融中的潜在应用(第7节),重点是供应链金融,保险和消费者信贷。它讨论了智能合约可以在多大程度上促进增量财务包容性收益以及它们将引入这些产品的变化。为此,附件进一步研究了智能合约可能带来的变化,例如两种特定的小额信贷产品,天气指数保险单以及基于移动货币的短期******。

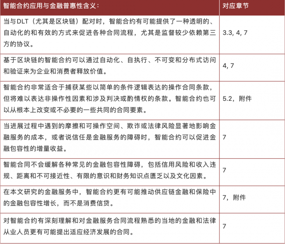
关键分析
下表列出了分析的主要内容,并将它们映射到注释的相关部分。分析包括两组。第一组涉及智能合约的应用和金融普惠的影响。第二组主要负责有效部署智能合约的政策考虑。


什么是智能合约
3.1起源和基础
计算机科学家Nick Szabo在1990年代中期的一系列论文中构思了智能合约。他将智能合约描述为“一组以数字形式指定的承诺,包括有关各方履行这些承诺的协议。”智能合约旨在捕获本质上是算法的合约元素,并保护协议免于通过加密进行篡改。
合同的许多操作要素本质上都表达有条件的“ if-then-other”陈述,可以很好地表达计算机编程语言中的语言。例如,考虑支付以下费用的天气指数保险(WII)保单:给定月份的农民降雨指数小于10毫米为$ 100,否则为$ 0。图1对构成合同基础的支付协议进行了编码。认识到布尔逻辑在合同中的广泛使用,聪明的合同企业家试图通过计算机程序来表达这种关系。
除了表达传统合同协议各个方面的作用外,一些人还预测智能合同将在更通用的基于代码的协议中使用。例如,Clack,Bakshi和Braine(2017)提出了一种针对智能合约的灵活技术概念,经常被引用:“智能合约是一种自动化且可执行的协议。它可以由计算机自动实现,尽管某些组件可能需要体力劳动输入和控制是通过法律或计算机代码防篡改来实施的。

图1基于基于编码的支付逻辑的天气指数保险单
不论是好是坏,突破性知名的两个智能合约属性可能都是自我执行且不可更改的。换句话说,它们在没有人类参与的情况下执行,并且是一成不变的。保持这些特征的精明合同爱好者将释放巨大的效率收益并减少法律差异。怀疑论者倾向于关注智能合约如何处理修改,修改或终止,或由于情况的重大变化或导致完全或部分规避的其他原因而终止。
3.2智能合约的类
法律学者和技术分析师根据其目的,法律可执行性的性质以及它们与自然语言合同的相互作用,提出了各种类的分类智能合同。表1重点介绍了其中一些。最常见的类之一是“智能合约代码”和“智能法律合约” Stark(2016)将前者定义为“在区块链上存储,验证和执行的特定技术代码”,而后者则是前者的应用,“使用代码进行发音,验证和执行。派对 。”

表1选择智能合约类
其他分析师提出了类似有用的框架。例如,数字商务室描述了一个快速增长的连续体,其中包含大约四个智能合约模(表1)。 1法律学者提议区分“弱”和“强”智能合约。来自国际掉期和衍生工具协会(ISDA)的法律专业人士区分“外部”智能合约和“内部”智能合约。欧洲复兴开发银行(EBRD)区分“集成”和“非集成”智能合约模。
这不涉及最有效地描述当前状态的类。但是,类学澄清了各种应用程序分析人员的假设。
3.3基于区块链的智能合约
在2008年通过比特币的发展而广泛引入比特币链技术之前,还不清楚哪种工具适合作为智能合约的载体。 Szabo在2016年发布的数字电子商会的白皮书中认为,“区块链技术可能成为智能合约在商业交易和其他领域变得普遍的必要载体。”区块链的某些特征(例如其分布监控和一致性机制及其机密性特征)可能与智能合约形成协同作用。
智能合约和区块链的结合为数字经济提供了新的前景。不同领域认为智能合约与区块链密不可分。美国国家标准技术研究院(NIST)将智能合约定义为“一组代码和数据(有时称为功能和状态)的集合,它使用密码签名部署在区块链网络上”同样,IFC(IFC)将智能合约描述为“在区块链上运行的自执行软件代码”

与这些观点一致,报告的其他部分通常考虑基于区块链的智能合约。当与DLT(尤其是BLAST链)配对时,智能合约可能会提供透明,自动化和有效的方式来促进各种合约流程,尤其是以较少依赖第三方的方式监视协议的执行。
基于区块链的智能合约通常应遵循一系列一致的阶段(图2)。首先,各方同意并编写其条款,这可以在开发人员的帮助下达成。其次,协议方验证智能合约并将其记录在分布式分类帐中。方框1描述了验证过程的性质将如何取决于区块链各方使用的类。第三,智能合约通常通过数据库服务连接到外部数据源。这些可能包括数据源或金融机构的帐户。**,智能合约将评估数据,或者根据协议条款终止或自行执行。

图2基于区块链的智能合约的四个基本阶段
Box 1智能合约平台未经许可与许可
智能合约验证的性质取决于其携带的区块链的类。原则上,存在三种类的区块链:公共/非许可,公共/许可和私有/许可。第一个维度是指交易对公众和参与规则的可见性。第二个维度是指验证过程。在无执照平台上,智能合约由匿名节点竞争,以竞争授权交易的权利。 以太坊是无许可智能合约平台的**示例。相反,在许可制度下,参与是通过既定的审查程序进行的,参与者之间相互了解。在许可系统中验证智能合约的协议非常灵活。它们可以由系统选择的治理机构来建立,也可以是特定于事务的。同样,交易方可以选择第三方来验证智能合约并将其发布到区块链,或者他们可以使用为企业使用而设计的许可系统的资源,例如Hyperledger和Corda。
智能合约的优势和效率
4.1。智能合约旨在降低交易成本
“经济学家将智能合约结算的成本降低为:所有“交易成本”(Szabo 1997)。
交易成本是搜索,衡量,讨价还价和执行成本之间经济交换所固有的。诺贝尔奖获得者Douglass North将交易成本和机构与主流新古典经济学分析相结合,形成了交易成本的突出定义,并解释说:“信息成本是交易成本的关键。它包括衡量价值属性的成本和成本。 “智能合约试图将对促进经济交流的现有机构(例如第三方执法机制和金融机构)的依赖降到**。

北道格拉斯
在不同类的交易成本中,智能合约最清楚地解决了执行成本。广义上的执行成本包括维护和使用第三方执行机制的成本,以及对经济协议的持续监视和验证。智能合约试图通过三种方式直接降低执行成本。首先,通过自我执行和不变性增加了违约成本,从而降低了不确定性,合同缺陷的可能性,并最终降低了维护和使用昂贵的第三方执行机制的需求(图3)。其次,智能合约使用自动控制协议来降低成本,并提高监视和验证的速度和准确性。**,智能合约对区块链的使用建立了透明性,所有各方都可以访问它,而无需进行昂贵的**。在更宏观的层面上,经济学家认为,这些特征将增加整个宇宙的可行合同。
智能合约在降低其他形式的交易成本中的作用并不是那么简单。搜索和计量成本是指与交易机会和交易所基础资产的估值相关的成本。智能合约不会直接降低这些成本。但是,智能合约有助于实现更高的自动化程度并提高搜索和度量过程中涉及的关键参与者(例如金融机构和律师)的效率,从而可以间接帮助降低搜索和度量成本。要使最终用户受益并获得机构经验自动化带来的效率提高,就需要与客户分享收益。智能合约还可以减少谈判和结算成本,从而提高透明度和对合约绩效的信心。

图3合同履行违约成本功能
4.2。对企业和消费者的特殊利益
智能合约可以通过自动化,自我执行,不变的分布式访问和验证为企业和消费者释放价值。表2总结了金融机构及其客户使用基于区块链的智能合约所带来的潜在收益的来源。
金融机构可能会通过降低运营成本来实现各种效率提高,包括降低运营成本,更好的风险管理以及加强协调。增强的自动化功能应有助于金融机构降低运营成本,运营风险和物理文档。自我执行和不变性将降低操作风险和交易对手风险。分布式访问和身份验证将影响大多数引用的因素。同时,客户在降低服务成本,潜在增加产品和服务以及提高及时性和透明度方面取得了长足的进步。

表2智能合约如何释放金融服务的价值?
在其他领域,重要的是某些关键客户的利益,尤其是较低的服务成本和增强的访问权限,将取决于金融机构和消费者共享的效率收益。
4.3智能合约和对等交易
本文重点介绍金融中介机构对基于区块链的智能合约的使用。但是,智能合约极端主义者的理想交易完全消除了第三方的参与。纯粹主义者设想,智能合约可以帮助自我执行点对点(P2P)经济互动,并且很少涉及金融中介,律师和法院。尽管智能合约和区块链促进了更多的P2P交易,但它减少了对第三方的依赖并衡量了相对权重。
执法成本将发生变化。智能合约中便捷的P2P交易,与第三方相关的直接成本(例如金融中介和执法机制)将消失。间接计量成本不会因智能合约和区块链而消失。寻找交易,关注基础资产和讨价还价是困难且耗时的任务。专门从事衡量的金融中介机构的价值之一是通过释放经济参与者来专注于更具生产性的活动来降低成本。但是,一些观察家认为,智能合约,区块链,人工智能和物联网(IOT)的集成可能有助于中间化,以便这些技术可以直接联系潜在的对手。
间接计量成本不会因智能合约和BooStand而消失。寻找交易,关注基础资产和讨价还价是困难且耗时的任务。专门从事衡量的金融中介机构的价值之一是通过释放经济参与者来专注于更具生产性的活动来降低成本。但是,一些观察家认为,智能合约,BooStand,AI和物联网(IOT)的集成可能有助于中间化,以便这些技术可以直接与潜在的对手联系。

智能合约的法律问题
5.1。智能合约和合约法
使用计算机代码建立相互义务协议本身并不会否定智能合约的有效性和可执行性。合同是“双方之间建立相互义务并由法律强制执行的协议”合同的核心原则不取决于特定类的捕获机制。合同的建立在民法管辖范围内进行。在普通法管辖区中,对于民法管辖权中的某些类的合同,在要约和承诺基于审议的基础上建立合同。智能合同可以满足这些基本合同要素并反映人与人之间的互动,这是合同协议的基础。智能合约可能无法满足司法管辖区和特定于交易的可执行性要求(图4)。

图4智能合约和合约执行元素
在许多情况下,管辖权要求合同在一般或某些类的交易中采用特定形式,例如书面形式。智能合约是否符合书面形式将在本地确定。此外,司法管辖区对于合同的解释和理解有不同的标准。问题在于常见的**编程语言不能代表计算机读取的实际代码,这可能会导致法庭上的解释问题。司法辖区还可能要求授权人员或以下人员的公证人签名。因此,尽管它们可以反映合同形成的基本要素,但是司法系统是准备就绪还是愿意在法院接受智能合同是一件复杂的事情,并且在不同的司法管辖区会有所不同。
智能合同将改变合同法实践中的一些关键点。在智能合约和普通数字合约之间进行简单区分可能会很有用。今天,合同可能已被编程到系统中,并且可能会采取某些措施,例如贷方或借方帐户。数字签名法允许以电子方式发布同意书。但是,签名和执行内容的完整性由特定机构(例如银行)控制。
智能合约试图消除(在未许可的系统中)或限制,并为中间人(在许可的系统中)提供对该过程的更大控制。此外,智能合约旨在将合约关系的平衡转移到绩效而不是违约,并主动转移到追溯执行。
假设合同的结果是付款,只要合同中的付款人有足够的资金并且智能合约已与付款人的银行帐户关联,则智能合约应在满足合同条件时自行执行。
法律专业人员在一个领域的项目存在的问题是修改。由于智能合约的不变性,它们可能无法很好地适应不断变化的情况。该修正案仍要求双方积极参与。一种可能的修改方法是废除现有的智能合约并同时形成一个新的智能合约,但是此方法的后果需要根据具体情况进行评估。
智能合约的形成不会防止欺诈,非法或不合理的情况。作为必然结果,智能合约将不会减少对争议解决机制和第三方法律干预的需求。为了响应对区块链经济发展潜力的新分析,智能合约和区块链的结合代表了“垃圾进出系统”在合同形成阶段,仅靠技术是无法解决人类虐待的。相反,智能合约可能会促进此类实践,因为它们是不可变的,并且一旦满足合约参数便会执行,无论这些参数的性质如何。正如CFTC正确指出的那样,如果“智能合约违反法律,它将不具有约束力或不可执行性”因此,法院仍然需要解决这些问题并评估机构的辩护。
如果智能合约被广泛采用,法院可能会在执行后而不是执行前审理更多案件。智能合同还可以将防御示例扩展到基于术语可理解性的形式,尤其是在零售金融领域,因为计算机代码知识尚未在公众中普及。为了实现有效的争议解决,开发人员和律师可能能够创建程序,以使当事方能够冻结与仲裁和争议解决条款相关的智能合约的执行。但是,存在一个问题,即冻结执行的可能性是否剥夺了智能合约的定义特征-自我执行和不变性。

5.2。智能合约的合约角色
智能合约可能会在短期内补充自然语言合约,但不会取代自然语言合约。快速发展的技术能力可以从根本上改变现有的体制安排。因此,很难预测未来出于合同目的使用智能合约的范围。但是,最近,许多法律分析师认为,智能合约可能在合约协议中扮演两个角色。首先,它们可以简单地充当与完全自然语言合同相关的支付机制。其次,它们可以捕获某些可以用简单的条件逻辑表示的操作合同要素。
例如,智能合约可以表示嵌入在许多合约中的显式,有条件的if-then语句。因此,实际的合同要素将用代码编写。其他方面将保留自然语言,尤其是非操作性元素以及需要判断,主观分析以及使用复杂法律原则(例如,“合理性”,“完整性”)的元素。
智能合约可能使难以捕获需要撤回条款的情况。有人认为,由于歧义性已严重破坏了计算机程序,因此智能合约将积极迫使各缔约方消除歧义,并提前考虑所有可能的紧急情况。
尽管仔细评估将来可能发生的事情确实有用,但是这种方法具有成本效益。确实,由于很难预见所有未来情况,因此通常将无所不包或备用条款嵌入合同中。提前进行此操作可能对及时完成交易构成巨大挑战。具有讽刺意味的是,在某些情况下,歧义可以通过允许当事方立即签订合同并在出现问题后提出争议来提高效率。
负责和有效的智能合约开发的政策考虑
第6.1-6.5节讨论了地方当局,标准制定机构和国际组织应评估的一系列政策考虑因素,以确保负责任和有效地部署智能合约。第6节重点介绍金融消费者保护,客户尽职调查,基本法律确定,标准化和审查以及数据源自动化。这不是与智能合约相关的政策考虑因素的详尽列表。其他考虑因素包括治理,隐私,网络安全和许多其他因素。未来的研究应解决这些问题。世界银行将继续审查可能的智能合约支持措施和政策指导。
6.1。金融消费者保护
智能合约在零售金融中的适用性和接受程度在很大程度上取决于其与良好的金融消费者保护(FCP)法规的兼容性。保护消费者免受金融行为的滥用已成为全球金融公共决策者的主要目标。全球金融危机表明,辖区中消费者保护措施的质量直接影响金融稳定和经济健康。 FCP是创新金融服务渠道的关键考虑因素。 WBG的2017年“金融消费者保护良好做法(GPs)”是FCP政策方法的综合参考和工具包。 。尽管并不详尽,但本节重点介绍了GP的各个方面,这些方面至关重要,在某些情况下,将挑战零售金融中智能合约的使用。
重要的是,创新与FCP并非完全不兼容。 GP敦促决策者考虑灵活的监管安排,以适应“产品设计和交付方面的创新”实际上,监管机构可以访问托管智能合约的区块链。该技术可以促进零售金融中的FCP监管。但是,决策者和从业人员需要仔细考虑零售金融中智能合约的部署如何适应各种FCP强制性要求,尤其是在允许客户流,解决纠纷,防止不公平和欺骗性的行为或做法以及披露方面。
客户流动性和争议解决是智能合约面临的最重要的FCP挑战。 GP规定了各种客户流动性标准,包括禁止“过度限制客户取消产品或服务或将其转让给其他服务提供商”,并在许多情况下为客户提供冷静期。 44GPs进一步概述了强大的投诉处理和争议解决机制的需求。在智能合约的背景下,客户流动性和争议解决的性质尚不清楚。从最纯粹的形式来看,智能合约不考虑这种机制的必要性。但是,为客户提供流动性仍然是消费金融产品的重要条件。此外,智能合约不会消除争端解决的需要。因此,提供商和决策者应确保基于合同的智能零售金融产品具有适当的客户流动性要求,并提供可靠的投诉处理和争议解决方案。
支持者引用的各种智能合约功能具有明显的优势,例如自我执行和不变性,它们更可能取决于FCP的目的和环境。如第5.1节所述,当合同中包含的条款非法,欺诈或不合理时,智能合同的不变性和自我执行就不会具有有利的性质。相反,在这种情况下,智能合同通过缩小争议和追索权而加剧了合同滥用安排。因此,与不公平条款和条件,不公平惯例和销售惯例相关的GP是智能合约的关键。基于不公平条款和条件的金融协议的“普通合伙人身份”应无效且在法律上不可执行。智能合约的自我执行和一成不变的性质不会破坏这种必要性。
供应商和决策者需要调整披露和透明度的惯例和标准,以适应智能合约的特征。通常,通过智能合约部署金融产品或服务不会改变金融服务提供商对该产品的披露和透明度义务。此外,智能合约可以增强合约的透明度,这可以促使金融机构提高其披露实践的质量。
但是,提供者和决策者显然仍然需要考虑智能合约的某些披露问题。例如,GP要求供应商提供清晰,易于理解的***息,这些信息可以被普通人理解。在这一点上,重要的是要使用披露过程,尤其是关键事实陈述,以明确解决协议中使用智能合约的任何令人困惑的方面。此外,GPS还建立了披露终止权和重大变更的指南。如附录中所示,这种披露可能难以合并到智能合约中,尽管这更多地归因于智能合约的性质而不是披露本身的挑战。
监管机构和其他利益相关者进行的审查和标准化可以解决FCP的一些强制性要求和与智能合约有关的风险(请参见6.4节)。许多消费者金融合同已经非常标准化,必须符合特定的FCP标准。监管机构可以类似地与金融服务提供商合作,制定审查程序,以确保标准化智能合约在部署前符合某些**FCP标准。此外,利用机器学习和人工智能的监督技术的不断发展可以帮助解决上述突出的一些挑战。

6.2。客户尽职调查
许多国家/地区都维护与客户尽职调查(CDD)相关的法律和法规,这是反洗钱(AML)和反恐融资(CFT)框架的一部分。各国通常参考金融行动工作组(FATF)的建议来指导CDD标准的设计。基于区块链的智能合约给CDD带来了挑战和机遇。关键问题涉及区块链的匿名性,数字身份以及使用第三方执行CDD。
FATF针对AML / CFT标准CDD的基准建议要求金融机构识别和验证客户身份,确定受益所有人,确定客户业务的目的并进行持续监控。
为了平衡财务完整性和财务包容性的双重要求,FATF建议各国对CDD采用比例,基于风险的方法(CDA)。 RBA的例子包括:对经过验证的低风险客户进行的豁免,简化的尽职调查(SDD)以提供低风险的证据以及接受替代方案,包括以数字形式进行标识。
托管智能合约的区块链类(请参见框1)可能会使AML / CFT合规性变得复杂。智能合约各方的匿名性(尤其是公共,无执照区块链的特征)很难与CDD的基本要求以及与向当局报告可疑交易有关的标准相匹配。从这个意义上讲,托管在许可的区块链上的智能合约更可能符合AML / CFT法规。
FATF已采取许多措施来确保虚拟资产服务提供商(VASP)遵守与其他金融机构相同的CDD标准。 VASP包括那些提供虚拟资产的实体,这些资产用于在公共,未许可的区块链上执行智能合约。由于各国在智能合约范围内考虑CDD标准,因此它们应咨询相关的FATF资源。其中包括特别组织关于新技术的建议15,建议15的解释性注释以及虚拟资产和VASP的定义,这些都包括在特别组织打击洗钱及资助恐怖主义和扩散的国际标准中。此外,各国应参考FATF指南,了解基于风险的虚拟资产和虚拟资产服务提供商的方法。
与托管在区块链上的数字身份集成的智能合约可以简化RBA到CDD的实施。 FATF观察到,数字标牌可以“提高金融部门个人的可靠性,安全性,隐私性,便利性和效率,从而使客户和受监管实体受益。”为此,FATF正在制定指南,以帮助政府和金融机构在采用数字身份识别时应用RBA,并于2019年11月发布了有关该主题的咨询文件。
指南草案的重点是帮助用户评估数字身份的可靠性和独立性,以及这些属性是否与特定国家/地区产生的非法金融风险相称。
《金融行动特别工作组》第17条规定,只要符合某些标准,就可以允许各国的金融机构依靠第三方来执行CDD。除其他标准外,还必须对第三方本身进行监控并使其符合该国的CDD标准,并且金融机构必须始终有权使用第三方实施的CDD的所有关键要素。确保适当的CDD的最终责任在于金融机构。
第三方CDD与智能合约有关,因为几乎所有当前的智能合约用例都设想使用第三方托管的区块链平台。用例还计划金融机构联盟在区块链平台上进行交互。并非所有国家/地区都允许第三方执行CDD。在允许CDD第三方使用的国家,当局将需要评估在基于区块链的智能合约中如何界定CDD责任,以及通过区块链执行的CDD是否与FATF第17条兼容。

6.3基本法律决定
第5节讨论智能合约的关键法律问题。本节以第5节为基础,重点介绍了地方当局在考虑智能合约如何适合其自身法律体系时需要做出的一些法律决定。本节引用欧洲复兴开发银行的报告,标题为“智能合约:立法者推荐的法律框架和指南”,其中包含对智能合约范围内法律考虑因素的广泛分析,其中包括:“有效和具有约束力的合同的存在和基本要素,”挑战有效性和约束力”,“解决智能合约中的缺陷和错误”,“修改智能合约”,“管辖法律和管辖权”,“解决争议”等主题。
当局首先需要确定智能合约是否可以代表具有法律约束力的合约。如第5.1节所述,智能合约可以满足合约要约和承诺的基本框架,并在普通法管辖区中被考虑。因此,主要讨论将中心化在智能合约是否符合管辖权的特定法律程序上。此外,考虑到预计智能合约将承担缔约方先前履行的许多职责,因此管辖区域将需要确定智能合约是否具有“法律行为能力”,或更实际地说,是智能合约是否起作用作为一种沟通机制。在后一种情况下,欧洲复兴开发银行认为,该管辖区将需要进一步确定“有条件的”要约和接受对于具有法律约束力的合同是否有效。
在第6.4节中,本文指出,某些智能合约将受益于外部审计和标准化,尤其是在零售和ME金融中。司法管辖区将需要考虑所审查的智能合约和其他类的智能合约是否构成“一般条款和条件”或其他类似的法律地位。通常,一般条款和条件必须满足一定的公平性和明确性标准,这可能对零售和ME融资有利。
如在其他地方讨论的那样,智能合约不会消除解决争端的需要,但各国应考虑与智能合约有关的争端解决的各个方面。也许最重要的是,如果智能合约被广泛采用,法院可能会审理更多执行后案件。最终的问题是,是否应逆转合同履行。欧洲复兴开发银行指出,此案执行后大大改变了典的举证责任。在执行后案件中,合同结果为付款的索赔人通常是付款人,付款人将需要证明合同的履行应予取消(图5)。
案件执行后举证责任的转移将对金融包容性产生重大影响,特别是如果消费者和ME是付款人,例如贷款付款和保险费。一方面,这种转变可能使金融机构更愿意提供某些金融服务。另一方面,与金融机构相比,这可能给资源不足的消费者和ME带来重**律风险。

图5典索赔:执行前后的案例
决策者将需要根据执行后案件中隐含的举证责任来评估其管辖权的**或理想选择。他们可以采取间接措施以确保消费者和ME不会承担过多的法律负担,例如确保严格的FCP标准(请参阅第6.1节)以及智能合约的标准化和审查(请参阅第6.4节)。更直接地,决策者可以确定某些环境,例如零售和ME融资,在这种环境下,执行后案件的举证结构负担是不可接受的,并采取措施来更改相关的法律标准。
法律机构将需要评估纠纷中可能出现的其他各种问题。例如,法律管辖区将需要确定计算机代码是否可以在法庭上用作证据,以及是否需要采取措施将代码转换为自然语言。法律机构还需要确定仲裁是否可以接受智能合约。此外,法院将需要考虑在智能合约的错误和不足的情况下应如何进行责任分配。这些考虑中的许多因素可能取决于情况。
6.4。标准化与审查
有关当局和利益相关者对智能合约进行标准化和审查可以****地降低风险,并增强对零售和ME金融中智能合约应用的信任。金融和技术监管机构,金融机构和智能合约开发者应共同努力,以确保智能合约金融产品符合FCP标准,并且不会存在诸如编码错误之类的重大运营风险,这些风险可能会大大改变或使合同条款无效。参与的利益相关者还可以开发与审查的智能合约有关的简单语言披露。此外,可以结合使用智能合约以确保符合某些标准,例如金融产品的年龄要求,资产使用权和同意有效期。
标准化和审查将为零售和ME客户提供**程度的信任和透明性。他们可能没有资源或复杂性来全面评估智能合约交易。经过审查的智能合约在许多法律辖区中可能被视为“通用条款和条件”或具有类似的名称,并适用于其他与公正性和清晰度有关的标准。此外,对某些智能合约条款的共识可以使法律和法规专业人士在必要时轻松查看合约。
6.5。数据源自动化
智能合约通常需要与合约条款相关的外部数据源连接。例如,宏观经济数据,环境指标,信用报告信息,全球定位,公共注册信息以及许多其他数据。在各种金融产品和服务中部署智能合约将需要与此类数据源建立广泛的联系。政府,标准制定机构和国际组织可以在促进应用智能合约所需的数据源的自动化和互操作性方面发挥作用。这些机构建立的工作组可以专注于识别智能合约中广泛使用的数据类,制定确保数据可靠性和透明性的标准,以及设计数据传播平台。
相关任务包括追求法律和法律文件的机器可读性。如第5节和附件中所述,当前,智能合约最适合合并直接的,可操作的合约要素。但是,自然语言处理(NLP)的进步可以帮助扩展智能合约可以评估的内容范围。如果广泛采用区块链和智能合约,则政府和私营部门可以为NLP项目分配资源,从而提高法律和法律文件的机器可读性。
智能合约的潜在应用和普惠金融的影响
观察家推测智能合约在各种金融服务中的应用。第8.1至8.3节讨论了潜在智能合约在供应链金融(SCF),保险和消费者信贷中的潜在应用。这三个领域经常引用的智能合约用例涉及对金融普惠性的影响。这三个部分重点介绍智能合约将如何改变这些金融服务的提供以及智能合约在金融普惠中可能带来的增量收益。
金融包容性的障碍是多种多样的。金融包容性的一些常见障碍包括:金融服务成本,对金融机构的信任,身份证明和文件记录,距离和可及性,意识和金融素养,收入规律性和信誉度以及其他文化和宗教因素。其中,智能合约对成本和信任的影响最为明显。因此,金融普惠的增加收益将取决于它们是否可以降低提供金融服务的成本并帮助克服信任障碍。
7.1。供应链金融(SCF)
世界银行集团和国际金融公司估计,正规和非正规中小企业之间的资金缺口分别为发展中国家国内生产总值的18%和11%。不同地区的中小企业与微企业之间的资金缺口差异很大(图6)。营运资金融资是供应链融资的重点,也是造成中小企业融资缺口的关键因素。智能合约具有减少流程摩擦和改善信息不对称性的潜力,信息不对称性限制了中小企业的供应链融资。尽管智能合约可以在作为卖方的中小企业获得供应链融资中发挥作用,例如,当小商人从供应商那里购买库存时;本节重点介绍在促进中小企业成为主要客户供应商时如何获得智能合约。供应链融资的作用。在后一种情况下,将开发更多的用例思考。

中小企业向商业和政府购买者出售产品时,通常会提供允许延期付款的条款。中小企业更喜欢买家快速付款,但是买家更喜欢尽可能延迟付款。金融机构可以进行干预以部分解决此优惠冲突。金融机构提供发票打折的通用服务,以减轻与现金转换周期有关的营运资金压力。

图6发展中国家中小和微企业之间的资金缺口(占GDP的百分比)
典的发票折扣交易涉及几个阶段。中小企业向买方出售商品时,也会向买方开具发票。假设货物已正确交付,则买方通常会通过供应链金融平台批准发票并在金融机构进行注册。一旦发票被金融机构确认为抵押品,中小企业就可以将发票贴现给金融机构。**,当买方将发票支付给金融机构时,交易便会结算。
与其他营运资金融资模式相比,发票折扣的优势在于金融机构可以对购买者进行信用评估。这样的公司通常比供应商更大,更复杂。在某些情况下,他们已经是金融机构的客户。小和微企业的信誉不是获得打折发票的主要动力。因此,只要智能合约能够减轻流程摩擦并增加透明度,就可以有效地促进和促进中小企业获得发票折扣。
智能合约可以减少信息不对称,提高速度和效率,并最终降低成本,以帮助简化供应链金融中复杂的多方系统。
信息不对称提高了速度和效率,并最终降低了成本。发票打折智能合约可以托管在由金融机构或第三方供应链金融平台管理的许可区块链上。图7总结了智能合约如何推动流程改进,减少欺诈并提高发票折扣的透明度,所有这些都可以促进发票折扣的提供。
重要的是,物联网的发展将通过透明和实时跟踪供应链中的物料流来补充图7中突出显示的属性。从这个意义上讲,智能合约和物联网将通过执行有条件的工作流程来促进更好的供应链管理,这将简化SCF的提供。
图8跟踪了供应链金融交易中的货物流。通过使用区块链,智能合约和物联网,交易的所有三方都将获得特定的流程改进和共同的利益。它可以实现中小企业的发票和所有权的自动转移。买方可以使用自动收货验证,发票批准以及将发票转移到金融机构。金融机构可以自动向中小企业发行折扣资金。

图7基于区块链的智能合约如何扩展SCF的可用性?

图8由区块链,智能合约和物联网驱动的供应链金融交易中的项目流
各方将获得更直观的物料流和更透明的声誉信息。这对于金融公司而言尤其重要,因为它们提供SCF的意愿和能力与供应链中项目的可见性有关。卡2介绍了区块链开发人员Sofocle,该公司正在使用这些技术来提供SCF解决方案。
7.2。保险
某些保险单提供了相对直接应用智能合约的机会。与索引相关的保险(例如天气指数保险)和其他形式的灾害保险可能特别适用于智能合约,因为可以对它们的潜在事件(例如降雨指数)进行确定性编码。图9描述了在第3.1节中引入的WII策略示例下的智能合约和区块链的组合。
专栏2 Sofocle技术
Sofocle Technologies是一家总部位于印度的区块链解决方案提供商,将区块链,智能合约和IoT技术集成到其SCF解决方案sofoCap和其供应链管理解决方案“ Certum”中。两种解决方案都使用“代币化”的概念,从而可以在虚拟环境中交换供应链中的关键链接。在soCap中,代币化可以使电子发票唯一且不可更改,以减少重复的发票和欺诈。同样,Certum为实物创建了“数字护照”,以便可以在整个供应链中对其进行跟踪和追踪,从而提高了可视性并降低了伪造的风险。据Sofocle称,sofoCap可用于自动发票验证,付款和还款等任务。 Sofocle使用HyperLedger区块链平台。

图9天气指数保险智能合约的基本结构
在农民和保险公司将WII政策的条款编码为智能合约之后,所选方将验证智能合约并将其发布在区块链上。区块链通过“ 预言机”连接到约定的天气数据源,预言机是第三方服务,其唯一目的是将区块链与外部数据源连接。区块链还可以与金融机构的内部系统进行交互,以验证保费并撤回索赔。根据降雨量指数,智能合约将被执行或到期。
附件摘录了WII保险中的一些条款和条约,并分析了智能合约如何改变保险的关键要素。保险协议的主要部分,一些基于条件逻辑的操作元素,非常适合智能合约。但是,非操作性元素和涉及酌处权或判断力的某些元素仍需要其他自然语言文档。智能合约的使用将从根本上改变其他要素,例如索赔处理程序和争议解决要素。例如,如果Wii智能合约政策是在正常降雨的假设下设计的,并且仅在偏离正常降雨的条件下执行,则没有必要保护客户免受虚假陈述的影响。
WBG FinTech说明2探索了创新技术如何使保险更具包容性,并概述了全球个人保险渗透的障碍。这些障碍包括收入低,理解和意识有限,产品,分销和商业模式不当以及信任度有限。在保险领域采用智能合约不会增加收入和知名度,但可以解决适合性和信任问题。
在智能合约有助于降低保险成本的地方,保险公司可以将更多资源中心化在产品,分销和业务模的适用性上。 WBG FinTech说明2解释说,保险业仍然由手工的,基于纸张的程序主导,并且容易出错。智能合约可以有效减轻索赔过程中的摩擦,包括与文书工作有关的流通,处理,调查和索赔。智能合约还可以简化保费收取和其他管理任务,从而提高保险公司的效率。
关于信任,智能合约将有助于提高透明度,至少对索赔过程的某些控制权将从保险公司转移。这使人们对这个过程有了更大的信任。另外,在某些情况下,智能合约可以实现全自动的理赔,从而减轻了客户的理赔负担,从而提高了理赔的及时性,减少了理赔的不确定性。索赔的及时性和确定性的提高可以增加人们对保险公司的信任,并增加人们对保险产品的需求。
最初,智能合约保险的部署可能侧重于更**别,面向消费者的产品,例如再保险。卡3介绍了一种这样的部署:保险联盟B3i的财产灾难再保险智能合约的原。

7.3消费信贷
智能合约在消费者信贷中的应用不如在供应链金融和保险中应用那么简单,并且不太可能带来增量的金融普惠利益。消费者信贷成本的重要驱动因素是借款人的信贷风险。智能合约对提高借款人的信誉几乎没有影响。因此,智能合约在有效降低提供消费者信贷(尤其是短期******)成本方面的能力可能会受到限制。
但是,智能合约可以在贷款生命周期的各个阶段产生效率提升。许多形式的消费者信贷涉及密集的逐步过程,这些过程需要大量费用并需要第三方的参与。即使在发达经济体中,一些消费者信贷流程(例如住房和汽车贷款)仍然依赖纸面工作流程。像供应链金融和保险一样,智能合约可以帮助实现消费者贷款某些方面的自动化。但是,值得注意的是,许多形式的******,例如信用卡和营运资金贷款,在其申请和批准过程中已经高度自动化。
方框3 B3I财产CAX-XOL合同
B3i的Property CAT XOL合同区块链保险行业计划(B3i)是由18家大国际再保险公司组成的联盟,旨在为保险业开发基于DLT的智能合同解决方案。它的愿景是“通过无摩擦的风险转移获得更好的保险” B3i设想,区块链和智能合约将通过限制数据重复,对账和手动输入所导致的错误来减少管理负担和运营成本。此外,B3i期望区块链和智能合约将促进标准化并减少信息不对称,从而提高信任度和透明度。 B3I正在开发基于区块链和智能合约的财产灾难再保险产品(Property CAT XOL),有望为客户节省大量管理成本。在2019年10月,B3I将CAT XOL产品部署到其客户的生产环境中。该产品使B3i能够在Corda区块链平台上的业务网络内协商截止日期,设置费率并确认合同。据B3i称,到目前为止,这种多方活动主要是通过电子邮件进行的,存在巨大的错误和安全风险,以及文件管理和数据完整性不足。通过CAT XOL产品,B3i从顶端开始,并计划逐步发展到区块链和智能合约解决方案,直到最面向消费者的保险单。
智能合约的常见用例是抵押贷款。抵押工作流程通常涉及一系列漫长的,有条件的步骤,这些步骤依赖于以人为中心的批准。分析人士认为,智能合约可以通过强制执行有条件的工作流程来减少文书工作,并更轻松地与必要的外部数据(例如,征信局)连接,以集成到整个贷款流程中。当贷款进入服务阶段时,智能合约可以完成许多贷款服务任务,例如向贷款持有人,税务机关和保险公司收取并付款(图10)。
附件审查了基于流动资金的短期******的条款和条件,流动资金是一种经常在金融普惠范围内进行分析的金融产品。像WII政策一样,智能合约可以有效地对贷款条款进行编码并重建简单的条件逻辑。但是,非运营因素和需要判断,判断力或模棱两可的因素可能需要补充书面协议。重要的是,贷款产品的条款和条件包括许多条款,这意味着协议的条款可能会更改。如5.1节所述,法律专业人士关注智能合约处理重大变更的能力。

图10智能合约在抵押服务中的潜在作用
智能合约将如何改变现有的小额信贷产品
本附件研究了如果使用智能合约进行部署,选定的小额信贷产品将如何变化。本附件摘录自两种代表性产品的条款和条件摘录,即天气指数保险和基于流动资金的短期******。这些产品对应于第7.2和7.3节中讨论的保险和消费者信贷部分。如第7.1节所述,供应链融资协议未包含在本附件的研究中,因为它们比下面讨论的保险和贷款产品复杂得多。对于每种产品,附件说明了各个条款可以在何种程度上使用智能合约。表3总结了用于分析的配色方案。

表3合同要素的配色方案
A.1。天气指数保险
第1部分:雨险产品的条款和条件

术语解释

第二部分:附表条款


A2。基于营运资金的短期******


有关详细信息,请参见原始文本:https://elibrary.worldbank.org/doi/pdf/10.1596/33723
声明:本文内容是作者的独立观点,不代表碳链价值立场,也不构成任何投资和财务建议。
文章链接:https://www.btchangqing.cn/44823.html
更新时间:2020年06月27日
本站大部分内容均收集于网络,若内容若侵犯到您的权益,请联系我们,我们将第一时间处理。