编者按:本文来自迪艺投资类(ID:wayiyun),作者:wayI,授权《星球日报》。
内容摘要
“Filecoin”矿业投资报告对IPF和Filecoin的价值进行了分类。矿工需要了解挖矿原理和挖矿的核心要素:包括计算、存储和硬件部分的软件部分。
挖矿机硬件部分分析了filecoin挖矿与传统挖矿在算力和存储能力上的差异,并计算了硬件部分的挖矿成本。
随着8月27日《经济模白皮书》的发布,政府确定了fil的初始承诺函数和锁定与线性释放周期。降低了包封速度指标的重要性,大大增加了挖矿初期的投资成本。总结了目前filecoin矿业的利润分析和风险状况。
*全文7016字,阅读时间约25分钟。
filecoin的价值是多少
1IPFs与filecoin的关系
IPFs协议基准测试是HTTP协议。HTTP协议解决了网络传输的问题。IPFs是一个全局的、点对点的分布式文件系统,致力于创建持久的分布式存储和共享文件网络传输协议。
Filecoin是IPF的激励层,用于激励矿工更好地完成工作。IPFs可以理解为“分布式存储”,而filecoin可以理解为“分布式存储+区块链+代币”
2filecoin市场情况
① 1CO筹款
filecoin的1CO分为私募和公募两个阶段,总规模为2.57亿美元。

② 派发filecoin
filecoin总数量为20亿美元,其中70%用于矿工奖励;15%留给协议实验室作为未来技术开发和市场推广;10%以优惠价格出售给filecoin合作伙伴;5%由成利基金会开发。
A602A602
3项目开发
① 项目开发
IPFs和filecoin白皮书于2014年发布。第一版filecoin将于2019年2月14日推出。到目前为止,已经更新了5个以上版本的filecoin代码。主网络预计将于9月下旬启动。
② 奖励测试网络
奖励测试网络是一个为期三周的矿工竞赛测试。参与者需要将打包的数据存储到网络中,并且奖金将随着存储数据的增长而增加。
测试网络的竞争要素包括:订单交易成功率,以确定矿工能否提供有效的存储;行业生命周期,确定矿工是否能够通过扇区升级提升承诺空间。
③ 主网延时原因
从2017年至今,测试网和主网多次延迟。第一个原因是filecoin和传统POW的挖矿方法有很大的不同。
其次,开发过程中一些影响网络使用的问题需要开发团队进行修复和部署,而核心团队中的开发成员数量很少。
4IPFs的应用现状
① D-tube:一个去中心化的视频平台
Dtube是一个基于steem(基于区块链的社交媒体平台)的去中心化视频平台。在dtube平台上,视频文件采用IPFs协议存储。内容创作者将获得他们上传的内容的平台代币。
Dtube使用steem区块链保存用户数据,IPF用于保存视频和图像数据。在dtube上发布视频相当于做两件事:
1将视频和图片的哈希和描述信息写入steem区块链
2将视频和图片发布到IPFs网络
参考资源:http://ipfs.cn/news/info-100155.html
② 阿卡沙:一个去中心化的社交平台
Akasha自诞生以来就备受关注,被称为下一代社交媒体网络的雏形。它还采用了IPFs技术,文件放在IPFs网络中,以保证文件的安全性和用户的言论自由和隐私。
该项目旨在创建一个完全免费的社交平台,因此它使用以太坊和IPFs作为底层技术支持。通过以太坊中大量的去中心化节点,消除了对服务器的依赖。通过IPFs,保证了内容传输的安全性、隐私性和稳定性。目前,全球拥有数万用户,产品不断更新换代。
项目详情:https://akasha.org
③ 其他应用:
谷歌和维基解密的国会图书馆;
微软与IPFs联合推出IPFs beta应用;
Bittube的开发是为了向内容创造者提供他们贡献的网络的一部分。
参与filecoin挖矿需要准备什么?
1了解filecoin挖矿的核心要素
① 算力排名
算力排名是奖励测试网络的核心要素。理论上,区块奖励与矿工提供的有效算力成正比。单位时间算力越高,矿工参与区块的能力就越大,获得的奖励也越多,这直接反映了矿工的技术实力。
因为在filecoin分布式存储的建设和维护中,需要解决的技术问题大、小,涉及到网络带宽、机器间的任务分配、大规模存储等,所以在filecoin分布式存储的建设和维护中,难度系数随着大小呈指数级增加。
② 矿机信息的真实性与透明度
filecoin矿机是由一些通用硬件组装而成,门槛相对较低,所以有上百家矿机Maker。许多Maker的硬件参数非常不透明。随着市场主网的上线,各厂家的矿机配置更加清晰。
③ 包装速度
在porep**的证明中,存储文件的速度就是封装速度,也就是说,每天1万元可以获得多少算力。这取决于挖矿软件在一定硬件条件下的优化程度。
打包速度解决了从存储空间到算力的快速转换,这需要涉及到各种硬件配置,这将在下面的挖矿机硬件拆卸中介绍。
(filecoin经济模发布后,fil的延迟期和线性释放期分别为20天和180天;通货紧缩铸造模用于奖励矿工挖矿的30%的资金。包装速度的重要性相对降低。)
④ 技术实力
技术实力主要包括:运维能力、炸块优化、接单等优化能力。
前三项主要判断矿机的硬件强度。测试网络和主网络上线后,算力排名、收益增长曲线、问题定位和快速修正在挖矿中非常重要。技术差的矿工很容易被淘汰。
目前,有能力独立开发filecoin挖矿系统的公司并不多,这也是为什么数百名矿工在开发测试网络上进行测试和挖矿,但80%以上的挖矿机没有测试数据。

2了解filecoin挖矿的原理
① 核实矿工的有效储存
为了防止矿工作弊和发起恶意攻击,矿工需要在区块链系统中的每个区块生成周期向网络生成存储证明(存储证明)。当涉及到存储证明中使用的两种算法时,矿工必须使用密码来验证他们是否遵守了存储文件的承诺,即**证明和时空证明。
② **证明与时空证明
当矿工在一个周期内达成储存协议时,需要在储存完成后进行验证。核实矿工有效储存有两个关键点:一是核实储存是否在规定时间内完成;二是核实数据在约定时间内没有删除,并定期进行检查。
第一次验证在规定的时间内完成数据存储后,需要通过**证明(pro-of-replication),**证明的计算需要矿工将证书提交给全网链。这个过程消耗了大量的资源,并且需要很长时间才能完成。
完成第一步后,第二步需要空间时间证明。时空证明需要在很短的时间内完成。
③ 数据计算与存储的深度分析
(根据官方的filecoin挖矿指南编译)
计算部分
计算分为四个阶段:预提交阶段1、预提交阶段2、Comit阶段1、提交阶段2,以下简称P1、P2、C1、C2。
P1链路:提高**证明的效率,根据不同的硬件配置,在几个小时内完成。
P1链接:**GPU加速,CPU会明显变慢。
C1、C2:单CPU,也可采用CPU和GPU混合计算。根据不同的硬件配置需要不同的时间。
时空证明:采用GPU提高效率,只有在25秒内完成时空证明,才能获得块奖励。使用GPU的原因是在一个块中进行大量的Powt-snark计算以解决快速密封问题,而最有效的snark计算方案是GPU。**证明和时空证明之间的时间区间越大越好。
储存部分
存储部分是硬盘空间的概念。矿机厂家说他们有100t硬盘空间,但他们真正参与了网络计算。数据经过几个阶段被处理成官方认可的数据,然后存储在硬盘上。这涉及计算部分,计算部分的速度差很大。
④ 计算与存储分离
如果存储和计算不分离,它们首先将面临负载问题。
计算和存储同时进行,机器负荷过高,导致读写速度慢。它也很容易遇到硬件故障,需要重启机器。最常见的两种情况是:一种是显卡丢失;另一种是当僵尸进程无法被杀死时,机器必须重新启动。在随机重启电脑的过程中,会扣除电脑的开机时间。
另外还有产能扩张的问题。
磁盘已满,需要扩展。扩展硬盘不是一个很简单的问题。这与filecoin本身的机制有关。群集下的存储具有无法离开群集的功能。数据写入后,硬盘与主机深度绑定后无法取出。所有磁盘都需要保存在原始集群中,这是filecoin的一个非常重要的特性。
如果把计算和存储放在一起,就意味着整个机器将被绑定在集群中,不能被带走。如果要扩大容量,就会导致集群规模的线性增长。增长到一定程度后,网络、主机和机架将面临难以承受的后果。
当计算和存储分离后,所有问题都将得到解决。
(节选自石榴矿塘“没那么简单,详细讲解filecoin挖矿机的储能和扩容技术”)
3filecoin挖矿与传统挖矿的区别
传统的挖矿算法有pow、POS等,而filecoin主要依赖于存储。例如,在比特币挖矿中,算力取决于算力在整个网络中的比例;filecoin挖矿生成的有效存储数据决定了存储能力的大小。
比特币挖矿采用POW工作负载证明,filecoin采用post(时空证明全称),即(存储)时空证明的挖矿原则。改进了POS投币证明机制(post-proof-post-pow-couldent),取代了post-couldent的工作量证明机制。
filecoin采煤机的解体分析
1硬件配置及其功能
① 中央处理器
在封装**证明的预提交阶段,在2020年4月至5月正式修改算法后,原高成本Intel CPU需要30多个小时才能完成P1计算,这就对CPU提出了更高的要求。AMD的CPU封装效率是Intel的5倍。使用amd3960x CPU,完成并行大约需要4个小时。目前市场上主要品种有amd3系列和7系列。
② GPU
在**证明的封装和提交阶段,需要n-card生成零知识证明。目前市场上的品牌有:吉比特、微星、华硕、索泰等。
③ 固态硬盘
SSD在filecoin挖矿中的主要功能有:系统盘;filecoin节点的数据存储盘;在密封过程中数据从RAM到机械硬盘的转换,可以作为未密封传输扇区的大规模缓存和存储。
在P1和P2之后,有一个waitseed链接。主要功能是等待一定数量的块来获得随机数。当包含等待时,官方将初始值10更改为150,等待时间变为:150高度*25秒/60秒=62.5分钟。如果SSD内存不足,则机器将处于空闲状态以先处理此数据。改造后,对固态硬盘的需求将增加。
主流的SSD硬盘有8tb、16TB等,接口一般分为三种(以三星品牌为例)
SATA接口,传输速度约520mb/s
M、 2接口(SATA总线),传输速度约520mb/s
M、 2接口(名称协议),传输速度约为3200mb/s
④ 内存(RAM)
filecoin挖矿中内存的主要功能:封存文件时,临时存储封存的文件并运行挖矿程序,计算数据缓存使用量。在选择存储器时,应考虑存储器的速度。目前常用的DDR存储器有DDR2、DDR3和DDR4系列,其中DDR4的启动频率很高,速度最快。二是记忆容量。
⑤ IDC机房
矿井主要提供电源、带宽、机房、网络安全防护等,目前满足filecoin挖矿要求的矿井主要是专业标准化的IDC机房。主机机箱高度需要定制4U。
2官方硬件参考
协议实验室在计算和存储环节没有发布具体的硬件配置方案,只发布了硬件参考。
根据经验,主频更高的多核CPU将提高封装速度,使存储矿工可以将存储提交到网络上。协议实验室自己的测试表明,与其他处理器相比,具有Sha扩展的现代AMD处理器具有很大的优势。
GPU:
一个强大的GPU需要在规定的时间内完成snark计算。Lotus目前的设计支持NVIDIA芯片。我们希望将来能支持其他Maker的显卡。我们的基准测试提供了一个我们成功测试的配置。
猛撞:
目前,filecoin网络中只能封装32gib和64gib扇区。在这些较大扇区上执行计算需要更多内存:建议将挖矿系统配置为至少128gib。
储存:
在设计合适的存储解决方案时需要考虑许多因素,而挖矿作业的收益模可能是最重要的因素。仓储矿工目前需要保持原来的存储容量为1TIB(或相同数量的质量调整后,它将增加到100和NTB为主网络),以阻止,但矿工可能会发现更多的因素要考虑。

(官网推荐配置耗时)
3filecoin挖矿成本分析
Filecoin挖矿机需要通过连续计算产生有效的算力,然后需要硬盘来存储算力。硬件成本主要在这两部分。
如何加快数据计算速度?一是提高计算资源的性能,二是提高存储链的效率。增加这部分成本投资的比例会增加单个t的成本,经济收益的计算与存储资源的比例之间会有一个平衡点。因此,市场上有许多不同的矿机Maker提供的硬件配置方案。

硬件计算部分成本:
CPU+主板+显卡+闪存+SSD+机箱≈110000
硬件存储部分:
硬盘+CPU+主板+机箱≈80000
计算包装速度:g/10000/h=储存/价格/24小时
根据硬件部分的市场***格,我们可以找到矿工Maker提供的存储速度值。如果存储速度为4000g,则计算部分的硬件成本可以采用更透明的挖矿机方案进行计算。包装速度计算:4000g/11W/24h=15(g/10000/h)。
它还可以根据包装速度计算出采煤机的理论日收入和矿工装满仓库所需的时间。

filecoin矿业收益分析
1Filecoin是矿工友好代币:Filecoin网络矿工奖励或收入,主要来自网络新币和网络矿工使用费。
2市场价值:
filecoin代币总金额为20亿,挖矿者可通过挖矿获得的部分为70%。根据22美元(9月1日价格),市场规模为308亿美元。
3测试网络奖励:
425万测试网的奖励由世界100强和各大洲前50强颁发,矿工个人收入可观。
4每天新增filecoin流通盘数量:
6个月、12个月和3年内,私人轮和1CO销量的10%,即2亿件,将线性释放。
挖矿业在第一年就释放了70%,即14亿美元和1.53亿美元。
据计算,1CO私募和挖矿部分每天挖矿约60万枚硬币,按目前(9月1日)22美元的货币价格计算,每天新增流通量约1320万美元。
filecoin挖矿的风险
1挖矿初期的投资成本大大增加
锁定期+线性释放:
fil的官方锁定期定为20天,随后每天线性释放180天。
质押机制:
在新发布的filecoin经济模白皮书中,有三种不同的质押机制:初始质押、区块奖励作为质押和存储交易提供商质押。
首先,矿业公司必须为每个行业提供filecoin作为初始承诺。第二种机制是通过区块奖励锁定降低初始代币质押的要求。三是建立矿工与用户之间的激励机制,使矿工在市场上脱颖而出。
① 预质押
预抵押是指在抵押货币到期后才能进行挖矿,而且在预抵押中占有很大比例。在测试网络中获得的奖励可能需要抵押,没有资金的矿工需要再次投资。
② 质押后
事后承诺导致了后端收入的不确定性,意味着矿工在完成所有的仓储合同后可以获得全部的奖励。收益可能存在冻结期或线性释放,对投资收益影响较大。
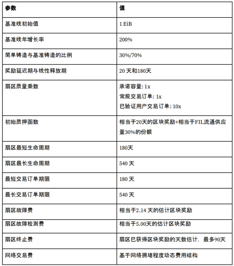
(初始参数设置)
根据官方初始承诺功能:相当于20天的区块奖励+30%的fil流通供应。
因此,可以计算出前期挖矿投入成本:假设本次增加的1t计算成本为800元,则需要质押32个矿。假设第一天与太空竞赛的增长率和10PB日算力的区块奖励相同,结合上述简单供应和基线供应公式,可以计算出20天内的预期收入抵押为3549.54万块,而10PB的网络算力相当于单个T所需的抵押约为34.7菲尔斯。
现行货币价格为22美元(9月1日),投入成本为7*22美元*34.7 fil+800元=6143元。每吨挖矿机投资:fil代币投资≈1:6
按挖矿机械成本计算,矿工需要投资6倍以上的代币成本。
2矿机挖矿的技术风险
如果采用官方硬件参考方案,效率和利润都比较低。
而且对矿工的技术要求非常严格,并建立了惩罚机制。如果矿主有错误或恶意行为,可能会被处以前抵押和后抵押累计,并清除有效计算权的处罚。
可能会出现网络中断或延迟,无法完成网络要求的时空证明,并且“存储容量”也会受到影响。因此,对网络环境和功率稳定性的要求更为严格。
3如何避免
① 选择信息透明的挖矿机方案
目前,一些团队对官方硬件方案进行了优化升级,方案的透明度也越来越高。了解每种硬件的品牌参数,并在市场上进行详细的价格比较,防止硬件溢价过高。
而透明的解决方案可以降低一些旧硬件的购买率,造成硬件损坏。
② 公司背景音
需要详细调查挖矿机械的销售商。选择矿机/矿工最重要的检验点是信息披露程度和生产厂家的可靠性。这就需要详细了解整个挖矿过程的硬件、软件系统和操作维护。
③ 软硬件分离
目前,filecoin挖矿机是一种通用的硬件组合。传统市场上CPU、GPU、内存、硬盘等硬件的价格是透明的。因此,把硬件和软件分开,把硬件产权交给自己,可以避免一些风险。遇到投资风险时,可以作为二手服务器折旧出售,有40%左右的基金退出空间。
文章标题:filecoin的价值体现与挖掘原则
文章链接:https://www.btchangqing.cn/98643.html
更新时间:2020年09月05日
本站大部分内容均收集于网络,若内容若侵犯到您的权益,请联系我们,我们将第一时间处理。