Coinbase将成为第一个登陆“传统”资本市场的加密资产交易所。 摘要
2月25日,加密资产交易所Coinbase公布S-1文件,其A类股将在纳斯达克全球精选市场直接上市(不发行新股),代码为“COIN”。作为加密货币行业里程碑式的事件,本报告讨论了交易所商业模式和Coinbase的优势、挑战。
Coinbase将成为第一个登陆“传统”资本市场的加密资产交易所。我们认为,Coinbase上市是2019年比特币矿机公司嘉楠科技(CAN.O)上市后,加密资产史上又一里程碑和新起点,是2万亿美元加密资产行业蓬勃发展的新注脚,将推动加密资产世界与“传统”世界的进一步融合。
加密货币交易所是什么?——证交所+券商+SEC+银行+期货公司+创投。与“传统”证交所相似,加密资产交易所主要功能是撮合交易(包括法币与币币交易),但提供的服务更多样,角色更丰富。例如,币安(Binance)、火币、OKEx三大头部交易所提供存贷款、托管、衍生品交易等服务,承担了传统证券市场中银行、证券公司、期货公司等角色,还提供承揽承销(IEO,**交易所发行)、挖矿(流动性挖矿、矿池)等加密资产世界的特有服务。除此之外,近年来去中心化交易所(DEX)迅猛发展,用智能合约搭建了自动做市商策略,以交易为核心,将更多的金融行为映射到加密货币世界,进一步构筑DeFi生态。
Coinbase累计促成4560亿美元交易,托管900亿美元加密资产。成立至今,Coinbase直接集成了超过15个区块链协议,支持超过90个用于交易或托管的加密资产,拥有4300万零售用户和7000机构用户;Coinbase累计交易规模为4560亿美元。其中,2020年Coinbase加密资产交易量为1930亿美元,同比增长142%。其中,BTC(比特币)、ETH(以太坊)和其他加密资产在Coinbase整体交易量中的占比分别是41%、15%、44%。截至2020年12月31日,Coinbase代表客户持有的法定货币与加密资产总价值为903亿美元,较2019年增长432%,其中加密资产总价值868亿美元,占加密市场总市值11%。
2020年营收13亿美元,净利润3.2亿美元,交易费为主,毛利率约85%。从成立到2020年12月31日,公司总收入超过34亿美元,其中,2020年,交易费占净收入的96%以上。2020年和2019年,公司总收入分别为13亿美元和5.3亿美元,净利润分别为3.2亿美元和-3040万美元,调整后的EBITDA分别为5.3亿美元和2430万美元。公司营业收入结构较为稳定,2019Q1~2020Q4营收中的81~92%来自交易业务,2~7%来自订阅和服务费,4~15%来自其他业务。其中,交易业务收入规模与比特币和加密资产行情正相关。另外,交易业务的毛利率稳中有升,2020年均在85%以上。
未来规划:提高加密资产对传统世界的渗透率,布局DeFi项目,应对去中心化交易所挑战。Coinbase知名的优势在于合规化,其拥有纽约州BitLicense和有限目的信托牌照,在美国多个州拥有M牌照,还拥有英国与爱尔兰央行的电子货币服务牌照,提供法币入金和币币交易服务。但相比于币安、火币、OKEx等交易所而言堪称“保守”,未发行平台币、无IEO(**交易所发行)、无矿池业务,。除了面对上述中心化交易所的激烈竞争,2020年以来,Coinbase还要应对Uniswap、Curve等去中心化交易所的崛起。它们交易透明、开源、无需用户托管资产,获得了相当一部分社区用户的青睐。其中,Uniswap2018年上线,代币流通市值已超170亿美元。为此,Coinbase也布局了Compound等诸多DeFi项目,后势可期。
风险提示:币价波动,监管收紧。


1.Coinbase是一家怎样的公司?
1.1 诞生于美国特拉华州的加密资产巨头
Coinbase成立于2012年,总部位于美国特拉华州,致力于提供加密资产交易与托管服务。
2014年1月,Coinbase Global成立,对Coinbase持股,并在4月成为后者的母公司。除Coinbase外,Coinbase Global的子公司还包括为一家为国际客户提供法定货币支付处理服务的英国公司,以及一家纽约的信托公司。
1.2 关键经营数据:累计交易规模4560亿美元,托管资产900亿美元
成立至今,Coinbase直接集成了超过15个区块链协议,支持超过90个用于交易或托管的加密资产,拥有4300万零售用户和7000机构用户。
交易方面,成立至今,Coinbase累计交易规模为4560亿美元。其中,2020年Coinbase加密资产交易量为1930亿美元,同比增长142%。
其中,BTC(比特币)、ETH(以太坊)和其他加密资产在Coinbase整体交易量中的占比分别是41%、15%、44%。

托管方面,截至2020年12月31日,Coinbase代表客户持有的法定货币与加密资产总价值为903亿美元,较2019年增长432%,其中加密资产总价值868亿美元,占加密市场总市值11%。
其中,BTC、ETH和其他加密资产分别占Coinbase平台资产的70%、13%和13%。

1.3 关键业绩数据:2020年营收13亿美元,净利润3亿美元
从成立到2020年12月31日,公司总收入超过34亿美元,其中,交易费占净收入的96%以上。
2020年和2019年,公司总收入分别为13亿美元和5.3亿美元,净利润分别为3.2亿美元和-3040万美元,调整后的EBITDA分别为5.3亿美元和2430万美元。

1.4 股权结构:创始人兼CEO拥有22%投票权
Coinbase有两种普通股:A类股和B类股。其中,每份A类股拥有1份投票权,每份B类股拥有20份投票权,B类股股东可以在任意时刻将其转换为A类股。2021年1月31日当天,Coinbase共有22463455股A类股,168867898股B类股。
其中,创始人兼CEO Brian Armstrong拥有Coinbase 21.7%投票权,风险投资人、董事会成员Marc Andreessen相关实体拥有14.3%投票权,董事会成员Frederick Ernest Ehrsam III拥有9%投票权,风险投资人、董事会成员Fred Wilson相关实体联合广场风投(USV)拥有8.2%投票权,上述四人合计拥有的投票权超过50%。

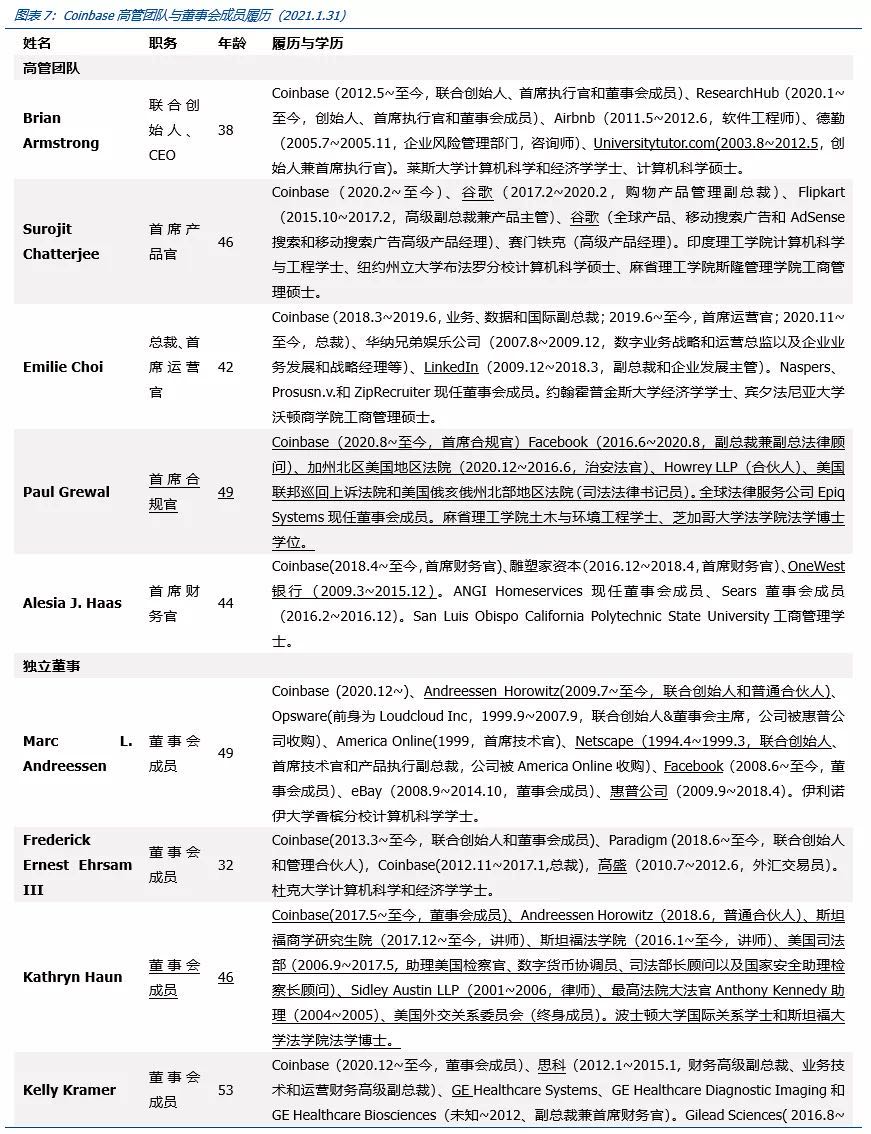
1.5 高管与董事会成员履历:硅谷“巨头”与法律合规背景深厚
截至2020年12月31日,Coinbase拥有1249名员工,其中,超过40%的员工承担技术、产品或设计角色。
Coinbase创始人Brian Armstrong在创办Coinbase之前有丰富的创业经验。整体来看,Coinbase高管团队与董事会成员多有Facebook、Google、Airbnb、LinkedIn等硅谷互联网公司从业背景或为**风险投资人,也有部分法律合规履历**。


1.6 主营业务与产品:交易费为主,毛利率约85%
Coinbase的产品按收入类的不同可以划分为两大类:交易服务产品、订阅与服务产品。除了这两大产品,Coinbase的营收来源还包括:当客户在Coinbase存放法币时Coinbase将其存入银行获得的利息收入、偶尔当系统宕机或交易量不足时为了满足客户购买需求Coinbase出售所持有的加密资产获得的收入,以及Coinbase从自身拥有的现金及其等价物获得的利息收入。
1.6.1 交易服务产品

1、付款与收款(SendAMPLReceive):平台内用户转账。
2、投资(Invest):
(1)Coinbase提供超过45种加密资产与法币或加密资产的撮合交易。1)法币交易:为超过40个国家的用户提供美元、欧元、英镑、加拿大元、新加坡元与加密资产之间的交易服务;2)币币交易:为超过100个国家的用户提供加密资产之间的交易。
(2)零售用户可使用钱包服务Coinbase Wallet。机构用户可使用OTC交易服务。
投资产品的交易费向买卖双方收取,部分以加密资产形式收取,2020年,这部分收入占总收入的比例为7.4%。Coinbase每天定期检查这部分收入的金额,如果它超过100美元,就把它兑换为法币,如果检查时它已经超过5000美元,就只把兑换为价值5000美元的法币。
交易费的费率可能根据交易类和交易额有所不同。当Coinbase在交易服务中不拥有卖家资产的控制权,不承担库存风险时,Coinbase是买卖双方的**,收费基础为其撮合的买卖交易净量而非总量。

3、消费(Spend):2019年,Coinbase与Visa合作推出借记卡Coinbase Card,底层资产为用户在Coinbase的加密资产。英国用户可以支持Visa的欧洲商户消费。原理是Coinbase售出用户的加密资产,交易标价以法币列示。
1.6.2 订阅与服务产品
1、支付(Pay):允许开发者接收来自手机加密资产钱包的支付。
2、分销(Distribute):用户在Coinbase页面观看视频或其他任务,可获客户的加密资产奖励。
3、托管(Store):支持超过90种加密资产。冷钱包。
4、存币(Save):支持美元稳定币USDC和DAI。其中,1)USDC由Circle发行,1:1美元抵押。Coinbase从用于USDC的底层资产(美元)中获得利息,并将其中的一部分分给用户作为其在Coinbase存放USDC的奖励。2)用户会在存放DAI的5个工作日内获得第1次奖励,其后每日均有。存放DAI期间,用户保有对DAI的所有权,可随时提取。
5、质押(Stake):为客户提供运营区块链POS节点所需的软硬件环境。
6、借款与贷款(BorrowAMPLLend):1)零售用户仅支持美国用户。第一个产品是期限为12个月的借款,用户抵押加密资产,获得美元贷款。2)为符合资质的机构用户提供交易资金垫付/信贷服务,可交易后还款。
7、赋能(Build):数据分析平台、跨链服务Rosseta、USDC(Coinbase与USDC的发行方Circle组建了联盟Centre Consortium,Coinbase支持生态合作伙伴开发基于USDC的API,例如支付API)。


Coinbase的营业收入结构较为稳定,2019Q1~2020Q4营收中的81~92%来自交易业务,2~7%来自订阅和服务费,4~15%来自其他业务。其中,交易业务收入规模与比特币和加密资产行情正相关。另外,交易业务的毛利率稳中有升,2020年均在85%以上。



1.7 发展规划:更多产品、更多币种、更多客户
Coinbase的上市是个里程碑,但在快速迭代的加密货币领域,我们认为这仅仅是个开始。通读招股书,我们看到Coinbase对未来发展规划路径清晰,总结为三个“更多”:
增加更多的客户。打通加密货币世界与互联网:与客户建立接触点,以增加产品的采用和参与度;通过强化营销实现零售用户覆盖;增加机构销售覆盖和交易运营支持,更好地服务于大机构客户;通过有针对性的社区参与和产品开发建立生态系统关系;通过添加本地支付方式的支持,提**品和服务;在国际上拓宽加密经济准入;扩大资产的深度和广度;任何资产或形式的价值都可以表示为加密资产,在满足安全、合规的前提下,在平台上都可以得到支持。
扩大资产的深度和广度。支持数字原生加密资产;支持新的和新颖的本地区块链协议特性;在基础设施和监管透明度上增加投资,有助于为新资产成为加密资产铺平道路。
推出创新产品。通过Coinbase平台开发和推出创新产品和服务,客户有更多机会接触加密技术;为客户创造更多参与基于加密资产的新金融交易的机会;帮助生态系统合作伙伴更好地与客户联系和实现交易。
2 .加密资产交易所是一门怎样的生意?
2.1 加密资产交易所简史
2009年,比特币上线。其后,加密资产市场经历了跨越式发展。根据Coinmarketcap,2021年3月7日,加密资产总市值接近1.6万亿美元,日内交易量达1004亿美元,已有8708种加密资产,35406家加密资产交易所。我们认为,加密资产交易所的发展史上至少有以下关键节点:
1、野蛮生长(2010~2014)
2010年2月6日,世界上第一个比特币交易所诞生,名为Bitcoin Market,由Bitcointalk的用户“dwdollar”创建。
2010年7月18日,加密资产交易所Mt.Gox(绰号“门头沟”)成立。2014年2月,臭名昭著的“门头沟事件”发生,黑客盗取了“门头沟”用户近75万枚的比特币以及交易所10万枚的比特币,当时估值约4.5亿美元。其后,中心化交易所的安全风险一直存在。
2、**传统证券市场“玩法”并突破(2014~2017)
OKCoin期货合约等为代表的加密资产衍生品获得市场青睐。
云币等新平台借助ETH的兴起而走红,加密货币的交易品种日益增加,交易所不仅为了撮合交易,更要发掘区块链社区的创新项目,其一定程度上为新项目提供了流通性,充当了“发审委”和“投行”的功能。此后ICO的泛滥,交易所进入鱼龙混杂的时代。
3、币币交易时代开启,加密资产“空中楼阁”建立(2017~2020)
2017年9月4日,中国关停加密资产交易所,不接受法币入金,云币关停,火币、Okcoin转向海外,只允许币币交易的交易所“币安(Binance)”崛起。
同年,币安等交易所发行平台币。至此,加密资产交易所提供的产品已经不是对传统证券交易所的简单**,而是更有加密资产世界特点——平台币混合股票与通证功能,可以享受交易所分红同时参与治理,与社区和用户利益深度绑定。
4、去中心化交易时代来临,超越传统交易所(2020~至今)
2020年以来,随着DeFi的崛起,去中心化交易所(DEX)Uniswap、Curve等开始爆发。由于去中心化交易所全开源、不剥夺用户资产所有权等特征,为交易所提供了创新的范式,带领交易所这一古老的商业模式进入加密资产新纪元。
2.2 加密资产交易所:证券交易所+券商+SEC+银行+期货公司+创投
加密资产交易所与“传统”证券交易所有相似之处,主要功能是撮合加密货币交易(包括法币与币币交易),但提供的服务更多样,角色更丰富。例如,币安(Binance)、火币、OKEx这三大知名加密资产交易所还提供存贷款、托管、衍生品交易等服务,承担了传统证券市场中银行、证券公司、期货公司等角色,还提供**承揽承销(IEO,**交易所发行)、挖矿(流动性挖矿、矿池)等加密资产世界的特色服务。

需要强调的是,上述三大交易所还衍生出平台币(BNB/HT/OKB)。根据Coinmarketcap,2021年3月15日,币安、火币和OK三大交易所的平台币的市值分别为390亿美元(BNB)、27亿美元(HT)、10亿美元(OKB),分别位列所有加密资产的第3/34/78位。平台币的功能多样,在发行方(所属基金会)是否回购方面与传统的股票类似,类似于交易所定期回购、向持有者分红,持有者还可以获得交易费折扣,参与交易所新项目等,这使它具有一定的“VIP会员服务”特性。如此,平台币打破了传统股票与凭证的界限,更接近于主流的基于区块链的其他加密资产。
相比之下,Coinbase提供的服务较为保守,不提供保证金交易、不发行平台币、没有IEO,更像传统的证券交易所,在加密资产交易所的主流“玩法”并未普遍获得各国监管机构认可的当下,这也意味着它的合规性较强。

2.3加密资产交易所的风险
挥之不去的“监守自盗”风险与信任危机。2014年的“门头沟”事件发生,交易所监守自盗的传闻随之而来,与之相似,交易所“插针(定点爆仓)”、恶意宕机等事件也是用户心中长久的“疑云”,中心化加密资产交易所面临一定的信任危机。
政策监管。2017年9月4日中国关停加密资产交易所是典事件。另外,美国禁止未经许可的加密资产交易与发行对加密资产交易所的运营也构成相当程度的合规障碍。
3.Coinbase面临哪些挑战?
对于传统的互联网世界,用户熟悉了由一家机构来管理他们的数据,为其提供服务;这里面带来的数据隐私担忧和权限的不对等是不言而喻的。交易所也是如此,当前的各类交易所平台几乎都是中心化交易所(CEX,Centralized Exchange),用户需要将资产(如资金、证券、商品)等托管于交易所体系的中心化机构,由CEX中心化提供交易撮合和服务。
区块链将互联网带入一个新的时代——去中心化,这里不存在一家中介(中心)机构拥有那样高的权限,中心化管理用户的数据与资产,而是以分布式(点对点,去中心化)的方式来完成的,包括去中心化交易所(DEX,Decentralized Exchange)。用户的资产不再由中介机构来托管,而是自己管理自己的账户,进行点对点的交易撮合,由区块链来统一更新系统的账本,确保全网的安全与共识。
Coinbase作为美国老牌的合规CEX,一方面要面临来自CEX对手的激烈竞争——如币安(Binance)、火币、Kraken等,这些CEX并非都是完全合规的(如在美国的牌照),它们拥有大量的加密资产衍生品服务,对用户来说合规门槛更低、可选择性更多。另一方面,DEX以降维打击的方式冲击着所有CEX,这些DEX不需要太多人的团队来维护,没有合规门槛,用户对自己的资产几乎完全掌控、点对点交易;过去两年,DeFi生态在DEX的带领下正以前所未有的速度冲击着传统金融模式。来自DeFi和DEX的竞争完全是不同层面的,在加密资产世界,去中心化的产品和社区拥有者天然的吸引力和较强的创新能力,对CEX可谓是降维打击。
简言之,在加密资产世界,合规对投资者重要性越来越高,但DeFi的出现从另一个维度给社区用户多样化选择,Coinbase面临的竞争来自多个维度。
3.1 来自CEX对手的竞争压力
虽然各类CEX相关数据并不透明,尤其是没有经过审计的财务数据,但我们依旧可以从现有的数据,以几个不同的维度去对比Coinbase与几个主要的CEX竞争对手的对比,下面以知名的CEX币安(Binance)和美国另一个老牌持牌交易所Kraken为例进行分析。
3.1.1 操作界面和支持产品
Coinbase首页界面十分简洁,由于加密资产交易分法币交易对和币币交易对,而对于初级用户来说,以法币购买加密资产是入场的第一步,此功能放在了显著的位置。加密资产市场的主流币种比特币、以太坊等也在首页进行了展示,可以快速进入买卖。顶部导航栏是学习、商业合作等官宣内容。如果需要进行交易,可以进入Coinbasepro,这个在首页的**部,选择交易对进行交易,这个入口并不显著。包括借贷、staking、赚币等金融理财类业务亦放在二级目录下。Coinbase显然对用户教育和引导方面更重视。
Coinbase目前只支持现货交易,根据coingecko数据,截止到2021年3月3日,Coinbase支持43个加密资产品种、125个交易对,包括美元(USD)、欧元(EUR)、英镑(GBP)三个法币交易对,BTC、ETH两个常见的主流币交易对以及USDC、DAI两种稳定币交易对。

币安交易所目前公认是币市第一大交易所,其首页界面类似Coinbase,突出强调法币入口、展示主流币入口。不同的是,一些交易所推荐的一些币市活动会展示在顶部的显著位置,且交易(这里指的是现货交易,且币安只有币币交易)、衍生品和金融业务(金融理财、staking等)入口也在顶部导航栏显著位置展示。可见,币安作为CEX龙头,现货和衍生品交易、金融理财和币市活动的显著位置与其大量的散户用户现状相匹配。简单说,很直接地让用户入市、交易。根据coingecko数据,截止到2021年3月3日,币安交易所在现货方面:支持284种加密资产、952个交易对,且都是币币交易对;衍生品方面,支持129个品种,其中108个永续合约品种和21个交割合约。
Kraken(行业称为K网)在美国一些州也取得了相关牌照,包括M牌照以及美国多州颁布的Money Tranitter License,美国怀俄明州颁布的洲银行机构牌照(Special Purpose Depository Institution,SPDI)等。K网提供美元(USD)、英镑(GBP)欧元(EUR)、加元(CAD)、日元(JPY)与瑞士法郎(CHF)等法币购买服务,支持美元(USD)、英镑(GBP)欧元(EUR)、加元(CAD)、日元(JPY)、澳元(AUD)与瑞士法郎(CHF)等7种法币交易对,BTC、ETH、USDT、USDC、DAI等币币交易对。K网与Coinbase最显著的区别支持衍生品交易,K网首页界面的风格介于Coinbase和币安之间,顶部导航栏给衍生品(期货合约)提供了显著的入口,用户注册和法币购买放在了首页的上部。根据coingecko数据,截止到2021年3月3日,现货方面K网支持53种加密资产、271个交易对,衍生品支持5个永续合约和97个交割合约品种。

可见,Coinbase仅提供有限品种的现货交易对,目前还不能提供衍生品服务,这一点使得其与币安、Kraken等交易所逐渐拉开了差距。现货交易品种数量上与后两家有不小的差距外,交易量跟币安比更是差了进一个数量级。根据coingecko数据,2021年3月3日24时,Coinbase、币安和K网三家交易所现货24小时交易量分别为29.6亿美元、224亿美元和17亿美元。

3.1.2 加密资产市场生态参与方式
除了衍生品方面的缺位,Coinbase交易所并未过多直接为加密资产市场热门生态提供入口,而是通过其投资部门Coinbase Ventures以投资的方式参与了包括Compound等DeFi生态项目,截至2020年12月31日公司已经投资超过100个加密资产项目。根据公司招股书,2020年Coinbase交易服务收入为10.96亿美元,同比增幅为137%,订阅与服务收入为4499万美元,同比增长126%,其他收入为1.36亿美元,同比增长168%。很显然,交易服务以外的收入占比较小,不足15%。而订阅与服务收入规模最小,这块主要包括托管服务、质押(staking)、分销和数据授权服务。而币安则是依托交易所流量优势,提供DeFi生态(流动性挖矿)、波卡(Polkadot)生态、质押借贷、矿池服务、DEX等热门应用平台入口。
我们认为,Coinbase十分重视合规,对于存在潜在合规风险的项目和品种,很难直接登陆其交易所平台,因此也限制了Coinbase开拓更多的交易品种和服务。2020年12月23日,美国证券交易委员会(SEC)对瑞波币关联公司Ripple Labs Inc.提起民事诉讼,指控Ripple进行一项13亿美元的未备案证券发行交易(涉及XRP),并指控Ripple两位高管,包括Ripple前任和现任CEO从该项证券发行案谋取私利。同年12月29日Coinbase即宣布下架XRP交易。

3.2 来自DEX的降维打击
进入2020年,随着以太坊社区项目的再度活跃,尤其是以DeFi(Decentralized Finance)为代表的社区项目不断推动创新,逐渐形成相当的规模。DeFi即去中心化金融,是用来构建开放式金融系统的去中心化协议,旨在不依赖中介机构让任何一个人都可以随时随地进行各类金融活动。根据DeFipulse数据显示,截至2021年3月3日,基于以太坊的DeFi系统总锁仓资产超过410亿美元,而1月初的数据是150亿美元,2019年初的规模才不足2.8亿美元。

以DeFi为代表的加密资产生态将给传统金融服务模式带来彻底的变革。简单来说,DeFi协议可以使得用户在点对点的网络中,以去中心化的方式实现传统中心化金融机构提供是各类金融服务,甚至还包括很多传统金融机构不能提供的金融创新服务。这类应用知名的特点是,不再需要一个中心化的资产池和中介服务机构(因此金融中介机构将无用武之地),在智能合约协议的管理下,用户可以**掌控资产的各类权限,以点对点的方式组织各类金融服务平台。因此,在DeFi的推动下,不仅是传统中心化的交易所CEX,几乎任何金融中介服务机构都可以用DeFi协议来替代。这无疑将对传统金融模式带来釜底抽薪式的变革。
交易所是加密资产市场中的基石,根据DeFipulse,截至2021年3月3日,DeFi市场锁仓规模排名前十中,去中心化交易所DEX占据了6席(其中Synthetix作为合成资产平台,也具有交易功能),其中资产规模知名的交易所是Curve和Uniswap,锁仓规模分别超过40亿美元和38亿美元。

DEX最典的代表是Uniswap,一个拥有极简代码的社区项目,不到两年时间就成长为与CEX匹敌的巨头,从各类统计数据来看,Uniswap已经进入加密资产交所排名的前5。根据Uniswap官网博客公布的数据,2020年平台交易量580亿美元,比2019年的3.9亿刀增长了150倍,至年底已20亿美元的流动性,比年初1200万美元增长了170倍。特别值得一提,在2020年9月,该协议的每周交易量短暂超过了Coinbase。而这些成绩仅仅用了两年左右的时间,来自加密资产社区的力量可见一斑。

Coinbase目前有超过1200名员工,已经运营超过8年,截至2020年12月31日,Coinbase的用户数量包括100多个国家的约4300万零售用户,每月交易用户数量约280万人。2018年、2019年和2020年,Coinbase季度交易量中值分别从170亿美元增至210亿美元、380亿美元。2020年全年,Coinbase加密资产交易量为1930亿美元。
而Uniswap是开源社区项目,仅用500行左右代码,在2020年12月地址数才不过30万左右(一名用户可能拥有多个地址),全年交易为Coinbase的30%。这还要考虑到交易资产的结构,2020年BTC与ETH在Coinbase整体交易量中的占比分别是41%与15%,而Uniswap主要以ETH以及ERC标准代币资产为主(BTC并不能直接在Uniswap平台交易)。
从上述数据可见,DEX对整个CEX生态的挑战是不同维度的。DEX采用了完全不同的方式为用户提供交易服务。
交易方式方面,Uniswap率先将AMM(自动化做市商)成功推向市场。简而言之,CEX的订单簿和流动性由交易者/做市商提供,AMM模式并不需要订单簿,而是依赖由数学公式控制的流动性池,即使是流动性最差的代币,交易者也总是能与流动性池进行交易。对于Uniswap,社区用户可以将自己的资产对(通常是一个交易对代币)以智能合约的形式注入到流通池中,为交易者提供了交易的基础——即流动性挖矿。用户将资产提供给市场以深度,可以获得交易过程中的手续费作为奖励,同时还可以设计为获得平台代币奖励(Uniswap已经于2020年11月17日停止了UNI代币奖励)。Uniswap针对每笔交易,会收取 0.3% 的手续费,这部分收益会分享给平台的流动性提供者。
在Uniswap平台交易,只需要输入你想交易的交易对和数量,一键就完成了交易,这过程中,相关资产直接从你的钱包进行点对点转移,并不需要事先将资产“充值”到交易所。这背后的流动性是流动性挖矿参与者提供的。

DEX给用户最直接的感受就是,对资产的**控制(不需要转移至第三方,而是在智能合约协议的控制下确保安全)、普惠(手续费奖励给流动性提供者),而且考虑到区块链的去中心化特性,由于不受合规的限制,社区和用户可以根据市场需求设置流动性资产池,提供多种交易对。来自社区创新的力量是巨大的,这也是Uniswap这类DEX能够在短期内取得巨大成功的动因。

当然,对于习惯订单簿交易者,DEX也可以提供基于订单簿的交易模式,但用户对于资产的控制与安全、手续费奖励给参与者的原则是不变的。
加密资产世界起源于去中心化的社区,因此,DEX这类应用、甚至DeFi,都迎合了去中心化社区的需求,对个人用户具有天然的吸引力——用户对资产的**控制、更低的监管约束,因此社区聚集了一批极具创新能力的团队。无论监管怎样看待这些应用,这种创新能力对传统金融模式和传统互联网公司带来了极大的挑战。而这种挑战更多是不同层面的颠覆,是一种降维打击。
2020年9月,Uniswap发行平台代币UNI,作为治理代币。UNI 代币初期发行总量 10 亿,代币总量的 15% 分发给 9 月前曾经使用过Uniswap的用户,每个账户可以获得大概 400 枚代币奖励。2021年3月8日,UNI代币价格约为33.3美元,按照当时市场的流通量计算,可流通市值约为173亿美元,如果按照10亿代币量计算,则市值为330亿美元(但代币供应存在持续增发)。Uniswap成立不过两年多,若随着Uniswap用户量、交易量和生态的持续发展,其市值仍有增长潜力。DEX的发展对CEX或将带来较大冲击。
4.Coinbase上市的意义:加密世界里程碑,行业合规助推剂
交易所在加密资产市场的核心地位不言而喻,而Coinbase作为行业的标杆,其上市具有一定的里程碑意义,也是用户进入加密资产世界的桥梁。
一方面,Coinbase登陆资本市场意味着加密资产与传统金融资本的融合在加速,比特币期货、比特币ETF、上市公司持有比特币等事件都是融合的表现,某种程度上,加密资产市场渐渐在征服传统金融资本。未来,会看到更多的加密资产(包括衍生品)进入传统金融市场,走向大众。
另一方面,去中心化是区块链和加密资产世界的核心共识,随着DeFi(即去中心化金融,如去中心化交易所DEX)等区块链应用的崛起,势必会分流传统中心化平台流量,Coinbase作为中心化方式运作的交易所(CEX),未来发展必须面对这样的形势。当前,区块链基础设施(如以太坊基础性能瓶颈)还不够强大,一定程度上限制了去中心化应用和DeFi,但随着以太坊2.0、Layer2等技术的推进,这些问题势必得到缓解,也许比人们预想的更快,届时,加密资产世界的CEX又将如何重新寻找自己的市场定位?
因此,不难理解Coinbase凭借其投资部门Coinbase Ventures投资布局了百余区块链应用项目(尤其的DeFi项目)的初衷,这些布局未来可能孵化出行业独角兽。
其次,Coinbase的上市对监管规则的更迭有一定的促进作用。如前面所述,加密资产交易所涉及的资产和业务类较为复杂,且在现有监管框架下有诸多模糊地带,而随着加密资产市场的发展,势必促进监管的快速更迭。以美国为例,SEC、CFTC、国会和州政府都有专门的团队对加密资产进行监管配套的研究,整体上来说,呈现出积极拥抱的态度。可以预见,未来会有越来越多的机构持有加密资产,相关的交易所、资产管理机构、衍生品、挖矿产业链等公司会陆续登陆资本市场。我们能够看到,在加密资产的监管框架、资产保管、会计审计方面会有更快的迭代。
**,加密资产将进入“合规化”时代。据统计,全球包括海外挖矿股和特斯拉在内的40家公司,已经通过挖矿或直接购买等方式,拥有了超过131万个比特币,超过比特币总量2100万个的6%,价值超730亿美元(Bitcoin Treasuries,2021.2.20)。加密资产正在以前所未有的速度融入传统资本市场。2018年CME(芝加哥商品交易所)上线比特币期货、2021年2月多伦多证交所上线比特币EFT,都是加密资产行业逐步合规化的印证——一方面,行业必须要有监管必须要合规,另一方面,监管也在不断调整政策以适应加密资产带来的新模式。因此,我们认为在各方面(监管、机构和用户)的需求和博弈下,加密资产将进入“合规化”时代,而Coinbase上市,正是这个趋势**的注脚。


5.关于估值的思考 5.1 交易所平台币市值具有一定的参考价值
关于Coinbase估值,我们认为,当前尚未有加密资产交易所登陆“传统”资本市场,难以找到对标,但多家交易所基于以太坊和自行开发的区块链主网发行了平台币,这些平台币还在加密资产交易所交易,它们的市值具有一定的参考价值。

5.1.1 平台币市值/交易所收入、平台币市值/交易所交易量具有一定参考意义
币安、火币、OKEx定期销毁平台币,缩减平台币的流通量,以打造平台币的“通缩”模、支撑平台币的价格,类似于股票回购,但方式有所不同。其中,火币和OKEx销毁平台(将相应的平台币转入黑洞地址、使其不再流通)之前,声称会使用平台交易费收入的一定比例(详见下表)回购对应金额的平台币,而币安并未直接动用现金流,而是销毁了本来分配给币安经营团队的平台币。但是,币安平台币仍然具有参考价值,原因是币安声称其平台币销毁数额与平台交易量有关(详见下表注释)。我们无从得知各交易所平台币销毁金额对应的季度交易所的交易量,出于对数据可得性的考虑,只能从我们报告写作日当天的交易量推测其最近一个季度的(详见下表注释,Uniswap除外,Uniswap为直接按0.3%计算,同其他交易所一样,该费率向交易双方收取),这意味着我们计算出的交易所的交易费率可能被高估或低估。
我们发现,Coinbase交易费率较高(按推测的交易量计算为0.1%,根据公司上市说明书则2019~2020年在0.5~0.8%之间),我们认为,其合规和安全性可能给了它收取更高费率的能力。


另外,交易所平台币市值/交易所交易量也有参考意义,相较于交易所平台币市值/交易所交易费收入甚至更为直接。

5.1.2 平台币不同于股票,无法完全体现股权价值
我们认为,“交易所平台币市值/交易所交易费收入”和“交易所平台币市值/交易所交易量”对Coinbase估值有参考意义,但参考意义有限,原因主要包括以下几点:
1、可以从平台币销毁金额推测交易所手续费收入(币安除外),但由于各交易所均为上市等原因,手续费收入并非交易所的全部收入,其占交易所收入的比例我们难以得知;
交易所平台币市值/交易所交易量这一指标的缺陷也是如此,难以得知交易收入占交易所全部收入的比例。

2、平台币市值参考意义有限或许更为重要的原因是,平台币不只是类似于股票,还承担了交易所手续费折扣、交易所公链和交易所生态合作伙伴服务的使用权,它有自己的使用场景,这使得它有一定的货币职能。举例来说,假如茅台发行了平台币,拥有茅台平台币可以低价买入茅台。因此,平台币市值不只是反应了用户对交易所业绩的预期,还反应了用户对上述平台币权益的认可程度。
5.2 应当在合规、品牌效应和投资布局等方面给予Coinbase一定溢价
根据我们对Coinbase所拥有牌照的梳理(详见附录),我们认为,Coinbase对合规的重视使得其具备一定的合规优势。我们认为,Coinbase将在以下三个方面享受溢价:
1)合规溢价:Coinbase在美国(作为加密资产的主流市场)拥有较强合规意识,拿下大多数州的相关牌照,因此公司理应享受合规溢价;当前Coinbase无合约交易,现货交易量也较小,这是出于它对合规的考虑(如对用户身份审核更严),如果某天Coinbase放开合约交易,将进一步打开想象空间。同时,2020年以来,机构投资者逐步成为增持主力,而Coinbase是主要的资管托管方,对其合规能力是一种肯定。
2)公司作为头部交易所,有望积累更多的比特币等加密资产,享受市场溢价:虽然目前公司对手续费的处理方式是每天将超过100美元的加密资产转换为法币,但随着比特币逐渐成为主流配置资产,公司有望修改这方面的策略,毕竟,交易所在获得比特币等主流币资产方面拥有天然的优势,则如果比特币延续上涨态势,公司将更为受益。公司在行业拥有**的品牌效应,上市将进一步强化公司的品牌效应,日后在衍生品、加密资产托管等方面拥有巨大的潜力;
公司积极布局DeFi等创新方向,随着DeFi与传统金融模式的融合发展,未来金融范式(包括交易所)将会产生巨大的变革,而提早布局此领域的Coinbase绝不会坐以待毙,而是深度参与到未来新金融模式的创新与发展中来,合力打造加密资产新金融时代。

附:Coinbase**亮点——合规(相关牌照梳理)
多年来,Coinbase一直被认为是加密资产市场交易所领域较具影响力的参与者,虽然其交易量并非**,但合规性与专业性得到市场的一致认可。
合规是加密资产市场一直无法忽略的痛点,由于加密资产在资产发行、融资、上市交易、保证金交易、“证券”性质定位等问题上存在诸多的监管盲区,尽管以美国为首的一些国家和地区对加密资产市场的监管呈现出越来越开放的态度,但是由于现实的复杂性,未来较长的一段时间将是区块链加密社区与监管层不断博弈的状态。
多年来,Coinbase一直遵循严格的身份认证程序,遵守KYC(了解客户)和AML(反洗钱)等法规,并跟踪和监控来外部的加密资产。曾经一度Coinbase还向美国国税局 (IRS) 发送 1099-K 报告,报告一年内交易总额达到或超过2万美元或交易次数达到或超过200笔的交易者的情况。可以说,Coinbase在合规方面的谨慎与付出是其他行业对手难以比拟的。
即便如此,Coinbase在招股书中也提到,加密资产在“证券”定位具有高度的不确定性,在信托、跨境支付、证券经纪、商品、信贷、衍生品等等诸多方面可能会受到监管审查、调查、罚款和其他处罚——加密资产市场涉及非常多的监管部门(相关监管涉及SEC 、CFTC、司法部、州政府等),且美国各州的法规并不统一,因此监管层面存在一定的不确定性。2020年2月13日,Coinbase推出了保证金交易,9个月后,公司宣布2020年11月25日开始将不再有新的保证金交易,同时取消所有未结限价订单,现有头寸到期后,Coinbase将在下个月完全终止保证金交易功能,其援引了美国商品期货交易委员会(CFTC)的监管规则。
我们将Coinbase已经获得的牌照做简单梳理:
BitLicense牌照
BitLicense牌照由纽约州金融服务局(NYDFS)颁发。对于任何一家加密资产交易所或者提供相关服务的企业,如果希望在美国纽约州获得合法的运营地位,就必须满足BitLicense的监管框架。拥有BitLicense牌照可以从事如下的“虚拟货币商业活动”:1)交易虚拟货币,或接收用于交易的虚拟货币;2)代表他人存储、持有、托管、维护、控制虚拟货币;3)向客户提供虚拟货币交易业务;4)以交易所身份向客户提供服务;5)控制、管理或发行虚拟货币。实际上,iLicense牌照并不容易获得。目前,据NYDFS的***息,已有19家机构获得此牌照。

M牌照
M牌照是Money Services Business的简称,属于FinCEN(美国财政部下设机构金融犯罪执法局)管,属于注册许可制。从事金钱服务相关的业务都必须申请该许可,与我国工商登记中的“资金服务业务”类似。
完成注册许可的企业的主要职责为设立反洗钱程序和汇报系统,方便FinCEN追踪资金,以加强对洗钱、恐怖融资等罪行的管理控制。2018年3月,美国财政部和***曾明确强调,虚拟货币交易所及其管理者如果想在美国境内从事数字资产的相关业务,必须在FinCEN注册M牌照。知名的几大交易所,如火币、币安、OKEX、Coinbase、Bitfinex、Poloniex等都拥有美国M牌照。
M牌照的优势和作用体现在以下几个方面:1)投资者认可,拥有美国M牌照可以增强投资者对平台的信心及认可度;2)多元化服务,M牌照准许货币兑换及发送服务,使得平台可以更好地满足客户需求,提供更加多元化的服务。3)更容易成为一线平台,M牌照名气大,有利于平台的宣传。
但需要注意的是,持有M牌照仅仅是在美国合规进行数字资产交易业务的必要非充分条件。美国联邦层面目前对于币币交易没有明确的监管要求,但各州对于币币交易的牌照要求和联邦监管政策存在差异,各州有各自不同的要求。
其他牌照
除了上述两种主要牌照和下表所列的牌照以外,Coinbase还在纽约州拥有纽约金融服务监管局颁发的有限目

文章标题:国盛区块链深度解析Coinbase上市:里程碑与新起点
文章链接:https://www.btchangqing.cn/212232.html
更新时间:2022年11月25日
本站大部分内容均收集于网络,若内容若侵犯到您的权益,请联系我们,我们将第一时间处理。