本文作者:杨泽原、刘雯蜀
来源:
核心观点
我国在CBDC的研究和测试工作走在全球前列,并且十分坚定推进该项工作。我们认为成本优势决定了DC/EP是否会被广泛接受,支持混合技术架构意味着围绕DC/EP有望诞生更多的应用创新场景。在短期主要是金融基础设施的建设,在长期有望催生开放银行、物联网支付等更大规模的建设需求。其中银行IT厂商和提供身份认证的安全厂商主要受益。
➤新的经济环境和新技术的出现,让货币形态和支付方式加速升级,迅速普及的电子货币和电子支付更加适应数字经济和共享经济的需求。央行数字货币CBDC是法币的数字化形式,是基于国家信用且通常由一国央行直接发行的数字货币,以代表具体金额的加密数字串为表现形式。在比特币和拟发行Libra的冲击和挑战下,越来越多的央行开始加入到法定数字货币CBDC的研究中。国际清算银行在2020年发布的调查结果显示:10%的央行考虑在短期内发行数字货币,这些央行所在经济体覆盖了全球20%的人口。
➤我国在CBDC的研究和测试工作走在全球前列,并且十分坚定推进该项工作。2020年4月3日,中国人民银行召开2020年全国货币金银和安全保卫工作电视电话会议,会议指出坚定不移推进法定数字货币研发工作。央行早在2014年就成立了数字货币研究小组,2019年启动闭环测试。我国央行发行的数字货币称为DC/EP,属于法定加密数字货币,致力于对M0的部分替代。对目前的公开资料总结分析,DC/EP可能采用的方式是:以账户松耦合(脱离传统账户)的方式投放,并坚持以央行为中心的管理模式,运用“央行-商业银行“的双层运营体系,同时建立“一币两库三中心”的运行框架。
➤我们认为成本优势决定了DC/EP是否会被广泛接受,支持混合技术架构意味着围绕DC/EP有望诞生更多的应用创新场景。DC/EP相比现钞更便捷,相比于电子支付有更强大的信用背书且具有一定的匿名性,我们认为DC/EP将是电子支付的一种重要的补充形式。虽然较难冲击支付宝和微信的地位,但在低交易成本的诱惑下,商户主动推广DC/EP的概率较大。央行让获得许可的商业银行来处理货币的投放和流通环节,并且央行支持混合架构,不预设技术路线,这有助于商业银行发挥自身强大的科技实力,探索更多场景应用。
➤DC/EP在短期主要是金融基础设施的建设,在长期有望催生开放银行、物联网支付等更大规模的建设需求。短期来说,DC/EP带来的建设内容是数字货币生成、发行、投放、存储和安全必备的金融基础设施建设,其中包括:银行系统、数字钱包、安全芯片解决方案、身份认证、加密传输、大数据分析系统等。主要建设方为央行、商业银行,银行IT服务商、安全厂商、大数据技术商将有望提供服务。长期来说,DC/EP或用于创新的场景和设备中,商业银行可以连接各行各业,打造开放银行场景,在必要条件下嵌入智能合约。对于物联网设备商来说,如果DC/EP支持点对点支付和脱离银行账户使用,理论上可以支持在各类终端中加入这一支付功能。
➤风险因素:DC/EP的建设速度不及预期的风险;DC/EP的技术方案和运营框架继续修改,在中国人民银行前期对外发布的信息的基础上有较大变动的风险;DC/EP的可用场景受到监管限制,投入减少的风险等。
➤投资策略:银行IT的相关标的重点推荐宇信科技、长亮科技,建议关注神州信息、广电运通、高伟达等。物联网终端、安全模块解决方案、加密传输、身份认证领域重点推荐数字认证和格尔软件,建议关注卫士通等。

越来越多国家关注央行数字货币 虚拟货币向信用货币发起了挑战
纵观货币发展史,货币出现于商品交换,其形态不断演进。货币是度量价格的工具、购买货物的媒介、保存财富的手段,是财产的所有者与市场关于交换权的契约,本质上是所有者之间的约定。从最开始的具备实际价值的牛羊、贝壳和黄金,再到具备信用价值的纸币,货币的形态越来越方便携带和运输,货币的信用含义越发重要。
我们最常用的法定货币就是一个国家的政府或中央银行掌管的信用货币,往往以纸质凭证为形式的限定货币,其以国家政府的信用作为担保,确保使用者在指定区域内可以使用限定货币实现市场交换。

货币的最基础职能是价值尺度职能。货币首先作为价值尺度,衡量商品有没有价值、有多少价值,然后作为流通手段实现商品的价值。

新技术的出现,让货币形态和支付方式加速升级。随着信息科技的发展以及移动互联网、可信可控云计算、终端安全存储、区块链等技术的演进,诞生了数字货币和电子支付,分别是法币的电子化,以及由数字形式呈现的货币,其中包括:
-
电子货币:本质上只是现有法币的信息化过程,电子货币可以代表货币流通体系里的M2。包括银行卡、网银、电子现金等,以及近年来发展起来的第三方支付,如支付宝、财付通等,电子货币在一定程度上增加了货币的流动性。这一类货币称为电子货币更为**,但广义上也算是一种以数字形式呈现的货币。
-
虚拟货币:企业发行的以数字形式呈现的货币,是价值的一种数字表达,主要限于特定的虚拟环境中流通,只支持法币到虚拟货币的单项流通,这也决定了虚拟货币无法充当法币作为真实世界的支付手段,也可以进行电子化转移、贮藏或交易,比如腾讯Q币就是一种中心化的虚拟货币。
-
加密货币:加密货币是基于某种加密算法创建的数字呈现的一种货币,不由任何中心化机构发行,理论上它不会受到政府部门干涉、管控的影响,比如比特币、以太坊、EOS等币种都是加密货币。加密货币可以看作是去中心化的虚拟货币(因此虚拟货币的范围更大)。

电子支付方式逐渐在大众普及,现金支付在减少,人们养成了电子支付、移动支付习惯。在更早期,多数发达国家已经习惯信用卡替代现金的支付方式。然而近10年中,因为移动互联网和移动终端的普及,电子支付方式在全球范围内被广泛接受,无论是发达国家还是发展中国家。根据国际清算银行在2019年对现金使用情况的调查,虽然各国的流通中货币在增加,但主要是大额面值的货币,主要用于贮存职能而不是支付。


加密货币挑战传统货币,并且随着数字经济的发展而体现出重要性。从2009年区块链开始使用至2019年的十年中,加密货币交易量不断攀升,基于区块链的虚拟货币的累计交易量达到31亿美金, 2019年全年的交易量为11亿美金。2019年底,比特币供应量已经超过了1800万个,流通供应量已经占据了比特币总量的85%。全球区块链钱包数量增长至4300万个。

虚拟或加密货币适应了数字经济和共享经济的需求,是金融创新的组成部分。

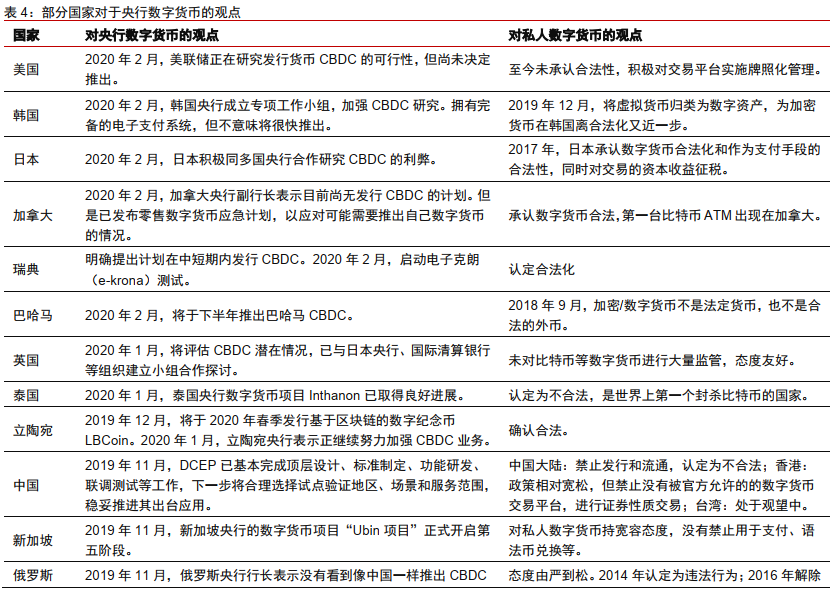
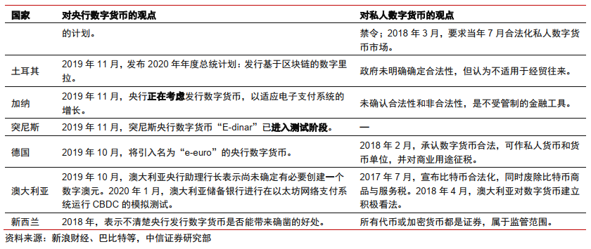
各国法定数字货币的现状
狭义的数字货币(Digital Currency)是指纯数字化、不需要物理载体的货币。央行数字货币(Central Bank Digital Currency, CBDC)是法币的数字化形式,是基于国家信用且通常由一国央行直接发行的数字货币,以代表具体金额的加密数字串为表现形式。
虽然在大多数国家,法定货币较私人虚拟货币而言具有天然优势,但货币政策制定者也要积极应对来适应经济结构急剧变化所带来的新需求。姚前在2017年发行的《关于央行法定数字货币的若干思考》中提到数字货币可能成为未来货币发行、支付模式的发展方向。其实,无论一国对于现金支付的依赖程度如何,都应考虑法定数字货币,因为从技术上来说,法定数字货币一定是提升效率、降低支付成本、加强政府中心化管理的更好方式。但是另一方面,央行也在考虑法定数字货币可能对货币政策和金融稳定产生的不确定影响。


目前来看虽然各国对于是否发行法定数字货币仍持有不同的态度,但是越来越多的央行开始加入到法定数字货币CBDC的研究中。
国际清算银行(Bank of International Settlements)在2020年发布的调查结果显示:10%的央行考虑在短期内发行数字货币,这些央行所在经济体覆盖了全球20%的人口(约16亿人)。新兴市场经济体的银行正在加快发行政府支持的法定数字货币,而发达国家的银行对从传统法币向数字货币的过渡似乎采取了更为谨慎的态度。国际清算银行已经连续三年做了相同的调查问卷,在2019年参与调查的经济体有66个,其中包括45个新兴经济体和21个发达经济体,这些接受调查的国家一共覆盖了75%的全球人口和90%的全球经济产出。
这个调查问卷得到的结论主要包括:
1.大部分的央行对于法定数字货币仍处于研究阶段,只有一小部分央行决定在未来10年坚定发展法定数字货币,新兴经济体更重视法定数字货币。
2.相对于大额数字货币(wholesale)发行,各国央行更关注零售场景(general- purpose)的数字货币使用。
3.新兴经济体发展央行数字货币的主要动机是提升国内支付效率和加强普惠金融。
4.发达经济体发展央行数字货币的主要动机是支付安全和金融稳定性。



各国对于数字货币的讨论、实验和试点将持续进行,因为如果有经济体开始使用数字货币,那将在全球产生溢出效应,因此各国经济体都将越来越重视这种新的现象和新趋势。2020年1月,瑞典央行与欧洲央行、英国央行等组建了央行数字货币小组,共同评估央行数字货币的可能性。该小组成员还包括日本央行、加拿大央行、瑞士央行和国际清算银行。


Libra项目让各国央行开始未雨绸缪
2019年6月18日,Facebook旗下加密项目Libra正式发布白皮书,标志Libra正式面世。Libra是Facebook发起的一个区块链项目,其使命是建立一套简单的、无国界的货币和为数十亿人服务的金融基础设施, 重新创造货币,重塑全球经济等。Libra 项目的实现由三个主要部分组成,这三个部分将共同作用,创造一个更加普惠的金融体系:
1.它建立在安全、可扩展和可靠的区块链基础上;
Libra货币是建立在“Libra 区块链”的基础上。Libra区块链是开源的,Libra区块链为了满足其设计要求和初衷,集合了各种创新方法和已被充分掌握的技术。Libra主要运用了三种核心技术:设计和使用 Moe 编程语言,使用拜占庭容错( BFT)共识机制以及采用和迭代改善已广泛采用的区块链数据结构。Moe语言重吸收了之前其他区块链系统的优点,同时优先考虑了可扩展性、安全性、存储效率和处理量以及对未来的适应性。
2.它以赋予其内在价值的资产储备为后盾;
Libra完全由真实资产储备提供支持。对于每个新创建的Libra 加密货币,在 Libra 储备中都有相对应价值的一篮子银行存款和短期政府债券,以此建立人们对其内在价值的信任。Libra 储备的目的是维持 Libra 加密货币的价值稳定,确保其不会随着时间剧烈波动。
目前Libra储备货币组成将为:美元(50%),欧元(18%)、日元(14%)、英镑(11%)和新加坡元(7%),美元在Libra中居于主导地位。通过和SDR货币篮子相对比,Libra储备货币没有人民币,而加入了新加坡元,其余货币的组成比例基本上一致。

3.它由独立的 Libra 协会管理,该协会的任务是促进金融生态系统的发展。
Libra 协会是一个总部位于瑞士日内瓦的独立、非营利性成员制组织。该协会旨在协调和提供网络与资产储备的管理框架,并牵头进行能够产生社会影响力的资助,为普惠金融提供支持。Libra协会主要有三个角色:打造一个开源社区;增加更多验证者节点;保持Libra价值稳定。同时Libra 协会是Libra区块链和 Libra 储备监管实体,所有决策都将通过理事会做出,重大政策或技术性决策需要三分之二的成员投票表决同意。

Libra协会初始有28个创始成员,分别是来自于多行业的领导企业,以及一些学术机构。从Libra宣布至今,部分成员受到巨大的政治和监管压力而退出。也有一些新进入者。
Facebook及它旗下的WhatsApp一共有27亿用户,这就意味着Libra项目潜在的用户基础和社会动员能力十分巨大。这个项目在互联网上建立,意味着它针对的不仅仅是美国本土,而是全球各个国家。因此,Libra受到全世界的关注,同时也受到监管机构的重点关注。美国监管机构针对Libra召开了三次听证会,重点关注Libra的监管、公民隐私和数据安全风险以及Facebook在这一项目中角色等话题。

Libra项目背靠Facebook,拥有巨大能量对现有的全球货币体系,银行体系、资本市场造成冲击,在法币不够稳定的国家,Libra代币在市场冲击来临时,或会产生取代本国货币等影响。因此Libra项目后激起各国对于数字货币的探讨,我们认为这有望加速部分国家的推进法定数字货币的速度。
我们认为发放数字货币有助于巩固一国的货币**和法币地位。发放兑换央行法定数字货币,也有利于抑制公众对于加密资产的需求。
根据中信证券研究部固定收益组的观点:Libra储备如期去中心化在高稳定性资产上,这就为持有Libra代币带来保值好处,用户可以便捷地在市场冲击来临时持有Libra(预计相当于间接持有美元日元资产避险),甚至可能在美日国债上涨时获利。在避险情绪占主流时,Libra由于便捷性拥有了很高的投资价值。
对于国内货币政策而言,Libra的影响主要产生在国际资本流动方面,当Libra在一定程度上发挥避险功能时,会促进资本的流动效应,造成资本流动程度加深。从货币政策操作角度来看,Libra对于资本流动的这种影响会对我国的货币政策操作形成一定程度上的制约。

区块链技术是否用于数字货币
通过对一些在法定数字货币领域相对领先的国家的技术路线的比较,我们认为传统的基于比特币应用的区块链技术不是数字货币的必选项,其中低效率、非中心化等特点不适用于高并发、被监管的法币流通。但区块链的不可篡改等部分特点可以借鉴,并且优化后的分布式账本技术正在一些国家试行。
在中国,根据姚前在2017年发行的《关于央行法定数字货币的若干思考》,数字货币以数学理论为基础,运用密码学原理来实现货币的特性,其用到的主要加密算法有对称性密码算法、非对称性密码算法及单项散列函数(哈希函数)等,常用的技术有数字签名、零知识证明和盲签名技术等。
区块链技术适用于加密数字货币发行,最成功的运用场景就是比特币。本质上,区块链是一个分布式的共享账本和数据库,可以实现多方存储、多方计算,具有去中心化、不可篡改、全程留痕、可以追溯、集体维护、公开透明等特点。数字货币系统以及前端应用的建设必须基于难以篡改和不可伪造,区块链可以提供全新思路的借鉴,比如其共识算法和智能合约。
区块链技术暂时无法解决一些问题,比如高并发场景、有法律风险等。在职能方面,区块链的去中心化特性与中央银行的中心化管理要求存在冲突。

在实际操作中,数字货币应兼收并蓄包括区块链在内的各种成熟技术。
中国人民银行数字货币研究院院长穆长春在2019年8月的中国金融四十人伊春论坛表示,中国人民银行数字货币研究小组曾完全采用区块链架构做过一个原,后来发现如果法定数字货币是M0替代,要达到零售级别,一定是高并发的。中国如果采用纯区块链架构无法实现零售所要求的高并发性能。在其他使用区块链技术的场景中,高并发通常会使用分层、分片或者闪电网络技术去解决。在算法的层面,也可以通过硬件来提升加解密的速度。因此,数字货币需要使用到多种技术,充分发挥每种技术的优势。
因此,为了实现数字货币交易过程中的端到端安全,数字货币还需要使用其他一系列技术,比如密码技术、可信技术和芯片技术。数字货币在后台云端可利用可信技术,比如可信可控云计算;在前台可利用芯片技术;在传输过程中可利用信道安全技术。
瑞典央行的数字货币项目目前使用了分布式账本技术(Distributed ledger technology,简称DLT),其数字货币项目由埃森哲牵头基于区块链联盟R3的Corda构建。Corda在分布式账本中具备一定性能优势,由银行专业人士设计,相比其他的分布式账本技术而言更适用于银行系统。

DLT是一种可以在成员之间共享、**和同步的数据库,记录了参与者之间的交易情况。DLT算法是区块链使用到的技术之一。在技术层面,DLT具有去中心化的特点,但是可以被中心化组织使用。DLT不必构建一条将区块连起来的链,但是需要实现将账本分布式地存储在不同的服务器上,并且保证交易准确,记录及时。


DC/EP是具有价值特征的数字支付工具 推出时间:国际领先,坚定推进
我国央行发行的数字货币称为DC/EP(Digital Currency Electronic Payment),属于法定加密数字货币,具有无限法偿性,其本质是人民币的数字形式,依然是货币。对目前的公开资料总结分析,DC/EP可能采用的方式是:以账户松耦合(脱离传统账户)的方式投放,并坚持中心化的管理模式和双层运营体系,同时建立在“一币两库三中心”的运行框架基础上,通过可控匿名的原则和*的准备金制度,致力于M0的逐渐替代。
相比全球其他国家,中国较早开始研究法定数字货币。自2014年开始,中国人民银行成立专门的研究小组研究法定数字货币。2017年央行成立专门的数字货币研究所,同时与数家商业银行联合,从数字货币方案原、数字票据等多个维度研究央行数字货币的可行性。
央行坚定不移推进法定数字货币研发工作,目前在闭环测试阶段。2020年4月3日,中国人民银行召开2020年全国货币金银和安全保卫工作电视电话会议,会议指出坚定不移推进法定数字货币研发工作。2019年8月,央行召开2019年下半年工作电视会议中明确提出下半年要加快推进我国法定数字货币DC/EP的研发步伐。当月中国人民银行数字货币研究院院长穆长春在第三届中国金融四十人伊春论坛上表示“中国法定数字货币现在可以说是呼之欲出了”

央行有关数字货币的发行全流程专利都已经申请完毕,包括生成、流通和回收。截至2020年2月20日,在数字货币方面,央行数字货币研究所申请了65个专利,央行印制科学技术研究所申请了22个。新一条对外公示的专利名称为“一种数字货币的生成方法及系统”

央行有关数字货币的发行全流程专利都已经申请完毕,包括生成、流通和回收。截至2020年2月20日,在数字货币方面,央行数字货币研究所申请了65个专利,央行印制科学技术研究所申请了22个。新一条对外公示的专利名称为“一种数字货币的生成方法及系统”

深圳地区有望开展数字货币研究与移动创新支付。**中央、国务院在2019年8月《关于支持深圳建设中国特色社会主义先行示范区的意见》中鼓励深圳率先建设体现高质量发展要求的现代化经济体系,其中包括加快构建现代产业体系,支持在深圳开展数字货币研究与移动支付等创新应用。
DC/EP具备M0的属性,不同于电子支付
DC/EP的定位是对流通中现金(M0)的部分替代,本质是实现纸钞数字化,法定数字货币作为法定货币的内在价值不应有任何变化。央行数字货币不超发,商业机构向央行全额、*缴纳准备金,央行的数字货币依然是中央银行负债,由中央银行信用担保,具有无限法偿性。我国M0持续增长,但是增速放缓,截止2020年2月末,中国的M0为8.8万亿,同比增长0.84%。
我国当前的货币体系已经基本实现了M1和M2的电子化和数字化,因为它本来就是基于现有的商业银行账户体系,所以没有再用数字货币进行数字化的必要。另外,支持M1和M2流转的银行间支付清算系统、商业银行行内系统、以及非银行支付机构的各类网络支付手段日益高效,能够满足我国经济发展的需要。



-
DC/EP与现钞相比
现钞的特点是具有无限法偿性、可以不需要账户就实现转移、不计付利息。相比现钞,DC/EP在保持了现钞的属性和主要特征的同时,也满足了便携和匿名的需求。现有的M0(纸钞和硬币)容易匿名伪造,存在用于洗钱、恐怖融资等的风险。DC/EP从技术上可以实现匿名可控、可编程性、可追踪性等纸币无法实现的特点。

电子支付工具无法完全替代M0,比如银行卡和互联网支付,基于现有银行帐户紧耦合的模式,公众对匿名支付的需求又不能完全满足。特别是在账户服务和通信网络覆盖不佳的地区,民众对于现钞依赖程度还是比较高的。

-
DC/EP与电子支付相比
首先数字货币作为纯电子化现金,与其他非现金支付工具相比,具有强大的国家信用支撑。因此,DC/EP本身具备价值特征。
相比电子支付中支付宝和微信需要绑定银行卡的情况,DC/EP不需要绑定银行账户。从宏观经济角度来讲,电子支付工具资金转移必须通过传统银行账户才能完成,用户发送支付指令以后,后台账户就会产生资金划拨。而对于央行数字货币,央行采取账户松耦合的投放方式,即脱离传统银行账户实现价值转移,因此信息流和资金流高度统一,交易和结算同步完成,省去了后台清算、结算等环节。从而降低整个社会的交易成本,大大提升整个社会的交易效率。
相比于比特币等加密货币支付,DC/EP坚持中心化的管理模式。不同于加密资产的去中心化的自然属性, DC/EP坚持中心化的管理模式的原因主要有:1)央行数字货币仍然是中央银行对社会公众的负债,要保证央行在投放过程中的中心地位;2)为了保证并加强央行的宏观审慎和货币调控职能;3)在商业银行等指定运营机构进行货币兑换时,可以有效避免货币超发。4)在整个兑换过程中,仍然保持原有货币政策传导方式,这也需要保持央行中心管理地位。

总结来说,法定数字货币追求的目标是让中央更强大、让数据更安全、使终端更智能,在使用者使用中要保证“安全高效、不能拒绝使用、使用成本为零” 。
运营架构:双层架构运营,中心化管理
我国央行数字货币体系的核心要素是“一种币、两个库、三个中心” 。一种币是指由央行担保并签名发行的代表具体金额的加密数字串,即DC/EP。两个库是指中央银行发行库和商业银行银行库。三个中心是指认证中心、登记中心和大数据分析中心。

三中心分别承担数字货币权属信息登记、负责身份信息管理,实现可控匿名以及分析各种指标、风险防控等功能。

DC/EP的发现考虑采用现行二元体系(“中央银行—商业银行”)实现投放与回笼,也称作“双层运营”,上层是央行对商业银行,下层是商业银行或其他运营机构对公众,该体系不会改变流通中货币债权债务关系,商业机构需向央行缴纳准备金,保证央行数字货币不超发。
从运送方式来看,物理运送变成了电子传送;从保存方式看,央行的发行库和银行机构的业务库变成了储存数字货币的云计算空间;银行机构向流通领域投放现金后,社会公众持有流通货币的介质由实物现金变成了数字货币。

“双层运营”有利于商业机构的参与,充分利用商业机构的资源、人才、技术等优势,通过市场驱动来促进创新和竞争。同时也有助于去中心化解风险,还可以避免“金融脱媒”
技术体系:保持技术中性
央行数字货币研究院院长穆长春在2019年9月的关于DC/EP的公开课中表示:在央行这一层,将保持技术中性,不预设技术路线,也就是说不一定依赖某一种技术路线。任何一种技术路线,央行都可以适应。央行会设立一个指标门槛,比如需要满足的高并发指标。
DC/EP的核心技术体系主要由三部分构成,分别是交易技术、安全技术、可信服务管理技术。

-
安全技术:包括基础安全技术、数据安全技术和交易安全技术三个层面
基础安全技术包括加解密技术和安全芯片技术。加解密技术主要应用于数字货币的币值生成、保密传输、身份验证等方面,建立完善的加解算法体系是数字货币体系的核心和基础,需要由国家密码管理机构定制与设计。
安全芯片技术主要分为终端安全模块技术和智能卡芯片技术,数字货币可基于终端安全模块采用移动终端的形式实现交易,终端安全模块作为安全存储和加解密运算的载体,能够为数字货币提供有效的基础性安全保护。
数据安全技术包括数据安全传输技术与安全存储技术。数据安全传输技术通过密文+MAC/密文+HASH方式传输数字货币信息,以确保数据信息的保密性、安全性和不可篡改性。数据安全存储技术通过加密存储、访问控制、安全监测等方式储存数字货币信息,确保数据信息的完整性、保密性和可控性。
交易安全技术包括匿名技术、身份认证技术、防重复交易技术与防伪技术。匿名技术通过盲签名、零知识证明等方式实现数字货币的可控匿名性;身份认证技术通过认证中心对用户身份进行验证,确保数字货币交易者身份的有效性;防重复交易技术通过数字签名、流水号、时间戳等方式确保数字货币不被重复使用;防伪技术通过加解密、数字签名、身份认证等方式确保数字货币真实性与交易的真实性。
-
交易技术:通过交易技术实现法定数字货币DC/EP的在线交易和离线交易功能
交易技术的在线和离线交易技术为DC/EP的交易不受网络条件限制提供了保障。DC/EP作为具有法定地位的货币,要求在线或离线状态下均可进行交易,这两种交易技术为交易业务的各个环节提供了不同的技术解决方案。其中在线交易技术通过在线设备交互技术、在线数据传输技术与在线交易处理等实现数字货币的在线交易业务;离线交易技术通过脱机设备交互技术、脱机数据传输技术和脱机交易处理等数字货币的离线交易业务。
-
可信服务管理技术:为DC/EP发行、流通、交易提供安全、可信的应用环境
可信保障技术基于可信服务管理平台(T),主要指可信服务管理技术。这项技术保障数字货币安全模块和应用数据的安全可信,为数字货币参与方提供安全芯片(SE)与应用生命周期管理功能。另外,可信服务管理技术能够为数字货币提供应用注册、应用下载、安全认证、鉴别管理等各项服务,有效确保数字货币系统的安全可信。
可信服务管理模块主要为各参与方提供基于安全模块的各类应用的发行和管理,支持多种业务的接入,具有提供应用发行与管理、认证并授权数字货币应用使用其相关业务的功能。用户可以通过移动终端进行数字货币的交易,消费者和商户可以通过支付平台与其他移动终端进行在线交易,或通过NFC等进行离线交易。
DC/EP广泛应用的两大前提:现有移动支付成本更低
我们认为成本优势决定了DC/EP是否会被广泛接受。
从上文的叙述中,DC/EP相比现钞更便捷,相比于电子支付有更强大的信用背书且具有一定的匿名性,我们认为DC/EP将是电子支付的一种重要的补充形式。虽然DC/EP较难冲击支付宝和微信的地位,但若获得一定的支付使用率,将有助于商业银行开展其他增值服务,并且在低交易成本的诱惑下,商户主动推广DC/EP的概率较大。
在消费者向商户刷卡支付,商户需要承担刷卡手续费,信用卡的手续费约为交易金额的0.6%,不设上限。新的收费方式是2016年开始实施的,借记卡的成本费率为0.3825%,封顶20元,贷记卡成本费率为0.4825%,上不封顶,目前无论是借记卡还是贷记卡,市场定价普遍为0.6%左右,根据机构政策不同,会有所浮动。商户缴纳的手续费在银行(发卡行)、收单机构与银联之间进行分配,分配比例大体上为7:2:1。


消费者在使用移动支付时,商家也需要承担手续费,但因为使用便捷,消费者接受度高,所以商家在有手续费的情况下也愿意使用支付宝和微信收款。目前支付宝也会对签约商家收取服务费,自2019年1月起上调至每笔交易额的0.6%,但支付宝也会有一些补贴商家的活动。
中国人民银行支付结算司司长在2016年发表的《央行数字货币使用环境建设》中提到:数字货币使用的受理环境建设宜遵循“安全高效、不得拒绝使用、使用者边际成本为零”的原则。所谓“使用者边际成本为零”是要做到使用数字货币与使用现行现金一样,除了配置移动终端等设备外,没有任何成本,不接受任何单位和个人,特别是接受数字货币使用的商家的任何成本分摊。
2020年1月,中国人民银行原副行长苏宁在“迎接区块链创新的时代”第二十二期德胜门大讲堂暨中国区块链应用研究中心首届年会致辞中表示:“中国人民银行关注数字货币由来已久,采取数字货币的好处在于去中介,支付成本预计会降至原来的十分之一。”如果简单推算,使用DC/EP产生的手续费将约为0.06%,商家成本将明显减少。
我们认为在小额支付的场景下,如果DC/EP可以使得小额交易以比现在更低的成本进行,DC/EP或许会得到商户的自主推广,比方说优先接受DC/EP支付。因为虽然每一笔支付的金额都不大,但是对于商户一天的累计流水来说,这部分手续费也是一定的成本负担。这或许会对目前的微信、支付宝独领**的移动支付格局产生一定影响。
这将直接利好银行,在更多的使用流量下,银行可将支付作为流量的入口,有利于银行推广更多的增值服务,带动银行的现有服务。类比支付宝的发展路径,将支付作为基石,围绕支付提供花呗、借呗等金融服务,同时还具备余额宝、基金销售等理财功能。
然而我们不认为DC/EP会对其他支付方式产生较大冲击,更多是一个补充的支付方式,信用卡支付、支付宝和微信等支付仍将大概率使用。主要因为相比于DC/EP,信用卡、支付宝和微信等因为具备信用贷款功能,更有可能被优先使用。DC/EP具备现金属性,无法支持使用者的提前消费,尤其是在较大额度的消费场景下。
对于银行来说,发展DC/EP如果和其他支付方式并存,也许会影响一部分银行卡收入。但是银行卡收入和收单收入占总收入比例并不高,不是银行强依赖的一部分收入。反而发展DC/EP的创新服务或有助于银行的长期发展。

风险因素
DC/EP的建设速度不及预期的风险;
DC/EP的技术方案和运营框架继续修改,在中国人民银行前期对外发布的信息的基础上有较大变动的风险;
DC/EP的可用场景受到监管限制,投入减少的风险。
投资策略与推荐中短期机会:现有银行信息化系统改造

短期来说,DC/EP带来的建设内容是数字货币生成、发行、投放、存储和安全必备的金融基础设施建设,其中包括:生成系统、发行系统、央行对接接口、记账系统、数字钱包、安全芯片解决方案、身份认证、加密传输、大数据分析系统等。我们认为,主要建设方为央行、商业银行,银行IT服务商、安全厂商、大数据技术商将有望提供服务。
长期来说,DC/EP或用于创新的场景和设备中,商业银行可以连接各行各业,打造开放银行场景,在必要条件下嵌入智能合约。对于物联网设备商来说,如果DC/EP支持点对点支付和脱离银行账户使用,理论上可以支持在各类终端中加入这一支付功能。主要建设方为商业银行和物联网设备商,银行IT服务商有望继续提供服务支持。
数字货币的生成系统、发行系统、央行对接接口、记账系统、加密传输等:类比于纸币相关的印制、发行、回笼、贮藏等产业链条将面临新的变革,并且需要保障新模式下的安全问题。
数字钱包、身份认证、安全芯片解决方案:在现有资料里,可能的方案是商业银行的账户体系中新增一个存放DC/EP的数字钱包,数字钱包和传统的账户体系并不完全相同。
我们认为,在松耦合结构线,数字钱包也可以不需要和银行账户交互就能实现支付,但会根据不同的身份认证级别和不同的软硬件安全设备设置不同的交易权限。比如仅用手机号注册,或许只能满足日常小额支付需求;但如果上传身份证,或者再上传银行卡,就可以获得更**别的数字钱包,如果到柜台去面签一下,可能会获得更高限额。在这种情况下,身份认证和安全芯片解决方案或发挥作用。

大数据分析系统:央行可以通过大数据技术进行反洗钱、反逃税、反恐怖融资,数据挖矿和分析等系统建设力度或加大。虽然普通的交易是匿名的,但可以用大数据识别出一些行为特征,锁定这个人的真实身份。比如说大量的赌博行为都发生在夜间12点以后,而且所有的赌博交易都没有零头,都是十的整数倍。一般来说,开头是用小额,越来越大,突然断崖没了,也就是没有交易了,那说明是输光了,这就符合一般赌博的特征。这些交易特征分析出来之后,再利用大数据和数据挖矿技术,进行身份比对,就能把后面那个人找出来。
长期机会:DC/EP助力开放银行和物联网支付
开放银行是指利用开放API技术(Application Programming Interface,即应用程序编程接口)实现银行与第三方机构之间的数据共享,从而提升客户体验的平台合作模式。开放银行模式把我们的日常工作生活和金融服务实现了更为深入、紧密的的融合。在开放银行中,银行实体将被弱化,银行将数据和能力共享给各个场景中的合作伙伴。

银行通过建立开放平台,聚集合作伙伴,让最终用户可以通过不同介质、渠道,在日常的生活和消费中使用到银行的服务。
DC/EP可以延伸到更多的零售场景中,并在一定时期内或仅开放给商业银行,商业银行可以抓住该机会获得活跃流量,发展开放银行服务。同时,因为技术路线的开放性,商业银行可以在适合的场景中将智能合约和DC/EP相结合。
不依赖于账户和不能拒收,让各类物联网设备进行支付具备可行性。长期来说,期待创新的物联网支付终端。因为DC/EP的功能和属性跟纸钞完全一样,只不过形态是数字化的,因此DC/EP是具有价值特征的数字支付工具。纸钞在进行支付的时候不需要账户,因为纸钞本身具备价值特征。
因此可以想象,两个人如果有存有DC/EP的数字钱包,只需要接触就可以实现点对点转账,这个过程中不需要连接银行账户,这个数字钱包也不需要绑定银行卡,很可能不需要银行的介入,也不需要互联网。
并且因为DC/EP具有无限法偿性,因此商家不能拒绝收取DC/EP,这个也有别于支付宝和微信支付,只要能使用电子支付的地方,就必须接受央行的数字货币。
综上,银行IT的相关标的重点推荐宇信科技和长亮科技,建议关注神州信息、广电运通、高伟达等。物联网终端、安全模块解决方案、加密传输、身份认证领域重点推荐数字认证和格尔软件,建议关注卫士通等。
重点推荐公司
宇信科技:长期服务大银行客户,有望率先参与数字货币基础设施建设
公司是**的金融科技赋能者,银行IT领军企业。公司主要从事向以银行为主的金融机构提供解决方案和信息化服务。成立20年来,公司的产品线和客户群不断增加,作为行业龙头,表现出综合的业务能力和竞争优势。咨询机构IDC报告显示,公司连续9年(2010年-2018年)在中国银行业IT解决方案服务商市场占有率排名前2。目前公司的业务覆盖了银行渠道、管理和业务类条线,产品线丰富,2018年市场份额排名分别为第二/第二/第三名。按客户看,公司长期服务的客户覆盖了工行、建行等国有大银行,另外还包括上百家股份制银行和城市、农村商业银行。公司将银行的丰富经验拓展至非银金融客户,截至2018年底公司在消费金融公司中的客户数量占比超过60%。
公司作为银行IT领军企业有望长期受益于银行信息化的巨大投入和稳健增长。公司80%的收入来自银行。中国银行业对于信息化重度依赖,信息化投入超过千亿规模,其中解决方案市场整体上预计仍将继续保持相对旺盛的稳定增长态势,年增长率超过20%,中小银行的投入比例明显上升,整个市场的供应商中心化度尚低。公司作为行业领军企业,是稀有的综合性供应商,公司将软件开发业务作为核心,近年来在中小银行的软件开发收入额有明显增长。
在数字货币相关系统的建设上,我们认为大银行将第一批获得DC/EP的投放机会,首先启动相关系统的建设。因为公司从成立之初就开始向大银行提供解决方案和服务,并逐步从大银行拓展至中小银行,我们认为公司有机会率先参与数字货币相关系统的建设工作,将与大银行在该领域长期合作。长期来看,公司有望将项目经验**到中小银行。
同时公司擅长的数据业务线、渠道业务线和信贷业务线均分别排名国内银行IT解决方案市场份额前三的位置,根据我们本篇报告上文的分析,大数据分析和挖矿将是数字货币一个长期建设点,公司在该领域的优势将有望用于DC/EP的大数据中心,实现反洗钱、反恐怖投资等功能。
软件开发类业务将持续景气,同时公司坚持发展创新业务,并积极开拓海外市场。公司主要在三个方面发力:传统业务+创新运营业务+海外业务。(1)传统业务有望保持稳健增长:根据公司的业务属性会根据在手和潜在的订单情况配备人员,2019年公司的技术人员同比增长34%,可以推断客户需求旺盛。公司也将继续加大产品研发的投入,协同百度的技术优势,提升产品能力,进一步巩固公司在传统银行IT的领先地位;(2)创新运营业务的投入预计将进一步加大力度,为客户提供更加多样的运营平台和服务,提升创新运营业务收入在整体收入的比例;(3)虽然海外业务或受疫情影响,但公司会更多借助长期合作伙伴力量,一起深度开拓东南亚市场,实现市场的突破。
风险因素:国内银行信息化预算波动较大;金融监管趋严;创新业务推进不达预期;东南亚市场业务拓展不达预期;公司人员管理效率在人员扩张情况下下降的风险等。
投资建议:在信创业务和开放银行等多种建设需求的带动下,银行信息化将持续景气,同时公司积极拓展创新业务和海外业务,有望获得业务结构的优化,扩大现有客户基数,打开新的市场。维持公司2020-2022年净利润预测3.65/4.77/6.5亿元。维持公司目标价43.7元,维持“买入”评级。

长亮科技:银行核心系统领军企业,有望受益于DC/EP基础设施改造
公司是国内银行核心系统龙头厂商,主要面对中小银行提供半定制化核心系统。公司完全自主研发的金融核心系统解决方案已持续在市场推广应用17年,并连续多年保持市场占有率和中标率领先。该产品是面向金融领域端到端的整体性解决方案的集合,承载着金融机构80%以上的用户信息、账户信息和交易数据。我们认为在DC/EP发行时,核心系统需要增加相应数字货币模块。
公司上市后不断扩张产品线,在大数据应用系统和互联网核心具备优势,长期来看或将帮助银行进行开放银行转,以及利用大数据进行反洗钱追踪。大数据系统是处于金融机构后台核心地位,公司为金融机构及企业客户提供数据中台整体解决方案,主要分为数据平台、数据治理、数据应用。互联网时代的商业创新速度对传统金融机构造成了压力,为了满足金融机构既要“稳”、又要“快”的需求,公司进行了产品创新,采用了基于敏捷生态建设和开放服务的理念,以开放技术平台和业务中台化+能力中心的机制构建,利用分布式技术、微服务架构、 DeOps敏捷持续交付、大数据应用等能力,打造了互联网核心和互联网金融业务平台为代表的金融科技产品,帮助银行打造互联网银行,实现开放、服务、创新和变化的快速响应。
风险因素:电子合同业务竞争格局恶化,推进不及预期;市场竞争加剧导致数字证书单价下降的风险;部分行业的认证服务业务被垄断的风险等。
投资建议:公司收入贡献最多的业务为金融核心类解决方案业务,核心为给商业银行提供IT解决方案与服务。预计公司的合计三费费用率在2020年将出现下降,主要是因为股权激励费用摊销减少。我们预计公司2019-2021年的净利润为1.29/2.39/2.72亿元,对应EPS为0.27/0.50/0.56元。我们将金融IT服务和软件开发的可比公司作为对标,可比公司2020年平均PE为46X。我们认为,公司为金融IT服务细分行业龙头,全面布局泛金融及海外市场,前景广阔。目标PE为50X,对应目标价为25元,**覆盖,给予“增持”评级。

数字认证:作为安全服务商提供给DC/EP各类安全支持
国内领先的提供电子认证服务和第三方数字证书的机构,公司具备从密码模块、数字政务、认证服务的全产业链提供能力。在DC/EP的相关基础设施建设中,公司可以提供数字货币的生成,数字钱包中的身份认证等涉及到密码模块和身份认证的功能。
电子认证是指为电子签名的真实性和可靠性提供证明的活动,其中CA机构签发数字证书并进行电子认证服务,在领域证书以及每年更新证书时,需要收取年服务费,数字签名可按照次数收费。公司在数字证书业务上优势明显:1)具备完整产业链,拥有从系统建设到认证服务的能力,可受益于百亿市场。2)已在政务、医疗、金融领域建立了领先优势。3)立足北京,服务全国;CA市场去中心化,公司有望加强地域扩展。我们认为公司积累了稳定的B端客户,在年费模式下,数字证书业务收入规模有望继续保持,并稳步提升。
2019年公司在卫生业务增速明显,教育和企业等新兴市场快速发展,并不断拓展北京以外市场,但受到北京法人一证通业务影响,认证服务类业务收入持平。毛利率提升,研发投入增速较快,预收账款持续增长。公司公布2019年年报,全年公司实现营业总收入7.94亿元,同比增长18.9%;归母净利润9853万元,同比增长13.96%。2019Q4单季度收入为3.9亿,同比增长14%;归母净利润5622万,同比增长18%。2020年一季度公司亏损600万元至1000万元,去年同期盈利660万元。
公司积极推进信创产品和云服务战略,云服务业务发展步入快车道。2019年,公司已为安全可靠领域电子认证类产品主要提供商,已有8款产品通过适配检测并进入到目录,相关产品已得到应用。在云技术领域,公司不断加大资源投入,着力进行云服务的基础技术研发,持续对云密码、云信任、云安全、云签名、可信电子合同等方面的云服务体系进行优化完善。公司签名服务业务逐渐产生规模效益,报告期内签名服务业务量将近翻一番,目前公司的公有云签名服务平台同时支撑数百个项目的运营服务,云服务业务发展步入快车道。我们认为随着信创行业需求放量,该领域将成为公司业绩全新增长点。
风险因素:电子合同业务竞争格局恶化,推进不及预期;市场竞争加剧导致数字证书单价下降的风险;部分行业的认证服务业务被垄断的风险等。
投资建议:维持2020-2022年EPS预测0.70/1.14/2.01元,现价对应PE 52/32/18X。维持“买入”评级。

格尔软件:PKI基础设施主要厂商,有望为DC/EP提供安全保障
公司专注于信息安全行业 PKI 领域,密码行业上游企业。公司主要从事以公钥基础设施 PKI (Public Key Infrastructure)为核心的商用密码软件产品的研发、生产和销售及服务业务,为用户提供基于 PKI 的信息安全系列产品、安全服务和信息安全整体解决方案。当前,公司的产品和技术已为政务、金融、军工、企业重要信息系统提供安全支撑与保障,参与承建了我国多个第三方数字认证中心系统,并在电子商务、互联网网络实名、金融电子支付、云计算平台、虚拟化、移动互联网、智慧城市等领域的业务安全发挥作用。
公司研究开发的 PKI 系统主要由数字证书认证系统(CA)、证书注册系统(RA)、密钥管理系统(KM)、目录服务系统(LDAP)及在线证书状态验证系统(OCSP)等核心部分组成。
数字钱包、身份认证、安全芯片解决方案:在现有资料里,可能的方案是商业银行的账户体系中新增一个存放DC/EP的数字钱包,数字钱包和传统的账户体系并不完全相同。
我们认为,在松耦合结构线,数字钱包也可以不需要和银行账户交互就能实现支付,但会根据不同的身份认证级别和不同的软硬件安全设备设置不同的交易权限。比如仅用手机号注册,或许只能满足日常小额支付需求;但如果上传身份证,或者再上传银行卡,就可以获得更**别的数字钱包,如果到柜台去面签一下,可能会获得更高限额。在这种情况下,身份认证和安全芯片解决方案或发挥作用。
风险因素:信息安全行业竞争加剧的风险;公司技术研发未能跟上产品开发与技术升级进程的风险;政府财政支出紧张的风险等。
投资建议:我们预测公司2019-2021年EPS为0.59/0.80/1.06元,现价对应60/44/33X PE。我们用相对估值法估值,以服务于政府部门、企事业单位等的信息安全领域可比公司作为对标,可比公司2020年平均PE为49X。我们认为,公司为PKI市场龙头公司,目标价为40元,**覆盖,给予“增持”评级。

文章标题:今日推荐 | 法定数字货币会是货币发展的下一站吗?
文章链接:https://www.btchangqing.cn/7347.html
更新时间:2020年04月15日
本站大部分内容均收集于网络,若内容若侵犯到您的权益,请联系我们,我们将第一时间处理。