核心观点:
绿色低碳目标是全球环境治理的关键,加密行业加入绿色行动已逐渐成为一种趋势。
改用可再生能源可以显著减少碳排放,但不会实现碳中和。加密企业需要做更多的工作。
为了实现碳中和,企业需要依次制定和实施碳库存、碳减排和碳抵消方案。自愿、去中心化和多样化的脱碳活动将有助于更有效和方便地实现绿色目标。
近一年来,加密货币市场的巨大财富效应引起了投资者前所未有的关注,也引起了全球政府和社会对加密货币能源消耗的担忧。全球碳中和目标带来的ESG压力和监管冲击已成为近期加密货币市场下滑的主要原因之一。
从积极的一面来看,加密市场已经开始积极应对,尤其是首当其冲的加密矿业已经转向使用可再生能源,并承诺将采取其他措施来实现碳中和的目标。
本文结合已有的实例,试图梳理出加密市场绿色低碳转的认知共识和具体途径,特别是为即将转战海外的中国矿工提供有价值的“绿色指南”。
1.绿色行动
全球行动
管理二氧化碳排放是全球应对气候挑战的关键,也是加密从业人员需要关注的重点。让我们先了解一下全球碳行动的政策环境。
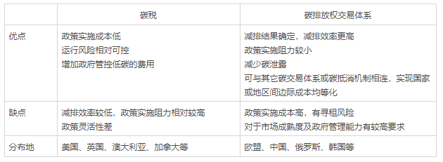
在全球范围内,限制二氧化碳排放目标的实现主要取决于碳排放定价机制和低碳技术的应用。比较成熟的碳排放定价工具是“碳税”和“碳市场”,两者很少混用。加拿大、澳大利亚、英国、美国等20多个国家或地区实施了碳税政策。后者是指建立碳配额市场定价机制,欧盟、中国、韩国等国家或地区正在采取碳交易手段。
表1碳税和碳排放交易制度的特点

资料来源:华宝证券、八宝财经
在欧美等环境意识和法律体系最成熟的地区,有大量权威的三方服务机构,可以为加密企业提供一系列的咨询和公证服务。
以欧洲为例,有世界上最成熟的碳排放交易体系(eu ets)、知名的碳排放交易市场、欧洲气候交易所(ECX)、绿色交易所(CME)、欧洲能源交易所(Eex)、Nord pool、,而英国标准协会(BSI)制定了全球**pas2060国际碳中和认证标准,英国碳披露计划(CDP)提供了碳披露方法和业务流程的经典标准。还有许多三方组织提供碳抵消解决方案,例如设在日内瓦的impactscope。
目前,欧洲已经取消了抵消机制,实施了减少碳配额的市场稳定储备机制,计划在2027年实施所有配额的有偿分配,并正在探索实施统一的碳税,以弥补欧盟碳交易机制的不足。
与欧洲更为严格和统一的碳管理不同,美国实行区域自愿排放制度和总量控制交易制度。美国不同地区对环境保护有不同的看法。美国东海岸和西海岸的各州更支持环境保护,但中西部的能源州更反对。例如,聚集了许多加密企业的得克萨斯州就对碳排放限制提出了上诉。
在美国,负责配额拍卖的相关机构是RGGI和WCI。负责碳足迹业务的碳登记机构是TCR。负责碳补偿的机构是汽车。负责碳登记的机构是acr,负责碳标准的是认证碳标准协会(VCSA),负责交易的机构是芝加哥气候交易所(CCX)、绿色交易所(greenx)等。
亚太地区正处于这一领域发展的初级阶段。以中国为例,中国制定了碳峰值和碳中和的“3060”目标(即2030年达到碳峰值,2060年达到碳中和)。国家碳排放交易系统计划于2021年6月开放,目前中国的碳排放管理更接近欧盟标准。但是,鉴于我国目前的加密货币政策,这里没有深入的讨论。
当然,我们需要看到,现行脱碳政策的制定和实施更多的是针对行业,加密活动没有纳入参考体系。因此,加密企业不仅可以主动跨地区开展更加明确的绿色标准行动,还可以向当地相关机构或组织申报绿色行动。目前,由于加密行业缺乏绿色标准,使得加密行业有可能实施更多的绿色解决方案,这也是去中心化的表现。
加密行业在行动
越来越多的加密组织开始采取行动并投入到这一绿色行动中,试图提供解决方案:
CcpA计划运行完全可再生能源
它是由能源网基金会、洛基山研究所和创新规则联盟、波普、科宁斯和45个成员的加密气候协议共同建立的,包括罗盘挖矿,承诺2030的全球加密工业实现零净排放。
加密货币碳协议承诺到2040年实现碳中和
加密碳协议于今年5月成立,承诺到2040年实现加密货币挖矿业的碳中和。
包装发行绿色比特币
Wrapped在CELO区块链上推出了基于比特币的绿色资产ecobtc。
此外,许多加密企业也以不同的方式积极迎合这一趋势
OSL交易所购买碳信用代币
香港首家获批交易所奥斯陆宣布,购买和取消航空碳交易所(简称“ACX”)的自愿碳信用额度,以抵消BC集团在2018年至2020年三年内的647吨碳足迹。
阿戈将启动纯清洁能源矿场
格林尼奇6月初宣布碳中和
比特币矿工Greenedge自2017年开始投资RGGI配额购买,以及可再生资源项目,声称在今年6月初实现碳中和。
加密做市商GSR承诺所有业务碳中和
加密市场MakerGSR承诺从Fortaleza-ituxi项目购买碳信用额度,其挖矿业务已经部分由水电提供动力。
毕小鲁建低碳能源矿
*m.us已与bitdeer(LNC)的全资子公司Dory Creek签署合同,在德克萨斯州建设一座57.2兆瓦的矿井,使用85%以上的清洁能源和低碳环保能源。
不可否认的是,尽管加密市场上各界人士对所谓的化石资源浪费和温室气体排放存在分歧和争议,但绿色行动的趋势已不可阻挡。
基于上述措施,绿色措施包括建立组织协议、转向清洁能源、投资可再生能源项目、购买碳信用额度、发展低碳代币项目。第三部分将重点介绍这些具体措施。
2.绿色共识讨论
本部分主要论述了当前绿色行动的碳中和背景,并指出了一些认识误区。
为了防止全球变暖,世界各国于2015年签署了《巴黎气候协议》,协议约定,为了在本世纪末将全球气温上升控制在2度以内,努力实现1.5度的目标,各国必须提出并实现各自的碳减排目标,碳与节能计划中的碳。
其中,碳中和是指通过植树造林、节能减排、产业调整等手段,抵消人类活动直接或间接产生的二氧化碳排放,实现二氧化碳“零排放”。
在这种背景下,对集约矿业能源消耗和温室气体排放的批评甚嚣尘上。特别是对于怀疑比特币网络价值的环保人士来说,维持如此巨大的电力消耗将消耗大量不可再生能源,排放大量二氧化碳,进而造成空气污染和气温升高。
据digiconomist统计,目前挖矿比特币的耗电量为1595.48千瓦时,碳足迹为757.85千克二氧化碳;比特币每年排放约62.61吨二氧化碳,相当于塞尔维亚和黑山的碳足迹,耗电约131.80太瓦时,与阿根廷相当。
图1比特币能耗指数

来源:比特币能耗
绿色转并不像转向绿色能源那么简单。要改善舆论和监管的负面印象,加密企业首先需要回答以下几个问题:
什么是绿色能源?什么是清洁能源?哪些清洁能源可用于加密活动?
*使用清洁能源后,碳中和的目标实现了吗?
是否有低成本、可持续的绿色转方案可供参考?
什么是清洁能源
国内外对绿色能源即清洁能源没有统一的定义,但其基本含义包括三点:一是指能源利用的技术体系;二是清洁度要达到一定的排放标准;**,强调实际应用的经济性。
根据《清洁能源蓝皮书·国际清洁能源产业发展报告(2018)》,水电、风能、太阳能、核能、天然气等可再生能源发电均属于清洁能源范畴,但应排除清洁煤、清洁石油等化石能源。
我们可以看到,一些矿场、交易所和投资机构已经开始使用清洁能源,参与可再生能源项目的投资/开发,这是绿色转的必然路径。
清洁能源与碳中和
许多新闻报道提到,加密公司采用绿色能源挖矿来实现碳中和的目标。这其实是一种误解,因为挖矿和改用清洁能源可能会大大减少碳排放,但并不能实现碳零排放,更不能产生碳抵消效应。
据斯坦福大学《Mark Z.教授》发表的《核能评估作为全球变暖、空气污染和能源安全的建议》雅各布森说,太阳能、风能、海洋能、地热能的碳排放量比同等发电量的煤电低80%以上,天然气的碳排放量在清洁能源中很高。从碳排放当量范围来看,天然气甚至可能超过燃煤发电。
表2各种能源发电产生的二氧化碳排放量

来源:stanford.edu
因此,使用可再生能源将大大减少碳排放,但核能、天然气等清洁能源似乎不会达到碳排放明显可以忽略的程度。
尽管加密活动在现阶段还不能实现零碳足迹,但这并不妨碍我们采用各种方案**限度地减少碳排放。毕竟,任何一种经济活动都有能源成本。我们应该讨论的是成本高低的真正问题,而不是因噎废食。
可以预见,清洁能源替代石化能源的步伐正在加快,科技手段的运用使脱碳成本越来越低。许多实践者正在实施的一系列绿色行动组合将找到问题3的**解决方案。
3.绿色转之路
在本课题的研究中,我们参考了现有加密行业的绿色实例,以及亚马逊、微软等互联网企业的低碳举措。虽然没有一个完整统一的绿色共识,但这并不妨碍我们提出一个通用的解决方案框架和方案组合。
一般来说,加密企业需要了解其经营或注册地的相关政策或舆论要求,自行计算一段时间内的碳足迹,并邀请第三方机构进行审核核实,然后制定有针对性的碳减排和碳抵消方案,并根据实际情况出具碳减排承诺书和实现书。
第一步:碳清单
碳足迹清单是制定具体的碳减排和碳补偿计划的基础。
加密企业可以委托外部认证机构或自行进行排放源清查和数据采集,计算近期碳排放量,并邀请第三方资质机构进行检测。
碳排放范围的计算一般是指wri和WBCSD在温室气体协议(ghgp)中提出的范围1、范围2和范围3。
具体到加密企业,可以理解为:
范围1:加密项目运行产生的直接排放;
范围2:购买能源(主要是电力)产生的排放;
范围3:排放包括加密公司直接运营以外的所有活动。
在计算企业活动的碳足迹时,重点应放在范围2上,即计算能源消耗的来源和相应的碳排放量。
从全球碳足迹认证标准的应用来看,目前只有一个由英国标准协会(BSI)发布的PAS 2060公共规范,另一个关于碳中和的国际标准iso10468尚处于起草阶段。根据pas2060、iso10467等通用标准,我们可以自行开发碳管理和碳中和软件系统,也可以直接委托本标准许可的机构进行碳足迹测量和公证。
加密企业可以聘请区域性的三方碳足迹**机构,也可以聘请知名的大咨询服务机构,达到更好的背书效果。这些机构不仅承担碳足迹测量,还经常提供公证和审计,甚至碳抵消服务。目前,我们可以参考碳信托、英国的BSI和its、瑞士的SGS和德国的莱茵tÜ V组,DEKRA,法国BV,Apple +西班牙实验室,美国UL,中国CQC,CMA测试和香港CCA,及其分支机构或授权组织遍布世界各地。
以电子商务巨头亚马逊为例,亚马逊建立了自己的碳足迹数据分析系统。亚马逊参照GHG协议的国际标准,采用LCA评估模和AWS大数据技术处理运营和财务记录,计算碳足迹。
认证机构Apex根据iso14064-3验证协议,对Amazon报告的温室气体排放的准确性以及收集、分析和审核信息的基本系统和流程进行独立评审和验证,并出具报告。
其中,亚马逊为此开发了5种核算模式,与致密化挖矿相关的是电力置换模式。亚马逊从世界各地的设施收集使用数据,并处理公用事业发票中的数据,以了解电力和燃料的使用情况。当实际用电量数据不可用时,用已付电费(USD)除以区域平均电价(USD/kWh)估算用电量。然后,通过将发电厂消耗的电能(KWH)乘以与区域电网组合(CO)相关的排放系数来计算碳排放量。
除了上述碳排放量的计算方法外,企业还可以使用更简化的模来计算碳足迹。
例如,纽约的加密交易所Gemini计算出Gemini持有的比特币在整个网络流通供应中所占的比例,然后参考剑桥比特币功耗指数(cbeci)和数字经济学者比特币能耗指数公布的比特币年功耗上限平均值,从而得到GEMINI使用的比特币网络的相关耗电量,再乘以digiconomist公布的比特币网络的年碳足迹,估算GEMINI在过去6个月的碳足迹。**,根据每吨二氧化碳的碳排放成本,估算出使用比特币网络的碳排放成本,约为400万美元。
总之,注册地或经营地有明确的绿色监管要求的,应当按照当地指定的三方组织开展碳减排工作,否则可以聘请符合上述标准和许可资质的组织,甚至主动接近更明确的监管要求,根据相关模计算。
第二步:碳减排
目前,碳减排是集约企业实现深绿色的重中之重。减少碳当量排放的具体措施包括但不限于:
逐步使用替代性清洁能源(如水能、太阳能等);
投资、开发或参与绿色区块链项目;
使用更节能的机械和设施;
参与更节能的共识机制和解决方案(如pos机制等)。
让我们关注前两点。
1) 使用清洁能源
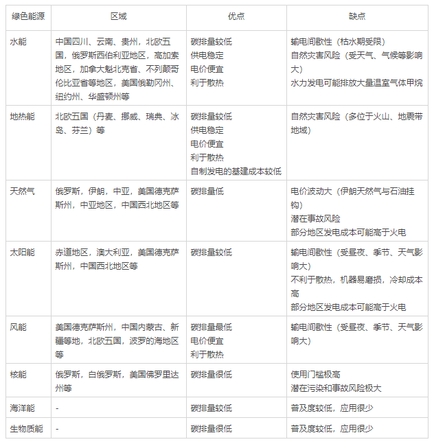
对碳减排的**贡献是使用替代清洁能源。在中国矿工的海外目的地中,除了以传统火电为主的中亚地区外,北欧、北美、俄罗斯等地清洁能源资源丰富,而这些地方也是加密挖矿较为活跃和中心化的地区。
目前,水电是矿业中使用最多的清洁能源。根据剑桥另类金融中心(CCAF)的一项研究,约76%的密集矿业使用可再生能源,其中水电占62%。水电供应范围广,单价便宜。在雨季,中国四川省的挖矿能力可占整个网络的10%。除我国云贵川地区外,高加索、加拿大东部和北欧地区也蕴藏着丰富的水电资源。
我们为此编制了详细的清洁能源清单,具体如下:北欧五国水能、地热能、风能资源丰富,北美特别是得克萨斯州天然气、风能资源丰富,适合中国矿工出海改造成绿色矿区。至于核能,其利用门槛过高,而太阳能、生物质能、海洋能等发电产业成熟度较低,短期内不存在大规模利用的可能。
表3;密集矿业绿色能源分布区及其优缺点

来源:巴贝尔金融;整理自我披露信息
总之,从绿色能源的角度来看,北欧、北美和东欧可能更适合挖矿。
2) 投资、开发或参与绿色区块链项目
我们注意到,越来越多的加密机构和从业者开始投资、开发或参与绿色区块链项目。这些活动没有统一的标准和要求,但这些努力将有助于提高行业的脱碳效果。
Ripple致力于到2030年实现零碳排放。该公司创建了一个工具,允许其他区块链公司购买清洁能源为其网络供电。XRP总帐基金会将首先使用该工具来抵消XRP碳排放。
比特币(bitcoin.com)前首席执行官斯特凡•鲁斯特(Stefan rust)推出了风险投资基金sonic capital,投资于碳信用的区块链初创企业。
包裹结合了比特币和苔藓。地球碳信用(mco2)成为一个数字资产推出生态BTC(ebtc)。ebtc的用户可以用以太坊:1的资产进行交易。
通用协议联盟(universalprotocol Alliance)宣布推出零比特币(bitcoinzero,btc0),这是一种碳中和比特币,将在以太坊上发布,并通过包装器实现。比特币零结合了1个BTC和10吨的二氧化碳回收从Redd+雨林项目由verra和其他国际标准机构认证,每次btc0是铸造。
可持续比特币标准倡议(S)开展了绿色比特币标准认证工作。它计划为可再生能源生产的比特币颁发C(可持续比特币证书),为不可再生能源生产的比特币颁发碳补偿。
美国移动支付巨头Square宣布了一项1000万美元的比特币清洁能源投资计划,以促进清洁能源在比特币挖矿中的应用。
第三步:碳补偿
如前文所述,即使完全使用清洁能源,碳排放当量也会降低,零碳目标也不会完全实现。因此,许多加密企业也可以参与各种碳吸收和捕获行动,以抵消不能减少的碳排放。
这些计划包括但不限于:
直接购买相应的环境权益,如碳信用或碳汇资产;
缴纳碳税;
直接投资、开发或参与可再生能源项目、碳捕获和储存(CCS)项目;
参与ESG的主要活动,如植树造林和湿地恢复。
需要补充的是,碳减排和碳补偿都应该通过第三方进行认证和公示。例如,北美加密矿业企业计划在car披露的抵消市场中购买抵消额度(ROC),每个ROC代表1吨二氧化碳的核证减少量或储存量,应首先取得核证机关出具的温室气体排放清单报告,认证机构应得到car下属机构加利福尼亚注册处的认可和宣传。**,第三方机构应对其碳中和合规性进行认证公示,以消除前一步其他机构咨询认证对公平性的影响,并及时披露,接受公众监督。
图2;取消奥斯陆交易所购买的碳信用的细节

来源:verra
但在实践中,加密企业不需要把碳补偿工作搞得太复杂,因为脱碳工作还处于发展的初级阶段,更具有自愿性、去中心化性和多元化。只要能减少碳排放,他们就可以尝试各种碳补偿工作。
1) 购买碳配额或碳汇资产等环境权益
让我们回到购买碳权益的话题。加密企业除了直接购买官方限额交易市场的碳配额产品外,更愿意购买信誉度高的绿色组织的碳信用额度。
由于官方碳价高且波动大,加密企业的优先选择是以较低的成本直接购买非官方碳产品。如下图所示,美国加州市场的碳价近两年一直维持在160美元/吨以上,而非官方的碳价大多在20美元/吨以下。
图3加州碳信用月度单价和营业额

来源:ca.gov
例如,纽约的比特币矿工和发电厂Greenedge自2017年起就在区域温室气体倡议(RGGI)下投资配额购买。Greenedge最近还宣布,从6月1日起,比特币挖矿产生的温室气体排放将通过购买碳抵消信贷组合来抵消,每一项都将由美国碳登记处(ACR)、气候行动保护区(car)和verra进行审查和认证。
碳补偿的另一种方式是购买基于区块链网络发行的碳代币,这些代币应该是可验证的、可量化的、可销毁的。一般来说,当每个代币被购买和销毁(发送到一个无法访问的地址)时,相当于抵消一吨二氧化碳。
例如,对冲基金one river向SEC申请创建碳中和比特币ETF。根据招股说明书,one river将从环境平台moss.earth购买基于以太坊的mco2加密代币。
此外,加密对冲基金Argentium、加密做市商GSR和拉美知名的交易所MERCado bitcoin也收购了moss.earth上的mco2,承诺实现企业碳中和。
Mco2是moss平台发行的碳信用代币。该代币的可信度来自亚马逊雨林保护项目,该项目由三方认证和审核,包括verra的VSC标准和气候社区生物多样性联盟(CCBA)的CCB标准。
自上市以来,mco2长期维持在10美元/支以下,其价格波动远小于加州碳市场。
Moss注册有两个平台,主平台(https://moss.earth/ )对个人和实体用户开放,而B2B平台(https://business.moss.earth/ )专门服务机构的用户。另一份公开报告显示,moss号称是业内知名的碳信用平台,占全球市场份额的20%。
根据美国会计师事务所armanino LLP出具的审计报告,代币的运作模式为:moss从按照风投标准认证的项目中购买碳信用额度。在verra resistance中,moss将碳信用批次分配给退役信用和活跃信用的子账户。前者用于主要客户零售平台的碳信用分配,后者用于B2B平台。批准后,代币通过莫斯智能合约铸造,然后转移到莫斯的财政钱包地址,然后在购买时转移到客户钱包。Moss.earth智能合约更新代币数量。
图4以太坊链上mco2代币的传输记录

来源:ETHerscan.io
Mco2并不是唯一的替代碳币。此外,还有环球协议联盟发行的upco2(环球碳)和航空碳交易所发行的四种碳信用代币。
表4部分碳信用代币详情

注:verra是一个非盈利组织,负责认证碳标准的制定和管理。
资料来源:巴贝尔金融公司自行出版的资料
2) 缴纳碳排放税
这是一个间接的绿色改造方案。在现有的公开资料中,我们只看到加密货币作为一种特定的虚拟商品或资产,需要缴纳所得税、利得税、增值税、消费税等,却没有发现加密货币企业缴纳碳排放税的信息。
根据发表在《自然通讯》上的论文《中国比特币区块链运营的碳排放与可持续性政策评估》的模拟结果,与比特币矿业相比,碳税的有效性是有限的。
但在不少环保人士看来,即使企业主动缴纳碳排放税,这仍然是自罚的做法,这是典的“绿色洗涤”行为,并不是真正实现绿色。
然而,从长远来看,全球绿色政策可能会迫使加密公司等新兴数字公司在税收政策上做出重大改变,从而影响其在实施碳税的国家或地区缴纳碳税。
3) 投资、开发或参与绿色能源项目、碳捕获与封存(CCS)项目
可见,许多企业或个人直接投资、开发或参与了可再生能源项目。这些自发的行为不是为行业制定绿色标准,而是根据各自领域的规范和偏好,更好地实施低碳目标。
加拿大区块链资产管理平台Invictus capital成立了新兴市场太阳能基金,开发公用事业规模的绿地太阳能项目。
NFT的cryptotrunks项目将加密艺术家鲁本设计的“创世纪”树的部分收益捐赠给伯利兹的一个重新造林项目bull run。
FTX和bitmex已经宣布了他们对碳中和的承诺。FTX表示将捐赠100万美元抵消其使用的区块链资源,而bitmex承诺每1美元的区块链成本将捐赠0.0026美元抵消其碳足迹。
总结
在全球推进碳峰中和的背景下,绿色转是加密产业健康发展的必然选择。本文对企业如何有效地进行碳清查、碳减排和碳补偿进行了初步探讨,但这可能只是一个开始。
一方面,加密企业需要平衡财务规划、清洁能源使用比例、碳信用购买比例等,制定一套灵活有效的应对方案,有序推进碳信息核查、碳数据管理、减排抵消方案实施,公关传播等。
事实上,绿色转还处于初级阶段,自律的绿色行动不仅值得鼓励和推动,还可以探索多元化的绿色解决方案,起到正反馈的引领示范作用。
另一方面,碳标准与区块链技术的碳管理体系相结合,将大大加快我们转的步伐。现行的绿色改造标准和管理方案,脱胎于中心化式世界,存在着节点中心化、应用边界有限、标准不统一等缺陷。区块链自然具有透明性、开放性、非篡改性和去中心化的特点。未来可以探索绿色区块链标准,实现链上绿色行动的透明性、开放性、可追溯性和可验证性,实现低成本、高效率的绿色成果。
例如,能源网目前正在研究和开发一个跟踪比特币碳足迹的全球标准。虽然离最终的绿色目标还很遥远,但未来是充满希望的。
图5碳排放简易问卷及碳配额网上捐赠

资料来源:气候库
自比特币诞生以来,经历了太多的质疑和压力,但比特币主导的区块链价值共识却越来越坚定。如果我们放大历史的视角,绿色比特币和绿色加密产业的目标应该是长期和长远的。我们期待着这一天尽快到来。
一些参考资料:
https://btcmanager.com/crypto-climate-accord-green-energy-push/
https://cryptoclimate.org/SOLutions/
https://www.yicai.com/news/100989532.html
https://sustainability.aboutamazon.com/environment/sustainable-operations/carbon-footprint
https://www.gemini.com/blog/introducing-gemini-green-offsetting-bitcoin-carbon-emissions
https://web.stanford.edu/group/efmh/jacobson/Articles/I/NuclearVsWWS.pdf
http://152.136.34.60/html/2014-07/21/nw.D110000xx_ 20140721_4-A2.htm
https://moss.earth/en/fazenda-fortaleza-ituxi-project-2/
https://tisi.org/18236
http://fmve4.cn/k2I5U
https://cointelegraph.com/news/carbon-neutral-bitcoin-funds-gain-traction-as-investors-seek-greener-crypto
https://huanbao.bjx.com.cn/news/20210609/1157316.shtml
https://ww3.arb.ca.gov/fuels/lcfs/dashboard/dashboard.htm
文章标题:加密产业的绿色转型可以分为三个步骤
文章链接:https://www.btchangqing.cn/294290.html
更新时间:2021年07月02日
本站大部分内容均收集于网络,若内容若侵犯到您的权益,请联系我们,我们将第一时间处理。